Eight new Halophytophthora species from marine and brackish-water ecosystems in Portugal and an updated phylogeny for the genus.

IF 7.3 1区 生物学 Q1 MYCOLOGY
Persoonia Pub Date : 2022-07-12 Epub Date: 2022-03-20 DOI:10.3767/persoonia.2023.48.02
C Maia, M Horta Jung, G Carella, H K Milenković, J Janoušek, M Tomšovský, S Mosca, L Schena, A Cravador, S Moricca, T Jung
{"title":"Eight new <i>Halophytophthora</i> species from marine and brackish-water ecosystems in Portugal and an updated phylogeny for the genus.","authors":"C Maia, M Horta Jung, G Carella, H K Milenković, J Janoušek, M Tomšovský, S Mosca, L Schena, A Cravador, S Moricca, T Jung","doi":"10.3767/persoonia.2023.48.02","DOIUrl":null,"url":null,"abstract":"<p><p>During an oomycete survey in December 2015, 10 previously unknown <i>Halophytophthora</i> taxa were isolated from marine and brackish water of tidal ponds and channels in saltmarshes, lagoon ecosystems and river estuaries at seven sites along the Algarve coast in the South of Portugal. Phylogenetic analyses of LSU and ITS datasets, comprising all described <i>Halophytophthora</i> species, the 10 new <i>Halophytophthora</i> taxa and all relevant and distinctive sequences available from GenBank, provided an updated phylogeny of the genus <i>Halophytophthora</i> s.str. showing for the first time a structure of 10 clades designated as Clades 1-10. Nine of the 10 new <i>Halophytophthora</i> taxa resided in Clade 6 together with <i>H. polymorphica</i> and <i>H. vesicula</i>. Based on differences in morphology and temperature-growth relations and a multigene (LSU, ITS, <i>Btub</i>, <i>hsp90</i>, <i>rpl10</i>, <i>tigA</i>, <i>cox1</i>, <i>nadh1</i>, <i>rps10</i>) phylo-geny, eight new <i>Halophytophthora</i> taxa from Portugal are described here as <i>H. brevisporangia</i>, <i>H.</i> <i>cele-ris</i>, <i>H.</i> <i>frigida</i>, <i>H. lateralis</i>, <i>H. lusitanica</i>, <i>H. macrosporangia</i>, <i>H. sinuata</i> and <i>H. thermoambigua</i>. Three species, <i>H.</i> <i>frigida</i>, <i>H.</i> <i>macrosporangia</i> and <i>H. sinuata</i>, have a homothallic breeding system while the remaining five species are sterile. Pathogenicity and litter decomposition tests are underway to clarify their pathological and ecological role in the marine and brackish-water ecosystems. More oomycete surveys in yet undersurveyed regions of the world and population genetic or phylogenomic analyses of global populations are needed to clarify the origin of the new <i>Halophytophthora</i> species. <b>Citation</b>: Maia C, Horta Jung M, Carella G, et al. 2022. Eight new Halophytophthora species from marine and brackish-water ecosystems in Portugal and an updated phylogeny for the genus. Persoonia 48: 54 - 90. https://doi.org/10.3767/persoonia.2022.48.02..</p>","PeriodicalId":20014,"journal":{"name":"Persoonia","volume":"48 ","pages":"54-90"},"PeriodicalIF":7.3000,"publicationDate":"2022-07-12","publicationTypes":"Journal Article","fieldsOfStudy":null,"isOpenAccess":false,"openAccessPdf":"https://www.ncbi.nlm.nih.gov/pmc/articles/PMC10792287/pdf/","citationCount":"0","resultStr":null,"platform":"Semanticscholar","paperid":null,"PeriodicalName":"Persoonia","FirstCategoryId":"99","ListUrlMain":"https://doi.org/10.3767/persoonia.2023.48.02","RegionNum":1,"RegionCategory":"生物学","ArticlePicture":[],"TitleCN":null,"AbstractTextCN":null,"PMCID":null,"EPubDate":"2022/3/20 0:00:00","PubModel":"Epub","JCR":"Q1","JCRName":"MYCOLOGY","Score":null,"Total":0}
引用次数: 0

Abstract

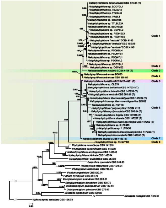
During an oomycete survey in December 2015, 10 previously unknown Halophytophthora taxa were isolated from marine and brackish water of tidal ponds and channels in saltmarshes, lagoon ecosystems and river estuaries at seven sites along the Algarve coast in the South of Portugal. Phylogenetic analyses of LSU and ITS datasets, comprising all described Halophytophthora species, the 10 new Halophytophthora taxa and all relevant and distinctive sequences available from GenBank, provided an updated phylogeny of the genus Halophytophthora s.str. showing for the first time a structure of 10 clades designated as Clades 1-10. Nine of the 10 new Halophytophthora taxa resided in Clade 6 together with H. polymorphica and H. vesicula. Based on differences in morphology and temperature-growth relations and a multigene (LSU, ITS, Btub, hsp90, rpl10, tigA, cox1, nadh1, rps10) phylo-geny, eight new Halophytophthora taxa from Portugal are described here as H. brevisporangia, H. cele-ris, H. frigida, H. lateralis, H. lusitanica, H. macrosporangia, H. sinuata and H. thermoambigua. Three species, H. frigida, H. macrosporangia and H. sinuata, have a homothallic breeding system while the remaining five species are sterile. Pathogenicity and litter decomposition tests are underway to clarify their pathological and ecological role in the marine and brackish-water ecosystems. More oomycete surveys in yet undersurveyed regions of the world and population genetic or phylogenomic analyses of global populations are needed to clarify the origin of the new Halophytophthora species. Citation: Maia C, Horta Jung M, Carella G, et al. 2022. Eight new Halophytophthora species from marine and brackish-water ecosystems in Portugal and an updated phylogeny for the genus. Persoonia 48: 54 - 90. https://doi.org/10.3767/persoonia.2022.48.02..

Abstract Image

Abstract Image

Abstract Image

葡萄牙海洋和咸水生态系统中的 8 个 Halophytophthora 新物种以及该属的最新系统发育。
在 2015 年 12 月的一次卵菌调查中,从葡萄牙南部阿尔加维沿岸七个地点的盐沼、泻湖生态系统和河口潮汐池塘和渠道的海水和咸水中分离出了 10 个以前未知的 Halophytophthora 类群。包括所有已描述的 Halophytophthora 物种、10 个 Halophytophthora 新类群以及 GenBank 中所有相关的独特序列在内的 LSU 和 ITS 数据集的系统发生分析,提供了 Halophytophthora s.str. 属的最新系统发生,首次显示出 10 个支系的结构,命名为支系 1-10。10 个新的 Halophytophthora 类群中有 9 个与 H. polymorphica 和 H. vesicula 一起位于支系 6。根据形态和温度-生长关系的差异,以及多基因(LSU、ITS、Btub、hsp90、rpl10、tigA、cox1、nadh1、rps10)的植物系统,葡萄牙的 8 个新 Halophytophthora 分类群在此被描述为 H.brevisporangia、H. cele-ris、H. frigida、H. lateralis、H. lusitanica、H. macrosporangia、H. sinuata 和 H. thermoambigua。三个物种(H. frigida、H. macrosporangia 和 H. sinuata)具有同性繁殖系统,其余五个物种均不育。目前正在进行致病性和垃圾分解试验,以明确它们在海洋和咸水生态系统中的病理和生态作用。需要在世界上尚未充分调查的地区进行更多的卵菌调查,并对全球种群进行种群遗传或系统发生学分析,以明确新 Halophytophthora 物种的起源。引用:Maia C, Horta Jung M, Carella G, et al.来自葡萄牙海洋和咸水生态系统的 8 个 Halophytophthora 新种以及该属的最新系统发育。Persoonia 48: 54 - 90. https://doi.org/10.3767/persoonia.2022.48.02.
本文章由计算机程序翻译,如有差异,请以英文原文为准。
求助全文
约1分钟内获得全文 求助全文
来源期刊
Persoonia
Persoonia MYCOLOGY-
CiteScore
17.70
自引率
5.50%
发文量
10
审稿时长
3 months
期刊介绍: Persoonia aspires to publish papers focusing on the molecular systematics and evolution of fungi. Additionally, it seeks to advance fungal taxonomy by employing a polythetic approach to elucidate the genuine phylogeny and relationships within the kingdom Fungi. The journal is dedicated to disseminating high-quality papers that unravel both known and novel fungal taxa at the DNA level. Moreover, it endeavors to provide fresh insights into evolutionary processes and relationships. The scope of papers considered encompasses research articles, along with topical and book reviews.
×
引用
GB/T 7714-2015
复制
MLA
复制
APA
复制
导出至
BibTeX EndNote RefMan NoteFirst NoteExpress
×
提示
您的信息不完整,为了账户安全,请先补充。
现在去补充
×
提示
您因"违规操作"
具体请查看互助需知
我知道了
×
提示
确定
请完成安全验证×
copy
已复制链接
快去分享给好友吧!
我知道了
右上角分享
点击右上角分享
0
联系我们:info@booksci.cn Book学术提供免费学术资源搜索服务,方便国内外学者检索中英文文献。致力于提供最便捷和优质的服务体验。 Copyright © 2023 布克学术 All rights reserved.
京ICP备2023020795号-1
ghs 京公网安备 11010802042870号
Book学术文献互助
Book学术文献互助群
群 号:604180095
Book学术官方微信