Herbal Treatment of Female Urogenital Atrophy: A Retrospective Cohort Analysis.

IF 0.8 4区 医学 Q3 INTEGRATIVE & COMPLEMENTARY MEDICINE
Complementary Medicine Research Pub Date : 2024-01-01 Epub Date: 2024-01-11 DOI:10.1159/000536193
Dorin Ritzmann
{"title":"Herbal Treatment of Female Urogenital Atrophy: A Retrospective Cohort Analysis.","authors":"Dorin Ritzmann","doi":"10.1159/000536193","DOIUrl":null,"url":null,"abstract":"<p><strong>Introduction: </strong>Urogenital atrophy and its sequelae, particularly genital dryness, urological problems, and pain on genital touching, are common medical problems for menopausal women and women undergoing antihormonal cancer treatment. To meet the requirements for a nonhormonal local treatment, a compounded herbal preparation was developed as a vaginal ovule (Dioscorea comp. ovulum), and the efficacy and applicability of this herbal treatment were investigated.</p><p><strong>Methods: </strong>This was a retrospective chart review of patients' records. The study was approved by the Ethics Committee of the Canton of Zurich (project number BASEC 2016-01982). Between 2007 and 2011, patients with urogenital atrophy and related symptoms, who wanted to initiate herbal treatment, were asked for consent to be interviewed (4-point rating scale) and examined gynecologically with photo documentation of their vaginal discharge. A total of 26 patients met the enrollment criteria and consented to the procedure. The first 8 weeks consisted of a daily application of low-dose Dioscorea comp. ovulum followed by high-dose Dioscorea comp. ovule twice weekly for at least 3 months.</p><p><strong>Result: </strong>A total of 23 patients completed the trial. Of the 19 patients in the subgroup with an atrophic vaginal maturation index (VMI), 16 achieved a eutrophic VMI. Four patients began therapy with hypotrophy. There was a 96% decrease in complaints (22/23). The genital dryness score decreased from 1.80 to 0.25 points, urological problems from 2.38 to 0.85 points, and pain on genital touching from 1.70 to 0.60 points. Application, tolerability, and medical safety of the formula were good.</p><p><strong>Conclusion: </strong>The phytotherapeutic compounded preparation Dioscorea comp. ovule (Dioscorea villosa, Glycine max, Salvia officinalis) is suitable for the treatment of urogenital atrophy and its sequelae.</p><p><p><title>Hintergrund</title>Urogenitale Atrophie und ihre Folgeerscheinungen, insbesondere genitale Trockenheit, urologische Probleme und schmerzhafte genitale Berührungen, sind ein häufiges medizinisches Problem bei menopausalen Frauen und Frauen unter antihormoneller Krebstherapie. Um den Bedarf an einer nicht-hormonellen lokalen Behandlung zu decken, wurde ein pflanzliches Präparat in Form eines Vaginal-Ovulum (<italic>Dioscorea</italic> comp. Ovulum) entwickelt. Wirksamkeit und Anwendbarkeit dieser pflanzlichen Behandlung werden untersucht.<title>Patientinnen und Methoden</title>Es handelt sich um eine retrospektive Analyse. Das Studienprotokoll wurde von der Ethikkommission des Kantons Zürich genehmigt (Projekt Nummer BASEC 2016-01982). Zwischen 2007 und 2011 wurden geeignete Patientinnen mit urogenitaler Atrophie und assoziierten Beschwerden, die mit einer pflanzlichen Behandlung beginnen wollten, um ihr Einverständnis zu einer Befragung (4-Punkte-Score) und gynäkologischen Untersuchungen mit Fotodokumentation des Vaginalausflusses (Nativpräparat) gebeten. 26 Patientinnen erfüllten die Kriterien und erklärten sich mit dem Verfahren einverstanden.<title>Behandlung</title>Nach einer täglichen Anwendung eines niederdosierten <italic>Dioscorea</italic> comp. Ovulum folgte eine zweimal wöchentliche Anwendung des höher dosierten <italic>Dioscorea</italic> comp. Ovulum für mindestens 3 Monate.<title>Ergebnisse</title>Insgesamt 23 Patientinnen schlossen die Studie ab. 16 von 19 Patientinnen in der Untergruppe mit einem atrophen Vaginalen Maturations-Index (VMI) erreichten ein eutrophes Vaginalepithel. Vier Patientinnen begannen mit einer Hypotrophie. Ein Rückgang der Beschwerden wurde bei 96% (22 von 23) erreicht: Trockenheit im Genitalbereich ging von 1,80 auf 0,25 Score-Punkte zurück, urologische Probleme von 2,38 auf 0,85 Score-Punkte und schmerzhafte Berührungen im Genitalbereich von 1,70 auf 0,60 Score-Punkte. Anwendung, Verträglichkeit und medizinische Sicherheit der Magistralrezeptur sind gut.<title>Schlussfolgerung</title>Das phytotherapeutische Kombinationspräparat <italic>Dioscorea</italic> comp. Ovulum (<italic>Dioscorea villosa</italic> L.<italic>, Glycine Max</italic> Merr.<italic>, Salvia officinalis</italic> L.) eignet sich zur Behandlung der urogenitalen Atrophie und ihrer Folgeerscheinungen.</p>","PeriodicalId":10541,"journal":{"name":"Complementary Medicine Research","volume":" ","pages":"124-132"},"PeriodicalIF":0.8000,"publicationDate":"2024-01-01","publicationTypes":"Journal Article","fieldsOfStudy":null,"isOpenAccess":false,"openAccessPdf":"https://www.ncbi.nlm.nih.gov/pmc/articles/PMC11098024/pdf/","citationCount":"0","resultStr":null,"platform":"Semanticscholar","paperid":null,"PeriodicalName":"Complementary Medicine Research","FirstCategoryId":"3","ListUrlMain":"https://doi.org/10.1159/000536193","RegionNum":4,"RegionCategory":"医学","ArticlePicture":[],"TitleCN":null,"AbstractTextCN":null,"PMCID":null,"EPubDate":"2024/1/11 0:00:00","PubModel":"Epub","JCR":"Q3","JCRName":"INTEGRATIVE & COMPLEMENTARY MEDICINE","Score":null,"Total":0}
引用次数: 0

Abstract

Introduction: Urogenital atrophy and its sequelae, particularly genital dryness, urological problems, and pain on genital touching, are common medical problems for menopausal women and women undergoing antihormonal cancer treatment. To meet the requirements for a nonhormonal local treatment, a compounded herbal preparation was developed as a vaginal ovule (Dioscorea comp. ovulum), and the efficacy and applicability of this herbal treatment were investigated.

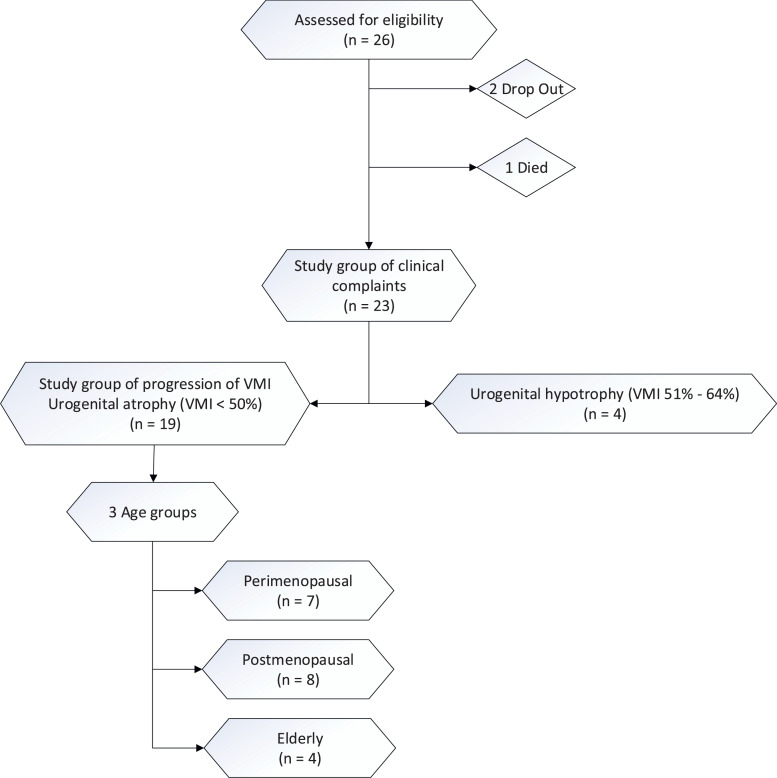
Methods: This was a retrospective chart review of patients' records. The study was approved by the Ethics Committee of the Canton of Zurich (project number BASEC 2016-01982). Between 2007 and 2011, patients with urogenital atrophy and related symptoms, who wanted to initiate herbal treatment, were asked for consent to be interviewed (4-point rating scale) and examined gynecologically with photo documentation of their vaginal discharge. A total of 26 patients met the enrollment criteria and consented to the procedure. The first 8 weeks consisted of a daily application of low-dose Dioscorea comp. ovulum followed by high-dose Dioscorea comp. ovule twice weekly for at least 3 months.

Result: A total of 23 patients completed the trial. Of the 19 patients in the subgroup with an atrophic vaginal maturation index (VMI), 16 achieved a eutrophic VMI. Four patients began therapy with hypotrophy. There was a 96% decrease in complaints (22/23). The genital dryness score decreased from 1.80 to 0.25 points, urological problems from 2.38 to 0.85 points, and pain on genital touching from 1.70 to 0.60 points. Application, tolerability, and medical safety of the formula were good.

Conclusion: The phytotherapeutic compounded preparation Dioscorea comp. ovule (Dioscorea villosa, Glycine max, Salvia officinalis) is suitable for the treatment of urogenital atrophy and its sequelae.

HintergrundUrogenitale Atrophie und ihre Folgeerscheinungen, insbesondere genitale Trockenheit, urologische Probleme und schmerzhafte genitale Berührungen, sind ein häufiges medizinisches Problem bei menopausalen Frauen und Frauen unter antihormoneller Krebstherapie. Um den Bedarf an einer nicht-hormonellen lokalen Behandlung zu decken, wurde ein pflanzliches Präparat in Form eines Vaginal-Ovulum (Dioscorea comp. Ovulum) entwickelt. Wirksamkeit und Anwendbarkeit dieser pflanzlichen Behandlung werden untersucht.Patientinnen und MethodenEs handelt sich um eine retrospektive Analyse. Das Studienprotokoll wurde von der Ethikkommission des Kantons Zürich genehmigt (Projekt Nummer BASEC 2016-01982). Zwischen 2007 und 2011 wurden geeignete Patientinnen mit urogenitaler Atrophie und assoziierten Beschwerden, die mit einer pflanzlichen Behandlung beginnen wollten, um ihr Einverständnis zu einer Befragung (4-Punkte-Score) und gynäkologischen Untersuchungen mit Fotodokumentation des Vaginalausflusses (Nativpräparat) gebeten. 26 Patientinnen erfüllten die Kriterien und erklärten sich mit dem Verfahren einverstanden.BehandlungNach einer täglichen Anwendung eines niederdosierten Dioscorea comp. Ovulum folgte eine zweimal wöchentliche Anwendung des höher dosierten Dioscorea comp. Ovulum für mindestens 3 Monate.ErgebnisseInsgesamt 23 Patientinnen schlossen die Studie ab. 16 von 19 Patientinnen in der Untergruppe mit einem atrophen Vaginalen Maturations-Index (VMI) erreichten ein eutrophes Vaginalepithel. Vier Patientinnen begannen mit einer Hypotrophie. Ein Rückgang der Beschwerden wurde bei 96% (22 von 23) erreicht: Trockenheit im Genitalbereich ging von 1,80 auf 0,25 Score-Punkte zurück, urologische Probleme von 2,38 auf 0,85 Score-Punkte und schmerzhafte Berührungen im Genitalbereich von 1,70 auf 0,60 Score-Punkte. Anwendung, Verträglichkeit und medizinische Sicherheit der Magistralrezeptur sind gut.SchlussfolgerungDas phytotherapeutische Kombinationspräparat Dioscorea comp. Ovulum (Dioscorea villosa L., Glycine Max Merr., Salvia officinalis L.) eignet sich zur Behandlung der urogenitalen Atrophie und ihrer Folgeerscheinungen.

Abstract Image

Abstract Image

Abstract Image

女性泌尿生殖器萎缩的草药治疗:回顾性队列分析
背景:泌尿生殖器萎缩及其后遗症,尤其是生殖器干涩、泌尿系统问题和生殖器触摸疼痛,是更年期妇女和接受抗激素癌症治疗的妇女常见的医学问题。为了满足非激素局部治疗的要求,我们开发了一种复方草药制剂--阴道卵巢(薯蓣皂苷卵巢),并对这种草药治疗的疗效和适用性进行了研究:这是一项回顾性病历审查。研究获得了苏黎世州伦理委员会的批准(项目编号 BASEC 2016-01982)。2007 年至 2011 年间,研究人员征得了希望开始接受草药治疗的泌尿生殖器萎缩及相关症状患者的同意,对其进行了访谈(4 分制评分表),并对其进行了妇科检查,同时提供了阴道分泌物的照片记录。共有 26 名患者符合入选标准并同意接受治疗。治疗:前 8 周每天使用低剂量的薯蓣皂苷,然后使用高剂量的薯蓣皂苷,每周两次,持续至少 3 个月:结果:共有 23 名患者完成了试验。在萎缩性阴道成熟指数(VMI)亚组的 19 名患者中,有 16 名患者的 VMI 达到了中度萎缩。四名患者在开始治疗时阴道萎缩。主诉减少了 96%(22/23)。生殖器干涩评分从 1.80 分降至 0.25 分,泌尿系统问题评分从 2.38 分降至 0.85 分,生殖器触摸疼痛评分从 1.70 分降至 0.60 分。该配方的应用性、耐受性和医疗安全性良好:植物疗法复方制剂 Di-oscorea comp. ovule(薯蓣、甘草、丹参)适用于治疗泌尿生殖器萎缩及其后遗症。该研究的预印本已于2020年7月16日在www.authorea.com [DOI: 10.22541/au.159493095.52457248]。
本文章由计算机程序翻译,如有差异,请以英文原文为准。
求助全文
约1分钟内获得全文 求助全文
来源期刊
Complementary Medicine Research
Complementary Medicine Research Medicine-Complementary and Alternative Medicine
CiteScore
2.90
自引率
5.60%
发文量
50
期刊介绍: Aims and Scope ''Complementary Medicine Research'' is an international journal that aims to bridge the gap between conventional medicine and complementary/alternative medicine (CAM) on a sound scientific basis, promoting their mutual integration. Accordingly, experts of both conventional medicine and CAM medicine cooperate on the journal‘s editorial board, which accepts papers only after a rigorous peer-review process in order to maintain a high standard of scientific quality. Spectrum of ''Complementary Medicine Research'': - Review and Original Articles, Case Reports and Essays regarding complementary practice and methods - Journal Club: Analysis and discussion of internationally published articles in complementary medicine - Editorials of leading experts in complementary medicine - Questions of complementary patient-centered care - Education in complementary medicine - Reports on important meetings and conferences - Society Bulletins of Schweizerische Medizinische Gesellschaft für Phytotherapie (SMGP) and Deutsche Gesellschaft für Naturheilkunde Bibliographic Details Complementary Medicine Research Journal Abbreviation: Complement Med Res ISSN: 2504-2092 (Print) e-ISSN: 2504-2106 (Online) DOI: 10.1159/issn.2504-2092 www.karger.com/CMR
×
引用
GB/T 7714-2015
复制
MLA
复制
APA
复制
导出至
BibTeX EndNote RefMan NoteFirst NoteExpress
×
提示
您的信息不完整,为了账户安全,请先补充。
现在去补充
×
提示
您因"违规操作"
具体请查看互助需知
我知道了
×
提示
确定
请完成安全验证×
copy
已复制链接
快去分享给好友吧!
我知道了
右上角分享
点击右上角分享
0
联系我们:info@booksci.cn Book学术提供免费学术资源搜索服务,方便国内外学者检索中英文文献。致力于提供最便捷和优质的服务体验。 Copyright © 2023 布克学术 All rights reserved.
京ICP备2023020795号-1
ghs 京公网安备 11010802042870号
Book学术文献互助
Book学术文献互助群
群 号:604180095
Book学术官方微信