Aurora B promotes the CENP-T-CENP-W interaction to guide accurate chromosome segregation in mitosis.

IF 5.9 2区 生物学 Q2 CELL BIOLOGY
Wei Liu, Zhen Dou, Chunyue Wang, Gangyin Zhao, Fengge Wu, Chunli Wang, Felix Aikhionbare, Mingliang Ye, Divine Mensah Sedzro, Zhenye Yang, Chuanhai Fu, Zhikai Wang, Xinjiao Gao, Xuebiao Yao, Xiaoyu Song, Xing Liu
{"title":"Aurora B promotes the CENP-T-CENP-W interaction to guide accurate chromosome segregation in mitosis.","authors":"Wei Liu, Zhen Dou, Chunyue Wang, Gangyin Zhao, Fengge Wu, Chunli Wang, Felix Aikhionbare, Mingliang Ye, Divine Mensah Sedzro, Zhenye Yang, Chuanhai Fu, Zhikai Wang, Xinjiao Gao, Xuebiao Yao, Xiaoyu Song, Xing Liu","doi":"10.1093/jmcb/mjae001","DOIUrl":null,"url":null,"abstract":"<p><p>Accurate chromosome segregation in mitosis depends on kinetochores that connect centromeric chromatin to spindle microtubules. Centromeres are captured by individual microtubules via a kinetochore constitutive centromere-associated network (CCAN) during chromosome segregation. CCAN contains 16 subunits, including CENP-W and CENP-T. However, the molecular recognition and mitotic regulation of the CCAN assembly remain elusive. Here, we revealed that CENP-W binds to the histone fold domain and an uncharacterized N-terminal region of CENP-T. Aurora B phosphorylates CENP-W at threonine 60, which enhances the interaction between CENP-W and CENP-T to ensure robust metaphase chromosome alignment and accurate chromosome segregation in mitosis. These findings delineate a conserved signaling cascade that integrates protein phosphorylation with CCAN integrity for the maintenance of genomic stability.</p>","PeriodicalId":16433,"journal":{"name":"Journal of Molecular Cell Biology","volume":" ","pages":""},"PeriodicalIF":5.9000,"publicationDate":"2024-07-29","publicationTypes":"Journal Article","fieldsOfStudy":null,"isOpenAccess":false,"openAccessPdf":"https://www.ncbi.nlm.nih.gov/pmc/articles/PMC11337009/pdf/","citationCount":"0","resultStr":null,"platform":"Semanticscholar","paperid":null,"PeriodicalName":"Journal of Molecular Cell Biology","FirstCategoryId":"99","ListUrlMain":"https://doi.org/10.1093/jmcb/mjae001","RegionNum":2,"RegionCategory":"生物学","ArticlePicture":[],"TitleCN":null,"AbstractTextCN":null,"PMCID":null,"EPubDate":"","PubModel":"","JCR":"Q2","JCRName":"CELL BIOLOGY","Score":null,"Total":0}
引用次数: 0

Abstract

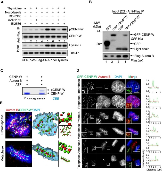
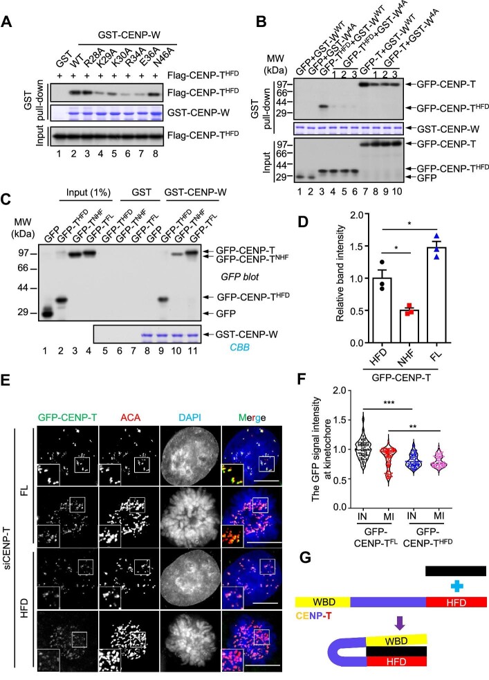
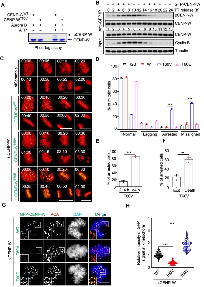
Accurate chromosome segregation in mitosis depends on kinetochores that connect centromeric chromatin to spindle microtubules. Centromeres are captured by individual microtubules via a kinetochore constitutive centromere-associated network (CCAN) during chromosome segregation. CCAN contains 16 subunits, including CENP-W and CENP-T. However, the molecular recognition and mitotic regulation of the CCAN assembly remain elusive. Here, we revealed that CENP-W binds to the histone fold domain and an uncharacterized N-terminal region of CENP-T. Aurora B phosphorylates CENP-W at threonine 60, which enhances the interaction between CENP-W and CENP-T to ensure robust metaphase chromosome alignment and accurate chromosome segregation in mitosis. These findings delineate a conserved signaling cascade that integrates protein phosphorylation with CCAN integrity for the maintenance of genomic stability.

Abstract Image

Abstract Image

Abstract Image

极光 B 促进 CENP-T-CENP-W 相互作用,引导有丝分裂中染色体的准确分离。
有丝分裂过程中染色体的准确分离取决于连接中心染色质和纺锤体微管的动点。在染色体分离过程中,中心粒通过动点核构成的中心粒相关网络(CCAN)被单个微管捕获。CCAN 包含 16 个亚基,其中包括 CENP-W 和 CENP-T。然而,CCAN组装的分子识别和有丝分裂调控仍然难以捉摸。在这里,我们发现 CENP-W 与组蛋白折叠结构域和 CENP-T 的一个未表征的 N 端区域结合。极光 B 使 CENP-W 在 Thr60 处磷酸化,从而增强了 CENP-W 和 CENP-T 之间的相互作用,以确保有丝分裂中稳健的分裂后期染色体排列和准确的染色体分离。这些发现描述了一种保守的信号级联,它将蛋白质磷酸化与 CCAN 的完整性结合起来,以维持基因组的稳定性。
本文章由计算机程序翻译,如有差异,请以英文原文为准。
求助全文
约1分钟内获得全文 求助全文
来源期刊
CiteScore
9.60
自引率
1.80%
发文量
1383
期刊介绍: The Journal of Molecular Cell Biology ( JMCB ) is a full open access, peer-reviewed online journal interested in inter-disciplinary studies at the cross-sections between molecular and cell biology as well as other disciplines of life sciences. The broad scope of JMCB reflects the merging of these life science disciplines such as stem cell research, signaling, genetics, epigenetics, genomics, development, immunology, cancer biology, molecular pathogenesis, neuroscience, and systems biology. The journal will publish primary research papers with findings of unusual significance and broad scientific interest. Review articles, letters and commentary on timely issues are also welcome. JMCB features an outstanding Editorial Board, which will serve as scientific advisors to the journal and provide strategic guidance for the development of the journal. By selecting only the best papers for publication, JMCB will provide a first rate publishing forum for scientists all over the world.
×
引用
GB/T 7714-2015
复制
MLA
复制
APA
复制
导出至
BibTeX EndNote RefMan NoteFirst NoteExpress
×
提示
您的信息不完整,为了账户安全,请先补充。
现在去补充
×
提示
您因"违规操作"
具体请查看互助需知
我知道了
×
提示
确定
请完成安全验证×
copy
已复制链接
快去分享给好友吧!
我知道了
右上角分享
点击右上角分享
0
联系我们:info@booksci.cn Book学术提供免费学术资源搜索服务,方便国内外学者检索中英文文献。致力于提供最便捷和优质的服务体验。 Copyright © 2023 布克学术 All rights reserved.
京ICP备2023020795号-1
ghs 京公网安备 11010802042870号
Book学术文献互助
Book学术文献互助群
群 号:604180095
Book学术官方微信