Developmental Regulation of Matrix Metalloproteinases in Response to Multifactorial, Severe Traumatic Brain Injuries during Immaturity.

IF 2 4区 医学 Q2 DEVELOPMENTAL BIOLOGY
Developmental Neuroscience Pub Date : 2024-01-01 Epub Date: 2024-01-08 DOI:10.1159/000536054
Alexandra Hochstetler, George Price, Amy Baohan, Melissa Li, Frances Rodriguez Lara, Josephine Lok, Beth Costine-Bartell
{"title":"Developmental Regulation of Matrix Metalloproteinases in Response to Multifactorial, Severe Traumatic Brain Injuries during Immaturity.","authors":"Alexandra Hochstetler, George Price, Amy Baohan, Melissa Li, Frances Rodriguez Lara, Josephine Lok, Beth Costine-Bartell","doi":"10.1159/000536054","DOIUrl":null,"url":null,"abstract":"<p><strong>Introduction: </strong>A striking pattern in young children after severe TBI is when the entire cortical ribbon displays tissue damage: hemispheric hypodensity (HH). HH is often a result of abusive head trauma (AHT). We previously reported a model of HH in a gyrencephalic species where a combination of injuries consisting of (1) cortical impact, (2) midline shift, (3) subdural hematoma/subarachnoid hemorrhage, (4) traumatic seizures, and (5) brief apnea and hypoventilation resulted in extensive, hypoxic-ischemic-type injury. Importantly, this mechanism closely resembles that seen in children, with relative sparing of the contralateral cortex, thus ruling out a pure asphyxia mechanism. In this model, piglets of similar developmental stage to human toddlers (postnatal day 30, PND30) have extensive hypoxic-ischemic damage to the cortical ribbon with sparing of the contralateral hemisphere and deep gray matter areas. However, piglets of similar developmental stage to human infants (postnatal day 7, PND7) have less hypoxic-ischemic damage that is notably bilateral and patchy. We therefore sought to discover whether the extensive tissue damage observed in PND30 was due to a greater upregulation of matrix metalloproteinases (MMPs).</p><p><strong>Materials and methods: </strong>In PND7 or PND30 piglets receiving AHT injuries (cortical impact, midline shift, subdural hematoma/subarachnoid hemorrhage, traumatic seizures, and brief apnea and hypoventilation) or a sham injury, the pattern of albumin extravasation and MMP-9 upregulation throughout the brain was determined via immunohistochemistry, brain tissue adjacent to the cortical impact where the tissue damage spreads was collected for Western blots, and the gelatinase activity was determined over time in peripheral plasma. EEG was recorded, and piglets survived up to 24 h after injury administration.</p><p><strong>Results: </strong>The pattern of albumin extravasation, indicating vasogenic edema, as well as increase in MMP-9, were both present at the same areas of hypoxic-ischemic tissue damage. Evidence from immunohistochemistry, Western blot, and zymogens demonstrate that MMP-2, -3, or -9 are constitutively expressed during immaturity and are not different between developmental stages; however, active forms are upregulated in PND30 but not PND7 after in response to AHT model injuries. Furthermore, peripheral active MMP-9 was downregulated after model injuries in PND7.</p><p><strong>Conclusions: </strong>This differential response to AHT model injuries might confer protection to the PND7 brain. Additionally, we find that immature gyrencephalic species have a greater baseline and array of MMPs than previously demonstrated in rodent species. Treatment with an oral or intravenous broad-spectrum matrix metalloproteinase inhibitor might reduce the extensive spread of injury in PND30, but the exposure to metalloproteinase inhibitors must be acute as to not interfere with the homeostatic role of matrix metalloproteinases in normal postnatal brain development and plasticity as well as post-injury synaptogenesis and tissue repair.</p>","PeriodicalId":50585,"journal":{"name":"Developmental Neuroscience","volume":" ","pages":"319-332"},"PeriodicalIF":2.0000,"publicationDate":"2024-01-01","publicationTypes":"Journal Article","fieldsOfStudy":null,"isOpenAccess":false,"openAccessPdf":"https://www.ncbi.nlm.nih.gov/pmc/articles/PMC11228128/pdf/","citationCount":"0","resultStr":null,"platform":"Semanticscholar","paperid":null,"PeriodicalName":"Developmental Neuroscience","FirstCategoryId":"3","ListUrlMain":"https://doi.org/10.1159/000536054","RegionNum":4,"RegionCategory":"医学","ArticlePicture":[],"TitleCN":null,"AbstractTextCN":null,"PMCID":null,"EPubDate":"2024/1/8 0:00:00","PubModel":"Epub","JCR":"Q2","JCRName":"DEVELOPMENTAL BIOLOGY","Score":null,"Total":0}
引用次数: 0

Abstract

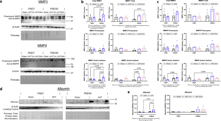
Introduction: A striking pattern in young children after severe TBI is when the entire cortical ribbon displays tissue damage: hemispheric hypodensity (HH). HH is often a result of abusive head trauma (AHT). We previously reported a model of HH in a gyrencephalic species where a combination of injuries consisting of (1) cortical impact, (2) midline shift, (3) subdural hematoma/subarachnoid hemorrhage, (4) traumatic seizures, and (5) brief apnea and hypoventilation resulted in extensive, hypoxic-ischemic-type injury. Importantly, this mechanism closely resembles that seen in children, with relative sparing of the contralateral cortex, thus ruling out a pure asphyxia mechanism. In this model, piglets of similar developmental stage to human toddlers (postnatal day 30, PND30) have extensive hypoxic-ischemic damage to the cortical ribbon with sparing of the contralateral hemisphere and deep gray matter areas. However, piglets of similar developmental stage to human infants (postnatal day 7, PND7) have less hypoxic-ischemic damage that is notably bilateral and patchy. We therefore sought to discover whether the extensive tissue damage observed in PND30 was due to a greater upregulation of matrix metalloproteinases (MMPs).

Materials and methods: In PND7 or PND30 piglets receiving AHT injuries (cortical impact, midline shift, subdural hematoma/subarachnoid hemorrhage, traumatic seizures, and brief apnea and hypoventilation) or a sham injury, the pattern of albumin extravasation and MMP-9 upregulation throughout the brain was determined via immunohistochemistry, brain tissue adjacent to the cortical impact where the tissue damage spreads was collected for Western blots, and the gelatinase activity was determined over time in peripheral plasma. EEG was recorded, and piglets survived up to 24 h after injury administration.

Results: The pattern of albumin extravasation, indicating vasogenic edema, as well as increase in MMP-9, were both present at the same areas of hypoxic-ischemic tissue damage. Evidence from immunohistochemistry, Western blot, and zymogens demonstrate that MMP-2, -3, or -9 are constitutively expressed during immaturity and are not different between developmental stages; however, active forms are upregulated in PND30 but not PND7 after in response to AHT model injuries. Furthermore, peripheral active MMP-9 was downregulated after model injuries in PND7.

Conclusions: This differential response to AHT model injuries might confer protection to the PND7 brain. Additionally, we find that immature gyrencephalic species have a greater baseline and array of MMPs than previously demonstrated in rodent species. Treatment with an oral or intravenous broad-spectrum matrix metalloproteinase inhibitor might reduce the extensive spread of injury in PND30, but the exposure to metalloproteinase inhibitors must be acute as to not interfere with the homeostatic role of matrix metalloproteinases in normal postnatal brain development and plasticity as well as post-injury synaptogenesis and tissue repair.

Abstract Image

Abstract Image

Abstract Image

基质金属蛋白酶在未成熟时期对多因素严重创伤性脑损伤反应的发育调控。
导言:严重创伤后幼儿的一个显著特征是整个皮质带出现组织损伤:半球低密度(HH)。半球低密度通常是虐待性头部创伤(AHT)的结果。我们以前曾报道过一个在颅脑物种中的 HH 模型,该模型由以下损伤组合而成:1)皮质撞击;2)中线移位;3)硬膜下血肿/蛛网膜下腔出血;4)外伤性癫痫发作;5)短暂呼吸暂停和通气不足,导致广泛的缺氧缺血性损伤。重要的是,这种机制与在儿童身上看到的机制非常相似,对侧大脑皮层的损伤相对较轻,因此排除了纯粹的窒息机制。在该模型中,发育阶段与人类幼儿相似(出生后第 30 天,PND30)的仔猪皮质带广泛缺氧缺血性损伤,而对侧半球和深灰质区域则不受影响。然而,与人类婴儿发育阶段相似的仔猪(出生后第7天,PND7)的缺氧缺血性损伤较轻,而且明显是双侧和斑块性的。因此,我们试图发现在 PND30 中观察到的广泛组织损伤是否是由于基质金属蛋白酶(MMPs)上调较多所致:在接受 AHT 损伤(皮层撞击、中线移位、硬膜下血肿/蛛网膜下腔出血、外伤性癫痫发作、短暂呼吸暂停和通气不足)或假损伤的 PND 7 或 PND 30 仔猪中,通过免疫组化确定整个大脑的白蛋白外渗和 MMP-9 上调模式,收集邻近组织损伤扩散的皮层撞击的脑组织进行 Western 印迹,并确定外周血浆中明胶酶活性的时间变化。记录脑电图,仔猪在受伤后存活达 24 小时:结果:在缺氧缺血性组织损伤的相同区域,白蛋白外渗的模式(表明血管源性水肿)和 MMP-9 的增加都存在。免疫组化、Western 印迹和酶原的证据表明,MMP- 2、- 3 或 -9 在未成熟期是组成型表达的,在不同发育阶段没有差异;但在 AHT 模型损伤后,活性形式在 PND30 中上调,而在 PND7 中没有上调。此外,外周活性 MMP-9 在 PND7 模型损伤后下调:结论:这种对 AHT 模型损伤的不同反应可能会对 PND7 大脑产生保护作用。此外,我们还发现,与之前在啮齿类动物中证实的情况相比,未成熟的颅脑物种具有更大的 MMP 基线和阵列。口服或静脉注射广谱基质金属蛋白酶抑制剂可能会减少 PND30 损伤的广泛扩散,但金属蛋白酶抑制剂的暴露必须是急性的,以免干扰基质金属蛋白酶在正常的产后大脑发育和可塑性以及损伤后突触生成和组织修复中的平衡作用。
本文章由计算机程序翻译,如有差异,请以英文原文为准。
求助全文
约1分钟内获得全文 求助全文
来源期刊
Developmental Neuroscience
Developmental Neuroscience 医学-发育生物学
CiteScore
4.00
自引率
3.40%
发文量
49
审稿时长
>12 weeks
期刊介绍: ''Developmental Neuroscience'' is a multidisciplinary journal publishing papers covering all stages of invertebrate, vertebrate and human brain development. Emphasis is placed on publishing fundamental as well as translational studies that contribute to our understanding of mechanisms of normal development as well as genetic and environmental causes of abnormal brain development. The journal thus provides valuable information for both physicians and biologists. To meet the rapidly expanding information needs of its readers, the journal combines original papers that report on progress and advances in developmental neuroscience with concise mini-reviews that provide a timely overview of key topics, new insights and ongoing controversies. The editorial standards of ''Developmental Neuroscience'' are high. We are committed to publishing only high quality, complete papers that make significant contributions to the field.
×
引用
GB/T 7714-2015
复制
MLA
复制
APA
复制
导出至
BibTeX EndNote RefMan NoteFirst NoteExpress
×
提示
您的信息不完整,为了账户安全,请先补充。
现在去补充
×
提示
您因"违规操作"
具体请查看互助需知
我知道了
×
提示
确定
请完成安全验证×
copy
已复制链接
快去分享给好友吧!
我知道了
右上角分享
点击右上角分享
0
联系我们:info@booksci.cn Book学术提供免费学术资源搜索服务,方便国内外学者检索中英文文献。致力于提供最便捷和优质的服务体验。 Copyright © 2023 布克学术 All rights reserved.
京ICP备2023020795号-1
ghs 京公网安备 11010802042870号
Book学术文献互助
Book学术文献互助群
群 号:604180095
Book学术官方微信