Peripheral Neuropathy and Decreased Locomotion of a RAB40B Mutation in Human and Model Animals.

IF 2.1 4区 医学 Q3 MEDICINE, RESEARCH & EXPERIMENTAL
Wonseok Son, Hui Su Jeong, Da Eun Nam, Ah Jin Lee, Soo Hyun Nam, Ji Eun Lee, Byung-Ok Choi, Ki Wha Chung
{"title":"Peripheral Neuropathy and Decreased Locomotion of a <i>RAB40B</i> Mutation in Human and Model Animals.","authors":"Wonseok Son, Hui Su Jeong, Da Eun Nam, Ah Jin Lee, Soo Hyun Nam, Ji Eun Lee, Byung-Ok Choi, Ki Wha Chung","doi":"10.5607/en23027","DOIUrl":null,"url":null,"abstract":"<p><p>Rab40 proteins are an atypical subgroup of Rab GTPases containing a unique suppressor of the cytokine signaling (SOCS) domain that is recruited to assemble the CRL5 E3 ligase complex for proteolytic regulation in various biological processes. A nonsense mutation deleting the C-terminal SOCS box in the <i>RAB40B</i> gene was identified in a family with axonal peripheral neuropathy (Charcot-Marie-Tooth disease type 2), and pathogenicity of the mutation was assessed in model organisms of zebrafish and <i>Drosophila</i>. Compared to control fish, zebrafish larvae transformed by the human mutant <i>hRAB40B</i><i>-Y83X</i> showed a defective swimming pattern of stalling with restricted localization and slower motility. We were consistently able to observe reduced labeling of synaptic markers along neuromuscular junctions of the transformed larvae. In addition to the neurodevelopmental phenotypes, compared to normal <i>hRAB40B</i> expression, we further examined ectopic expression of <i>hRAB40B</i><i>-Y83X</i> in <i>Drosophila</i> to show a progressive decline of locomotion ability. Decreased ability of locomotion by ubiquitous expression of the human mutation was reproduced not with GAL4 drivers for neuron-specific expression but only when a pan-glial GAL4 driver was applied. Using the ectopic expression model of <i>Drosophila</i>, we identified a genetic interaction in which <i>Cul5</i> down regulation exacerbated the defective motor performance, showing a consistent loss of SOCS box of the pathogenic RAB40B. Taken together, we could assess the possible gain-of-function of the human <i>RAB40B</i> mutation by comparing behavioral phenotypes in animal models; our results suggest that the mutant phenotypes may be associated with CRL5-mediated proteolytic regulation.</p>","PeriodicalId":12263,"journal":{"name":"Experimental Neurobiology","volume":"32 6","pages":"410-422"},"PeriodicalIF":2.1000,"publicationDate":"2023-12-31","publicationTypes":"Journal Article","fieldsOfStudy":null,"isOpenAccess":false,"openAccessPdf":"https://www.ncbi.nlm.nih.gov/pmc/articles/PMC10789172/pdf/","citationCount":"0","resultStr":null,"platform":"Semanticscholar","paperid":null,"PeriodicalName":"Experimental Neurobiology","FirstCategoryId":"3","ListUrlMain":"https://doi.org/10.5607/en23027","RegionNum":4,"RegionCategory":"医学","ArticlePicture":[],"TitleCN":null,"AbstractTextCN":null,"PMCID":null,"EPubDate":"","PubModel":"","JCR":"Q3","JCRName":"MEDICINE, RESEARCH & EXPERIMENTAL","Score":null,"Total":0}
引用次数: 0

Abstract

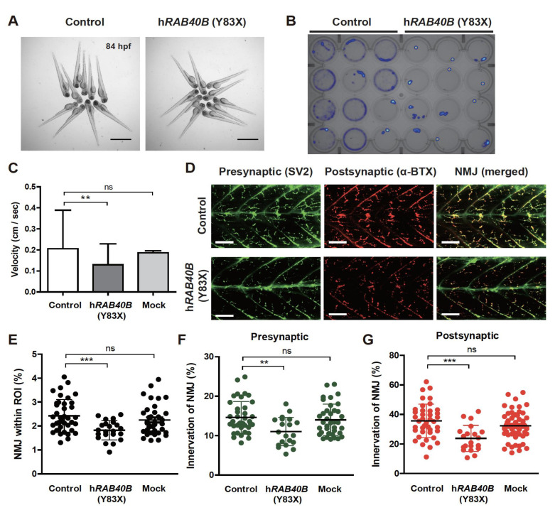
Rab40 proteins are an atypical subgroup of Rab GTPases containing a unique suppressor of the cytokine signaling (SOCS) domain that is recruited to assemble the CRL5 E3 ligase complex for proteolytic regulation in various biological processes. A nonsense mutation deleting the C-terminal SOCS box in the RAB40B gene was identified in a family with axonal peripheral neuropathy (Charcot-Marie-Tooth disease type 2), and pathogenicity of the mutation was assessed in model organisms of zebrafish and Drosophila. Compared to control fish, zebrafish larvae transformed by the human mutant hRAB40B-Y83X showed a defective swimming pattern of stalling with restricted localization and slower motility. We were consistently able to observe reduced labeling of synaptic markers along neuromuscular junctions of the transformed larvae. In addition to the neurodevelopmental phenotypes, compared to normal hRAB40B expression, we further examined ectopic expression of hRAB40B-Y83X in Drosophila to show a progressive decline of locomotion ability. Decreased ability of locomotion by ubiquitous expression of the human mutation was reproduced not with GAL4 drivers for neuron-specific expression but only when a pan-glial GAL4 driver was applied. Using the ectopic expression model of Drosophila, we identified a genetic interaction in which Cul5 down regulation exacerbated the defective motor performance, showing a consistent loss of SOCS box of the pathogenic RAB40B. Taken together, we could assess the possible gain-of-function of the human RAB40B mutation by comparing behavioral phenotypes in animal models; our results suggest that the mutant phenotypes may be associated with CRL5-mediated proteolytic regulation.

Abstract Image

Abstract Image

Abstract Image

人类和模式动物的 RAB40B 突变引起的周围神经病和运动能力下降
Rab40 蛋白是 Rab GTP 酶的一个非典型亚群,含有一个独特的细胞因子信号转导抑制因子(SOCS)结构域,在各种生物过程中,该结构域被招募来组装 CRL5 E3 连接酶复合物,以进行蛋白水解调控。在一个轴突性周围神经病(Charcot-Marie-Tooth 病 2 型)家族中发现了 RAB40B 基因中删除 C 端 SOCS 框的无义突变,并在斑马鱼和果蝇等模式生物中评估了该突变的致病性。与对照组鱼类相比,由人类突变体 hRAB40B-Y83X 转化的斑马鱼幼体表现出一种有缺陷的游动模式,即定位受限的停滞和较慢的运动速度。我们一直能观察到转化后的斑马鱼幼体神经肌肉接头处的突触标记物标记减少。除了神经发育表型外,与正常的 hRAB40B 表达相比,我们进一步研究了果蝇中 hRAB40B-Y83X 的异位表达,结果显示其运动能力逐渐下降。在神经元特异性表达的GAL4驱动下,人类突变无处不在的表达导致的运动能力下降并没有重现,只有在应用泛神经胶质细胞GAL4驱动时才会重现。利用果蝇的异位表达模型,我们发现了一种遗传相互作用,在这种相互作用中,Cul5 的下调加剧了运动表现的缺陷,显示了致病的 RAB40B 的 SOCS 框的一致缺失。综上所述,我们可以通过比较动物模型的行为表型来评估人类RAB40B突变可能产生的功能增益;我们的结果表明,突变表型可能与CRL5介导的蛋白水解调节有关。
本文章由计算机程序翻译,如有差异,请以英文原文为准。
求助全文
约1分钟内获得全文 求助全文
来源期刊
Experimental Neurobiology
Experimental Neurobiology Neuroscience-Cellular and Molecular Neuroscience
CiteScore
4.30
自引率
4.20%
发文量
29
期刊介绍: Experimental Neurobiology is an international forum for interdisciplinary investigations of the nervous system. The journal aims to publish papers that present novel observations in all fields of neuroscience, encompassing cellular & molecular neuroscience, development/differentiation/plasticity, neurobiology of disease, systems/cognitive/behavioral neuroscience, drug development & industrial application, brain-machine interface, methodologies/tools, and clinical neuroscience. It should be of interest to a broad scientific audience working on the biochemical, molecular biological, cell biological, pharmacological, physiological, psychophysical, clinical, anatomical, cognitive, and biotechnological aspects of neuroscience. The journal publishes both original research articles and review articles. Experimental Neurobiology is an open access, peer-reviewed online journal. The journal is published jointly by The Korean Society for Brain and Neural Sciences & The Korean Society for Neurodegenerative Disease.
×
引用
GB/T 7714-2015
复制
MLA
复制
APA
复制
导出至
BibTeX EndNote RefMan NoteFirst NoteExpress
×
提示
您的信息不完整,为了账户安全,请先补充。
现在去补充
×
提示
您因"违规操作"
具体请查看互助需知
我知道了
×
提示
确定
请完成安全验证×
copy
已复制链接
快去分享给好友吧!
我知道了
右上角分享
点击右上角分享
0
联系我们:info@booksci.cn Book学术提供免费学术资源搜索服务,方便国内外学者检索中英文文献。致力于提供最便捷和优质的服务体验。 Copyright © 2023 布克学术 All rights reserved.
京ICP备2023020795号-1
ghs 京公网安备 11010802042870号
Book学术文献互助
Book学术文献互助群
群 号:604180095
Book学术官方微信