Ehrlichia chaffeensis Co-Opts Phagocytic Hemocytes for Systemic Dissemination in the Lone Star Tick, Amblyomma americanum.

IF 3 3区 医学 Q2 IMMUNOLOGY
Journal of Innate Immunity Pub Date : 2024-01-01 Epub Date: 2023-12-22 DOI:10.1159/000535986
Abdulsalam Adegoke, Julia Hanson, Ryan C Smith, Shahid Karim
{"title":"Ehrlichia chaffeensis Co-Opts Phagocytic Hemocytes for Systemic Dissemination in the Lone Star Tick, Amblyomma americanum.","authors":"Abdulsalam Adegoke, Julia Hanson, Ryan C Smith, Shahid Karim","doi":"10.1159/000535986","DOIUrl":null,"url":null,"abstract":"<p><strong>Introduction: </strong>Hematophagous arthropods can acquire and transmit several pathogens of medical importance. In ticks, the innate immune system is crucial in the outcome between vector-pathogen interaction and overall vector competence. However, the specific immune response(s) elicited by the immune cells known as hemocytes remains largely undefined in Ehrlichia chaffeensis and its competent tick vector, Amblyomma americanum.</p><p><strong>Methods: </strong>We utilized injection of clodronate liposome to deplete tick granulocytes combined with infection with E. chaffeensis to demonstrate their essential role in microbial infection.</p><p><strong>Results: </strong>Here, we show that granulocytes, professional phagocytic cells, are integral in eliciting immune responses against commensal and pathogen infection. The chemical depletion of granulocytes led to decreased phagocytic efficiency of tissue-associated hemocytes. We demonstrate that E. chaffeensis can infect circulating hemocytes, and both cell-free plasma and hemocytes from E. chaffeensis-infected ticks can establish Ehrlichia infection in recipient ticks. Lastly, we provide evidence to show that granulocytes play a dual role in E. chaffeensis infection. Depleting granulocytic hemocytes increased Ehrlichia load in the salivary gland and midgut tissues. In contrast, granulocyte depletion led to a reduced systemic load of Ehrlichia.</p><p><strong>Conclusion: </strong>This study has identified multiple roles for granulocytic hemocytes in the control and systemic dissemination of E. chaffeensis infection.</p>","PeriodicalId":16113,"journal":{"name":"Journal of Innate Immunity","volume":" ","pages":"66-79"},"PeriodicalIF":3.0000,"publicationDate":"2024-01-01","publicationTypes":"Journal Article","fieldsOfStudy":null,"isOpenAccess":false,"openAccessPdf":"https://www.ncbi.nlm.nih.gov/pmc/articles/PMC10794049/pdf/","citationCount":"0","resultStr":null,"platform":"Semanticscholar","paperid":null,"PeriodicalName":"Journal of Innate Immunity","FirstCategoryId":"3","ListUrlMain":"https://doi.org/10.1159/000535986","RegionNum":3,"RegionCategory":"医学","ArticlePicture":[],"TitleCN":null,"AbstractTextCN":null,"PMCID":null,"EPubDate":"2023/12/22 0:00:00","PubModel":"Epub","JCR":"Q2","JCRName":"IMMUNOLOGY","Score":null,"Total":0}
引用次数: 0

Abstract

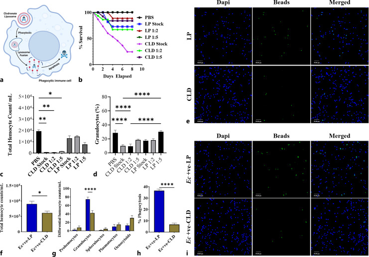
Introduction: Hematophagous arthropods can acquire and transmit several pathogens of medical importance. In ticks, the innate immune system is crucial in the outcome between vector-pathogen interaction and overall vector competence. However, the specific immune response(s) elicited by the immune cells known as hemocytes remains largely undefined in Ehrlichia chaffeensis and its competent tick vector, Amblyomma americanum.

Methods: We utilized injection of clodronate liposome to deplete tick granulocytes combined with infection with E. chaffeensis to demonstrate their essential role in microbial infection.

Results: Here, we show that granulocytes, professional phagocytic cells, are integral in eliciting immune responses against commensal and pathogen infection. The chemical depletion of granulocytes led to decreased phagocytic efficiency of tissue-associated hemocytes. We demonstrate that E. chaffeensis can infect circulating hemocytes, and both cell-free plasma and hemocytes from E. chaffeensis-infected ticks can establish Ehrlichia infection in recipient ticks. Lastly, we provide evidence to show that granulocytes play a dual role in E. chaffeensis infection. Depleting granulocytic hemocytes increased Ehrlichia load in the salivary gland and midgut tissues. In contrast, granulocyte depletion led to a reduced systemic load of Ehrlichia.

Conclusion: This study has identified multiple roles for granulocytic hemocytes in the control and systemic dissemination of E. chaffeensis infection.

Abstract Image

Abstract Image

Abstract Image

沙弗氏埃利希菌在孤星蜱(Amblyomma americanum)体内共同利用吞噬血细胞进行系统性传播。
食血节肢动物可以获取和传播多种具有重要医学价值的病原体。在蜱虫中,先天性免疫系统对病媒与病原体之间的相互作用以及病媒的整体能力至关重要。然而,被称为 "血细胞 "的免疫细胞在埃立卡氏蜱及其蜱载体Amblyomma americanum中引起的特异性免疫反应在很大程度上仍未确定。在这里,我们发现专业的吞噬细胞--粒细胞在引起针对共生和病原体感染的免疫反应中起着不可或缺的作用。化学消耗粒细胞会导致组织相关血细胞的吞噬效率下降。我们证明埃希氏菌可以感染循环血细胞,而来自埃希氏菌感染的蜱的无细胞血浆和血细胞都可以在受体蜱中建立埃希氏菌感染。最后,我们提供的证据表明粒细胞在埃希氏菌感染中扮演着双重角色。消耗粒细胞血红蛋白会增加唾液腺和中肠组织中埃希氏菌的载量。与此相反,粒细胞耗竭会导致全身埃立克次氏体负荷减少。这项研究确定了粒细胞血球在控制埃希氏菌感染和全身传播中的多种作用。
本文章由计算机程序翻译,如有差异,请以英文原文为准。
求助全文
约1分钟内获得全文 求助全文
来源期刊
Journal of Innate Immunity
Journal of Innate Immunity 医学-免疫学
CiteScore
10.50
自引率
1.90%
发文量
35
审稿时长
7.5 months
期刊介绍: The ''Journal of Innate Immunity'' is a bimonthly journal covering all aspects within the area of innate immunity, including evolution of the immune system, molecular biology of cells involved in innate immunity, pattern recognition and signals of ‘danger’, microbial corruption, host response and inflammation, mucosal immunity, complement and coagulation, sepsis and septic shock, molecular genomics, and development of immunotherapies. The journal publishes original research articles, short communications, reviews, commentaries and letters to the editors. In addition to regular papers, some issues feature a special section with a thematic focus.
×
引用
GB/T 7714-2015
复制
MLA
复制
APA
复制
导出至
BibTeX EndNote RefMan NoteFirst NoteExpress
×
提示
您的信息不完整,为了账户安全,请先补充。
现在去补充
×
提示
您因"违规操作"
具体请查看互助需知
我知道了
×
提示
确定
请完成安全验证×
copy
已复制链接
快去分享给好友吧!
我知道了
右上角分享
点击右上角分享
0
联系我们:info@booksci.cn Book学术提供免费学术资源搜索服务,方便国内外学者检索中英文文献。致力于提供最便捷和优质的服务体验。 Copyright © 2023 布克学术 All rights reserved.
京ICP备2023020795号-1
ghs 京公网安备 11010802042870号
Book学术文献互助
Book学术文献互助群
群 号:604180095
Book学术官方微信