Cardiac Timeless Trans-Organically Regulated by miR-276 in Adipose Tissue Modulates Cardiac Function.

IF 3.8 Q2 CELL BIOLOGY
Function (Oxford, England) Pub Date : 2023-11-27 eCollection Date: 2024-01-01 DOI:10.1093/function/zqad064
Chao Tang, Qiufang Li, Xiaoya Wang, Zhengwen Yu, Xu Ping, Yi Qin, Yang Liu, Lan Zheng
{"title":"Cardiac Timeless Trans-Organically Regulated by miR-276 in Adipose Tissue Modulates Cardiac Function.","authors":"Chao Tang, Qiufang Li, Xiaoya Wang, Zhengwen Yu, Xu Ping, Yi Qin, Yang Liu, Lan Zheng","doi":"10.1093/function/zqad064","DOIUrl":null,"url":null,"abstract":"<p><p>The interconnection between cardiac function and circadian rhythms is of great importance. While the role of the biological clock gene Timeless (Tim) in circadian rhythm has been extensively studied, its impact on cardiac function remains largely been unexplored. Previous research has provided experimental evidence for the regulation of the heart by adipose tissue and the targeting of miR-276a/b on Timeless. However, the extent to which adipose tissue regulates cardiac Timeless genes trans-organically through miR-276a/b, and subsequently affects cardiac function, remains uncertain. Therefore, the objective of this study was to investigate the potential trans-organ modulation of the Timeless gene in the heart by adipose tissue through miR-276a/b. We found that cardiac-specific Timeless knockdown and overexpression resulted in a significant increase in heart rate (HR) and a significant decrease in Heart period (HP), diastolic intervals (DI), systolic intervals (SI), diastolic diameter (DD), and systolic diameter (SD). miR-276b systemic knockdown resulted in a significant increase in DI, arrhythmia index (AI), and fractional shortening (FS) significantly increased and SI, DD and SD significantly decreased. Adipose tissue-specific miR-276a/b knockdown and miR-276a overexpression resulted in a significant increase in HR and a significant decrease in DI and SI, which were improved by exercise intervention. This study presents a novel finding that highlights the significance of the heart circadian clock gene Timeless in heart function. Additionally, it demonstrates that adipose tissue exerts trans-organ modulation on the expression of the heart Timeless gene via miR-276a/b.</p>","PeriodicalId":73119,"journal":{"name":"Function (Oxford, England)","volume":"5 1","pages":"zqad064"},"PeriodicalIF":3.8000,"publicationDate":"2023-11-27","publicationTypes":"Journal Article","fieldsOfStudy":null,"isOpenAccess":false,"openAccessPdf":"https://www.ncbi.nlm.nih.gov/pmc/articles/PMC10696634/pdf/","citationCount":"0","resultStr":null,"platform":"Semanticscholar","paperid":null,"PeriodicalName":"Function (Oxford, England)","FirstCategoryId":"1085","ListUrlMain":"https://doi.org/10.1093/function/zqad064","RegionNum":0,"RegionCategory":null,"ArticlePicture":[],"TitleCN":null,"AbstractTextCN":null,"PMCID":null,"EPubDate":"2024/1/1 0:00:00","PubModel":"eCollection","JCR":"Q2","JCRName":"CELL BIOLOGY","Score":null,"Total":0}
引用次数: 0

Abstract

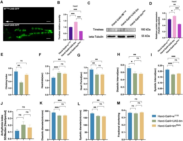
The interconnection between cardiac function and circadian rhythms is of great importance. While the role of the biological clock gene Timeless (Tim) in circadian rhythm has been extensively studied, its impact on cardiac function remains largely been unexplored. Previous research has provided experimental evidence for the regulation of the heart by adipose tissue and the targeting of miR-276a/b on Timeless. However, the extent to which adipose tissue regulates cardiac Timeless genes trans-organically through miR-276a/b, and subsequently affects cardiac function, remains uncertain. Therefore, the objective of this study was to investigate the potential trans-organ modulation of the Timeless gene in the heart by adipose tissue through miR-276a/b. We found that cardiac-specific Timeless knockdown and overexpression resulted in a significant increase in heart rate (HR) and a significant decrease in Heart period (HP), diastolic intervals (DI), systolic intervals (SI), diastolic diameter (DD), and systolic diameter (SD). miR-276b systemic knockdown resulted in a significant increase in DI, arrhythmia index (AI), and fractional shortening (FS) significantly increased and SI, DD and SD significantly decreased. Adipose tissue-specific miR-276a/b knockdown and miR-276a overexpression resulted in a significant increase in HR and a significant decrease in DI and SI, which were improved by exercise intervention. This study presents a novel finding that highlights the significance of the heart circadian clock gene Timeless in heart function. Additionally, it demonstrates that adipose tissue exerts trans-organ modulation on the expression of the heart Timeless gene via miR-276a/b.

Abstract Image

Abstract Image

Abstract Image

脂肪组织中miR-276对心脏无时间反有机调节心功能的影响。
心功能和昼夜节律之间的相互联系是非常重要的。虽然生物钟基因Timeless (Tim)在昼夜节律中的作用已被广泛研究,但其对心功能的影响在很大程度上仍未被探索。先前的研究已经为脂肪组织对心脏的调控以及miR-276a/b在Timeless上的靶向作用提供了实验证据。然而,脂肪组织通过miR-276a/b对心脏Timeless基因进行有机调控并随后影响心脏功能的程度仍不确定。因此,本研究的目的是研究脂肪组织通过miR-276a/b对心脏中Timeless基因的潜在跨器官调节。我们发现,心脏特异性的Timeless敲低和过表达导致心率(HR)显著增加,心脏周期(HP)、舒张间隔(DI)、收缩间隔(SI)、舒张直径(DD)和收缩直径(SD)显著减少。miR-276b系统敲低导致DI显著升高,心律失常指数(AI)和分数缩短(FS)显著升高,SI、DD和SD显著降低。脂肪组织特异性miR-276a/b敲低和miR-276a过表达导致HR显著升高,DI和SI显著降低,通过运动干预改善。这项研究提出了一个新的发现,强调了心脏生物钟基因在心脏功能中的重要性。此外,它表明脂肪组织通过miR-276a/b对心脏Timeless基因的表达施加跨器官调节。
本文章由计算机程序翻译,如有差异,请以英文原文为准。
求助全文
约1分钟内获得全文 求助全文
来源期刊
CiteScore
5.70
自引率
0.00%
发文量
0
审稿时长
3 weeks
×
引用
GB/T 7714-2015
复制
MLA
复制
APA
复制
导出至
BibTeX EndNote RefMan NoteFirst NoteExpress
×
提示
您的信息不完整,为了账户安全,请先补充。
现在去补充
×
提示
您因"违规操作"
具体请查看互助需知
我知道了
×
提示
确定
请完成安全验证×
copy
已复制链接
快去分享给好友吧!
我知道了
右上角分享
点击右上角分享
0
联系我们:info@booksci.cn Book学术提供免费学术资源搜索服务,方便国内外学者检索中英文文献。致力于提供最便捷和优质的服务体验。 Copyright © 2023 布克学术 All rights reserved.
京ICP备2023020795号-1
ghs 京公网安备 11010802042870号
Book学术文献互助
Book学术文献互助群
群 号:604180095
Book学术官方微信