Highly efficient conversion of mouse fibroblasts into functional hepatic cells under chemical induction.

IF 5.9 2区 生物学 Q2 CELL BIOLOGY
Zhi Zhong, Jiangchuan Du, Xiangjie Zhu, Lingting Guan, Yanyu Hu, Peilin Zhang, Hongyang Wang
{"title":"Highly efficient conversion of mouse fibroblasts into functional hepatic cells under chemical induction.","authors":"Zhi Zhong, Jiangchuan Du, Xiangjie Zhu, Lingting Guan, Yanyu Hu, Peilin Zhang, Hongyang Wang","doi":"10.1093/jmcb/mjad071","DOIUrl":null,"url":null,"abstract":"<p><p>Previous studies have shown that hepatocyte-like cells can be generated from fibroblasts using either lineage-specific transcription factors or chemical induction methods. However, these methods have their own deficiencies that restrict the therapeutic applications of such induced hepatocytes. In this study, we present a transgene-free, highly efficient chemical-induced direct reprogramming approach to generate hepatocyte-like cells from mouse embryonic fibroblasts (MEFs). Using a small molecule cocktail (SMC) as an inducer, MEFs can be directly reprogrammed into hepatocyte-like cells, bypassing the intermediate stages of pluripotent and immature hepatoblasts. These chemical-induced hepatocyte-like cells (ciHeps) closely resemble mature primary hepatocytes in terms of morphology, biological behavior, gene expression patterns, marker expression levels, and hepatic functions. Furthermore, transplanted ciHeps can integrate into the liver, promote liver regeneration, and improve survival rates in mice with acute liver damage. ciHeps can also ameliorate liver fibrosis caused by chronic injuries and enhance liver function. Notably, ciHeps exhibit no tumorigenic potential either in vitro or in vivo. Mechanistically, SMC-induced mesenchymal-to-epithelial transition and suppression of SNAI1 contribute to the fate conversion of fibroblasts into ciHeps. These results indicate that this transgene-free, chemical-induced direct reprogramming technique has the potential to serve as a valuable means of producing alternative hepatocytes for both research and therapeutic purposes. Additionally, this method also sheds light on the direct reprogramming of other cell types under chemical induction.</p>","PeriodicalId":16433,"journal":{"name":"Journal of Molecular Cell Biology","volume":" ","pages":""},"PeriodicalIF":5.9000,"publicationDate":"2024-04-10","publicationTypes":"Journal Article","fieldsOfStudy":null,"isOpenAccess":false,"openAccessPdf":"https://www.ncbi.nlm.nih.gov/pmc/articles/PMC11121195/pdf/","citationCount":"0","resultStr":null,"platform":"Semanticscholar","paperid":null,"PeriodicalName":"Journal of Molecular Cell Biology","FirstCategoryId":"99","ListUrlMain":"https://doi.org/10.1093/jmcb/mjad071","RegionNum":2,"RegionCategory":"生物学","ArticlePicture":[],"TitleCN":null,"AbstractTextCN":null,"PMCID":null,"EPubDate":"","PubModel":"","JCR":"Q2","JCRName":"CELL BIOLOGY","Score":null,"Total":0}
引用次数: 0

Abstract

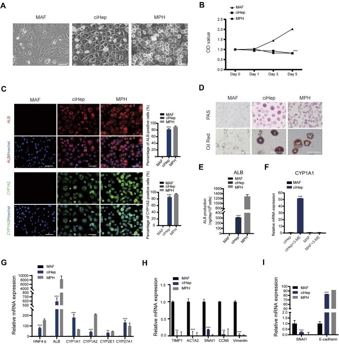
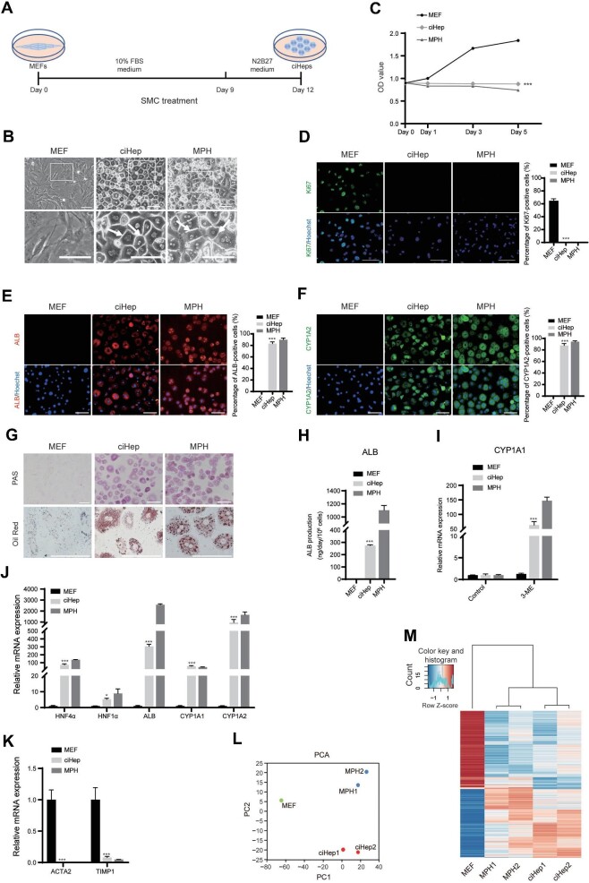
Previous studies have shown that hepatocyte-like cells can be generated from fibroblasts using either lineage-specific transcription factors or chemical induction methods. However, these methods have their own deficiencies that restrict the therapeutic applications of such induced hepatocytes. In this study, we present a transgene-free, highly efficient chemical-induced direct reprogramming approach to generate hepatocyte-like cells from mouse embryonic fibroblasts (MEFs). Using a small molecule cocktail (SMC) as an inducer, MEFs can be directly reprogrammed into hepatocyte-like cells, bypassing the intermediate stages of pluripotent and immature hepatoblasts. These chemical-induced hepatocyte-like cells (ciHeps) closely resemble mature primary hepatocytes in terms of morphology, biological behavior, gene expression patterns, marker expression levels, and hepatic functions. Furthermore, transplanted ciHeps can integrate into the liver, promote liver regeneration, and improve survival rates in mice with acute liver damage. ciHeps can also ameliorate liver fibrosis caused by chronic injuries and enhance liver function. Notably, ciHeps exhibit no tumorigenic potential either in vitro or in vivo. Mechanistically, SMC-induced mesenchymal-to-epithelial transition and suppression of SNAI1 contribute to the fate conversion of fibroblasts into ciHeps. These results indicate that this transgene-free, chemical-induced direct reprogramming technique has the potential to serve as a valuable means of producing alternative hepatocytes for both research and therapeutic purposes. Additionally, this method also sheds light on the direct reprogramming of other cell types under chemical induction.

Abstract Image

Abstract Image

Abstract Image

化学诱导下小鼠成纤维细胞高效转化为功能性肝细胞。
先前的研究表明,使用谱系特异性转录因子或化学诱导方法,可以从成纤维细胞生成肝细胞样细胞。然而,这些方法有其自身的不足,限制了这种诱导肝细胞的治疗应用。在这项研究中,我们提出了一种无转基因的、高效的化学诱导的直接重编程方法,从小鼠胚胎成纤维细胞(mef)中产生肝细胞样细胞。使用小分子鸡尾酒(SMC)作为诱导剂,mef可以直接重编程为肝细胞样细胞,绕过多能性和未成熟的肝母细胞中间阶段。这些化学诱导的肝细胞样细胞(ciHeps)在形态、生物学行为、基因表达模式、标志物表达水平和肝功能方面与成熟的原代肝细胞非常相似。此外,移植的ciHeps可以融入肝脏,促进肝脏再生,提高急性肝损伤小鼠的存活率。ciHeps还能改善慢性损伤引起的肝纤维化,增强肝功能。值得注意的是,无论是体外还是体内,ciHeps都没有表现出致瘤性。从机制上讲,smc诱导的间质向上皮的转化和SNAI1的抑制有助于成纤维细胞向ciHeps的命运转化。这些结果表明,这种无转基因的、化学诱导的直接重编程技术有潜力作为一种有价值的方法来生产用于研究和治疗目的的替代肝细胞。此外,该方法还揭示了化学诱导下其他细胞类型的直接重编程。
本文章由计算机程序翻译,如有差异,请以英文原文为准。
求助全文
约1分钟内获得全文 求助全文
来源期刊
CiteScore
9.60
自引率
1.80%
发文量
1383
期刊介绍: The Journal of Molecular Cell Biology ( JMCB ) is a full open access, peer-reviewed online journal interested in inter-disciplinary studies at the cross-sections between molecular and cell biology as well as other disciplines of life sciences. The broad scope of JMCB reflects the merging of these life science disciplines such as stem cell research, signaling, genetics, epigenetics, genomics, development, immunology, cancer biology, molecular pathogenesis, neuroscience, and systems biology. The journal will publish primary research papers with findings of unusual significance and broad scientific interest. Review articles, letters and commentary on timely issues are also welcome. JMCB features an outstanding Editorial Board, which will serve as scientific advisors to the journal and provide strategic guidance for the development of the journal. By selecting only the best papers for publication, JMCB will provide a first rate publishing forum for scientists all over the world.
×
引用
GB/T 7714-2015
复制
MLA
复制
APA
复制
导出至
BibTeX EndNote RefMan NoteFirst NoteExpress
×
提示
您的信息不完整,为了账户安全,请先补充。
现在去补充
×
提示
您因"违规操作"
具体请查看互助需知
我知道了
×
提示
确定
请完成安全验证×
copy
已复制链接
快去分享给好友吧!
我知道了
右上角分享
点击右上角分享
0
联系我们:info@booksci.cn Book学术提供免费学术资源搜索服务,方便国内外学者检索中英文文献。致力于提供最便捷和优质的服务体验。 Copyright © 2023 布克学术 All rights reserved.
京ICP备2023020795号-1
ghs 京公网安备 11010802042870号
Book学术文献互助
Book学术文献互助群
群 号:604180095
Book学术官方微信