Protective Effects of Lacticaseibacillus rhamnosus IDCC3201 on Motor Functions and Anxiety Levels in a Chronic Stress Mouse Model.

IF 3.7 3区 农林科学 Q2 FOOD SCIENCE & TECHNOLOGY
Jae Gwang Song, Daye Mun, Bomi Lee, Minho Song, Sangnam Oh, Jun-Mo Kim, Jungwoo Yang, Younghoon Kim, Hyung Wook Kim
{"title":"Protective Effects of <i>Lacticaseibacillus rhamnosus</i> IDCC3201 on Motor Functions and Anxiety Levels in a Chronic Stress Mouse Model.","authors":"Jae Gwang Song, Daye Mun, Bomi Lee, Minho Song, Sangnam Oh, Jun-Mo Kim, Jungwoo Yang, Younghoon Kim, Hyung Wook Kim","doi":"10.5851/kosfa.2023.e54","DOIUrl":null,"url":null,"abstract":"<p><p>Growing evidence indicates a crucial role of the gut microbiota in physiological functions. Gut-brain axis imbalance has also been associated with neuropsychiatric and neurodegenerative disorders. Studies have suggested that probiotics regulate the stress response and alleviate mood-related symptoms. In this study, we investigated the effects of the probiotic <i>Lacticaseibacillus rhamnosus</i> IDCC3201 (L3201) on the behavioral response and fecal metabolite content in an unpredictable chronic mild stress (UCMS) mouse model. Our study shows that chronic stress in mice for three weeks resulted in significant changes in behavior, including lower locomotor activity, higher levels of anxiety, and depressive-like symptoms, compared to the control group. Metabolomic analysis demonstrated that disrupted fecal metabolites associated with aminoacyl-tRNA biosynthesis and valine, leucine, and isoleucine biosynthesis by UCMS were restored with the administration of L3201. Oral administration of the L3201 ameliorated the observed changes and improved the behavioral alterations along with fecal metabolites, suggesting that probiotics play a neuroprotective role.</p>","PeriodicalId":12459,"journal":{"name":"Food Science of Animal Resources","volume":"43 6","pages":"1044-1054"},"PeriodicalIF":3.7000,"publicationDate":"2023-11-01","publicationTypes":"Journal Article","fieldsOfStudy":null,"isOpenAccess":false,"openAccessPdf":"https://www.ncbi.nlm.nih.gov/pmc/articles/PMC10636227/pdf/","citationCount":"0","resultStr":null,"platform":"Semanticscholar","paperid":null,"PeriodicalName":"Food Science of Animal Resources","FirstCategoryId":"97","ListUrlMain":"https://doi.org/10.5851/kosfa.2023.e54","RegionNum":3,"RegionCategory":"农林科学","ArticlePicture":[],"TitleCN":null,"AbstractTextCN":null,"PMCID":null,"EPubDate":"","PubModel":"","JCR":"Q2","JCRName":"FOOD SCIENCE & TECHNOLOGY","Score":null,"Total":0}
引用次数: 0

Abstract

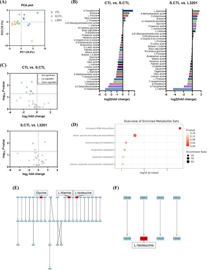
Growing evidence indicates a crucial role of the gut microbiota in physiological functions. Gut-brain axis imbalance has also been associated with neuropsychiatric and neurodegenerative disorders. Studies have suggested that probiotics regulate the stress response and alleviate mood-related symptoms. In this study, we investigated the effects of the probiotic Lacticaseibacillus rhamnosus IDCC3201 (L3201) on the behavioral response and fecal metabolite content in an unpredictable chronic mild stress (UCMS) mouse model. Our study shows that chronic stress in mice for three weeks resulted in significant changes in behavior, including lower locomotor activity, higher levels of anxiety, and depressive-like symptoms, compared to the control group. Metabolomic analysis demonstrated that disrupted fecal metabolites associated with aminoacyl-tRNA biosynthesis and valine, leucine, and isoleucine biosynthesis by UCMS were restored with the administration of L3201. Oral administration of the L3201 ameliorated the observed changes and improved the behavioral alterations along with fecal metabolites, suggesting that probiotics play a neuroprotective role.

Abstract Image

Abstract Image

鼠李糖乳杆菌IDCC3201对慢性应激小鼠运动功能和焦虑水平的保护作用
越来越多的证据表明,肠道微生物群在生理功能中起着至关重要的作用。肠脑轴失衡也与神经精神和神经退行性疾病有关。研究表明,益生菌可以调节应激反应,缓解情绪相关症状。在这项研究中,我们研究了益生菌鼠李糖乳杆菌IDCC3201 (L3201)对不可预测的慢性轻度应激(UCMS)小鼠模型的行为反应和粪便代谢物含量的影响。我们的研究表明,与对照组相比,持续三周的慢性应激会导致小鼠行为发生显著变化,包括运动活动减少、焦虑水平升高和抑郁样症状。代谢组学分析表明,与氨基酰基trna生物合成和缬氨酸、亮氨酸和异亮氨酸生物合成相关的被破坏的粪便代谢物在给予L3201后得到恢复。口服L3201改善了观察到的变化,改善了粪便代谢产物的行为改变,表明益生菌具有神经保护作用。
本文章由计算机程序翻译,如有差异,请以英文原文为准。
求助全文
约1分钟内获得全文 求助全文
来源期刊
Food Science of Animal Resources
Food Science of Animal Resources Agricultural and Biological Sciences-Animal Science and Zoology
CiteScore
6.70
自引率
6.70%
发文量
75
期刊介绍: Food Science of Animal Resources (Food Sci. Anim. Resour.) is an international, peer-reviewed journal publishing original research and review articles on scientific and technological aspects of chemistry, biotechnology, processing, engineering, and microbiology of meat, egg, dairy, and edible insect/worm products.
×
引用
GB/T 7714-2015
复制
MLA
复制
APA
复制
导出至
BibTeX EndNote RefMan NoteFirst NoteExpress
×
提示
您的信息不完整,为了账户安全,请先补充。
现在去补充
×
提示
您因"违规操作"
具体请查看互助需知
我知道了
×
提示
确定
请完成安全验证×
copy
已复制链接
快去分享给好友吧!
我知道了
右上角分享
点击右上角分享
0
联系我们:info@booksci.cn Book学术提供免费学术资源搜索服务,方便国内外学者检索中英文文献。致力于提供最便捷和优质的服务体验。 Copyright © 2023 布克学术 All rights reserved.
京ICP备2023020795号-1
ghs 京公网安备 11010802042870号
Book学术文献互助
Book学术文献互助群
群 号:604180095
Book学术官方微信