Emodin alleviates arthritis pain through reducing spinal inflammation and oxidative stress.

IF 2.8 3区 医学 Q2 NEUROSCIENCES
Dingwen Cheng, Yuanfen Yue, Chunxi Chen, Yindi Hu, Qiong Tang, Min Xie, Ling Liu, Dai Li, Haili Zhu, Menglin Cheng
{"title":"Emodin alleviates arthritis pain through reducing spinal inflammation and oxidative stress.","authors":"Dingwen Cheng,&nbsp;Yuanfen Yue,&nbsp;Chunxi Chen,&nbsp;Yindi Hu,&nbsp;Qiong Tang,&nbsp;Min Xie,&nbsp;Ling Liu,&nbsp;Dai Li,&nbsp;Haili Zhu,&nbsp;Menglin Cheng","doi":"10.1177/17448069221146398","DOIUrl":null,"url":null,"abstract":"<p><p>Chronic pain is the predominant problem for rheumatoid arthritis patients, and negatively affects quality of life. Arthritis pain management remains largely inadequate, and developing new treatment strategies are urgently needed. Spinal inflammation and oxidative stress contribute to arthritis pain and represent ideal targets for the treatment of arthritis pain. In the present study, collagen-induced arthritis (CIA) mouse model was established by intradermally injection of type II collagen (CII) in complete Freund's adjuvant (CFA) solution, and exhibited as paw and ankle swelling, pain hypersensitivity and motor disability. In spinal cord, CIA inducement triggered spinal inflammatory reaction presenting with inflammatory cells infiltration, increased Interleukin-1β (IL-1β) expression, and up-regulated NOD-like receptor thermal protein domain associated protein 3 (NLRP3) and cleaved caspase-1 levels, elevated spinal oxidative level presenting as decreased nuclear factor E2-related factor 2 (Nrf2) expression and Superoxide dismutase (SOD) activity. To explore potential therapeutic options for arthritis pain, emodin was intraperitoneally injected for 3 days on CIA mice. Emodin treatment statistically elevated mechanical pain sensitivity, suppressed spontaneous pain, recovered motor coordination, decreased spinal inflammation score and IL-1β expression, increased spinal Nrf2 expression and SOD activity. Further, AutoDock data showed that emodin bind to Adenosine 5'-monophosphate (AMP)-activated protein kinase (AMPK) through two electrovalent bonds. And emodin treatment increased the phosphorylated AMPK at threonine 172. In summary, emodin treatment activates AMPK, suppresses NLRP3 inflammasome response, elevates antioxidant response, inhibits spinal inflammatory reaction and alleviates arthritis pain.</p>","PeriodicalId":19010,"journal":{"name":"Molecular Pain","volume":"18 ","pages":"17448069221146398"},"PeriodicalIF":2.8000,"publicationDate":"2022-04-01","publicationTypes":"Journal Article","fieldsOfStudy":null,"isOpenAccess":false,"openAccessPdf":"https://ftp.ncbi.nlm.nih.gov/pub/pmc/oa_pdf/60/68/10.1177_17448069221146398.PMC9772972.pdf","citationCount":"2","resultStr":null,"platform":"Semanticscholar","paperid":null,"PeriodicalName":"Molecular Pain","FirstCategoryId":"3","ListUrlMain":"https://doi.org/10.1177/17448069221146398","RegionNum":3,"RegionCategory":"医学","ArticlePicture":[],"TitleCN":null,"AbstractTextCN":null,"PMCID":null,"EPubDate":"","PubModel":"","JCR":"Q2","JCRName":"NEUROSCIENCES","Score":null,"Total":0}
引用次数: 2

Abstract

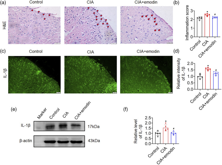
Chronic pain is the predominant problem for rheumatoid arthritis patients, and negatively affects quality of life. Arthritis pain management remains largely inadequate, and developing new treatment strategies are urgently needed. Spinal inflammation and oxidative stress contribute to arthritis pain and represent ideal targets for the treatment of arthritis pain. In the present study, collagen-induced arthritis (CIA) mouse model was established by intradermally injection of type II collagen (CII) in complete Freund's adjuvant (CFA) solution, and exhibited as paw and ankle swelling, pain hypersensitivity and motor disability. In spinal cord, CIA inducement triggered spinal inflammatory reaction presenting with inflammatory cells infiltration, increased Interleukin-1β (IL-1β) expression, and up-regulated NOD-like receptor thermal protein domain associated protein 3 (NLRP3) and cleaved caspase-1 levels, elevated spinal oxidative level presenting as decreased nuclear factor E2-related factor 2 (Nrf2) expression and Superoxide dismutase (SOD) activity. To explore potential therapeutic options for arthritis pain, emodin was intraperitoneally injected for 3 days on CIA mice. Emodin treatment statistically elevated mechanical pain sensitivity, suppressed spontaneous pain, recovered motor coordination, decreased spinal inflammation score and IL-1β expression, increased spinal Nrf2 expression and SOD activity. Further, AutoDock data showed that emodin bind to Adenosine 5'-monophosphate (AMP)-activated protein kinase (AMPK) through two electrovalent bonds. And emodin treatment increased the phosphorylated AMPK at threonine 172. In summary, emodin treatment activates AMPK, suppresses NLRP3 inflammasome response, elevates antioxidant response, inhibits spinal inflammatory reaction and alleviates arthritis pain.

Abstract Image

Abstract Image

Abstract Image

大黄素通过减少脊柱炎症和氧化应激减轻关节炎疼痛。
慢性疼痛是类风湿关节炎患者的主要问题,并对生活质量产生负面影响。关节炎疼痛管理在很大程度上仍然不足,迫切需要开发新的治疗策略。脊柱炎症和氧化应激导致关节炎疼痛,是治疗关节炎疼痛的理想靶点。本研究通过在完全弗氏佐剂(CFA)溶液中皮下注射II型胶原(CII)建立胶原性关节炎(CIA)小鼠模型,表现为足部和踝关节肿胀、疼痛过敏和运动障碍。在脊髓中,CIA诱导引发脊髓炎症反应,表现为炎症细胞浸润,白细胞介素-1β (IL-1β)表达增加,nod样受体热蛋白结构域相关蛋白3 (NLRP3)和裂解caspase-1水平上调,脊髓氧化水平升高,表现为核因子e2相关因子2 (Nrf2)表达和超氧化物歧化酶(SOD)活性降低。为了探索关节炎疼痛的潜在治疗方案,CIA小鼠腹腔注射大黄素3天。大黄素治疗显著提高机械疼痛敏感性,抑制自发性疼痛,恢复运动协调性,降低脊柱炎症评分和IL-1β表达,增加脊髓Nrf2表达和SOD活性。此外,AutoDock数据显示,大黄素通过两个电价键与腺苷5'-单磷酸腺苷(AMP)激活的蛋白激酶(AMPK)结合。大黄素处理增加了苏氨酸172位点磷酸化的AMPK。综上所述,大黄素治疗激活AMPK,抑制NLRP3炎性小体反应,提高抗氧化反应,抑制脊柱炎症反应,缓解关节炎疼痛。
本文章由计算机程序翻译,如有差异,请以英文原文为准。
求助全文
约1分钟内获得全文 求助全文
来源期刊
Molecular Pain
Molecular Pain 医学-神经科学
CiteScore
5.60
自引率
3.00%
发文量
56
审稿时长
6-12 weeks
期刊介绍: Molecular Pain is a peer-reviewed, open access journal that considers manuscripts in pain research at the cellular, subcellular and molecular levels. Molecular Pain provides a forum for molecular pain scientists to communicate their research findings in a targeted manner to others in this important and growing field.
×
引用
GB/T 7714-2015
复制
MLA
复制
APA
复制
导出至
BibTeX EndNote RefMan NoteFirst NoteExpress
×
提示
您的信息不完整,为了账户安全,请先补充。
现在去补充
×
提示
您因"违规操作"
具体请查看互助需知
我知道了
×
提示
确定
请完成安全验证×
copy
已复制链接
快去分享给好友吧!
我知道了
右上角分享
点击右上角分享
0
联系我们:info@booksci.cn Book学术提供免费学术资源搜索服务,方便国内外学者检索中英文文献。致力于提供最便捷和优质的服务体验。 Copyright © 2023 布克学术 All rights reserved.
京ICP备2023020795号-1
ghs 京公网安备 11010802042870号
Book学术文献互助
Book学术文献互助群
群 号:604180095
Book学术官方微信