Decreased STARD10 Expression Is Associated with Defective Insulin Secretion in Humans and Mice.

IF 8.1 1区 生物学 Q1 GENETICS & HEREDITY
American journal of human genetics Pub Date : 2017-02-02 Epub Date: 2017-01-26 DOI:10.1016/j.ajhg.2017.01.011
Gaelle R Carrat, Ming Hu, Marie-Sophie Nguyen-Tu, Pauline Chabosseau, Kyle J Gaulton, Martijn van de Bunt, Afshan Siddiq, Mario Falchi, Matthias Thurner, Mickaël Canouil, Francois Pattou, Isabelle Leclerc, Timothy J Pullen, Matthew C Cane, Priyanka Prabhala, William Greenwald, Anke Schulte, Piero Marchetti, Mark Ibberson, Patrick E MacDonald, Jocelyn E Manning Fox, Anna L Gloyn, Philippe Froguel, Michele Solimena, Mark I McCarthy, Guy A Rutter
{"title":"Decreased STARD10 Expression Is Associated with Defective Insulin Secretion in Humans and Mice.","authors":"Gaelle R Carrat, Ming Hu, Marie-Sophie Nguyen-Tu, Pauline Chabosseau, Kyle J Gaulton, Martijn van de Bunt, Afshan Siddiq, Mario Falchi, Matthias Thurner, Mickaël Canouil, Francois Pattou, Isabelle Leclerc, Timothy J Pullen, Matthew C Cane, Priyanka Prabhala, William Greenwald, Anke Schulte, Piero Marchetti, Mark Ibberson, Patrick E MacDonald, Jocelyn E Manning Fox, Anna L Gloyn, Philippe Froguel, Michele Solimena, Mark I McCarthy, Guy A Rutter","doi":"10.1016/j.ajhg.2017.01.011","DOIUrl":null,"url":null,"abstract":"<p><p>Genetic variants near ARAP1 (CENTD2) and STARD10 influence type 2 diabetes (T2D) risk. The risk alleles impair glucose-induced insulin secretion and, paradoxically but characteristically, are associated with decreased proinsulin:insulin ratios, indicating improved proinsulin conversion. Neither the identity of the causal variants nor the gene(s) through which risk is conferred have been firmly established. Whereas ARAP1 encodes a GTPase activating protein, STARD10 is a member of the steroidogenic acute regulatory protein (StAR)-related lipid transfer protein family. By integrating genetic fine-mapping and epigenomic annotation data and performing promoter-reporter and chromatin conformational capture (3C) studies in β cell lines, we localize the causal variant(s) at this locus to a 5 kb region that overlaps a stretch-enhancer active in islets. This region contains several highly correlated T2D-risk variants, including the rs140130268 indel. Expression QTL analysis of islet transcriptomes from three independent subject groups demonstrated that T2D-risk allele carriers displayed reduced levels of STARD10 mRNA, with no concomitant change in ARAP1 mRNA levels. Correspondingly, β-cell-selective deletion of StarD10 in mice led to impaired glucose-stimulated Ca<sup>2+</sup> dynamics and insulin secretion and recapitulated the pattern of improved proinsulin processing observed at the human GWAS signal. Conversely, overexpression of StarD10 in the adult β cell improved glucose tolerance in high fat-fed animals. In contrast, manipulation of Arap1 in β cells had no impact on insulin secretion or proinsulin conversion in mice. This convergence of human and murine data provides compelling evidence that the T2D risk associated with variation at this locus is mediated through reduction in STARD10 expression in the β cell.</p>","PeriodicalId":7659,"journal":{"name":"American journal of human genetics","volume":"100 2","pages":"238-256"},"PeriodicalIF":8.1000,"publicationDate":"2017-02-02","publicationTypes":"Journal Article","fieldsOfStudy":null,"isOpenAccess":false,"openAccessPdf":"https://www.ncbi.nlm.nih.gov/pmc/articles/PMC5294761/pdf/","citationCount":"0","resultStr":null,"platform":"Semanticscholar","paperid":null,"PeriodicalName":"American journal of human genetics","FirstCategoryId":"99","ListUrlMain":"https://doi.org/10.1016/j.ajhg.2017.01.011","RegionNum":1,"RegionCategory":"生物学","ArticlePicture":[],"TitleCN":null,"AbstractTextCN":null,"PMCID":null,"EPubDate":"2017/1/26 0:00:00","PubModel":"Epub","JCR":"Q1","JCRName":"GENETICS & HEREDITY","Score":null,"Total":0}
引用次数: 0

Abstract

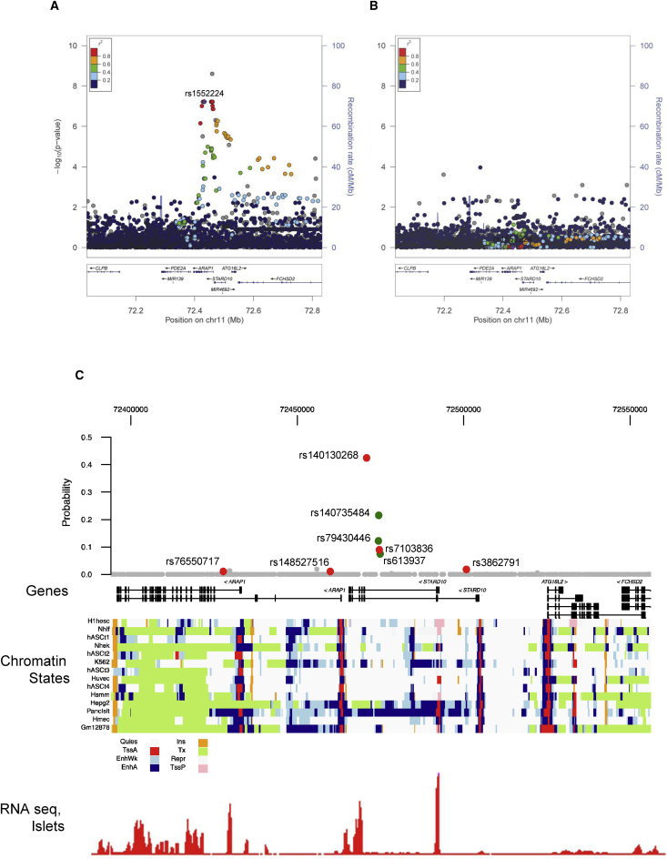
Genetic variants near ARAP1 (CENTD2) and STARD10 influence type 2 diabetes (T2D) risk. The risk alleles impair glucose-induced insulin secretion and, paradoxically but characteristically, are associated with decreased proinsulin:insulin ratios, indicating improved proinsulin conversion. Neither the identity of the causal variants nor the gene(s) through which risk is conferred have been firmly established. Whereas ARAP1 encodes a GTPase activating protein, STARD10 is a member of the steroidogenic acute regulatory protein (StAR)-related lipid transfer protein family. By integrating genetic fine-mapping and epigenomic annotation data and performing promoter-reporter and chromatin conformational capture (3C) studies in β cell lines, we localize the causal variant(s) at this locus to a 5 kb region that overlaps a stretch-enhancer active in islets. This region contains several highly correlated T2D-risk variants, including the rs140130268 indel. Expression QTL analysis of islet transcriptomes from three independent subject groups demonstrated that T2D-risk allele carriers displayed reduced levels of STARD10 mRNA, with no concomitant change in ARAP1 mRNA levels. Correspondingly, β-cell-selective deletion of StarD10 in mice led to impaired glucose-stimulated Ca2+ dynamics and insulin secretion and recapitulated the pattern of improved proinsulin processing observed at the human GWAS signal. Conversely, overexpression of StarD10 in the adult β cell improved glucose tolerance in high fat-fed animals. In contrast, manipulation of Arap1 in β cells had no impact on insulin secretion or proinsulin conversion in mice. This convergence of human and murine data provides compelling evidence that the T2D risk associated with variation at this locus is mediated through reduction in STARD10 expression in the β cell.

Abstract Image

Abstract Image

Abstract Image

在人和小鼠中,STARD10表达减少与胰岛素分泌缺陷有关。
ARAP1 (CENTD2)和STARD10附近的遗传变异影响2型糖尿病(T2D)的风险。风险等位基因损害葡萄糖诱导的胰岛素分泌,并且与胰岛素原:胰岛素比值降低有关,这是矛盾的,但却是典型的,表明胰岛素原转化得到改善。无论是因果变异的身份,还是导致风险的基因,都没有得到明确的确定。ARAP1编码GTPase激活蛋白,而STARD10是类固醇急性调节蛋白(StAR)相关脂质转移蛋白家族的成员。通过整合遗传精细定位和表观基因组注释数据,并在β细胞系中进行启动子报告子和染色质构象捕获(3C)研究,我们将该位点上的因果变异定位在一个5kb的区域,该区域与胰岛中活性的拉伸增强子重叠。该区域包含几个高度相关的t2d风险变异,包括rs140130268索引。来自三个独立受试者组的胰岛转录组的表达QTL分析表明,t2d风险等位基因携带者的STARD10 mRNA水平降低,ARAP1 mRNA水平未发生变化。相应地,小鼠β细胞选择性缺失StarD10导致葡萄糖刺激的Ca2+动力学和胰岛素分泌受损,重现了在人类GWAS信号中观察到的胰岛素原加工改善的模式。相反,成人β细胞中StarD10的过表达提高了高脂喂养动物的葡萄糖耐量。相反,在β细胞中操作Arap1对小鼠胰岛素分泌和胰岛素原转化没有影响。人类和小鼠数据的趋同提供了令人信服的证据,证明与该位点变异相关的T2D风险是通过β细胞中STARD10表达的减少介导的。
本文章由计算机程序翻译,如有差异,请以英文原文为准。
求助全文
约1分钟内获得全文 求助全文
来源期刊
CiteScore
14.70
自引率
4.10%
发文量
185
审稿时长
1 months
期刊介绍: The American Journal of Human Genetics (AJHG) is a monthly journal published by Cell Press, chosen by The American Society of Human Genetics (ASHG) as its premier publication starting from January 2008. AJHG represents Cell Press's first society-owned journal, and both ASHG and Cell Press anticipate significant synergies between AJHG content and that of other Cell Press titles.
×
引用
GB/T 7714-2015
复制
MLA
复制
APA
复制
导出至
BibTeX EndNote RefMan NoteFirst NoteExpress
×
提示
您的信息不完整,为了账户安全,请先补充。
现在去补充
×
提示
您因"违规操作"
具体请查看互助需知
我知道了
×
提示
确定
请完成安全验证×
copy
已复制链接
快去分享给好友吧!
我知道了
右上角分享
点击右上角分享
0
联系我们:info@booksci.cn Book学术提供免费学术资源搜索服务,方便国内外学者检索中英文文献。致力于提供最便捷和优质的服务体验。 Copyright © 2023 布克学术 All rights reserved.
京ICP备2023020795号-1
ghs 京公网安备 11010802042870号
Book学术文献互助
Book学术文献互助群
群 号:604180095
Book学术官方微信