棕榈酸通过诱导microRNA-124-3p,通过调节磷酸葡萄糖糖化酶1抑制磷脂酰肌醇3激酶/蛋白激酶B和JNK通路,降低HepG2细胞的葡萄糖摄取。

LingHui Zhang, ShengLi Zhang
{"title":"棕榈酸通过诱导microRNA-124-3p,通过调节磷酸葡萄糖糖化酶1抑制磷脂酰肌醇3激酶/蛋白激酶B和JNK通路,降低HepG2细胞的葡萄糖摄取。","authors":"LingHui Zhang,&nbsp;ShengLi Zhang","doi":"10.55730/1300-0152.2618","DOIUrl":null,"url":null,"abstract":"<p><p>Diabetes resulting from insufficient insulin secretion or insulin resistance (IR) is a highly prevalent metabolic disease. Since microRNAs have been linked with elevated IR, the current research hypothesized that miR-124-3p has a role in IR and the establishment of IR and type 2 diabetes (T2DM). The study aimed to explore the molecular mechanisms of miR-124-3p which influence IR leading to T2DM establishment. HepG2 cells were cultured in vitro, and palmitic acid (PA) was used to construct the IR cell model. In the IR model, transfection of miR-124-3p or phosphoglucomutase 1 (PGM1) linked plasmids were transfected into HepG2 cells. RT-qPCR was used to determine the miR-124-3p and PGM1 expressions in the cells. Cell viability was assessed through CCK-8 assays, while glucose consumption was studied using a glucose uptake test. Interaction between miR-124-3p and PGM1 was examined using a dual-luciferase reporter assay. Autophagy, phosphatidylinositol 3 kinases (PI3K)/protein kinase B (AKT) and JNK pathways-linked factors, glucose transporter 4 (GLUT4), and c-Jun were determined through western blotting assays. MiR-124-3p expression was elevated, but PGM1 was reduced in the IR model. Glucose uptake was reduced posttreatment with 0.8 mM PA. There was a significantly increased PI3K, p-PI3K, AKT, p-AKT, GLUT4, LC3I/II, Beclin-1, p-JNK1/2, and c-Jun, but reduced p62 expressions were presented in the PA + miR-124-3p inhibitor compared to the PA and PA + inhibitor NC groups. PGM1 binds directly to miR-124-3p through the 3' UTR region target. Overall, miR-124-3p downregulates glucose consumption via targeting PGM1 to repress PI3K/AKT and JNK pathways. Silencing PGM1 inhibited the suppressor role of miR-124-3p on glucose uptake, cell proliferation, and inflammation. In conclusion, miR-124-3p reduces glucose uptake in HepG2 cells via PGM1/PI3K/AKT modulation. MiR-124-3p targets PGM1 in IR and may provide an effective therapeutic alternative for T2DM.</p>","PeriodicalId":23375,"journal":{"name":"Turkish journal of biology = Turk biyoloji dergisi","volume":"46 4","pages":"298-306"},"PeriodicalIF":0.0000,"publicationDate":"2022-01-01","publicationTypes":"Journal Article","fieldsOfStudy":null,"isOpenAccess":false,"openAccessPdf":"https://www.ncbi.nlm.nih.gov/pmc/articles/PMC10387927/pdf/","citationCount":"0","resultStr":"{\"title\":\"Palmitic acid declines glucose uptake in HepG2 cells via modulating phosphoglucomutase 1 to repress phosphatidylinositol 3 kinase/protein kinase B and JNK pathways via inducing microRNA-124-3p.\",\"authors\":\"LingHui Zhang,&nbsp;ShengLi Zhang\",\"doi\":\"10.55730/1300-0152.2618\",\"DOIUrl\":null,\"url\":null,\"abstract\":\"<p><p>Diabetes resulting from insufficient insulin secretion or insulin resistance (IR) is a highly prevalent metabolic disease. Since microRNAs have been linked with elevated IR, the current research hypothesized that miR-124-3p has a role in IR and the establishment of IR and type 2 diabetes (T2DM). The study aimed to explore the molecular mechanisms of miR-124-3p which influence IR leading to T2DM establishment. HepG2 cells were cultured in vitro, and palmitic acid (PA) was used to construct the IR cell model. In the IR model, transfection of miR-124-3p or phosphoglucomutase 1 (PGM1) linked plasmids were transfected into HepG2 cells. RT-qPCR was used to determine the miR-124-3p and PGM1 expressions in the cells. Cell viability was assessed through CCK-8 assays, while glucose consumption was studied using a glucose uptake test. Interaction between miR-124-3p and PGM1 was examined using a dual-luciferase reporter assay. Autophagy, phosphatidylinositol 3 kinases (PI3K)/protein kinase B (AKT) and JNK pathways-linked factors, glucose transporter 4 (GLUT4), and c-Jun were determined through western blotting assays. MiR-124-3p expression was elevated, but PGM1 was reduced in the IR model. Glucose uptake was reduced posttreatment with 0.8 mM PA. There was a significantly increased PI3K, p-PI3K, AKT, p-AKT, GLUT4, LC3I/II, Beclin-1, p-JNK1/2, and c-Jun, but reduced p62 expressions were presented in the PA + miR-124-3p inhibitor compared to the PA and PA + inhibitor NC groups. PGM1 binds directly to miR-124-3p through the 3' UTR region target. Overall, miR-124-3p downregulates glucose consumption via targeting PGM1 to repress PI3K/AKT and JNK pathways. Silencing PGM1 inhibited the suppressor role of miR-124-3p on glucose uptake, cell proliferation, and inflammation. In conclusion, miR-124-3p reduces glucose uptake in HepG2 cells via PGM1/PI3K/AKT modulation. MiR-124-3p targets PGM1 in IR and may provide an effective therapeutic alternative for T2DM.</p>\",\"PeriodicalId\":23375,\"journal\":{\"name\":\"Turkish journal of biology = Turk biyoloji dergisi\",\"volume\":\"46 4\",\"pages\":\"298-306\"},\"PeriodicalIF\":0.0000,\"publicationDate\":\"2022-01-01\",\"publicationTypes\":\"Journal Article\",\"fieldsOfStudy\":null,\"isOpenAccess\":false,\"openAccessPdf\":\"https://www.ncbi.nlm.nih.gov/pmc/articles/PMC10387927/pdf/\",\"citationCount\":\"0\",\"resultStr\":null,\"platform\":\"Semanticscholar\",\"paperid\":null,\"PeriodicalName\":\"Turkish journal of biology = Turk biyoloji dergisi\",\"FirstCategoryId\":\"1085\",\"ListUrlMain\":\"https://doi.org/10.55730/1300-0152.2618\",\"RegionNum\":0,\"RegionCategory\":null,\"ArticlePicture\":[],\"TitleCN\":null,\"AbstractTextCN\":null,\"PMCID\":null,\"EPubDate\":\"\",\"PubModel\":\"\",\"JCR\":\"\",\"JCRName\":\"\",\"Score\":null,\"Total\":0}","platform":"Semanticscholar","paperid":null,"PeriodicalName":"Turkish journal of biology = Turk biyoloji dergisi","FirstCategoryId":"1085","ListUrlMain":"https://doi.org/10.55730/1300-0152.2618","RegionNum":0,"RegionCategory":null,"ArticlePicture":[],"TitleCN":null,"AbstractTextCN":null,"PMCID":null,"EPubDate":"","PubModel":"","JCR":"","JCRName":"","Score":null,"Total":0}
引用次数: 0

摘要

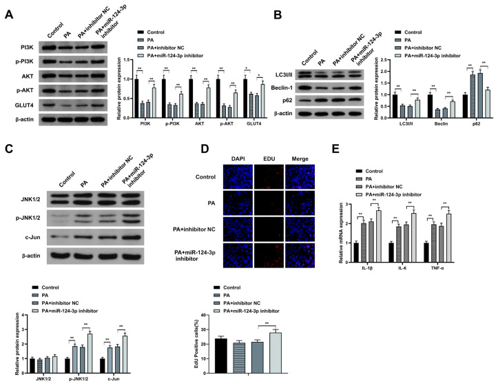
由胰岛素分泌不足或胰岛素抵抗引起的糖尿病是一种非常普遍的代谢性疾病。由于microrna与IR升高有关,目前的研究假设miR-124-3p在IR以及IR和2型糖尿病(T2DM)的建立中起作用。本研究旨在探讨miR-124-3p影响IR导致T2DM形成的分子机制。体外培养HepG2细胞,用棕榈酸(PA)构建IR细胞模型。在IR模型中,转染miR-124-3p或磷酸葡萄糖糖化酶1 (PGM1)连接质粒转染HepG2细胞。RT-qPCR检测细胞中miR-124-3p和PGM1的表达。通过CCK-8测定细胞活力,通过葡萄糖摄取试验研究葡萄糖消耗。使用双荧光素酶报告基因检测检测miR-124-3p和PGM1之间的相互作用。western blotting检测自噬、磷脂酰肌醇3激酶(PI3K)/蛋白激酶B (AKT)和JNK通路相关因子、葡萄糖转运蛋白4 (GLUT4)和c-Jun。MiR-124-3p在IR模型中表达升高,而PGM1表达降低。0.8 mM PA处理后葡萄糖摄取减少。PI3K、p-PI3K、AKT、p-AKT、GLUT4、LC3I/II、Beclin-1、p-JNK1/2和c-Jun显著升高,但与PA和PA + inhibitor NC组相比,PA + miR-124-3p抑制剂中p62的表达降低。PGM1通过3' UTR区域靶标直接与miR-124-3p结合。总体而言,miR-124-3p通过靶向PGM1抑制PI3K/AKT和JNK通路下调葡萄糖消耗。沉默PGM1可抑制miR-124-3p对葡萄糖摄取、细胞增殖和炎症的抑制作用。综上所述,miR-124-3p通过PGM1/PI3K/AKT调控降低HepG2细胞的葡萄糖摄取。MiR-124-3p在IR中靶向PGM1,可能为T2DM提供有效的治疗选择。
本文章由计算机程序翻译,如有差异,请以英文原文为准。

Palmitic acid declines glucose uptake in HepG2 cells via modulating phosphoglucomutase 1 to repress phosphatidylinositol 3 kinase/protein kinase B and JNK pathways via inducing microRNA-124-3p.

Palmitic acid declines glucose uptake in HepG2 cells via modulating phosphoglucomutase 1 to repress phosphatidylinositol 3 kinase/protein kinase B and JNK pathways via inducing microRNA-124-3p.

Palmitic acid declines glucose uptake in HepG2 cells via modulating phosphoglucomutase 1 to repress phosphatidylinositol 3 kinase/protein kinase B and JNK pathways via inducing microRNA-124-3p.

Palmitic acid declines glucose uptake in HepG2 cells via modulating phosphoglucomutase 1 to repress phosphatidylinositol 3 kinase/protein kinase B and JNK pathways via inducing microRNA-124-3p.

Diabetes resulting from insufficient insulin secretion or insulin resistance (IR) is a highly prevalent metabolic disease. Since microRNAs have been linked with elevated IR, the current research hypothesized that miR-124-3p has a role in IR and the establishment of IR and type 2 diabetes (T2DM). The study aimed to explore the molecular mechanisms of miR-124-3p which influence IR leading to T2DM establishment. HepG2 cells were cultured in vitro, and palmitic acid (PA) was used to construct the IR cell model. In the IR model, transfection of miR-124-3p or phosphoglucomutase 1 (PGM1) linked plasmids were transfected into HepG2 cells. RT-qPCR was used to determine the miR-124-3p and PGM1 expressions in the cells. Cell viability was assessed through CCK-8 assays, while glucose consumption was studied using a glucose uptake test. Interaction between miR-124-3p and PGM1 was examined using a dual-luciferase reporter assay. Autophagy, phosphatidylinositol 3 kinases (PI3K)/protein kinase B (AKT) and JNK pathways-linked factors, glucose transporter 4 (GLUT4), and c-Jun were determined through western blotting assays. MiR-124-3p expression was elevated, but PGM1 was reduced in the IR model. Glucose uptake was reduced posttreatment with 0.8 mM PA. There was a significantly increased PI3K, p-PI3K, AKT, p-AKT, GLUT4, LC3I/II, Beclin-1, p-JNK1/2, and c-Jun, but reduced p62 expressions were presented in the PA + miR-124-3p inhibitor compared to the PA and PA + inhibitor NC groups. PGM1 binds directly to miR-124-3p through the 3' UTR region target. Overall, miR-124-3p downregulates glucose consumption via targeting PGM1 to repress PI3K/AKT and JNK pathways. Silencing PGM1 inhibited the suppressor role of miR-124-3p on glucose uptake, cell proliferation, and inflammation. In conclusion, miR-124-3p reduces glucose uptake in HepG2 cells via PGM1/PI3K/AKT modulation. MiR-124-3p targets PGM1 in IR and may provide an effective therapeutic alternative for T2DM.

求助全文
通过发布文献求助,成功后即可免费获取论文全文。 去求助
来源期刊
自引率
0.00%
发文量
0
×
引用
GB/T 7714-2015
复制
MLA
复制
APA
复制
导出至
BibTeX EndNote RefMan NoteFirst NoteExpress
×
提示
您的信息不完整,为了账户安全,请先补充。
现在去补充
×
提示
您因"违规操作"
具体请查看互助需知
我知道了
×
提示
确定
请完成安全验证×
copy
已复制链接
快去分享给好友吧!
我知道了
右上角分享
点击右上角分享
0
联系我们:info@booksci.cn Book学术提供免费学术资源搜索服务,方便国内外学者检索中英文文献。致力于提供最便捷和优质的服务体验。 Copyright © 2023 布克学术 All rights reserved.
京ICP备2023020795号-1
ghs 京公网安备 11010802042870号
Book学术文献互助
Book学术文献互助群
群 号:604180095
Book学术官方微信