乌干达临床试验医疗器械监管的系统和流程。

Frontiers in Medical Technology Pub Date : 2023-01-23 eCollection Date: 2022-01-01 DOI:10.3389/fmedt.2022.1054120
Charles Norman Mpaata, Brian Matovu, Mercy Takuwa, Noah Kiwanuka, Steff Lewis, John Norrie, Sam Ononge, Sharon Tuck, Maria Wolters, Marc Demulliez, Robert T Ssekitoleko
{"title":"乌干达临床试验医疗器械监管的系统和流程。","authors":"Charles Norman Mpaata, Brian Matovu, Mercy Takuwa, Noah Kiwanuka, Steff Lewis, John Norrie, Sam Ononge, Sharon Tuck, Maria Wolters, Marc Demulliez, Robert T Ssekitoleko","doi":"10.3389/fmedt.2022.1054120","DOIUrl":null,"url":null,"abstract":"<p><strong>Background: </strong>In many parts of the world, medical devices and the processes of their development are tightly regulated. However, the current regulatory landscape in Uganda like other developing countries is weak and poorly defined, which creates significant barriers to innovation, clinical evaluation, and translation of medical devices.</p><p><strong>Aim: </strong>To evaluate current knowledge, systems and infrastructure for medical devices regulation and innovation in Uganda.</p><p><strong>Methods: </strong>A mixed methods study design using the methods triangulation strategy was employed in this study. Data of equal weight were collected sequentially. First, a digital structured questionnaire was sent out to innovators to establish individual knowledge and experience with medical device innovation and regulation. Then, a single focus group discussion involving both medical device innovators and regulators to collect data about the current regulatory practices for medical devices in Uganda. Univariate and bivariate analysis was done for the quantitative data to summarize results in graphs and tables. Qualitative data was analyzed using thematic analysis. Ethical review and approval were obtained from the Makerere University School of Biomedical Sciences, Research and Ethics Committee, and the Uganda National Council for Science and Technology.</p><p><strong>Results: </strong>A total of 47 innovators responded to the questionnaire. 14 respondents were excluded since they were not medical device innovators. Majority (76%) of individuals had been innovators for more than a year, held a bachelor's degree with a background in Engineering and applied sciences, and worked in an academic research institute. 22 of the 33 medical device innovators had stopped working on their innovations and had stalled at the proof-of-concept stage. Insufficient funding, inadequate technical expertise and confusing regulatory landscape were major challenges to innovation. The two themes that emerged from the discussion were \"developing standards for medical devices regulation\" and \"implementation of regulations in practical processes\". Legal limitations, lengthy processes, and low demand were identified as challenges to developing medical device regulations.</p><p><strong>Conclusions: </strong>Efforts have been taken by government to create a pathway for medical device innovations to be translated to the market. More work needs to be done to coordinate efforts among stakeholders to build effective medical device regulations in Uganda.</p>","PeriodicalId":12599,"journal":{"name":"Frontiers in Medical Technology","volume":"4 ","pages":"1054120"},"PeriodicalIF":0.0000,"publicationDate":"2023-01-23","publicationTypes":"Journal Article","fieldsOfStudy":null,"isOpenAccess":false,"openAccessPdf":"https://www.ncbi.nlm.nih.gov/pmc/articles/PMC9899893/pdf/","citationCount":"0","resultStr":"{\"title\":\"Systems and processes for regulation of investigational medical devices in Uganda.\",\"authors\":\"Charles Norman Mpaata, Brian Matovu, Mercy Takuwa, Noah Kiwanuka, Steff Lewis, John Norrie, Sam Ononge, Sharon Tuck, Maria Wolters, Marc Demulliez, Robert T Ssekitoleko\",\"doi\":\"10.3389/fmedt.2022.1054120\",\"DOIUrl\":null,\"url\":null,\"abstract\":\"<p><strong>Background: </strong>In many parts of the world, medical devices and the processes of their development are tightly regulated. However, the current regulatory landscape in Uganda like other developing countries is weak and poorly defined, which creates significant barriers to innovation, clinical evaluation, and translation of medical devices.</p><p><strong>Aim: </strong>To evaluate current knowledge, systems and infrastructure for medical devices regulation and innovation in Uganda.</p><p><strong>Methods: </strong>A mixed methods study design using the methods triangulation strategy was employed in this study. Data of equal weight were collected sequentially. First, a digital structured questionnaire was sent out to innovators to establish individual knowledge and experience with medical device innovation and regulation. Then, a single focus group discussion involving both medical device innovators and regulators to collect data about the current regulatory practices for medical devices in Uganda. Univariate and bivariate analysis was done for the quantitative data to summarize results in graphs and tables. Qualitative data was analyzed using thematic analysis. Ethical review and approval were obtained from the Makerere University School of Biomedical Sciences, Research and Ethics Committee, and the Uganda National Council for Science and Technology.</p><p><strong>Results: </strong>A total of 47 innovators responded to the questionnaire. 14 respondents were excluded since they were not medical device innovators. Majority (76%) of individuals had been innovators for more than a year, held a bachelor's degree with a background in Engineering and applied sciences, and worked in an academic research institute. 22 of the 33 medical device innovators had stopped working on their innovations and had stalled at the proof-of-concept stage. Insufficient funding, inadequate technical expertise and confusing regulatory landscape were major challenges to innovation. The two themes that emerged from the discussion were \\\"developing standards for medical devices regulation\\\" and \\\"implementation of regulations in practical processes\\\". Legal limitations, lengthy processes, and low demand were identified as challenges to developing medical device regulations.</p><p><strong>Conclusions: </strong>Efforts have been taken by government to create a pathway for medical device innovations to be translated to the market. More work needs to be done to coordinate efforts among stakeholders to build effective medical device regulations in Uganda.</p>\",\"PeriodicalId\":12599,\"journal\":{\"name\":\"Frontiers in Medical Technology\",\"volume\":\"4 \",\"pages\":\"1054120\"},\"PeriodicalIF\":0.0000,\"publicationDate\":\"2023-01-23\",\"publicationTypes\":\"Journal Article\",\"fieldsOfStudy\":null,\"isOpenAccess\":false,\"openAccessPdf\":\"https://www.ncbi.nlm.nih.gov/pmc/articles/PMC9899893/pdf/\",\"citationCount\":\"0\",\"resultStr\":null,\"platform\":\"Semanticscholar\",\"paperid\":null,\"PeriodicalName\":\"Frontiers in Medical Technology\",\"FirstCategoryId\":\"1085\",\"ListUrlMain\":\"https://doi.org/10.3389/fmedt.2022.1054120\",\"RegionNum\":0,\"RegionCategory\":null,\"ArticlePicture\":[],\"TitleCN\":null,\"AbstractTextCN\":null,\"PMCID\":null,\"EPubDate\":\"2022/1/1 0:00:00\",\"PubModel\":\"eCollection\",\"JCR\":\"\",\"JCRName\":\"\",\"Score\":null,\"Total\":0}","platform":"Semanticscholar","paperid":null,"PeriodicalName":"Frontiers in Medical Technology","FirstCategoryId":"1085","ListUrlMain":"https://doi.org/10.3389/fmedt.2022.1054120","RegionNum":0,"RegionCategory":null,"ArticlePicture":[],"TitleCN":null,"AbstractTextCN":null,"PMCID":null,"EPubDate":"2022/1/1 0:00:00","PubModel":"eCollection","JCR":"","JCRName":"","Score":null,"Total":0}
引用次数: 0

摘要

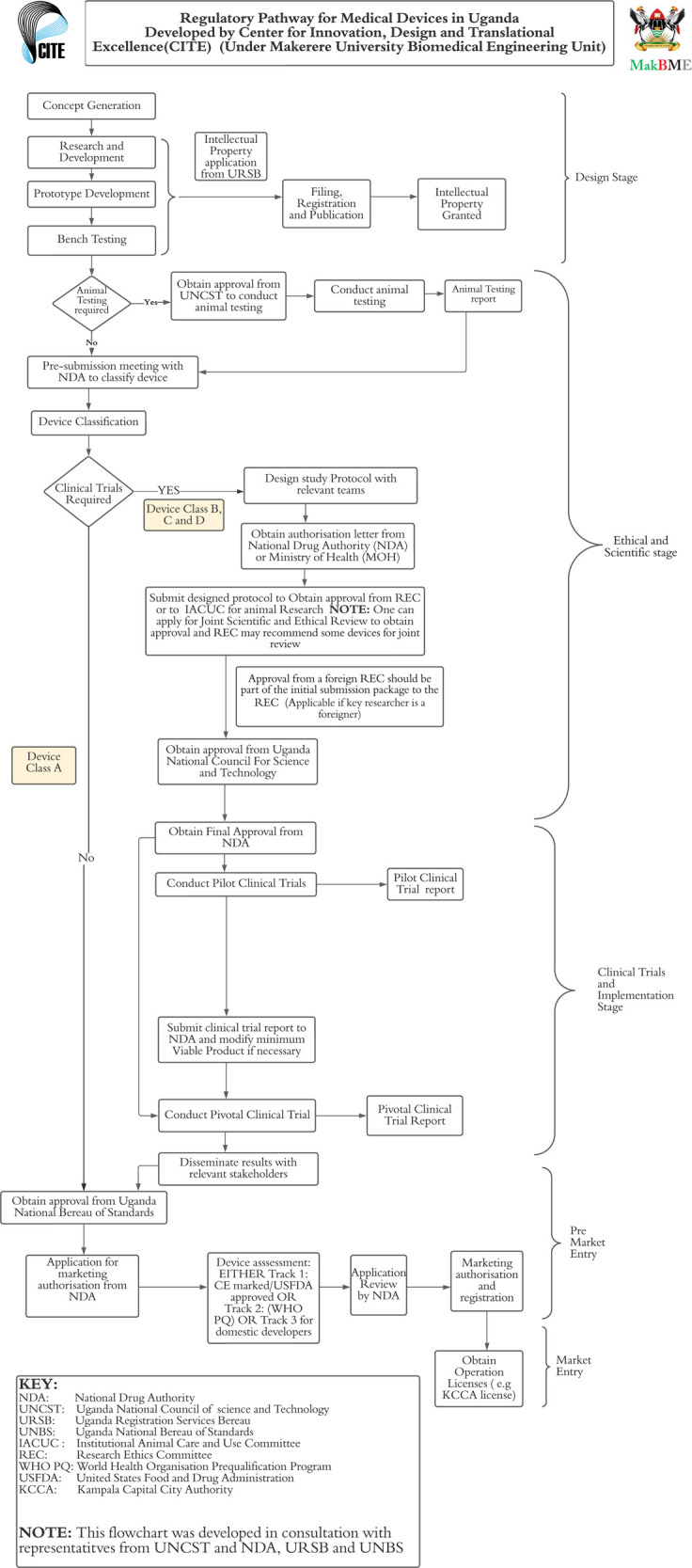
背景:在世界许多地方,医疗器械及其发展过程受到严格监管。然而,与其他发展中国家一样,乌干达目前的监管格局薄弱且定义不清,这对医疗器械的创新、临床评估和转化造成了重大障碍。目的:评估乌干达医疗器械监管和创新的当前知识、系统和基础设施。方法:本研究采用混合方法研究设计,采用三角剖分策略。依次收集同等权重的数据。首先,向创新者发送了一份数字结构化问卷,以建立个人对医疗器械创新和监管的知识和经验。然后,一个单独的焦点小组讨论,包括医疗设备创新者和监管机构,以收集有关乌干达医疗设备当前监管实践的数据。对定量数据进行单因素和双因素分析,以图表形式总结结果。定性数据采用专题分析进行分析。获得了Makerere大学生物医学科学学院、研究和伦理委员会以及乌干达国家科学和技术委员会的伦理审查和批准。结果:共有47名创新者参与了问卷调查。14名答复者被排除在外,因为他们不是医疗器械创新者。大多数人(76%)从事创新工作超过一年,拥有工程和应用科学背景的学士学位,并在学术研究机构工作。33个医疗设备创新者中有22个已经停止了他们的创新工作,并在概念验证阶段停滞不前。资金不足、技术专长不足和监管环境混乱是创新面临的主要挑战。讨论中出现的两个主题是“制定医疗器械监管标准”和“在实际过程中实施法规”。法律限制、冗长的程序和低需求被确定为制定医疗器械法规的挑战。结论:政府已经采取措施,为医疗器械创新转化为市场创造了一条途径。需要做更多的工作来协调利益攸关方之间的努力,以便在乌干达建立有效的医疗器械法规。
本文章由计算机程序翻译,如有差异,请以英文原文为准。

Systems and processes for regulation of investigational medical devices in Uganda.

Systems and processes for regulation of investigational medical devices in Uganda.

Systems and processes for regulation of investigational medical devices in Uganda.

Systems and processes for regulation of investigational medical devices in Uganda.

Background: In many parts of the world, medical devices and the processes of their development are tightly regulated. However, the current regulatory landscape in Uganda like other developing countries is weak and poorly defined, which creates significant barriers to innovation, clinical evaluation, and translation of medical devices.

Aim: To evaluate current knowledge, systems and infrastructure for medical devices regulation and innovation in Uganda.

Methods: A mixed methods study design using the methods triangulation strategy was employed in this study. Data of equal weight were collected sequentially. First, a digital structured questionnaire was sent out to innovators to establish individual knowledge and experience with medical device innovation and regulation. Then, a single focus group discussion involving both medical device innovators and regulators to collect data about the current regulatory practices for medical devices in Uganda. Univariate and bivariate analysis was done for the quantitative data to summarize results in graphs and tables. Qualitative data was analyzed using thematic analysis. Ethical review and approval were obtained from the Makerere University School of Biomedical Sciences, Research and Ethics Committee, and the Uganda National Council for Science and Technology.

Results: A total of 47 innovators responded to the questionnaire. 14 respondents were excluded since they were not medical device innovators. Majority (76%) of individuals had been innovators for more than a year, held a bachelor's degree with a background in Engineering and applied sciences, and worked in an academic research institute. 22 of the 33 medical device innovators had stopped working on their innovations and had stalled at the proof-of-concept stage. Insufficient funding, inadequate technical expertise and confusing regulatory landscape were major challenges to innovation. The two themes that emerged from the discussion were "developing standards for medical devices regulation" and "implementation of regulations in practical processes". Legal limitations, lengthy processes, and low demand were identified as challenges to developing medical device regulations.

Conclusions: Efforts have been taken by government to create a pathway for medical device innovations to be translated to the market. More work needs to be done to coordinate efforts among stakeholders to build effective medical device regulations in Uganda.

求助全文
通过发布文献求助,成功后即可免费获取论文全文。 去求助
来源期刊
自引率
0.00%
发文量
0
×
引用
GB/T 7714-2015
复制
MLA
复制
APA
复制
导出至
BibTeX EndNote RefMan NoteFirst NoteExpress
×
提示
您的信息不完整,为了账户安全,请先补充。
现在去补充
×
提示
您因"违规操作"
具体请查看互助需知
我知道了
×
提示
确定
请完成安全验证×
copy
已复制链接
快去分享给好友吧!
我知道了
右上角分享
点击右上角分享
0
联系我们:info@booksci.cn Book学术提供免费学术资源搜索服务,方便国内外学者检索中英文文献。致力于提供最便捷和优质的服务体验。 Copyright © 2023 布克学术 All rights reserved.
京ICP备2023020795号-1
ghs 京公网安备 11010802042870号
Book学术文献互助
Book学术文献互助群
群 号:604180095
Book学术官方微信