LL-37 在 COVID-19 患者血栓并发症中的作用。

IF 2.1 4区 管理学 Q3 BUSINESS
Zilei Duan, Juan Zhang, Xue Chen, Ming Liu, Hongwen Zhao, Lin Jin, Zhiye Zhang, Ning Luan, Ping Meng, Jing Wang, Zhaoxia Tan, Yaxiong Li, Guohong Deng, Ren Lai
{"title":"LL-37 在 COVID-19 患者血栓并发症中的作用。","authors":"Zilei Duan, Juan Zhang, Xue Chen, Ming Liu, Hongwen Zhao, Lin Jin, Zhiye Zhang, Ning Luan, Ping Meng, Jing Wang, Zhaoxia Tan, Yaxiong Li, Guohong Deng, Ren Lai","doi":"10.1007/s00018-022-04309-y","DOIUrl":null,"url":null,"abstract":"<p><p>Blood clot formation induced by dysfunctional coagulation is a frequent complication of coronavirus disease 2019 (COVID-19) and a high-risk factor for severe illness and death. Neutrophil extracellular traps (NETs) are implicated in COVID-19-induced immunothrombosis. Furthermore, human cathelicidin, a NET component, can perturb the interaction between the SARS-CoV-2 spike protein and its ACE2 receptor, which mediates viral entry into cells. At present, however, the levels of cathelicidin antimicrobial peptides after SARS-CoV-2 infection and their role in COVID-19 thrombosis formation remain unclear. In the current study, we analyzed coagulation function and found a decrease in thrombin time but an increase in fibrinogen level, prothrombin time, and activated partial thromboplastin time in COVID-19 patients. In addition, the cathelicidin antimicrobial peptide LL-37 was upregulated by the spike protein and significantly elevated in the plasma of patients. Furthermore, LL-37 levels were negatively correlated with thrombin time but positively correlated with fibrinogen level. In addition to platelet activation, cathelicidin peptides enhanced the activity of coagulation factors, such as factor Xa (FXa) and thrombin, which may induce hypercoagulation in diseases with high cathelicidin peptide levels. Injection of cathelicidin peptides promoted the formation of thrombosis, whereas deletion of cathelicidin inhibited thrombosis in vivo. These results suggest that cathelicidin antimicrobial peptide LL-37 is elevated during SARS-CoV-2 infection, which may induce hypercoagulation in COVID-19 patients by activating coagulation factors.</p>","PeriodicalId":47209,"journal":{"name":"Australian Journal of Management","volume":"31 1","pages":"309"},"PeriodicalIF":2.1000,"publicationDate":"2022-05-21","publicationTypes":"Journal Article","fieldsOfStudy":null,"isOpenAccess":false,"openAccessPdf":"https://www.ncbi.nlm.nih.gov/pmc/articles/PMC9123294/pdf/","citationCount":"0","resultStr":"{\"title\":\"Role of LL-37 in thrombotic complications in patients with COVID-19.\",\"authors\":\"Zilei Duan, Juan Zhang, Xue Chen, Ming Liu, Hongwen Zhao, Lin Jin, Zhiye Zhang, Ning Luan, Ping Meng, Jing Wang, Zhaoxia Tan, Yaxiong Li, Guohong Deng, Ren Lai\",\"doi\":\"10.1007/s00018-022-04309-y\",\"DOIUrl\":null,\"url\":null,\"abstract\":\"<p><p>Blood clot formation induced by dysfunctional coagulation is a frequent complication of coronavirus disease 2019 (COVID-19) and a high-risk factor for severe illness and death. Neutrophil extracellular traps (NETs) are implicated in COVID-19-induced immunothrombosis. Furthermore, human cathelicidin, a NET component, can perturb the interaction between the SARS-CoV-2 spike protein and its ACE2 receptor, which mediates viral entry into cells. At present, however, the levels of cathelicidin antimicrobial peptides after SARS-CoV-2 infection and their role in COVID-19 thrombosis formation remain unclear. In the current study, we analyzed coagulation function and found a decrease in thrombin time but an increase in fibrinogen level, prothrombin time, and activated partial thromboplastin time in COVID-19 patients. In addition, the cathelicidin antimicrobial peptide LL-37 was upregulated by the spike protein and significantly elevated in the plasma of patients. Furthermore, LL-37 levels were negatively correlated with thrombin time but positively correlated with fibrinogen level. In addition to platelet activation, cathelicidin peptides enhanced the activity of coagulation factors, such as factor Xa (FXa) and thrombin, which may induce hypercoagulation in diseases with high cathelicidin peptide levels. Injection of cathelicidin peptides promoted the formation of thrombosis, whereas deletion of cathelicidin inhibited thrombosis in vivo. These results suggest that cathelicidin antimicrobial peptide LL-37 is elevated during SARS-CoV-2 infection, which may induce hypercoagulation in COVID-19 patients by activating coagulation factors.</p>\",\"PeriodicalId\":47209,\"journal\":{\"name\":\"Australian Journal of Management\",\"volume\":\"31 1\",\"pages\":\"309\"},\"PeriodicalIF\":2.1000,\"publicationDate\":\"2022-05-21\",\"publicationTypes\":\"Journal Article\",\"fieldsOfStudy\":null,\"isOpenAccess\":false,\"openAccessPdf\":\"https://www.ncbi.nlm.nih.gov/pmc/articles/PMC9123294/pdf/\",\"citationCount\":\"0\",\"resultStr\":null,\"platform\":\"Semanticscholar\",\"paperid\":null,\"PeriodicalName\":\"Australian Journal of Management\",\"FirstCategoryId\":\"99\",\"ListUrlMain\":\"https://doi.org/10.1007/s00018-022-04309-y\",\"RegionNum\":4,\"RegionCategory\":\"管理学\",\"ArticlePicture\":[],\"TitleCN\":null,\"AbstractTextCN\":null,\"PMCID\":null,\"EPubDate\":\"\",\"PubModel\":\"\",\"JCR\":\"Q3\",\"JCRName\":\"BUSINESS\",\"Score\":null,\"Total\":0}","platform":"Semanticscholar","paperid":null,"PeriodicalName":"Australian Journal of Management","FirstCategoryId":"99","ListUrlMain":"https://doi.org/10.1007/s00018-022-04309-y","RegionNum":4,"RegionCategory":"管理学","ArticlePicture":[],"TitleCN":null,"AbstractTextCN":null,"PMCID":null,"EPubDate":"","PubModel":"","JCR":"Q3","JCRName":"BUSINESS","Score":null,"Total":0}
引用次数: 0

摘要

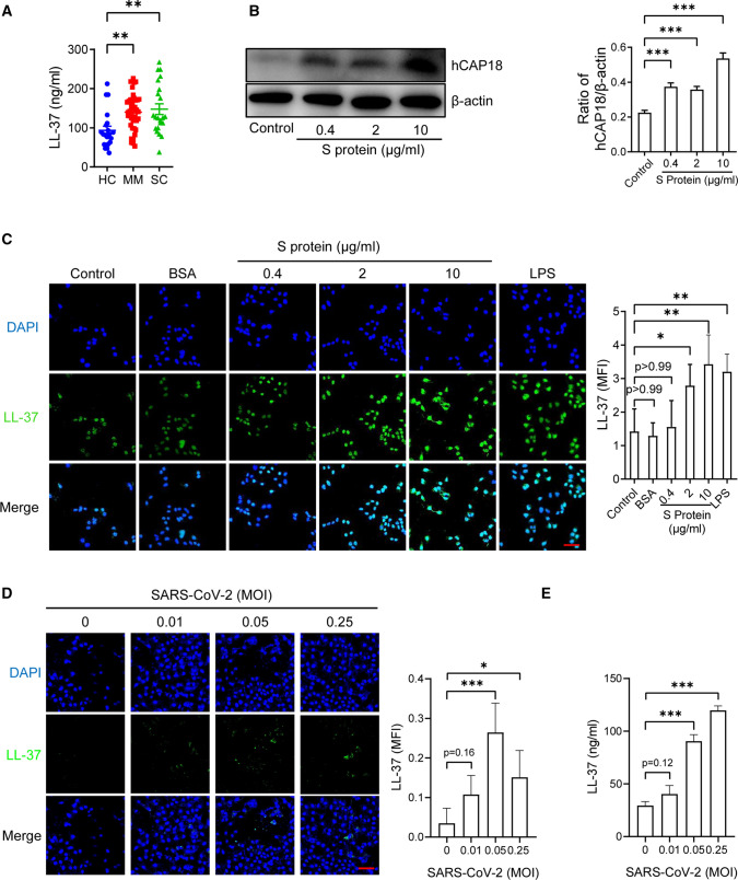
凝血功能障碍诱发的血栓形成是冠状病毒病 2019(COVID-19)的常见并发症,也是导致重症和死亡的高危因素。中性粒细胞胞外捕获物(NET)与 COVID-19 诱导的免疫血栓形成有关。此外,作为 NET 成分之一的人类 cathelicidin 可干扰 SARS-CoV-2 穗状蛋白与其 ACE2 受体之间的相互作用,而 ACE2 受体可介导病毒进入细胞。但目前,SARS-CoV-2 感染后猫肝素抗菌肽的水平及其在 COVID-19 血栓形成中的作用仍不清楚。在本研究中,我们分析了凝血功能,发现 COVID-19 患者的凝血酶时间缩短,但纤维蛋白原水平、凝血酶原时间和活化部分凝血活酶时间延长。此外,COVID-19 患者血浆中的卡氏抗菌肽 LL-37 受尖峰蛋白的上调作用而显著升高。此外,LL-37 水平与凝血酶时间呈负相关,但与纤维蛋白原水平呈正相关。除了激活血小板外,柔毛素肽还能增强凝血因子的活性,如 Xa 因子(FXa)和凝血酶,这可能会在柔毛素肽水平较高的疾病中诱发高凝状态。注射猫肝素肽会促进血栓的形成,而删除猫肝素则会抑制体内血栓的形成。这些结果表明,在SARS-CoV-2感染期间,cathelicidin抗菌肽LL-37升高,可能通过激活凝血因子诱发COVID-19患者的高凝状态。
本文章由计算机程序翻译,如有差异,请以英文原文为准。

Role of LL-37 in thrombotic complications in patients with COVID-19.

Role of LL-37 in thrombotic complications in patients with COVID-19.

Role of LL-37 in thrombotic complications in patients with COVID-19.

Role of LL-37 in thrombotic complications in patients with COVID-19.

Blood clot formation induced by dysfunctional coagulation is a frequent complication of coronavirus disease 2019 (COVID-19) and a high-risk factor for severe illness and death. Neutrophil extracellular traps (NETs) are implicated in COVID-19-induced immunothrombosis. Furthermore, human cathelicidin, a NET component, can perturb the interaction between the SARS-CoV-2 spike protein and its ACE2 receptor, which mediates viral entry into cells. At present, however, the levels of cathelicidin antimicrobial peptides after SARS-CoV-2 infection and their role in COVID-19 thrombosis formation remain unclear. In the current study, we analyzed coagulation function and found a decrease in thrombin time but an increase in fibrinogen level, prothrombin time, and activated partial thromboplastin time in COVID-19 patients. In addition, the cathelicidin antimicrobial peptide LL-37 was upregulated by the spike protein and significantly elevated in the plasma of patients. Furthermore, LL-37 levels were negatively correlated with thrombin time but positively correlated with fibrinogen level. In addition to platelet activation, cathelicidin peptides enhanced the activity of coagulation factors, such as factor Xa (FXa) and thrombin, which may induce hypercoagulation in diseases with high cathelicidin peptide levels. Injection of cathelicidin peptides promoted the formation of thrombosis, whereas deletion of cathelicidin inhibited thrombosis in vivo. These results suggest that cathelicidin antimicrobial peptide LL-37 is elevated during SARS-CoV-2 infection, which may induce hypercoagulation in COVID-19 patients by activating coagulation factors.

求助全文
通过发布文献求助,成功后即可免费获取论文全文。 去求助
来源期刊
CiteScore
10.60
自引率
4.20%
发文量
36
期刊介绍: The objectives of the Australian Journal of Management are to encourage and publish research in the field of management. The terms management and research are both broadly defined. The former includes the management of firms, groups, industries, regulatory bodies, government, and other institutions. The latter encompasses both discipline- and problem-based research. Consistent with the policy, the Australian Journal of Management publishes research in accounting, applied economics, finance, industrial relations, political science, psychology, statistics, and other disciplines, provided the application is to management, as well as research in areas such as marketing, corporate strategy, operations management, organisation development, decision analysis, and other problem-focuses paradigms.
×
引用
GB/T 7714-2015
复制
MLA
复制
APA
复制
导出至
BibTeX EndNote RefMan NoteFirst NoteExpress
×
提示
您的信息不完整,为了账户安全,请先补充。
现在去补充
×
提示
您因"违规操作"
具体请查看互助需知
我知道了
×
提示
确定
请完成安全验证×
copy
已复制链接
快去分享给好友吧!
我知道了
右上角分享
点击右上角分享
0
联系我们:info@booksci.cn Book学术提供免费学术资源搜索服务,方便国内外学者检索中英文文献。致力于提供最便捷和优质的服务体验。 Copyright © 2023 布克学术 All rights reserved.
京ICP备2023020795号-1
ghs 京公网安备 11010802042870号
Book学术文献互助
Book学术文献互助群
群 号:604180095
Book学术官方微信