利用基因本体评价酶的功能注释。

Gemma L Holliday, Rebecca Davidson, Eyal Akiva, Patricia C Babbitt
{"title":"利用基因本体评价酶的功能注释。","authors":"Gemma L Holliday, Rebecca Davidson, Eyal Akiva, Patricia C Babbitt","doi":"10.1007/978-1-4939-3743-1_9","DOIUrl":null,"url":null,"abstract":"<p><p>The Gene Ontology (GO) (Ashburner et al., Nat Genet 25(1):25-29, 2000) is a powerful tool in the informatics arsenal of methods for evaluating annotations in a protein dataset. From identifying the nearest well annotated homologue of a protein of interest to predicting where misannotation has occurred to knowing how confident you can be in the annotations assigned to those proteins is critical. In this chapter we explore what makes an enzyme unique and how we can use GO to infer aspects of protein function based on sequence similarity. These can range from identification of misannotation or other errors in a predicted function to accurate function prediction for an enzyme of entirely unknown function. Although GO annotation applies to any gene products, we focus here a describing our approach for hierarchical classification of enzymes in the Structure-Function Linkage Database (SFLD) (Akiva et al., Nucleic Acids Res 42(Database issue):D521-530, 2014) as a guide for informed utilisation of annotation transfer based on GO terms.</p>","PeriodicalId":81679,"journal":{"name":"Journal of nutrition education","volume":"19 1","pages":"111-132"},"PeriodicalIF":0.0000,"publicationDate":"2017-01-01","publicationTypes":"Journal Article","fieldsOfStudy":null,"isOpenAccess":false,"openAccessPdf":"https://sci-hub-pdf.com/10.1007/978-1-4939-3743-1_9","citationCount":"13","resultStr":"{\"title\":\"Evaluating Functional Annotations of Enzymes Using the Gene Ontology.\",\"authors\":\"Gemma L Holliday, Rebecca Davidson, Eyal Akiva, Patricia C Babbitt\",\"doi\":\"10.1007/978-1-4939-3743-1_9\",\"DOIUrl\":null,\"url\":null,\"abstract\":\"<p><p>The Gene Ontology (GO) (Ashburner et al., Nat Genet 25(1):25-29, 2000) is a powerful tool in the informatics arsenal of methods for evaluating annotations in a protein dataset. From identifying the nearest well annotated homologue of a protein of interest to predicting where misannotation has occurred to knowing how confident you can be in the annotations assigned to those proteins is critical. In this chapter we explore what makes an enzyme unique and how we can use GO to infer aspects of protein function based on sequence similarity. These can range from identification of misannotation or other errors in a predicted function to accurate function prediction for an enzyme of entirely unknown function. Although GO annotation applies to any gene products, we focus here a describing our approach for hierarchical classification of enzymes in the Structure-Function Linkage Database (SFLD) (Akiva et al., Nucleic Acids Res 42(Database issue):D521-530, 2014) as a guide for informed utilisation of annotation transfer based on GO terms.</p>\",\"PeriodicalId\":81679,\"journal\":{\"name\":\"Journal of nutrition education\",\"volume\":\"19 1\",\"pages\":\"111-132\"},\"PeriodicalIF\":0.0000,\"publicationDate\":\"2017-01-01\",\"publicationTypes\":\"Journal Article\",\"fieldsOfStudy\":null,\"isOpenAccess\":false,\"openAccessPdf\":\"https://sci-hub-pdf.com/10.1007/978-1-4939-3743-1_9\",\"citationCount\":\"13\",\"resultStr\":null,\"platform\":\"Semanticscholar\",\"paperid\":null,\"PeriodicalName\":\"Journal of nutrition education\",\"FirstCategoryId\":\"1085\",\"ListUrlMain\":\"https://doi.org/10.1007/978-1-4939-3743-1_9\",\"RegionNum\":0,\"RegionCategory\":null,\"ArticlePicture\":[],\"TitleCN\":null,\"AbstractTextCN\":null,\"PMCID\":null,\"EPubDate\":\"\",\"PubModel\":\"\",\"JCR\":\"\",\"JCRName\":\"\",\"Score\":null,\"Total\":0}","platform":"Semanticscholar","paperid":null,"PeriodicalName":"Journal of nutrition education","FirstCategoryId":"1085","ListUrlMain":"https://doi.org/10.1007/978-1-4939-3743-1_9","RegionNum":0,"RegionCategory":null,"ArticlePicture":[],"TitleCN":null,"AbstractTextCN":null,"PMCID":null,"EPubDate":"","PubModel":"","JCR":"","JCRName":"","Score":null,"Total":0}
引用次数: 13

摘要

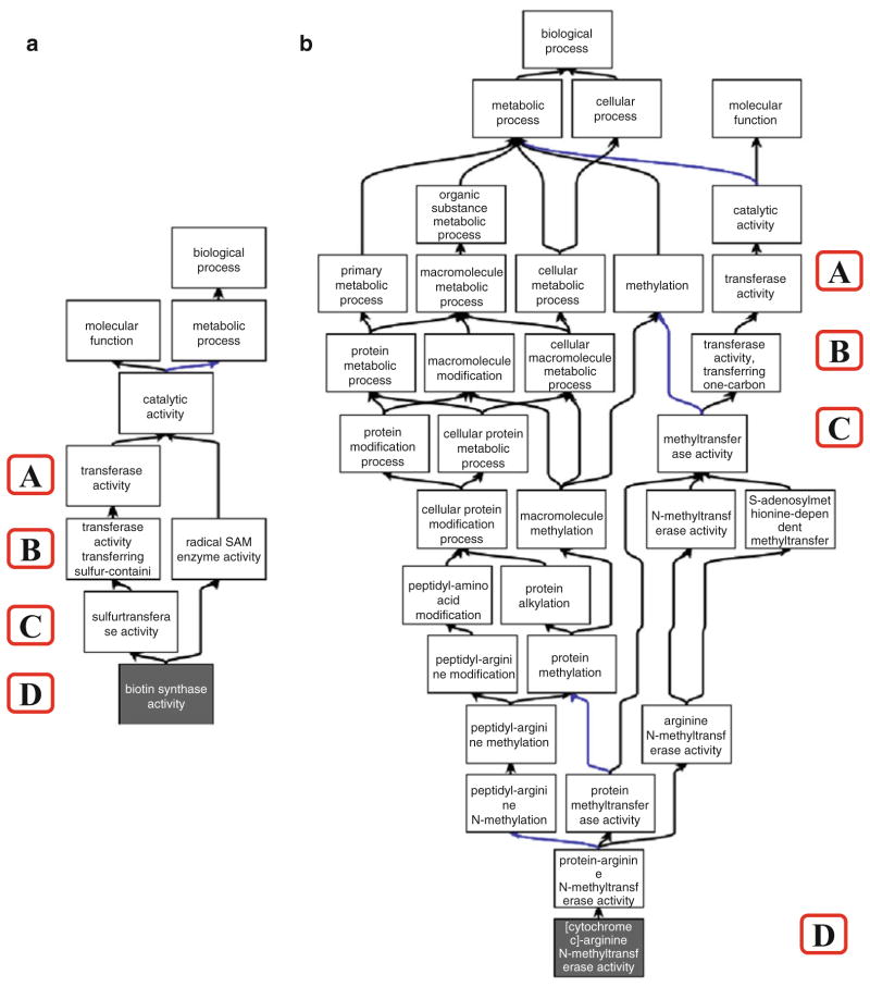
基因本体(GO) (Ashburner et al., Nat Genet 25(1):25- 29,2000)是评估蛋白质数据集中注释方法的信息学武器库中的强大工具。从确定感兴趣的蛋白质最近的注释良好的同源物到预测错误注释发生的位置,再到知道分配给这些蛋白质的注释有多自信,都是至关重要的。在本章中,我们将探讨是什么使酶独特,以及我们如何使用氧化石墨烯来推断基于序列相似性的蛋白质功能方面。这些范围可以从识别错误注释或预测功能中的其他错误到对完全未知功能的酶进行准确的功能预测。尽管氧化石墨烯注释适用于任何基因产物,但我们在此重点描述了我们在结构-功能链接数据库(SFLD)中对酶进行分层分类的方法(Akiva等人,核酸Res 42(数据库问题):D521-530, 2014),作为基于氧化石墨烯术语的注释转移的合理利用指南。
本文章由计算机程序翻译,如有差异,请以英文原文为准。

Evaluating Functional Annotations of Enzymes Using the Gene Ontology.

Evaluating Functional Annotations of Enzymes Using the Gene Ontology.

Evaluating Functional Annotations of Enzymes Using the Gene Ontology.

Evaluating Functional Annotations of Enzymes Using the Gene Ontology.

The Gene Ontology (GO) (Ashburner et al., Nat Genet 25(1):25-29, 2000) is a powerful tool in the informatics arsenal of methods for evaluating annotations in a protein dataset. From identifying the nearest well annotated homologue of a protein of interest to predicting where misannotation has occurred to knowing how confident you can be in the annotations assigned to those proteins is critical. In this chapter we explore what makes an enzyme unique and how we can use GO to infer aspects of protein function based on sequence similarity. These can range from identification of misannotation or other errors in a predicted function to accurate function prediction for an enzyme of entirely unknown function. Although GO annotation applies to any gene products, we focus here a describing our approach for hierarchical classification of enzymes in the Structure-Function Linkage Database (SFLD) (Akiva et al., Nucleic Acids Res 42(Database issue):D521-530, 2014) as a guide for informed utilisation of annotation transfer based on GO terms.

求助全文
通过发布文献求助,成功后即可免费获取论文全文。 去求助
来源期刊
自引率
0.00%
发文量
0
×
引用
GB/T 7714-2015
复制
MLA
复制
APA
复制
导出至
BibTeX EndNote RefMan NoteFirst NoteExpress
×
提示
您的信息不完整,为了账户安全,请先补充。
现在去补充
×
提示
您因"违规操作"
具体请查看互助需知
我知道了
×
提示
确定
请完成安全验证×
copy
已复制链接
快去分享给好友吧!
我知道了
右上角分享
点击右上角分享
0
联系我们:info@booksci.cn Book学术提供免费学术资源搜索服务,方便国内外学者检索中英文文献。致力于提供最便捷和优质的服务体验。 Copyright © 2023 布克学术 All rights reserved.
京ICP备2023020795号-1
ghs 京公网安备 11010802042870号
Book学术文献互助
Book学术文献互助群
群 号:604180095
Book学术官方微信