确定小鼠确定性造血过程中的 Hoxb8 细胞系

IF 0.6 Q3 EDUCATION & EDUCATIONAL RESEARCH
Case Studies in the Environment Pub Date : 2022-04-15 Epub Date: 2022-04-22 DOI:10.1242/dev.200200
Donn A Van Deren, Shrutokirti De, Ben Xu, Kayla M Eschenbacher, Shuhua Zhang, Mario R Capecchi
{"title":"确定小鼠确定性造血过程中的 Hoxb8 细胞系","authors":"Donn A Van Deren, Shrutokirti De, Ben Xu, Kayla M Eschenbacher, Shuhua Zhang, Mario R Capecchi","doi":"10.1242/dev.200200","DOIUrl":null,"url":null,"abstract":"<p><p>Previously, we have demonstrated that a subpopulation of microglia, known as Hoxb8 microglia, is derived from the Hoxb8 lineage during the second wave (E8.5) of yolk sac hematopoiesis, whereas canonical non-Hoxb8 microglia arise from the first wave (E7.5). Hoxb8 microglia have an ontogeny distinct from non-Hoxb8 microglia. Dysfunctional Hoxb8 microglia cause the acquisition of chronic anxiety and an obsessive-compulsive spectrum-like behavior, trichotillomania, in mice. The nature and fate of the progenitors generated during E8.5 yolk sac hematopoiesis have been controversial. Herein, we use the Hoxb8 cell lineage reporter to define the ontogeny of hematopoietic cells arising during the definitive waves of hematopoiesis initiated in the E8.5 yolk sac and aorta-gonad-mesonephros (AGM) region. Our murine cell lineage analysis shows that the Hoxb8 cell lineage reporter robustly marks erythromyeloid progenitors, hematopoietic stem cells and their progeny, particularly monocytes. Hoxb8 progenitors and microglia require Myb function, a hallmark transcription factor for definitive hematopoiesis, for propagation and maturation. During adulthood, all immune lineages and, interestingly, resident macrophages in only hematopoietic/lymphoid tissues are derived from Hoxb8 precursors. These results illustrate that the Hoxb8 lineage exclusively mirrors murine definitive hematopoiesis.</p>","PeriodicalId":42507,"journal":{"name":"Case Studies in the Environment","volume":"1 1","pages":""},"PeriodicalIF":0.6000,"publicationDate":"2022-04-15","publicationTypes":"Journal Article","fieldsOfStudy":null,"isOpenAccess":false,"openAccessPdf":"https://www.ncbi.nlm.nih.gov/pmc/articles/PMC9124572/pdf/","citationCount":"0","resultStr":"{\"title\":\"Defining the Hoxb8 cell lineage during murine definitive hematopoiesis.\",\"authors\":\"Donn A Van Deren, Shrutokirti De, Ben Xu, Kayla M Eschenbacher, Shuhua Zhang, Mario R Capecchi\",\"doi\":\"10.1242/dev.200200\",\"DOIUrl\":null,\"url\":null,\"abstract\":\"<p><p>Previously, we have demonstrated that a subpopulation of microglia, known as Hoxb8 microglia, is derived from the Hoxb8 lineage during the second wave (E8.5) of yolk sac hematopoiesis, whereas canonical non-Hoxb8 microglia arise from the first wave (E7.5). Hoxb8 microglia have an ontogeny distinct from non-Hoxb8 microglia. Dysfunctional Hoxb8 microglia cause the acquisition of chronic anxiety and an obsessive-compulsive spectrum-like behavior, trichotillomania, in mice. The nature and fate of the progenitors generated during E8.5 yolk sac hematopoiesis have been controversial. Herein, we use the Hoxb8 cell lineage reporter to define the ontogeny of hematopoietic cells arising during the definitive waves of hematopoiesis initiated in the E8.5 yolk sac and aorta-gonad-mesonephros (AGM) region. Our murine cell lineage analysis shows that the Hoxb8 cell lineage reporter robustly marks erythromyeloid progenitors, hematopoietic stem cells and their progeny, particularly monocytes. Hoxb8 progenitors and microglia require Myb function, a hallmark transcription factor for definitive hematopoiesis, for propagation and maturation. During adulthood, all immune lineages and, interestingly, resident macrophages in only hematopoietic/lymphoid tissues are derived from Hoxb8 precursors. These results illustrate that the Hoxb8 lineage exclusively mirrors murine definitive hematopoiesis.</p>\",\"PeriodicalId\":42507,\"journal\":{\"name\":\"Case Studies in the Environment\",\"volume\":\"1 1\",\"pages\":\"\"},\"PeriodicalIF\":0.6000,\"publicationDate\":\"2022-04-15\",\"publicationTypes\":\"Journal Article\",\"fieldsOfStudy\":null,\"isOpenAccess\":false,\"openAccessPdf\":\"https://www.ncbi.nlm.nih.gov/pmc/articles/PMC9124572/pdf/\",\"citationCount\":\"0\",\"resultStr\":null,\"platform\":\"Semanticscholar\",\"paperid\":null,\"PeriodicalName\":\"Case Studies in the Environment\",\"FirstCategoryId\":\"1085\",\"ListUrlMain\":\"https://doi.org/10.1242/dev.200200\",\"RegionNum\":0,\"RegionCategory\":null,\"ArticlePicture\":[],\"TitleCN\":null,\"AbstractTextCN\":null,\"PMCID\":null,\"EPubDate\":\"2022/4/22 0:00:00\",\"PubModel\":\"Epub\",\"JCR\":\"Q3\",\"JCRName\":\"EDUCATION & EDUCATIONAL RESEARCH\",\"Score\":null,\"Total\":0}","platform":"Semanticscholar","paperid":null,"PeriodicalName":"Case Studies in the Environment","FirstCategoryId":"1085","ListUrlMain":"https://doi.org/10.1242/dev.200200","RegionNum":0,"RegionCategory":null,"ArticlePicture":[],"TitleCN":null,"AbstractTextCN":null,"PMCID":null,"EPubDate":"2022/4/22 0:00:00","PubModel":"Epub","JCR":"Q3","JCRName":"EDUCATION & EDUCATIONAL RESEARCH","Score":null,"Total":0}
引用次数: 0

摘要

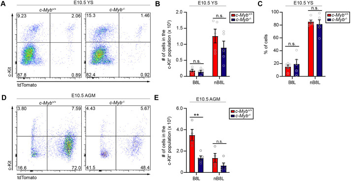
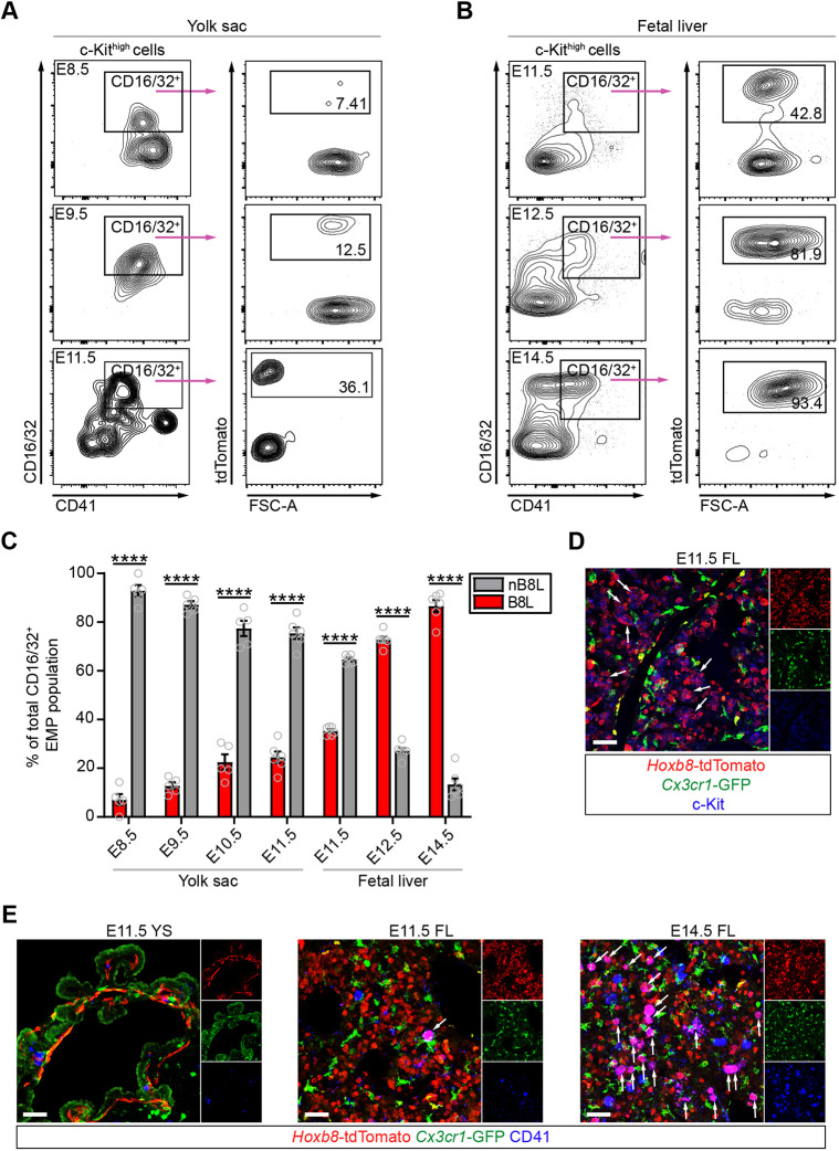
在此之前,我们已经证明,在卵黄囊造血的第二波(E8.5)过程中,小胶质细胞的一个亚群(称为 Hoxb8 小胶质细胞)来源于 Hoxb8 系,而典型的非 Hoxb8 小胶质细胞来源于第一波(E7.5)。Hoxb8 小胶质细胞的本体发育与非 Hoxb8 小胶质细胞不同。功能失调的 Hoxb8 小胶质细胞会导致小鼠获得慢性焦虑和类似强迫症谱系的行为--三毛躁狂症。E8.5卵黄囊造血过程中产生的祖细胞的性质和命运一直存在争议。在本文中,我们使用 Hoxb8 细胞系报告器来定义在 E8.5 卵黄囊和主动脉-性腺-肾上腺(AGM)区域开始的造血最终波中产生的造血细胞的本体。我们的小鼠细胞系分析表明,Hoxb8 细胞系报告因子能强有力地标记红系髓质祖细胞、造血干细胞及其后代,尤其是单核细胞。Hoxb8 祖细胞和小胶质细胞的繁殖和成熟需要 Myb 的功能,Myb 是明确造血的标志性转录因子。在成年期,所有的免疫系统,有趣的是,只有造血/淋巴组织中的常驻巨噬细胞来自 Hoxb8 前体。这些结果表明,Hoxb8 系完全反映了小鼠最终的造血过程。
本文章由计算机程序翻译,如有差异,请以英文原文为准。

Defining the Hoxb8 cell lineage during murine definitive hematopoiesis.

Defining the Hoxb8 cell lineage during murine definitive hematopoiesis.

Defining the Hoxb8 cell lineage during murine definitive hematopoiesis.

Defining the Hoxb8 cell lineage during murine definitive hematopoiesis.

Previously, we have demonstrated that a subpopulation of microglia, known as Hoxb8 microglia, is derived from the Hoxb8 lineage during the second wave (E8.5) of yolk sac hematopoiesis, whereas canonical non-Hoxb8 microglia arise from the first wave (E7.5). Hoxb8 microglia have an ontogeny distinct from non-Hoxb8 microglia. Dysfunctional Hoxb8 microglia cause the acquisition of chronic anxiety and an obsessive-compulsive spectrum-like behavior, trichotillomania, in mice. The nature and fate of the progenitors generated during E8.5 yolk sac hematopoiesis have been controversial. Herein, we use the Hoxb8 cell lineage reporter to define the ontogeny of hematopoietic cells arising during the definitive waves of hematopoiesis initiated in the E8.5 yolk sac and aorta-gonad-mesonephros (AGM) region. Our murine cell lineage analysis shows that the Hoxb8 cell lineage reporter robustly marks erythromyeloid progenitors, hematopoietic stem cells and their progeny, particularly monocytes. Hoxb8 progenitors and microglia require Myb function, a hallmark transcription factor for definitive hematopoiesis, for propagation and maturation. During adulthood, all immune lineages and, interestingly, resident macrophages in only hematopoietic/lymphoid tissues are derived from Hoxb8 precursors. These results illustrate that the Hoxb8 lineage exclusively mirrors murine definitive hematopoiesis.

求助全文
通过发布文献求助,成功后即可免费获取论文全文。 去求助
来源期刊
CiteScore
1.40
自引率
12.50%
发文量
18
×
引用
GB/T 7714-2015
复制
MLA
复制
APA
复制
导出至
BibTeX EndNote RefMan NoteFirst NoteExpress
×
提示
您的信息不完整,为了账户安全,请先补充。
现在去补充
×
提示
您因"违规操作"
具体请查看互助需知
我知道了
×
提示
确定
请完成安全验证×
copy
已复制链接
快去分享给好友吧!
我知道了
右上角分享
点击右上角分享
0
联系我们:info@booksci.cn Book学术提供免费学术资源搜索服务,方便国内外学者检索中英文文献。致力于提供最便捷和优质的服务体验。 Copyright © 2023 布克学术 All rights reserved.
京ICP备2023020795号-1
ghs 京公网安备 11010802042870号
Book学术文献互助
Book学术文献互助群
群 号:604180095
Book学术官方微信