Dishevelled蛋白PDZ结构域的小分子抑制剂阻断Wnt信号传导。

Q3 Physics and Astronomy
Magnetic resonance (Gottingen, Germany) Pub Date : 2021-06-02 eCollection Date: 2021-01-01 DOI:10.5194/mr-2-355-2021
Nestor Kamdem, Yvette Roske, Dmytro Kovalskyy, Maxim O Platonov, Oleksii Balinskyi, Annika Kreuchwig, Jörn Saupe, Liang Fang, Anne Diehl, Peter Schmieder, Gerd Krause, Jörg Rademann, Udo Heinemann, Walter Birchmeier, Hartmut Oschkinat
{"title":"Dishevelled蛋白PDZ结构域的小分子抑制剂阻断Wnt信号传导。","authors":"Nestor Kamdem,&nbsp;Yvette Roske,&nbsp;Dmytro Kovalskyy,&nbsp;Maxim O Platonov,&nbsp;Oleksii Balinskyi,&nbsp;Annika Kreuchwig,&nbsp;Jörn Saupe,&nbsp;Liang Fang,&nbsp;Anne Diehl,&nbsp;Peter Schmieder,&nbsp;Gerd Krause,&nbsp;Jörg Rademann,&nbsp;Udo Heinemann,&nbsp;Walter Birchmeier,&nbsp;Hartmut Oschkinat","doi":"10.5194/mr-2-355-2021","DOIUrl":null,"url":null,"abstract":"<p><p>Dishevelled (Dvl) proteins are important regulators of the Wnt signalling pathway, interacting through their PDZ domains with the Wnt receptor Frizzled. Blocking the Dvl PDZ-Frizzled interaction represents a potential approach for cancer treatment, which stimulated the identification of small-molecule inhibitors, among them the anti-inflammatory drug Sulindac and Ky-02327. Aiming to develop tighter binding compounds without side effects, we investigated structure-activity relationships of sulfonamides. X-ray crystallography showed high complementarity of anthranilic acid derivatives in the GLGF loop cavity and space for ligand growth towards the PDZ surface. Our best binding compound inhibits Wnt signalling in a dose-dependent manner as demonstrated by TOP-GFP assays (IC<math><mrow><msub><mi></mi><mn>50</mn></msub><mo>∼</mo><mn>50</mn></mrow></math> <math><mrow><mi>µ</mi><mi>M</mi></mrow></math>) and Western blotting of <math><mi>β</mi></math>-catenin levels. Real-time PCR showed reduction in the expression of Wnt-specific genes. Our compound interacted with Dvl-1 PDZ (K<math><mrow><msub><mi></mi><mi>D</mi></msub><mo>=</mo><mn>2.4</mn></mrow></math> <math><mrow><mi>µ</mi><mi>M</mi></mrow></math>) stronger than Ky-02327 and may be developed into a lead compound interfering with the Wnt pathway.</p>","PeriodicalId":93333,"journal":{"name":"Magnetic resonance (Gottingen, Germany)","volume":"2 1","pages":"355-374"},"PeriodicalIF":0.0000,"publicationDate":"2021-06-02","publicationTypes":"Journal Article","fieldsOfStudy":null,"isOpenAccess":false,"openAccessPdf":"https://www.ncbi.nlm.nih.gov/pmc/articles/PMC10539800/pdf/","citationCount":"0","resultStr":"{\"title\":\"Small-molecule inhibitors of the PDZ domain of Dishevelled proteins interrupt Wnt signalling.\",\"authors\":\"Nestor Kamdem,&nbsp;Yvette Roske,&nbsp;Dmytro Kovalskyy,&nbsp;Maxim O Platonov,&nbsp;Oleksii Balinskyi,&nbsp;Annika Kreuchwig,&nbsp;Jörn Saupe,&nbsp;Liang Fang,&nbsp;Anne Diehl,&nbsp;Peter Schmieder,&nbsp;Gerd Krause,&nbsp;Jörg Rademann,&nbsp;Udo Heinemann,&nbsp;Walter Birchmeier,&nbsp;Hartmut Oschkinat\",\"doi\":\"10.5194/mr-2-355-2021\",\"DOIUrl\":null,\"url\":null,\"abstract\":\"<p><p>Dishevelled (Dvl) proteins are important regulators of the Wnt signalling pathway, interacting through their PDZ domains with the Wnt receptor Frizzled. Blocking the Dvl PDZ-Frizzled interaction represents a potential approach for cancer treatment, which stimulated the identification of small-molecule inhibitors, among them the anti-inflammatory drug Sulindac and Ky-02327. Aiming to develop tighter binding compounds without side effects, we investigated structure-activity relationships of sulfonamides. X-ray crystallography showed high complementarity of anthranilic acid derivatives in the GLGF loop cavity and space for ligand growth towards the PDZ surface. Our best binding compound inhibits Wnt signalling in a dose-dependent manner as demonstrated by TOP-GFP assays (IC<math><mrow><msub><mi></mi><mn>50</mn></msub><mo>∼</mo><mn>50</mn></mrow></math> <math><mrow><mi>µ</mi><mi>M</mi></mrow></math>) and Western blotting of <math><mi>β</mi></math>-catenin levels. Real-time PCR showed reduction in the expression of Wnt-specific genes. Our compound interacted with Dvl-1 PDZ (K<math><mrow><msub><mi></mi><mi>D</mi></msub><mo>=</mo><mn>2.4</mn></mrow></math> <math><mrow><mi>µ</mi><mi>M</mi></mrow></math>) stronger than Ky-02327 and may be developed into a lead compound interfering with the Wnt pathway.</p>\",\"PeriodicalId\":93333,\"journal\":{\"name\":\"Magnetic resonance (Gottingen, Germany)\",\"volume\":\"2 1\",\"pages\":\"355-374\"},\"PeriodicalIF\":0.0000,\"publicationDate\":\"2021-06-02\",\"publicationTypes\":\"Journal Article\",\"fieldsOfStudy\":null,\"isOpenAccess\":false,\"openAccessPdf\":\"https://www.ncbi.nlm.nih.gov/pmc/articles/PMC10539800/pdf/\",\"citationCount\":\"0\",\"resultStr\":null,\"platform\":\"Semanticscholar\",\"paperid\":null,\"PeriodicalName\":\"Magnetic resonance (Gottingen, Germany)\",\"FirstCategoryId\":\"1085\",\"ListUrlMain\":\"https://doi.org/10.5194/mr-2-355-2021\",\"RegionNum\":0,\"RegionCategory\":null,\"ArticlePicture\":[],\"TitleCN\":null,\"AbstractTextCN\":null,\"PMCID\":null,\"EPubDate\":\"2021/1/1 0:00:00\",\"PubModel\":\"eCollection\",\"JCR\":\"Q3\",\"JCRName\":\"Physics and Astronomy\",\"Score\":null,\"Total\":0}","platform":"Semanticscholar","paperid":null,"PeriodicalName":"Magnetic resonance (Gottingen, Germany)","FirstCategoryId":"1085","ListUrlMain":"https://doi.org/10.5194/mr-2-355-2021","RegionNum":0,"RegionCategory":null,"ArticlePicture":[],"TitleCN":null,"AbstractTextCN":null,"PMCID":null,"EPubDate":"2021/1/1 0:00:00","PubModel":"eCollection","JCR":"Q3","JCRName":"Physics and Astronomy","Score":null,"Total":0}
引用次数: 0

摘要

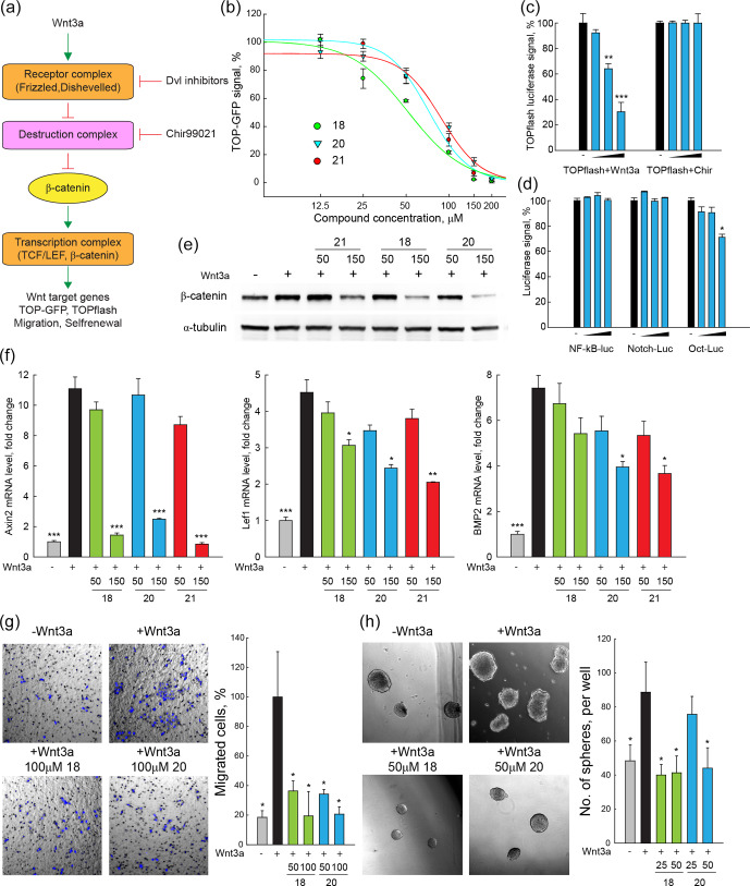
Dishevelled(Dvl)蛋白是Wnt信号通路的重要调节因子,通过其PDZ结构域与Wnt受体Frizzled相互作用。阻断Dvl-PDZ-Frizzled相互作用是癌症治疗的一种潜在方法,它刺激了小分子抑制剂的鉴定,其中包括抗炎药Sulindac和Ky-02327。为了开发无副作用的紧密结合化合物,我们研究了磺酰胺的结构-活性关系。X射线晶体学显示邻氨基苯甲酸衍生物在GLGF环腔和配体向PDZ表面生长的空间中具有高度互补性。我们的最佳结合化合物以剂量依赖的方式抑制Wnt信号传导,如TOP-GFP测定所证明的(IC50~50 µM)和β-连环蛋白水平的蛋白质印迹。实时PCR显示Wnt特异性基因的表达减少。我们的化合物与Dvl-1PDZ相互作用(KD=2.4 µM)比Ky-02327更强,并可能发展成为干扰Wnt途径的先导化合物。
本文章由计算机程序翻译,如有差异,请以英文原文为准。

Small-molecule inhibitors of the PDZ domain of Dishevelled proteins interrupt Wnt signalling.

Small-molecule inhibitors of the PDZ domain of Dishevelled proteins interrupt Wnt signalling.

Small-molecule inhibitors of the PDZ domain of Dishevelled proteins interrupt Wnt signalling.

Small-molecule inhibitors of the PDZ domain of Dishevelled proteins interrupt Wnt signalling.

Dishevelled (Dvl) proteins are important regulators of the Wnt signalling pathway, interacting through their PDZ domains with the Wnt receptor Frizzled. Blocking the Dvl PDZ-Frizzled interaction represents a potential approach for cancer treatment, which stimulated the identification of small-molecule inhibitors, among them the anti-inflammatory drug Sulindac and Ky-02327. Aiming to develop tighter binding compounds without side effects, we investigated structure-activity relationships of sulfonamides. X-ray crystallography showed high complementarity of anthranilic acid derivatives in the GLGF loop cavity and space for ligand growth towards the PDZ surface. Our best binding compound inhibits Wnt signalling in a dose-dependent manner as demonstrated by TOP-GFP assays (IC5050µM) and Western blotting of β-catenin levels. Real-time PCR showed reduction in the expression of Wnt-specific genes. Our compound interacted with Dvl-1 PDZ (KD=2.4µM) stronger than Ky-02327 and may be developed into a lead compound interfering with the Wnt pathway.

求助全文
通过发布文献求助,成功后即可免费获取论文全文。 去求助
来源期刊
CiteScore
4.50
自引率
0.00%
发文量
0
审稿时长
14 weeks
×
引用
GB/T 7714-2015
复制
MLA
复制
APA
复制
导出至
BibTeX EndNote RefMan NoteFirst NoteExpress
×
提示
您的信息不完整,为了账户安全,请先补充。
现在去补充
×
提示
您因"违规操作"
具体请查看互助需知
我知道了
×
提示
确定
请完成安全验证×
copy
已复制链接
快去分享给好友吧!
我知道了
右上角分享
点击右上角分享
0
联系我们:info@booksci.cn Book学术提供免费学术资源搜索服务,方便国内外学者检索中英文文献。致力于提供最便捷和优质的服务体验。 Copyright © 2023 布克学术 All rights reserved.
京ICP备2023020795号-1
ghs 京公网安备 11010802042870号
Book学术文献互助
Book学术文献互助群
群 号:604180095
Book学术官方微信