应对价值链灵活性中可持续举措的挑战:对可持续发展目标的影响

Q1 Business, Management and Accounting
Ashish Dwivedi, Dindayal Agrawal, Ajay Jha, Massimo Gastaldi, Sanjoy Kumar Paul, Idiano D'Adamo
{"title":"应对价值链灵活性中可持续举措的挑战:对可持续发展目标的影响","authors":"Ashish Dwivedi, Dindayal Agrawal, Ajay Jha, Massimo Gastaldi, Sanjoy Kumar Paul, Idiano D'Adamo","doi":"10.1007/s40171-021-00288-4","DOIUrl":null,"url":null,"abstract":"<p><p>The value chain refers to the source of competition to facilitate organizations to maximize and sustain value for their consumers. Value chain flexibility is necessary to build sustainable initiatives in addressing ambiguity. In the literature, there is a lack of framework to highlight the challenges to sustainable initiatives in value chain flexibility. This study fills this research gap by suggesting a framework for challenges to sustainable initiatives in value chain flexibility. In this study, thirteen potential challenges to sustainable initiatives in value chain flexibility are identified and an integrated model is developed. It adopts the modified Total Interpretive Structure Model and the Cross-Impact Matrix Multiplication Applied to Classification methodology. The mixed approach is used as the modified Total Interpretive Structure Model organizes the binary interactions among the challenges, while Cross-Impact Matrix Multiplication Applied to Classification analysis organizes specific precise assessments of the driving power and dependence of the challenges. The results of the study reflect that (i) lack of supplier commitment to sustainable products and (ii) lack of knowledge toward sustainability in value chains are the challenges that achieved the highest driving power. The challenge 'inadequate communication among the suppliers in the value chain' is at the highest level in the analysis. The proposed framework could help government and non-government bodies to formulate policies to efficiently address challenges to sustainable initiatives in value chain flexibility.</p>","PeriodicalId":34933,"journal":{"name":"Global Journal of Flexible Systems Management","volume":"22 1","pages":"179-197"},"PeriodicalIF":0.0000,"publicationDate":"2021-01-01","publicationTypes":"Journal Article","fieldsOfStudy":null,"isOpenAccess":false,"openAccessPdf":"https://www.ncbi.nlm.nih.gov/pmc/articles/PMC8437743/pdf/","citationCount":"0","resultStr":"{\"title\":\"Addressing the Challenges to Sustainable Initiatives in Value Chain Flexibility: Implications for Sustainable Development Goals.\",\"authors\":\"Ashish Dwivedi, Dindayal Agrawal, Ajay Jha, Massimo Gastaldi, Sanjoy Kumar Paul, Idiano D'Adamo\",\"doi\":\"10.1007/s40171-021-00288-4\",\"DOIUrl\":null,\"url\":null,\"abstract\":\"<p><p>The value chain refers to the source of competition to facilitate organizations to maximize and sustain value for their consumers. Value chain flexibility is necessary to build sustainable initiatives in addressing ambiguity. In the literature, there is a lack of framework to highlight the challenges to sustainable initiatives in value chain flexibility. This study fills this research gap by suggesting a framework for challenges to sustainable initiatives in value chain flexibility. In this study, thirteen potential challenges to sustainable initiatives in value chain flexibility are identified and an integrated model is developed. It adopts the modified Total Interpretive Structure Model and the Cross-Impact Matrix Multiplication Applied to Classification methodology. The mixed approach is used as the modified Total Interpretive Structure Model organizes the binary interactions among the challenges, while Cross-Impact Matrix Multiplication Applied to Classification analysis organizes specific precise assessments of the driving power and dependence of the challenges. The results of the study reflect that (i) lack of supplier commitment to sustainable products and (ii) lack of knowledge toward sustainability in value chains are the challenges that achieved the highest driving power. The challenge 'inadequate communication among the suppliers in the value chain' is at the highest level in the analysis. The proposed framework could help government and non-government bodies to formulate policies to efficiently address challenges to sustainable initiatives in value chain flexibility.</p>\",\"PeriodicalId\":34933,\"journal\":{\"name\":\"Global Journal of Flexible Systems Management\",\"volume\":\"22 1\",\"pages\":\"179-197\"},\"PeriodicalIF\":0.0000,\"publicationDate\":\"2021-01-01\",\"publicationTypes\":\"Journal Article\",\"fieldsOfStudy\":null,\"isOpenAccess\":false,\"openAccessPdf\":\"https://www.ncbi.nlm.nih.gov/pmc/articles/PMC8437743/pdf/\",\"citationCount\":\"0\",\"resultStr\":null,\"platform\":\"Semanticscholar\",\"paperid\":null,\"PeriodicalName\":\"Global Journal of Flexible Systems Management\",\"FirstCategoryId\":\"1085\",\"ListUrlMain\":\"https://doi.org/10.1007/s40171-021-00288-4\",\"RegionNum\":0,\"RegionCategory\":null,\"ArticlePicture\":[],\"TitleCN\":null,\"AbstractTextCN\":null,\"PMCID\":null,\"EPubDate\":\"2021/9/14 0:00:00\",\"PubModel\":\"Epub\",\"JCR\":\"Q1\",\"JCRName\":\"Business, Management and Accounting\",\"Score\":null,\"Total\":0}","platform":"Semanticscholar","paperid":null,"PeriodicalName":"Global Journal of Flexible Systems Management","FirstCategoryId":"1085","ListUrlMain":"https://doi.org/10.1007/s40171-021-00288-4","RegionNum":0,"RegionCategory":null,"ArticlePicture":[],"TitleCN":null,"AbstractTextCN":null,"PMCID":null,"EPubDate":"2021/9/14 0:00:00","PubModel":"Epub","JCR":"Q1","JCRName":"Business, Management and Accounting","Score":null,"Total":0}
引用次数: 0

摘要

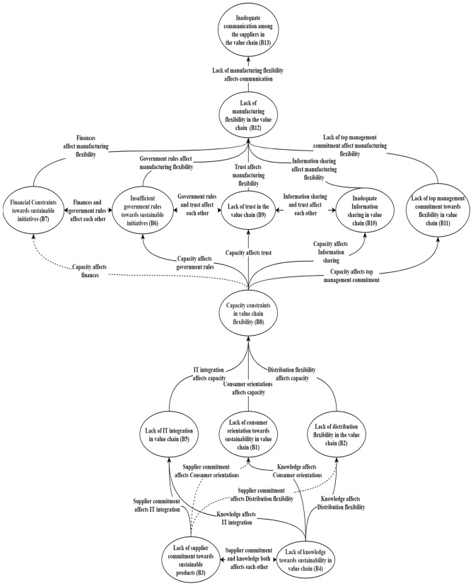
价值链是指竞争的来源,以促进组织最大化和维持其消费者的价值。价值链的灵活性对于建立解决歧义的可持续举措是必要的。在文献中,缺乏框架来突出价值链灵活性中可持续举措的挑战。本研究通过提出价值链灵活性中可持续举措挑战的框架来填补这一研究空白。在本研究中,确定了价值链灵活性中可持续举措的13个潜在挑战,并开发了一个集成模型。该方法采用改进的总解释结构模型,并将交叉影响矩阵乘法应用于分类方法。采用混合方法,改进的总解释结构模型组织了挑战之间的二元相互作用,而应用于分类分析的交叉影响矩阵乘法组织了对挑战驱动能力和依赖性的具体精确评估。研究结果表明,(1)供应商缺乏可持续产品承诺和(2)价值链中缺乏可持续知识是实现最高驱动力的挑战。“价值链中供应商之间沟通不足”的挑战在分析中处于最高水平。拟议的框架可以帮助政府和非政府机构制定政策,以有效应对价值链灵活性中可持续举措的挑战。
本文章由计算机程序翻译,如有差异,请以英文原文为准。

Addressing the Challenges to Sustainable Initiatives in Value Chain Flexibility: Implications for Sustainable Development Goals.

Addressing the Challenges to Sustainable Initiatives in Value Chain Flexibility: Implications for Sustainable Development Goals.

Addressing the Challenges to Sustainable Initiatives in Value Chain Flexibility: Implications for Sustainable Development Goals.

Addressing the Challenges to Sustainable Initiatives in Value Chain Flexibility: Implications for Sustainable Development Goals.

The value chain refers to the source of competition to facilitate organizations to maximize and sustain value for their consumers. Value chain flexibility is necessary to build sustainable initiatives in addressing ambiguity. In the literature, there is a lack of framework to highlight the challenges to sustainable initiatives in value chain flexibility. This study fills this research gap by suggesting a framework for challenges to sustainable initiatives in value chain flexibility. In this study, thirteen potential challenges to sustainable initiatives in value chain flexibility are identified and an integrated model is developed. It adopts the modified Total Interpretive Structure Model and the Cross-Impact Matrix Multiplication Applied to Classification methodology. The mixed approach is used as the modified Total Interpretive Structure Model organizes the binary interactions among the challenges, while Cross-Impact Matrix Multiplication Applied to Classification analysis organizes specific precise assessments of the driving power and dependence of the challenges. The results of the study reflect that (i) lack of supplier commitment to sustainable products and (ii) lack of knowledge toward sustainability in value chains are the challenges that achieved the highest driving power. The challenge 'inadequate communication among the suppliers in the value chain' is at the highest level in the analysis. The proposed framework could help government and non-government bodies to formulate policies to efficiently address challenges to sustainable initiatives in value chain flexibility.

求助全文
通过发布文献求助,成功后即可免费获取论文全文。 去求助
来源期刊
Global Journal of Flexible Systems Management
Global Journal of Flexible Systems Management Business, Management and Accounting-Business, Management and Accounting (miscellaneous)
CiteScore
11.00
自引率
0.00%
发文量
29
期刊介绍: Aim This journal intends to share concepts, researches and practical experiences to enable the organizations to become more flexible (adaptive, responsive, and agile) at the level of strategy, structure, systems, people, and culture. Flexibility relates to providing more options, quicker change mechanisms, and enhanced freedom of choice so as to respond to the changing situation with minimum time and efforts. It aims to make contributions in this direction to both the world of work and the world of knowledge so as to continuously evolve and enrich the flexible systems management paradigm at a generic level as well as specifically testing and innovating the use of SAP-LAP (Situation- Actor - Process-Learning-Action-Performance) framework in varied managerial situations to cope with the challenges of the new business models and frameworks. It is a General Management Journal with a focus on flexibility. Scope The Journal includes papers relating to: conceptual frameworks, empirical studies, case experiences, insights, strategies, organizational frameworks, applications and systems, methodologies and models, tools and techniques, innovations, comparative practices, scenarios, and reviews. The papers may be covering one or many of the following areas: Dimensions of enterprise flexibility, Connotations of flexibility, and Emerging managerial issues/approaches, generating and demanding flexibility.
×
引用
GB/T 7714-2015
复制
MLA
复制
APA
复制
导出至
BibTeX EndNote RefMan NoteFirst NoteExpress
×
提示
您的信息不完整,为了账户安全,请先补充。
现在去补充
×
提示
您因"违规操作"
具体请查看互助需知
我知道了
×
提示
确定
请完成安全验证×
copy
已复制链接
快去分享给好友吧!
我知道了
右上角分享
点击右上角分享
0
联系我们:info@booksci.cn Book学术提供免费学术资源搜索服务,方便国内外学者检索中英文文献。致力于提供最便捷和优质的服务体验。 Copyright © 2023 布克学术 All rights reserved.
京ICP备2023020795号-1
ghs 京公网安备 11010802042870号
Book学术文献互助
Book学术文献互助群
群 号:604180095
Book学术官方微信