泛素特异性蛋白酶47通过调节血管平滑肌细胞的成骨转分化与慢性肾脏疾病的血管钙化有关

IF 2.781
Qiong Xiao, Yun Tang, Juhua Xia, Haojun Luo, Meidie Yu, Sipei Chen, Wei Wang, Lei Pu, Li Wang, Guisen Li, Yi Li
{"title":"泛素特异性蛋白酶47通过调节血管平滑肌细胞的成骨转分化与慢性肾脏疾病的血管钙化有关","authors":"Qiong Xiao, Yun Tang, Juhua Xia, Haojun Luo, Meidie Yu, Sipei Chen, Wei Wang, Lei Pu, Li Wang, Guisen Li, Yi Li","doi":"10.1080/0886022X.2022.2072337","DOIUrl":null,"url":null,"abstract":"<p><p>Chronic kidney disease (CKD) has recently become a serious health and social concern. Vascular calcification, a common complication of CKD, is a risk factor that increases the incidence and mortality of cardiovascular events in patients with CKD. However, there are currently no effective therapeutic targets that can facilitate treatment with fewer side effects for vascular calcification in CKD. To identify potential therapeutic targets, we performed label-free quantification (LFQ) analyses of protein samples from rat aortic vascular smooth muscle cells (RASMCs) after high-phosphorus treatment by nano-UPLC-MS/MS. We determined that ubiquitin-specific protease 47 (USP47) may be associated with CKD vascular calcification by regulating the osteogenic transdifferentiation of the vascular smooth muscle cell (VSMC) phenotype, thus suggesting a novel and potentially effective therapeutic target for CKD vascular calcification. USP47 knockdown significantly reduced the expression of β-transducin repeat-containing protein (BTRC), serine/threonine-protein kinase akt-1 (AKT1), Klotho, fibroblast growth factor (FGF23), and matrix Gla protein (MGP) in RASMCs after high-phosphorus treatment. Consistent with the results of protein-protein interaction (PPI) analyses, USP47 may be involved in regulating osteogenic transdifferentiation markers, such as runt-related transcription factor 2 (RUNX2), Klotho, FGF23, and MGP through the BTRC/AKT1 pathway upon CKD vascular calcification. These data indicate that USP47 may be associated with vascular calcification in CKD by regulating osteogenic differentiation of VSMCs. USP47 may regulate osteogenic transdifferentiation in VSMCs upon CKD vascular calcification through a process involving the BTRC/AKT1 pathway. This study identified a novel potential therapeutic target for the treatment of vascular calcification in CKD.</p>","PeriodicalId":58,"journal":{"name":"The Journal of Physical Chemistry ","volume":"19 8","pages":"752-766"},"PeriodicalIF":2.7810,"publicationDate":"2022-12-01","publicationTypes":"Journal Article","fieldsOfStudy":null,"isOpenAccess":false,"openAccessPdf":"https://www.ncbi.nlm.nih.gov/pmc/articles/PMC9090392/pdf/","citationCount":"0","resultStr":"{\"title\":\"Ubiquitin-specific protease 47 is associated with vascular calcification in chronic kidney disease by regulating osteogenic transdifferentiation of vascular smooth muscle cells.\",\"authors\":\"Qiong Xiao, Yun Tang, Juhua Xia, Haojun Luo, Meidie Yu, Sipei Chen, Wei Wang, Lei Pu, Li Wang, Guisen Li, Yi Li\",\"doi\":\"10.1080/0886022X.2022.2072337\",\"DOIUrl\":null,\"url\":null,\"abstract\":\"<p><p>Chronic kidney disease (CKD) has recently become a serious health and social concern. Vascular calcification, a common complication of CKD, is a risk factor that increases the incidence and mortality of cardiovascular events in patients with CKD. However, there are currently no effective therapeutic targets that can facilitate treatment with fewer side effects for vascular calcification in CKD. To identify potential therapeutic targets, we performed label-free quantification (LFQ) analyses of protein samples from rat aortic vascular smooth muscle cells (RASMCs) after high-phosphorus treatment by nano-UPLC-MS/MS. We determined that ubiquitin-specific protease 47 (USP47) may be associated with CKD vascular calcification by regulating the osteogenic transdifferentiation of the vascular smooth muscle cell (VSMC) phenotype, thus suggesting a novel and potentially effective therapeutic target for CKD vascular calcification. USP47 knockdown significantly reduced the expression of β-transducin repeat-containing protein (BTRC), serine/threonine-protein kinase akt-1 (AKT1), Klotho, fibroblast growth factor (FGF23), and matrix Gla protein (MGP) in RASMCs after high-phosphorus treatment. Consistent with the results of protein-protein interaction (PPI) analyses, USP47 may be involved in regulating osteogenic transdifferentiation markers, such as runt-related transcription factor 2 (RUNX2), Klotho, FGF23, and MGP through the BTRC/AKT1 pathway upon CKD vascular calcification. These data indicate that USP47 may be associated with vascular calcification in CKD by regulating osteogenic differentiation of VSMCs. USP47 may regulate osteogenic transdifferentiation in VSMCs upon CKD vascular calcification through a process involving the BTRC/AKT1 pathway. This study identified a novel potential therapeutic target for the treatment of vascular calcification in CKD.</p>\",\"PeriodicalId\":58,\"journal\":{\"name\":\"The Journal of Physical Chemistry \",\"volume\":\"19 8\",\"pages\":\"752-766\"},\"PeriodicalIF\":2.7810,\"publicationDate\":\"2022-12-01\",\"publicationTypes\":\"Journal Article\",\"fieldsOfStudy\":null,\"isOpenAccess\":false,\"openAccessPdf\":\"https://www.ncbi.nlm.nih.gov/pmc/articles/PMC9090392/pdf/\",\"citationCount\":\"0\",\"resultStr\":null,\"platform\":\"Semanticscholar\",\"paperid\":null,\"PeriodicalName\":\"The Journal of Physical Chemistry \",\"FirstCategoryId\":\"3\",\"ListUrlMain\":\"https://doi.org/10.1080/0886022X.2022.2072337\",\"RegionNum\":0,\"RegionCategory\":null,\"ArticlePicture\":[],\"TitleCN\":null,\"AbstractTextCN\":null,\"PMCID\":null,\"EPubDate\":\"\",\"PubModel\":\"\",\"JCR\":\"\",\"JCRName\":\"\",\"Score\":null,\"Total\":0}","platform":"Semanticscholar","paperid":null,"PeriodicalName":"The Journal of Physical Chemistry ","FirstCategoryId":"3","ListUrlMain":"https://doi.org/10.1080/0886022X.2022.2072337","RegionNum":0,"RegionCategory":null,"ArticlePicture":[],"TitleCN":null,"AbstractTextCN":null,"PMCID":null,"EPubDate":"","PubModel":"","JCR":"","JCRName":"","Score":null,"Total":0}
引用次数: 0

摘要

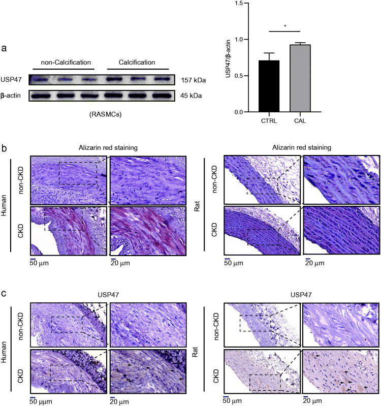
慢性肾脏疾病(CKD)近年来已成为一个严重的健康和社会问题。血管钙化是CKD的常见并发症,是增加CKD患者心血管事件发生率和死亡率的危险因素。然而,目前还没有有效的治疗靶点,可以促进CKD血管钙化的治疗,而且副作用更小。为了确定潜在的治疗靶点,我们采用纳米uplc - MS/MS对高磷处理后的大鼠主动脉血管平滑肌细胞(RASMCs)蛋白样品进行了无标记定量(LFQ)分析。我们确定泛素特异性蛋白酶47 (USP47)可能通过调节血管平滑肌细胞(VSMC)表型的成骨转分化与CKD血管钙化有关,从而提示了CKD血管钙化的一种新的和潜在有效的治疗靶点。USP47敲低显著降低了高磷处理后RASMCs中β-转导蛋白重复序列蛋白(BTRC)、丝氨酸/苏氨酸蛋白激酶akt-1 (AKT1)、Klotho、成纤维细胞生长因子(FGF23)和基质Gla蛋白(MGP)的表达。与蛋白-蛋白相互作用(PPI)分析结果一致,USP47可能通过BTRC/AKT1途径参与CKD血管钙化过程中成骨转分化标志物的调控,如RUNX2、Klotho、FGF23和MGP。这些数据表明,USP47可能通过调节VSMCs的成骨分化与CKD的血管钙化有关。USP47可能通过涉及BTRC/AKT1途径的过程调节CKD血管钙化时VSMCs的成骨转分化。本研究确定了一种治疗慢性肾病血管钙化的新的潜在治疗靶点。
本文章由计算机程序翻译,如有差异,请以英文原文为准。

Ubiquitin-specific protease 47 is associated with vascular calcification in chronic kidney disease by regulating osteogenic transdifferentiation of vascular smooth muscle cells.

Ubiquitin-specific protease 47 is associated with vascular calcification in chronic kidney disease by regulating osteogenic transdifferentiation of vascular smooth muscle cells.

Ubiquitin-specific protease 47 is associated with vascular calcification in chronic kidney disease by regulating osteogenic transdifferentiation of vascular smooth muscle cells.

Ubiquitin-specific protease 47 is associated with vascular calcification in chronic kidney disease by regulating osteogenic transdifferentiation of vascular smooth muscle cells.

Chronic kidney disease (CKD) has recently become a serious health and social concern. Vascular calcification, a common complication of CKD, is a risk factor that increases the incidence and mortality of cardiovascular events in patients with CKD. However, there are currently no effective therapeutic targets that can facilitate treatment with fewer side effects for vascular calcification in CKD. To identify potential therapeutic targets, we performed label-free quantification (LFQ) analyses of protein samples from rat aortic vascular smooth muscle cells (RASMCs) after high-phosphorus treatment by nano-UPLC-MS/MS. We determined that ubiquitin-specific protease 47 (USP47) may be associated with CKD vascular calcification by regulating the osteogenic transdifferentiation of the vascular smooth muscle cell (VSMC) phenotype, thus suggesting a novel and potentially effective therapeutic target for CKD vascular calcification. USP47 knockdown significantly reduced the expression of β-transducin repeat-containing protein (BTRC), serine/threonine-protein kinase akt-1 (AKT1), Klotho, fibroblast growth factor (FGF23), and matrix Gla protein (MGP) in RASMCs after high-phosphorus treatment. Consistent with the results of protein-protein interaction (PPI) analyses, USP47 may be involved in regulating osteogenic transdifferentiation markers, such as runt-related transcription factor 2 (RUNX2), Klotho, FGF23, and MGP through the BTRC/AKT1 pathway upon CKD vascular calcification. These data indicate that USP47 may be associated with vascular calcification in CKD by regulating osteogenic differentiation of VSMCs. USP47 may regulate osteogenic transdifferentiation in VSMCs upon CKD vascular calcification through a process involving the BTRC/AKT1 pathway. This study identified a novel potential therapeutic target for the treatment of vascular calcification in CKD.

求助全文
通过发布文献求助,成功后即可免费获取论文全文。 去求助
来源期刊
自引率
0.00%
发文量
0
×
引用
GB/T 7714-2015
复制
MLA
复制
APA
复制
导出至
BibTeX EndNote RefMan NoteFirst NoteExpress
×
提示
您的信息不完整,为了账户安全,请先补充。
现在去补充
×
提示
您因"违规操作"
具体请查看互助需知
我知道了
×
提示
确定
请完成安全验证×
copy
已复制链接
快去分享给好友吧!
我知道了
右上角分享
点击右上角分享
0
联系我们:info@booksci.cn Book学术提供免费学术资源搜索服务,方便国内外学者检索中英文文献。致力于提供最便捷和优质的服务体验。 Copyright © 2023 布克学术 All rights reserved.
京ICP备2023020795号-1
ghs 京公网安备 11010802042870号
Book学术文献互助
Book学术文献互助群
群 号:604180095
Book学术官方微信