PM2.5通过激活Wnt5a促进自噬,激活MH-S细胞的NLRP3炎性体和IL-1β释放。

IF 2.6 3区 医学 Q3 IMMUNOLOGY
Guanli Yuan, Yinfeng Liu, Zheng Wang, Xiaotong Wang, Zhuoxiao Han, Xixin Yan, Aihong Meng
{"title":"PM2.5通过激活Wnt5a促进自噬,激活MH-S细胞的NLRP3炎性体和IL-1β释放。","authors":"Guanli Yuan,&nbsp;Yinfeng Liu,&nbsp;Zheng Wang,&nbsp;Xiaotong Wang,&nbsp;Zhuoxiao Han,&nbsp;Xixin Yan,&nbsp;Aihong Meng","doi":"10.1177/03946320221137464","DOIUrl":null,"url":null,"abstract":"<p><p>Particulate matter 2.5 (PM2.5)-induced pulmonary inflammation is an important issue worldwide. NLRP3 inflammasome activation has been found to be involved in pulmonary inflammation development. However, whether PM2.5 induces pulmonary inflammation by activating the NLRP3 inflammasome has not yet been fully elucidated. This study researched whether PM2.5 induces the NLRP3 inflammasomes activation to trigger pulmonary inflammation.Mice and MH-S cells were exposed to PM2.5, BOX5, and Rapamycin. Hematoxylin and eosin staining was performed on the lung tissues of mice. M1 macrophage marker CD80 expression in the lung tissues of mice and LC3B expression in MH-S cells was detected by immunofluorescence. IL-1β level in the lavage fluid and MH-S cells were detected by enzyme-linked immunosorbent assay. Protein expression was detected by Western blot. Autophagy assay in MH-S cells was performed by LC3B-GFP punctae experiment.PM2.5 exposure induced the lung injury of mice and increased NLRP3, P62, Wnt5a, LC3BII/I, and CD80 expression and IL-1β release in the lung tissues. PM2.5 treatment increased NLRP3, pro-caspase-1, cleaved caspase-1, Pro-IL-1β, Pro-IL-18, P62, LC3BII/I, and Wnt5a expression, IL-1β release, and LC3B-GFP punctae in MH-S cells. However, BOX5 treatment counteracted this effect of PM2.5 on lung tissues of mice and MH-S cells. Rapamycin reversed the effect of BOX5 on PM2.5-induced lung tissues of mice and MH-S cells.PM2.5 activated the NLRP3 inflammasome and IL-1β release in MH-S cells by facilitating the autophagy via activating Wnt5a. The findings of this study provided a new clue for the treatment of pulmonary inflammation caused by PM2.5.</p>","PeriodicalId":14046,"journal":{"name":"International Journal of Immunopathology and Pharmacology","volume":" ","pages":"3946320221137464"},"PeriodicalIF":2.6000,"publicationDate":"2022-01-01","publicationTypes":"Journal Article","fieldsOfStudy":null,"isOpenAccess":false,"openAccessPdf":"https://ftp.ncbi.nlm.nih.gov/pub/pmc/oa_pdf/c4/88/10.1177_03946320221137464.PMC9647284.pdf","citationCount":"3","resultStr":"{\"title\":\"PM2.5 activated NLRP3 inflammasome and IL-1β release in MH-S cells by facilitating autophagy via activating Wnt5a.\",\"authors\":\"Guanli Yuan,&nbsp;Yinfeng Liu,&nbsp;Zheng Wang,&nbsp;Xiaotong Wang,&nbsp;Zhuoxiao Han,&nbsp;Xixin Yan,&nbsp;Aihong Meng\",\"doi\":\"10.1177/03946320221137464\",\"DOIUrl\":null,\"url\":null,\"abstract\":\"<p><p>Particulate matter 2.5 (PM2.5)-induced pulmonary inflammation is an important issue worldwide. NLRP3 inflammasome activation has been found to be involved in pulmonary inflammation development. However, whether PM2.5 induces pulmonary inflammation by activating the NLRP3 inflammasome has not yet been fully elucidated. This study researched whether PM2.5 induces the NLRP3 inflammasomes activation to trigger pulmonary inflammation.Mice and MH-S cells were exposed to PM2.5, BOX5, and Rapamycin. Hematoxylin and eosin staining was performed on the lung tissues of mice. M1 macrophage marker CD80 expression in the lung tissues of mice and LC3B expression in MH-S cells was detected by immunofluorescence. IL-1β level in the lavage fluid and MH-S cells were detected by enzyme-linked immunosorbent assay. Protein expression was detected by Western blot. Autophagy assay in MH-S cells was performed by LC3B-GFP punctae experiment.PM2.5 exposure induced the lung injury of mice and increased NLRP3, P62, Wnt5a, LC3BII/I, and CD80 expression and IL-1β release in the lung tissues. PM2.5 treatment increased NLRP3, pro-caspase-1, cleaved caspase-1, Pro-IL-1β, Pro-IL-18, P62, LC3BII/I, and Wnt5a expression, IL-1β release, and LC3B-GFP punctae in MH-S cells. However, BOX5 treatment counteracted this effect of PM2.5 on lung tissues of mice and MH-S cells. Rapamycin reversed the effect of BOX5 on PM2.5-induced lung tissues of mice and MH-S cells.PM2.5 activated the NLRP3 inflammasome and IL-1β release in MH-S cells by facilitating the autophagy via activating Wnt5a. The findings of this study provided a new clue for the treatment of pulmonary inflammation caused by PM2.5.</p>\",\"PeriodicalId\":14046,\"journal\":{\"name\":\"International Journal of Immunopathology and Pharmacology\",\"volume\":\" \",\"pages\":\"3946320221137464\"},\"PeriodicalIF\":2.6000,\"publicationDate\":\"2022-01-01\",\"publicationTypes\":\"Journal Article\",\"fieldsOfStudy\":null,\"isOpenAccess\":false,\"openAccessPdf\":\"https://ftp.ncbi.nlm.nih.gov/pub/pmc/oa_pdf/c4/88/10.1177_03946320221137464.PMC9647284.pdf\",\"citationCount\":\"3\",\"resultStr\":null,\"platform\":\"Semanticscholar\",\"paperid\":null,\"PeriodicalName\":\"International Journal of Immunopathology and Pharmacology\",\"FirstCategoryId\":\"3\",\"ListUrlMain\":\"https://doi.org/10.1177/03946320221137464\",\"RegionNum\":3,\"RegionCategory\":\"医学\",\"ArticlePicture\":[],\"TitleCN\":null,\"AbstractTextCN\":null,\"PMCID\":null,\"EPubDate\":\"\",\"PubModel\":\"\",\"JCR\":\"Q3\",\"JCRName\":\"IMMUNOLOGY\",\"Score\":null,\"Total\":0}","platform":"Semanticscholar","paperid":null,"PeriodicalName":"International Journal of Immunopathology and Pharmacology","FirstCategoryId":"3","ListUrlMain":"https://doi.org/10.1177/03946320221137464","RegionNum":3,"RegionCategory":"医学","ArticlePicture":[],"TitleCN":null,"AbstractTextCN":null,"PMCID":null,"EPubDate":"","PubModel":"","JCR":"Q3","JCRName":"IMMUNOLOGY","Score":null,"Total":0}
引用次数: 3

摘要

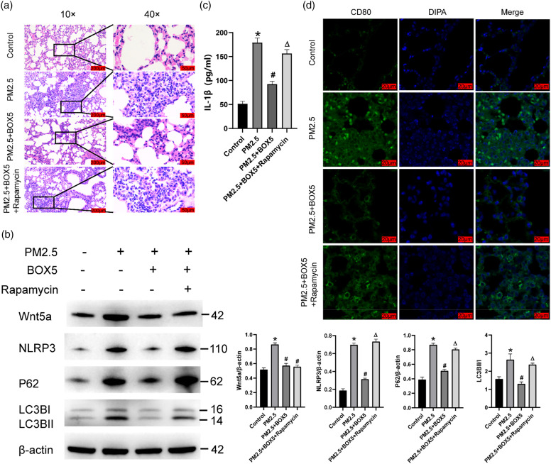
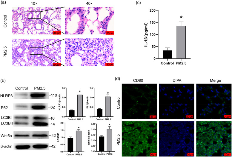
颗粒物质2.5 (PM2.5)引起的肺部炎症是一个全球性的重要问题。NLRP3炎性体活化已被发现参与肺部炎症的发展。然而,PM2.5是否通过激活NLRP3炎性体诱导肺部炎症尚未完全阐明。本研究研究PM2.5是否诱导NLRP3炎性小体激活从而引发肺部炎症。小鼠和MH-S细胞暴露于PM2.5、BOX5和雷帕霉素。对小鼠肺组织进行苏木精、伊红染色。免疫荧光法检测小鼠肺组织中M1巨噬细胞标志物CD80的表达和MH-S细胞中LC3B的表达。采用酶联免疫吸附法检测灌洗液和MH-S细胞中IL-1β水平。Western blot检测蛋白表达。pm2.5暴露诱导小鼠肺组织NLRP3、P62、Wnt5a、LC3BII/I、CD80表达增加,IL-1β释放增加。PM2.5处理增加了MH-S细胞NLRP3、pro-caspase-1、cleaved caspase-1、Pro-IL-1β、Pro-IL-18、P62、LC3BII/I和Wnt5a的表达、IL-1β的释放和LC3B-GFP点。然而,BOX5处理抵消了PM2.5对小鼠肺组织和MH-S细胞的这种影响。雷帕霉素逆转了BOX5对pm2.5诱导的小鼠肺组织和MH-S细胞的影响,pm2.5通过激活Wnt5a促进MH-S细胞自噬,从而激活NLRP3炎性体和IL-1β的释放。本研究结果为PM2.5引起的肺部炎症的治疗提供了新的线索。
本文章由计算机程序翻译,如有差异,请以英文原文为准。

PM2.5 activated NLRP3 inflammasome and IL-1β release in MH-S cells by facilitating autophagy via activating Wnt5a.

PM2.5 activated NLRP3 inflammasome and IL-1β release in MH-S cells by facilitating autophagy via activating Wnt5a.

PM2.5 activated NLRP3 inflammasome and IL-1β release in MH-S cells by facilitating autophagy via activating Wnt5a.

PM2.5 activated NLRP3 inflammasome and IL-1β release in MH-S cells by facilitating autophagy via activating Wnt5a.

Particulate matter 2.5 (PM2.5)-induced pulmonary inflammation is an important issue worldwide. NLRP3 inflammasome activation has been found to be involved in pulmonary inflammation development. However, whether PM2.5 induces pulmonary inflammation by activating the NLRP3 inflammasome has not yet been fully elucidated. This study researched whether PM2.5 induces the NLRP3 inflammasomes activation to trigger pulmonary inflammation.Mice and MH-S cells were exposed to PM2.5, BOX5, and Rapamycin. Hematoxylin and eosin staining was performed on the lung tissues of mice. M1 macrophage marker CD80 expression in the lung tissues of mice and LC3B expression in MH-S cells was detected by immunofluorescence. IL-1β level in the lavage fluid and MH-S cells were detected by enzyme-linked immunosorbent assay. Protein expression was detected by Western blot. Autophagy assay in MH-S cells was performed by LC3B-GFP punctae experiment.PM2.5 exposure induced the lung injury of mice and increased NLRP3, P62, Wnt5a, LC3BII/I, and CD80 expression and IL-1β release in the lung tissues. PM2.5 treatment increased NLRP3, pro-caspase-1, cleaved caspase-1, Pro-IL-1β, Pro-IL-18, P62, LC3BII/I, and Wnt5a expression, IL-1β release, and LC3B-GFP punctae in MH-S cells. However, BOX5 treatment counteracted this effect of PM2.5 on lung tissues of mice and MH-S cells. Rapamycin reversed the effect of BOX5 on PM2.5-induced lung tissues of mice and MH-S cells.PM2.5 activated the NLRP3 inflammasome and IL-1β release in MH-S cells by facilitating the autophagy via activating Wnt5a. The findings of this study provided a new clue for the treatment of pulmonary inflammation caused by PM2.5.

求助全文
通过发布文献求助,成功后即可免费获取论文全文。 去求助
来源期刊
CiteScore
4.00
自引率
0.00%
发文量
88
审稿时长
15 weeks
期刊介绍: International Journal of Immunopathology and Pharmacology is an Open Access peer-reviewed journal publishing original papers describing research in the fields of immunology, pathology and pharmacology. The intention is that the journal should reflect both the experimental and clinical aspects of immunology as well as advances in the understanding of the pathology and pharmacology of the immune system.
×
引用
GB/T 7714-2015
复制
MLA
复制
APA
复制
导出至
BibTeX EndNote RefMan NoteFirst NoteExpress
×
提示
您的信息不完整,为了账户安全,请先补充。
现在去补充
×
提示
您因"违规操作"
具体请查看互助需知
我知道了
×
提示
确定
请完成安全验证×
copy
已复制链接
快去分享给好友吧!
我知道了
右上角分享
点击右上角分享
0
联系我们:info@booksci.cn Book学术提供免费学术资源搜索服务,方便国内外学者检索中英文文献。致力于提供最便捷和优质的服务体验。 Copyright © 2023 布克学术 All rights reserved.
京ICP备2023020795号-1
ghs 京公网安备 11010802042870号
Book学术文献互助
Book学术文献互助群
群 号:604180095
Book学术官方微信