敲低circ_0002194通过调节miR-637/PACS2轴在人血管内皮细胞中保护氧化低密度脂蛋白诱导的细胞损伤。

IF 2.1 4区 医学 Q3 CARDIAC & CARDIOVASCULAR SYSTEMS
Ruyang Mei, Mei Wu, Fei Ren
{"title":"敲低circ_0002194通过调节miR-637/PACS2轴在人血管内皮细胞中保护氧化低密度脂蛋白诱导的细胞损伤。","authors":"Ruyang Mei,&nbsp;Mei Wu,&nbsp;Fei Ren","doi":"10.1093/icvts/ivac210","DOIUrl":null,"url":null,"abstract":"<p><strong>Objectives: </strong>Atherosclerosis is one of the most common cardiovascular diseases. The functional roles of circular (circ) RNAs have been discovered in atherosclerosis. Our goal was to explore the regulation and mechanism of circ_0002194 in oxidized low-density lipoprotein-induced human vascular endothelial cells.</p><p><strong>Methods: </strong>Circ_0002194, microRNA-637 (miR-637) and phosphofurin acidic cluster sorting protein 2 (PACS2) levels were determined through the reverse transcription-quantitative polymerase chain reaction. Cell viability was detected using the Cell Counting Kit-8 assay, and angiogenetic ability was analysed via the tube formation assay. Flow cytometry was used to measure cell apoptosis. Western blot was performed to examine protein expression. Oxidative stress was assessed using commercial kits. The RNA immunoprecipitation assay and dual-luciferase reporter assay were conducted for target analysis.</p><p><strong>Results: </strong>Treatment with oxidized low-density lipoprotein induced the upregulation of circ_0002194 in endothelial cells. Cell viability and angiogenesis were promoted while cell apoptosis and oxidative stress were reduced by the downregulation of circ_0002194 in the cell model. Furthermore, miR-637 was identified as an miRNA target of circ_0002194, and the regulatory role of circ_0002194 was associated with the sponge effect on miR-637. Moreover, circ_0002194 could regulate PACS2 by affecting miR-637. Additionally, miR-637 suppressed endothelial cell damage by partly mediating the expression of PACS2.</p><p><strong>Conclusions: </strong>The results demonstrated that circ_0002194 facilitated endothelial cell dysfunction in atherosclerosis partly through upregulating PACS2 by targeting miR-637.</p>","PeriodicalId":13621,"journal":{"name":"Interactive cardiovascular and thoracic surgery","volume":" ","pages":""},"PeriodicalIF":2.1000,"publicationDate":"2022-09-09","publicationTypes":"Journal Article","fieldsOfStudy":null,"isOpenAccess":false,"openAccessPdf":"https://www.ncbi.nlm.nih.gov/pmc/articles/PMC9479890/pdf/","citationCount":"4","resultStr":"{\"title\":\"Knockdown of circ_0002194 protects against oxidized low-density lipoprotein-induced cell damage via the regulation of the miR-637/PACS2 axis in human vascular endothelial cells.\",\"authors\":\"Ruyang Mei,&nbsp;Mei Wu,&nbsp;Fei Ren\",\"doi\":\"10.1093/icvts/ivac210\",\"DOIUrl\":null,\"url\":null,\"abstract\":\"<p><strong>Objectives: </strong>Atherosclerosis is one of the most common cardiovascular diseases. The functional roles of circular (circ) RNAs have been discovered in atherosclerosis. Our goal was to explore the regulation and mechanism of circ_0002194 in oxidized low-density lipoprotein-induced human vascular endothelial cells.</p><p><strong>Methods: </strong>Circ_0002194, microRNA-637 (miR-637) and phosphofurin acidic cluster sorting protein 2 (PACS2) levels were determined through the reverse transcription-quantitative polymerase chain reaction. Cell viability was detected using the Cell Counting Kit-8 assay, and angiogenetic ability was analysed via the tube formation assay. Flow cytometry was used to measure cell apoptosis. Western blot was performed to examine protein expression. Oxidative stress was assessed using commercial kits. The RNA immunoprecipitation assay and dual-luciferase reporter assay were conducted for target analysis.</p><p><strong>Results: </strong>Treatment with oxidized low-density lipoprotein induced the upregulation of circ_0002194 in endothelial cells. Cell viability and angiogenesis were promoted while cell apoptosis and oxidative stress were reduced by the downregulation of circ_0002194 in the cell model. Furthermore, miR-637 was identified as an miRNA target of circ_0002194, and the regulatory role of circ_0002194 was associated with the sponge effect on miR-637. Moreover, circ_0002194 could regulate PACS2 by affecting miR-637. Additionally, miR-637 suppressed endothelial cell damage by partly mediating the expression of PACS2.</p><p><strong>Conclusions: </strong>The results demonstrated that circ_0002194 facilitated endothelial cell dysfunction in atherosclerosis partly through upregulating PACS2 by targeting miR-637.</p>\",\"PeriodicalId\":13621,\"journal\":{\"name\":\"Interactive cardiovascular and thoracic surgery\",\"volume\":\" \",\"pages\":\"\"},\"PeriodicalIF\":2.1000,\"publicationDate\":\"2022-09-09\",\"publicationTypes\":\"Journal Article\",\"fieldsOfStudy\":null,\"isOpenAccess\":false,\"openAccessPdf\":\"https://www.ncbi.nlm.nih.gov/pmc/articles/PMC9479890/pdf/\",\"citationCount\":\"4\",\"resultStr\":null,\"platform\":\"Semanticscholar\",\"paperid\":null,\"PeriodicalName\":\"Interactive cardiovascular and thoracic surgery\",\"FirstCategoryId\":\"3\",\"ListUrlMain\":\"https://doi.org/10.1093/icvts/ivac210\",\"RegionNum\":4,\"RegionCategory\":\"医学\",\"ArticlePicture\":[],\"TitleCN\":null,\"AbstractTextCN\":null,\"PMCID\":null,\"EPubDate\":\"\",\"PubModel\":\"\",\"JCR\":\"Q3\",\"JCRName\":\"CARDIAC & CARDIOVASCULAR SYSTEMS\",\"Score\":null,\"Total\":0}","platform":"Semanticscholar","paperid":null,"PeriodicalName":"Interactive cardiovascular and thoracic surgery","FirstCategoryId":"3","ListUrlMain":"https://doi.org/10.1093/icvts/ivac210","RegionNum":4,"RegionCategory":"医学","ArticlePicture":[],"TitleCN":null,"AbstractTextCN":null,"PMCID":null,"EPubDate":"","PubModel":"","JCR":"Q3","JCRName":"CARDIAC & CARDIOVASCULAR SYSTEMS","Score":null,"Total":0}
引用次数: 4

摘要

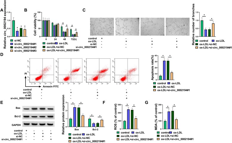
目的:动脉粥样硬化是最常见的心血管疾病之一。环状rna (circ)在动脉粥样硬化中的功能作用已经被发现。我们的目的是探索circ_0002194在氧化低密度脂蛋白诱导的人血管内皮细胞中的调节作用及其机制。方法:通过逆转录-定量聚合酶链反应检测Circ_0002194、microRNA-637 (miR-637)和磷酸氟酸簇分选蛋白2 (PACS2)水平。使用细胞计数试剂盒-8检测细胞活力,通过成管实验分析血管生成能力。流式细胞术检测细胞凋亡。Western blot检测蛋白表达。使用商用试剂盒评估氧化应激。采用RNA免疫沉淀法和双荧光素酶报告基因法进行靶标分析。结果:氧化低密度脂蛋白处理可诱导内皮细胞circ_0002194表达上调。下调circ_0002194可促进细胞活力和血管生成,减少细胞凋亡和氧化应激。此外,miR-637被鉴定为circ_0002194的miRNA靶点,circ_0002194的调控作用与miR-637的海绵效应有关。此外,circ_0002194可以通过影响miR-637调控PACS2。此外,miR-637通过部分介导PACS2的表达抑制内皮细胞损伤。结论:结果表明circ_0002194通过靶向miR-637上调PACS2促进动脉粥样硬化中内皮细胞功能障碍。
本文章由计算机程序翻译,如有差异,请以英文原文为准。

Knockdown of circ_0002194 protects against oxidized low-density lipoprotein-induced cell damage via the regulation of the miR-637/PACS2 axis in human vascular endothelial cells.

Knockdown of circ_0002194 protects against oxidized low-density lipoprotein-induced cell damage via the regulation of the miR-637/PACS2 axis in human vascular endothelial cells.

Knockdown of circ_0002194 protects against oxidized low-density lipoprotein-induced cell damage via the regulation of the miR-637/PACS2 axis in human vascular endothelial cells.

Knockdown of circ_0002194 protects against oxidized low-density lipoprotein-induced cell damage via the regulation of the miR-637/PACS2 axis in human vascular endothelial cells.

Objectives: Atherosclerosis is one of the most common cardiovascular diseases. The functional roles of circular (circ) RNAs have been discovered in atherosclerosis. Our goal was to explore the regulation and mechanism of circ_0002194 in oxidized low-density lipoprotein-induced human vascular endothelial cells.

Methods: Circ_0002194, microRNA-637 (miR-637) and phosphofurin acidic cluster sorting protein 2 (PACS2) levels were determined through the reverse transcription-quantitative polymerase chain reaction. Cell viability was detected using the Cell Counting Kit-8 assay, and angiogenetic ability was analysed via the tube formation assay. Flow cytometry was used to measure cell apoptosis. Western blot was performed to examine protein expression. Oxidative stress was assessed using commercial kits. The RNA immunoprecipitation assay and dual-luciferase reporter assay were conducted for target analysis.

Results: Treatment with oxidized low-density lipoprotein induced the upregulation of circ_0002194 in endothelial cells. Cell viability and angiogenesis were promoted while cell apoptosis and oxidative stress were reduced by the downregulation of circ_0002194 in the cell model. Furthermore, miR-637 was identified as an miRNA target of circ_0002194, and the regulatory role of circ_0002194 was associated with the sponge effect on miR-637. Moreover, circ_0002194 could regulate PACS2 by affecting miR-637. Additionally, miR-637 suppressed endothelial cell damage by partly mediating the expression of PACS2.

Conclusions: The results demonstrated that circ_0002194 facilitated endothelial cell dysfunction in atherosclerosis partly through upregulating PACS2 by targeting miR-637.

求助全文
通过发布文献求助,成功后即可免费获取论文全文。 去求助
来源期刊
Interactive cardiovascular and thoracic surgery
Interactive cardiovascular and thoracic surgery CARDIAC & CARDIOVASCULAR SYSTEMS-
CiteScore
3.30
自引率
0.00%
发文量
292
审稿时长
2-4 weeks
期刊介绍: Interactive CardioVascular and Thoracic Surgery (ICVTS) publishes scientific contributions in the field of cardiovascular and thoracic surgery, covering all aspects of surgery of the heart, vessels and the chest. The journal publishes a range of article types including: Best Evidence Topics; Brief Communications; Case Reports; Original Articles; State-of-the-Art; Work in Progress Report.
×
引用
GB/T 7714-2015
复制
MLA
复制
APA
复制
导出至
BibTeX EndNote RefMan NoteFirst NoteExpress
×
提示
您的信息不完整,为了账户安全,请先补充。
现在去补充
×
提示
您因"违规操作"
具体请查看互助需知
我知道了
×
提示
确定
请完成安全验证×
copy
已复制链接
快去分享给好友吧!
我知道了
右上角分享
点击右上角分享
0
联系我们:info@booksci.cn Book学术提供免费学术资源搜索服务,方便国内外学者检索中英文文献。致力于提供最便捷和优质的服务体验。 Copyright © 2023 布克学术 All rights reserved.
京ICP备2023020795号-1
ghs 京公网安备 11010802042870号
Book学术文献互助
Book学术文献互助群
群 号:604180095
Book学术官方微信