开发翻译分类研究工具:第二部分-通过专家德尔菲研究评估工具。

Amir Khorram-Manesh, Frederick M Burkle, Johan Nordling, Krzysztof Goniewicz, Roberto Faccincani, Carl Magnusson, Bina Merzaai, Amila Ratnayake, Eric Carlström
{"title":"开发翻译分类研究工具:第二部分-通过专家德尔菲研究评估工具。","authors":"Amir Khorram-Manesh,&nbsp;Frederick M Burkle,&nbsp;Johan Nordling,&nbsp;Krzysztof Goniewicz,&nbsp;Roberto Faccincani,&nbsp;Carl Magnusson,&nbsp;Bina Merzaai,&nbsp;Amila Ratnayake,&nbsp;Eric Carlström","doi":"10.1186/s13049-022-01035-z","DOIUrl":null,"url":null,"abstract":"<p><strong>Background: </strong>There are different prehospital triage systems, but no consensus on what constitutes the optimal choice. This heterogeneity constitutes a threat in a mass casualty incident in which triage is used during multiagency collaboration to prioritize casualties according to the injuries' severity. A previous study has confirmed the feasibility of using a Translational Triage Tool consisting of several steps which translate primary prehospital triage systems into one. This study aims to evaluate and verify the proposed algorithm using a panel of experts who in their careers have demonstrated proficiency in triage management through research, experience, education, and practice.</p><p><strong>Method: </strong>Several statements were obtained from earlier reports and were presented to the expert panel in two rounds of a Delphi study.</p><p><strong>Results: </strong>There was a consensus in all provided statements, and for the first time, the panel of experts also proposed the manageable number of critical victims per healthcare provider appropriate for proper triage management.</p><p><strong>Conclusion: </strong>The feasibility of the proposed algorithm was confirmed by experts with some minor modifications. The utility of the translational triage tool needs to be evaluated using authentic patient cards used in simulation exercises before being used in actual triage scenarios.</p>","PeriodicalId":501057,"journal":{"name":"Scandinavian Journal of Trauma, Resuscitation and Emergency Medicine","volume":" ","pages":"48"},"PeriodicalIF":0.0000,"publicationDate":"2022-07-30","publicationTypes":"Journal Article","fieldsOfStudy":null,"isOpenAccess":false,"openAccessPdf":"https://www.ncbi.nlm.nih.gov/pmc/articles/PMC9338674/pdf/","citationCount":"4","resultStr":"{\"title\":\"Developing a translational triage research tool: part two-evaluating the tool through a Delphi study among experts.\",\"authors\":\"Amir Khorram-Manesh,&nbsp;Frederick M Burkle,&nbsp;Johan Nordling,&nbsp;Krzysztof Goniewicz,&nbsp;Roberto Faccincani,&nbsp;Carl Magnusson,&nbsp;Bina Merzaai,&nbsp;Amila Ratnayake,&nbsp;Eric Carlström\",\"doi\":\"10.1186/s13049-022-01035-z\",\"DOIUrl\":null,\"url\":null,\"abstract\":\"<p><strong>Background: </strong>There are different prehospital triage systems, but no consensus on what constitutes the optimal choice. This heterogeneity constitutes a threat in a mass casualty incident in which triage is used during multiagency collaboration to prioritize casualties according to the injuries' severity. A previous study has confirmed the feasibility of using a Translational Triage Tool consisting of several steps which translate primary prehospital triage systems into one. This study aims to evaluate and verify the proposed algorithm using a panel of experts who in their careers have demonstrated proficiency in triage management through research, experience, education, and practice.</p><p><strong>Method: </strong>Several statements were obtained from earlier reports and were presented to the expert panel in two rounds of a Delphi study.</p><p><strong>Results: </strong>There was a consensus in all provided statements, and for the first time, the panel of experts also proposed the manageable number of critical victims per healthcare provider appropriate for proper triage management.</p><p><strong>Conclusion: </strong>The feasibility of the proposed algorithm was confirmed by experts with some minor modifications. The utility of the translational triage tool needs to be evaluated using authentic patient cards used in simulation exercises before being used in actual triage scenarios.</p>\",\"PeriodicalId\":501057,\"journal\":{\"name\":\"Scandinavian Journal of Trauma, Resuscitation and Emergency Medicine\",\"volume\":\" \",\"pages\":\"48\"},\"PeriodicalIF\":0.0000,\"publicationDate\":\"2022-07-30\",\"publicationTypes\":\"Journal Article\",\"fieldsOfStudy\":null,\"isOpenAccess\":false,\"openAccessPdf\":\"https://www.ncbi.nlm.nih.gov/pmc/articles/PMC9338674/pdf/\",\"citationCount\":\"4\",\"resultStr\":null,\"platform\":\"Semanticscholar\",\"paperid\":null,\"PeriodicalName\":\"Scandinavian Journal of Trauma, Resuscitation and Emergency Medicine\",\"FirstCategoryId\":\"3\",\"ListUrlMain\":\"https://doi.org/10.1186/s13049-022-01035-z\",\"RegionNum\":0,\"RegionCategory\":null,\"ArticlePicture\":[],\"TitleCN\":null,\"AbstractTextCN\":null,\"PMCID\":null,\"EPubDate\":\"\",\"PubModel\":\"\",\"JCR\":\"\",\"JCRName\":\"\",\"Score\":null,\"Total\":0}","platform":"Semanticscholar","paperid":null,"PeriodicalName":"Scandinavian Journal of Trauma, Resuscitation and Emergency Medicine","FirstCategoryId":"3","ListUrlMain":"https://doi.org/10.1186/s13049-022-01035-z","RegionNum":0,"RegionCategory":null,"ArticlePicture":[],"TitleCN":null,"AbstractTextCN":null,"PMCID":null,"EPubDate":"","PubModel":"","JCR":"","JCRName":"","Score":null,"Total":0}
引用次数: 4

摘要

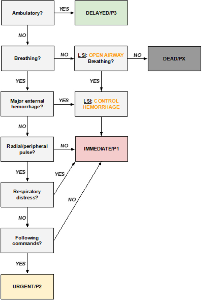
背景:有不同的院前分诊系统,但没有共识,什么是最优选择。这种异质性在大规模伤亡事件中构成了威胁,在多机构合作中,根据受伤的严重程度使用分诊来确定伤亡的优先次序。先前的一项研究证实了使用由几个步骤组成的翻译分诊工具的可行性,这些步骤将初级院前分诊系统转换为一个。本研究的目的是评估和验证提出的算法使用专家组的专家谁在他们的职业生涯中已经证明了熟练的分类管理通过研究,经验,教育和实践。方法:从早期的报告中获得一些陈述,并在两轮德尔菲研究中提交给专家组。结果:在所有提供的声明中都有共识,并且第一次,专家小组还提出了每个医疗保健提供者适合适当分诊管理的危重受害者的可管理数量。结论:所提算法的可行性经过了专家的验证,并进行了一些小的修改。翻译分类工具的效用需要在实际分类场景中使用之前,使用模拟练习中使用的真实患者卡进行评估。
本文章由计算机程序翻译,如有差异,请以英文原文为准。

Developing a translational triage research tool: part two-evaluating the tool through a Delphi study among experts.

Developing a translational triage research tool: part two-evaluating the tool through a Delphi study among experts.

Developing a translational triage research tool: part two-evaluating the tool through a Delphi study among experts.

Background: There are different prehospital triage systems, but no consensus on what constitutes the optimal choice. This heterogeneity constitutes a threat in a mass casualty incident in which triage is used during multiagency collaboration to prioritize casualties according to the injuries' severity. A previous study has confirmed the feasibility of using a Translational Triage Tool consisting of several steps which translate primary prehospital triage systems into one. This study aims to evaluate and verify the proposed algorithm using a panel of experts who in their careers have demonstrated proficiency in triage management through research, experience, education, and practice.

Method: Several statements were obtained from earlier reports and were presented to the expert panel in two rounds of a Delphi study.

Results: There was a consensus in all provided statements, and for the first time, the panel of experts also proposed the manageable number of critical victims per healthcare provider appropriate for proper triage management.

Conclusion: The feasibility of the proposed algorithm was confirmed by experts with some minor modifications. The utility of the translational triage tool needs to be evaluated using authentic patient cards used in simulation exercises before being used in actual triage scenarios.

求助全文
通过发布文献求助,成功后即可免费获取论文全文。 去求助
来源期刊
自引率
0.00%
发文量
0
×
引用
GB/T 7714-2015
复制
MLA
复制
APA
复制
导出至
BibTeX EndNote RefMan NoteFirst NoteExpress
×
提示
您的信息不完整,为了账户安全,请先补充。
现在去补充
×
提示
您因"违规操作"
具体请查看互助需知
我知道了
×
提示
确定
请完成安全验证×
copy
已复制链接
快去分享给好友吧!
我知道了
右上角分享
点击右上角分享
0
联系我们:info@booksci.cn Book学术提供免费学术资源搜索服务,方便国内外学者检索中英文文献。致力于提供最便捷和优质的服务体验。 Copyright © 2023 布克学术 All rights reserved.
京ICP备2023020795号-1
ghs 京公网安备 11010802042870号
Book学术文献互助
Book学术文献互助群
群 号:604180095
Book学术官方微信