一种评估膝关节骨关节炎相关胫骨结节刺突的自动方法。

IF 3.3
Anri Patron, Leevi Annala, Olli Lainiala, Juha Paloneva, Sami Äyrämö
{"title":"一种评估膝关节骨关节炎相关胫骨结节刺突的自动方法。","authors":"Anri Patron,&nbsp;Leevi Annala,&nbsp;Olli Lainiala,&nbsp;Juha Paloneva,&nbsp;Sami Äyrämö","doi":"10.3390/diagnostics12112603","DOIUrl":null,"url":null,"abstract":"<p><p>Efficient and scalable early diagnostic methods for knee osteoarthritis are desired due to the disease's prevalence. The current automatic methods for detecting osteoarthritis using plain radiographs struggle to identify the subjects with early-stage disease. Tibial spiking has been hypothesized as a feature of early knee osteoarthritis. Previous research has demonstrated an association between knee osteoarthritis and tibial spiking, but the connection to the early-stage disease has not been investigated. We study tibial spiking as a feature of early knee osteoarthritis. Additionally, we develop a deep learning based model for detecting tibial spiking from plain radiographs. We collected and graded 913 knee radiographs for tibial spiking. We conducted two experiments: experiments A and B. In experiment A, we compared the subjects with and without tibial spiking using Mann-Whitney U-test. Experiment B consisted of developing and validating an interpretative deep learning based method for predicting tibial spiking. The subjects with tibial spiking had more severe Kellgren-Lawrence grade, medial joint space narrowing, and osteophyte score in the lateral tibial compartment. The developed method achieved an accuracy of 0.869. We find tibial spiking a promising feature in knee osteoarthritis diagnosis. Furthermore, the detection can be automatized.</p>","PeriodicalId":520604,"journal":{"name":"Diagnostics (Basel, Switzerland)","volume":" ","pages":""},"PeriodicalIF":3.3000,"publicationDate":"2022-10-27","publicationTypes":"Journal Article","fieldsOfStudy":null,"isOpenAccess":false,"openAccessPdf":"https://www.ncbi.nlm.nih.gov/pmc/articles/PMC9689703/pdf/","citationCount":"5","resultStr":"{\"title\":\"An Automatic Method for Assessing Spiking of Tibial Tubercles Associated with Knee Osteoarthritis.\",\"authors\":\"Anri Patron,&nbsp;Leevi Annala,&nbsp;Olli Lainiala,&nbsp;Juha Paloneva,&nbsp;Sami Äyrämö\",\"doi\":\"10.3390/diagnostics12112603\",\"DOIUrl\":null,\"url\":null,\"abstract\":\"<p><p>Efficient and scalable early diagnostic methods for knee osteoarthritis are desired due to the disease's prevalence. The current automatic methods for detecting osteoarthritis using plain radiographs struggle to identify the subjects with early-stage disease. Tibial spiking has been hypothesized as a feature of early knee osteoarthritis. Previous research has demonstrated an association between knee osteoarthritis and tibial spiking, but the connection to the early-stage disease has not been investigated. We study tibial spiking as a feature of early knee osteoarthritis. Additionally, we develop a deep learning based model for detecting tibial spiking from plain radiographs. We collected and graded 913 knee radiographs for tibial spiking. We conducted two experiments: experiments A and B. In experiment A, we compared the subjects with and without tibial spiking using Mann-Whitney U-test. Experiment B consisted of developing and validating an interpretative deep learning based method for predicting tibial spiking. The subjects with tibial spiking had more severe Kellgren-Lawrence grade, medial joint space narrowing, and osteophyte score in the lateral tibial compartment. The developed method achieved an accuracy of 0.869. We find tibial spiking a promising feature in knee osteoarthritis diagnosis. Furthermore, the detection can be automatized.</p>\",\"PeriodicalId\":520604,\"journal\":{\"name\":\"Diagnostics (Basel, Switzerland)\",\"volume\":\" \",\"pages\":\"\"},\"PeriodicalIF\":3.3000,\"publicationDate\":\"2022-10-27\",\"publicationTypes\":\"Journal Article\",\"fieldsOfStudy\":null,\"isOpenAccess\":false,\"openAccessPdf\":\"https://www.ncbi.nlm.nih.gov/pmc/articles/PMC9689703/pdf/\",\"citationCount\":\"5\",\"resultStr\":null,\"platform\":\"Semanticscholar\",\"paperid\":null,\"PeriodicalName\":\"Diagnostics (Basel, Switzerland)\",\"FirstCategoryId\":\"3\",\"ListUrlMain\":\"https://doi.org/10.3390/diagnostics12112603\",\"RegionNum\":0,\"RegionCategory\":null,\"ArticlePicture\":[],\"TitleCN\":null,\"AbstractTextCN\":null,\"PMCID\":null,\"EPubDate\":\"\",\"PubModel\":\"\",\"JCR\":\"\",\"JCRName\":\"\",\"Score\":null,\"Total\":0}","platform":"Semanticscholar","paperid":null,"PeriodicalName":"Diagnostics (Basel, Switzerland)","FirstCategoryId":"3","ListUrlMain":"https://doi.org/10.3390/diagnostics12112603","RegionNum":0,"RegionCategory":null,"ArticlePicture":[],"TitleCN":null,"AbstractTextCN":null,"PMCID":null,"EPubDate":"","PubModel":"","JCR":"","JCRName":"","Score":null,"Total":0}
引用次数: 5

摘要

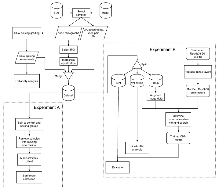
有效的和可扩展的早期诊断方法的膝关节骨关节炎是需要的,由于疾病的患病率。目前使用x线平片自动检测骨关节炎的方法难以识别早期疾病的受试者。胫骨刺突被认为是早期膝骨关节炎的特征。先前的研究已经证明膝关节骨性关节炎和胫骨刺突之间存在关联,但与早期疾病的关系尚未被调查。我们研究胫骨刺突作为早期膝骨关节炎的一个特征。此外,我们开发了一种基于深度学习的模型,用于从x线平片中检测胫骨尖峰。我们收集了913张胫骨刺突的膝关节x线片并进行了分级。我们进行了两个实验:实验A和实验b。在实验A中,我们使用Mann-Whitney U-test对有胫骨刺突和没有胫骨刺突的受试者进行比较。实验B包括开发和验证一种基于解释性深度学习的预测胫骨刺突的方法。胫骨刺突的受试者有更严重的kelgren - lawrence分级,内侧关节间隙狭窄,胫骨外侧腔室骨赘评分。该方法的准确度为0.869。我们发现胫骨刺突是膝关节骨关节炎诊断的一个有希望的特征。此外,检测可以自动化。
本文章由计算机程序翻译,如有差异,请以英文原文为准。

An Automatic Method for Assessing Spiking of Tibial Tubercles Associated with Knee Osteoarthritis.

An Automatic Method for Assessing Spiking of Tibial Tubercles Associated with Knee Osteoarthritis.

An Automatic Method for Assessing Spiking of Tibial Tubercles Associated with Knee Osteoarthritis.

An Automatic Method for Assessing Spiking of Tibial Tubercles Associated with Knee Osteoarthritis.

Efficient and scalable early diagnostic methods for knee osteoarthritis are desired due to the disease's prevalence. The current automatic methods for detecting osteoarthritis using plain radiographs struggle to identify the subjects with early-stage disease. Tibial spiking has been hypothesized as a feature of early knee osteoarthritis. Previous research has demonstrated an association between knee osteoarthritis and tibial spiking, but the connection to the early-stage disease has not been investigated. We study tibial spiking as a feature of early knee osteoarthritis. Additionally, we develop a deep learning based model for detecting tibial spiking from plain radiographs. We collected and graded 913 knee radiographs for tibial spiking. We conducted two experiments: experiments A and B. In experiment A, we compared the subjects with and without tibial spiking using Mann-Whitney U-test. Experiment B consisted of developing and validating an interpretative deep learning based method for predicting tibial spiking. The subjects with tibial spiking had more severe Kellgren-Lawrence grade, medial joint space narrowing, and osteophyte score in the lateral tibial compartment. The developed method achieved an accuracy of 0.869. We find tibial spiking a promising feature in knee osteoarthritis diagnosis. Furthermore, the detection can be automatized.

求助全文
通过发布文献求助,成功后即可免费获取论文全文。 去求助
来源期刊
自引率
0.00%
发文量
0
×
引用
GB/T 7714-2015
复制
MLA
复制
APA
复制
导出至
BibTeX EndNote RefMan NoteFirst NoteExpress
×
提示
您的信息不完整,为了账户安全,请先补充。
现在去补充
×
提示
您因"违规操作"
具体请查看互助需知
我知道了
×
提示
确定
请完成安全验证×
copy
已复制链接
快去分享给好友吧!
我知道了
右上角分享
点击右上角分享
0
联系我们:info@booksci.cn Book学术提供免费学术资源搜索服务,方便国内外学者检索中英文文献。致力于提供最便捷和优质的服务体验。 Copyright © 2023 布克学术 All rights reserved.
京ICP备2023020795号-1
ghs 京公网安备 11010802042870号
Book学术文献互助
Book学术文献互助群
群 号:604180095
Book学术官方微信