网络药理学和生物信息学分析确定了黄柏治疗复发性口腔炎的交叉基因和机制。

IF 2.6 3区 医学 Q3 IMMUNOLOGY
Lulu Tang, Ling Huang, Yingtao Lai
{"title":"网络药理学和生物信息学分析确定了黄柏治疗复发性口腔炎的交叉基因和机制。","authors":"Lulu Tang,&nbsp;Ling Huang,&nbsp;Yingtao Lai","doi":"10.1177/03946320221129134","DOIUrl":null,"url":null,"abstract":"<p><p>Recurrent aphthous stomatitis (RAS) are complex inflammatory diseases caused by multi-factors, which severely impact patient quality of life. However, there is still no effective treatment method for RAS without side effects. Traditionally, Cortex Phellodendri known as \"Huang Bai\" was used to treat RAS for antibacterial and anti-inflammatory properties in China. Network pharmacology methods and bioinformatics analysis were utilized to search and fish incorporating target. Network analysis and silico validation were used to discover the pharmacological mechanisms of \"Huang Bai\" for the treatment of RAS. A total of 25 active ingredients in HB, 200 drug targets, and 578 differentially expressed genes (DEGs) between Recurrent aphthous stomatitis and normal samples were obtained. The Gene Ontology enrichment analysis revealed that the immune response was the most significantly enriched term within the DEGs. The KEGG pathway analysis identified 60 significant pathways, most of which involved in the inhibition of inflammation and regulation of immunological response. The functions are dependent on a multi-pathway, particularly the TNF signaling pathway and the HIF-1 signaling pathway. We identified six hub genes in the PPI network, most of which were validated as highly expressed in oral ulcers by DiseaseMeth databases. In addition, molecular docking displayed that the primary molecule combined well with the key targets. \"Huang Bai\" contains potential anti-RAS active compounds. This study reflects the multi-component multi-target multi-pathway action characteristics of \"Huang Bai.\" Our study provides potential biomarkers or treatment targets for further research.</p>","PeriodicalId":14046,"journal":{"name":"International Journal of Immunopathology and Pharmacology","volume":" ","pages":"3946320221129134"},"PeriodicalIF":2.6000,"publicationDate":"2022-01-01","publicationTypes":"Journal Article","fieldsOfStudy":null,"isOpenAccess":false,"openAccessPdf":"https://ftp.ncbi.nlm.nih.gov/pub/pmc/oa_pdf/28/f7/10.1177_03946320221129134.PMC9528005.pdf","citationCount":"0","resultStr":"{\"title\":\"Network pharmacology and bioinformatics analyses identify the intersection genes and mechanism of Huang Bai for recurrent aphthous stomatitis.\",\"authors\":\"Lulu Tang,&nbsp;Ling Huang,&nbsp;Yingtao Lai\",\"doi\":\"10.1177/03946320221129134\",\"DOIUrl\":null,\"url\":null,\"abstract\":\"<p><p>Recurrent aphthous stomatitis (RAS) are complex inflammatory diseases caused by multi-factors, which severely impact patient quality of life. However, there is still no effective treatment method for RAS without side effects. Traditionally, Cortex Phellodendri known as \\\"Huang Bai\\\" was used to treat RAS for antibacterial and anti-inflammatory properties in China. Network pharmacology methods and bioinformatics analysis were utilized to search and fish incorporating target. Network analysis and silico validation were used to discover the pharmacological mechanisms of \\\"Huang Bai\\\" for the treatment of RAS. A total of 25 active ingredients in HB, 200 drug targets, and 578 differentially expressed genes (DEGs) between Recurrent aphthous stomatitis and normal samples were obtained. The Gene Ontology enrichment analysis revealed that the immune response was the most significantly enriched term within the DEGs. The KEGG pathway analysis identified 60 significant pathways, most of which involved in the inhibition of inflammation and regulation of immunological response. The functions are dependent on a multi-pathway, particularly the TNF signaling pathway and the HIF-1 signaling pathway. We identified six hub genes in the PPI network, most of which were validated as highly expressed in oral ulcers by DiseaseMeth databases. In addition, molecular docking displayed that the primary molecule combined well with the key targets. \\\"Huang Bai\\\" contains potential anti-RAS active compounds. This study reflects the multi-component multi-target multi-pathway action characteristics of \\\"Huang Bai.\\\" Our study provides potential biomarkers or treatment targets for further research.</p>\",\"PeriodicalId\":14046,\"journal\":{\"name\":\"International Journal of Immunopathology and Pharmacology\",\"volume\":\" \",\"pages\":\"3946320221129134\"},\"PeriodicalIF\":2.6000,\"publicationDate\":\"2022-01-01\",\"publicationTypes\":\"Journal Article\",\"fieldsOfStudy\":null,\"isOpenAccess\":false,\"openAccessPdf\":\"https://ftp.ncbi.nlm.nih.gov/pub/pmc/oa_pdf/28/f7/10.1177_03946320221129134.PMC9528005.pdf\",\"citationCount\":\"0\",\"resultStr\":null,\"platform\":\"Semanticscholar\",\"paperid\":null,\"PeriodicalName\":\"International Journal of Immunopathology and Pharmacology\",\"FirstCategoryId\":\"3\",\"ListUrlMain\":\"https://doi.org/10.1177/03946320221129134\",\"RegionNum\":3,\"RegionCategory\":\"医学\",\"ArticlePicture\":[],\"TitleCN\":null,\"AbstractTextCN\":null,\"PMCID\":null,\"EPubDate\":\"\",\"PubModel\":\"\",\"JCR\":\"Q3\",\"JCRName\":\"IMMUNOLOGY\",\"Score\":null,\"Total\":0}","platform":"Semanticscholar","paperid":null,"PeriodicalName":"International Journal of Immunopathology and Pharmacology","FirstCategoryId":"3","ListUrlMain":"https://doi.org/10.1177/03946320221129134","RegionNum":3,"RegionCategory":"医学","ArticlePicture":[],"TitleCN":null,"AbstractTextCN":null,"PMCID":null,"EPubDate":"","PubModel":"","JCR":"Q3","JCRName":"IMMUNOLOGY","Score":null,"Total":0}
引用次数: 0

摘要

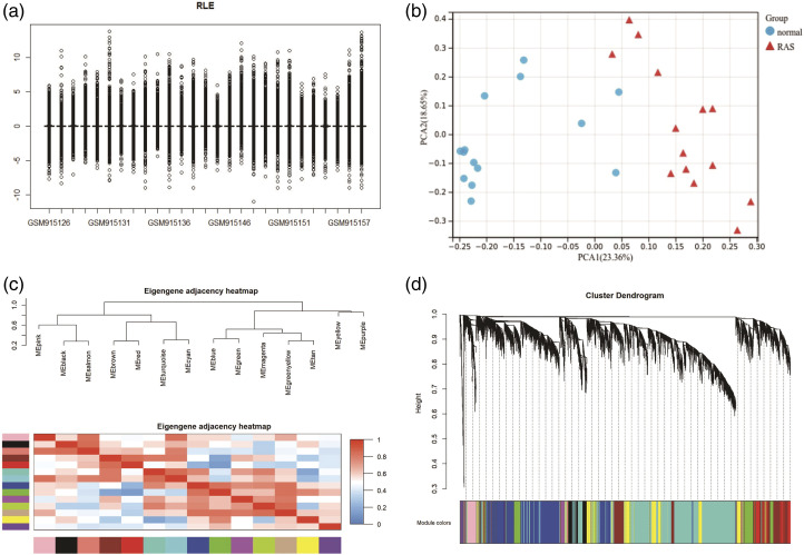
复发性口腔炎(RAS)是一种多因素引起的复杂炎症性疾病,严重影响患者的生活质量。然而,目前尚无无副作用的RAS有效治疗方法。传统上,黄柏被称为“黄柏”,用于治疗RAS的抗菌和抗炎作用。利用网络药理学方法和生物信息学分析对合并靶点进行搜索和捕获。通过网络分析和计算机验证,探索“黄柏”治疗RAS的药理机制。在复发性口腔炎与正常样本中,共获得HB中25种有效成分,200个药物靶点,578个差异表达基因(DEGs)。基因本体富集分析显示,免疫应答是DEGs中最显著富集的项。KEGG通路分析确定了60条重要通路,其中大部分涉及抑制炎症和调节免疫反应。其功能依赖于多通路,特别是TNF信号通路和HIF-1信号通路。我们在PPI网络中确定了6个中心基因,其中大多数在口腔溃疡中被disease - emeth数据库证实为高表达。此外,分子对接表明,一级分子与关键靶点结合良好。“黄柏”含有潜在的抗ras活性化合物。本研究反映了“黄柏”多组分、多靶点、多途径的作用特点。我们的研究为进一步研究提供了潜在的生物标志物或治疗靶点。
本文章由计算机程序翻译,如有差异,请以英文原文为准。

Network pharmacology and bioinformatics analyses identify the intersection genes and mechanism of Huang Bai for recurrent aphthous stomatitis.

Network pharmacology and bioinformatics analyses identify the intersection genes and mechanism of Huang Bai for recurrent aphthous stomatitis.

Network pharmacology and bioinformatics analyses identify the intersection genes and mechanism of Huang Bai for recurrent aphthous stomatitis.

Network pharmacology and bioinformatics analyses identify the intersection genes and mechanism of Huang Bai for recurrent aphthous stomatitis.

Recurrent aphthous stomatitis (RAS) are complex inflammatory diseases caused by multi-factors, which severely impact patient quality of life. However, there is still no effective treatment method for RAS without side effects. Traditionally, Cortex Phellodendri known as "Huang Bai" was used to treat RAS for antibacterial and anti-inflammatory properties in China. Network pharmacology methods and bioinformatics analysis were utilized to search and fish incorporating target. Network analysis and silico validation were used to discover the pharmacological mechanisms of "Huang Bai" for the treatment of RAS. A total of 25 active ingredients in HB, 200 drug targets, and 578 differentially expressed genes (DEGs) between Recurrent aphthous stomatitis and normal samples were obtained. The Gene Ontology enrichment analysis revealed that the immune response was the most significantly enriched term within the DEGs. The KEGG pathway analysis identified 60 significant pathways, most of which involved in the inhibition of inflammation and regulation of immunological response. The functions are dependent on a multi-pathway, particularly the TNF signaling pathway and the HIF-1 signaling pathway. We identified six hub genes in the PPI network, most of which were validated as highly expressed in oral ulcers by DiseaseMeth databases. In addition, molecular docking displayed that the primary molecule combined well with the key targets. "Huang Bai" contains potential anti-RAS active compounds. This study reflects the multi-component multi-target multi-pathway action characteristics of "Huang Bai." Our study provides potential biomarkers or treatment targets for further research.

求助全文
通过发布文献求助,成功后即可免费获取论文全文。 去求助
来源期刊
CiteScore
4.00
自引率
0.00%
发文量
88
审稿时长
15 weeks
期刊介绍: International Journal of Immunopathology and Pharmacology is an Open Access peer-reviewed journal publishing original papers describing research in the fields of immunology, pathology and pharmacology. The intention is that the journal should reflect both the experimental and clinical aspects of immunology as well as advances in the understanding of the pathology and pharmacology of the immune system.
×
引用
GB/T 7714-2015
复制
MLA
复制
APA
复制
导出至
BibTeX EndNote RefMan NoteFirst NoteExpress
×
提示
您的信息不完整,为了账户安全,请先补充。
现在去补充
×
提示
您因"违规操作"
具体请查看互助需知
我知道了
×
提示
确定
请完成安全验证×
copy
已复制链接
快去分享给好友吧!
我知道了
右上角分享
点击右上角分享
0
联系我们:info@booksci.cn Book学术提供免费学术资源搜索服务,方便国内外学者检索中英文文献。致力于提供最便捷和优质的服务体验。 Copyright © 2023 布克学术 All rights reserved.
京ICP备2023020795号-1
ghs 京公网安备 11010802042870号
Book学术文献互助
Book学术文献互助群
群 号:604180095
Book学术官方微信