白纹伊蚊病媒的主要唾液抗凝剂 Alboserpin 在体外和体内显示抗 FXa-PAR 信号。

Gaurav Shrivastava, Paola Carolina Valenzuela-Leon, Andrezza Campos Chagas, Olivia Kern, Karina Botello, Yixiang Zhang, Ines Martin-Martin, Markus Berger Oliveira, Lucas Tirloni, Eric Calvo
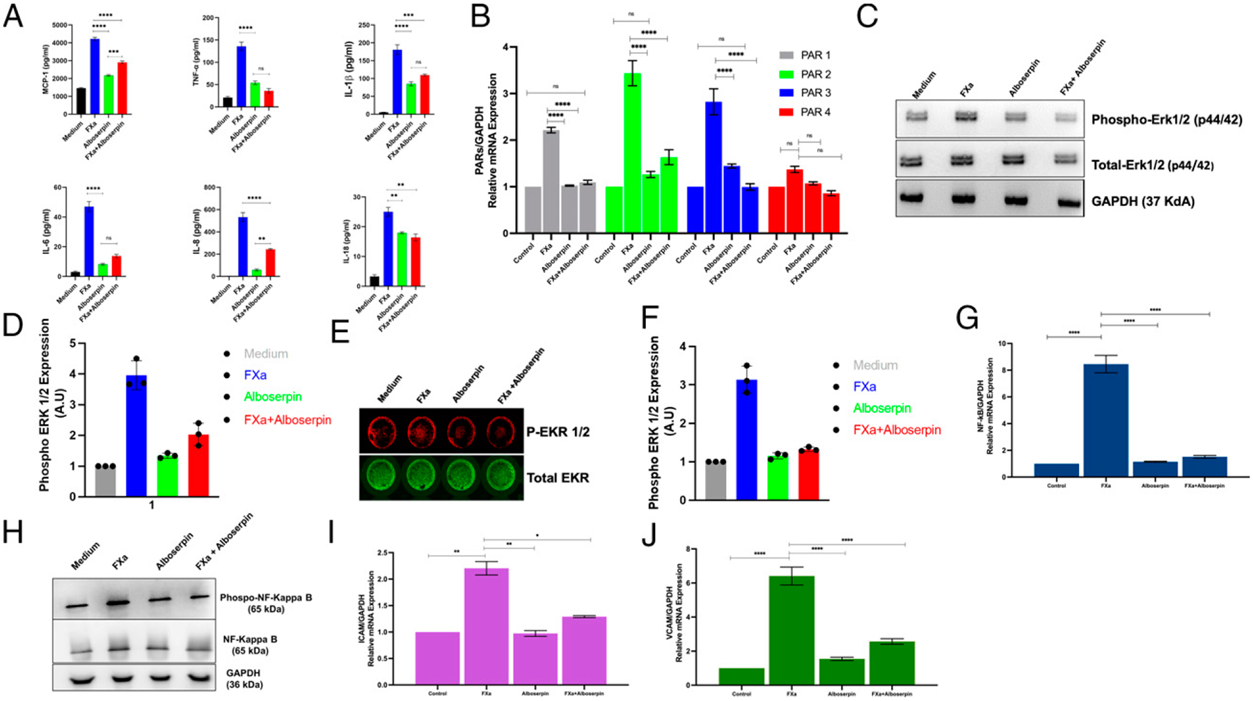
{"title":"白纹伊蚊病媒的主要唾液抗凝剂 Alboserpin 在体外和体内显示抗 FXa-PAR 信号。","authors":"Gaurav Shrivastava, Paola Carolina Valenzuela-Leon, Andrezza Campos Chagas, Olivia Kern, Karina Botello, Yixiang Zhang, Ines Martin-Martin, Markus Berger Oliveira, Lucas Tirloni, Eric Calvo","doi":"10.4049/immunohorizons.2200045","DOIUrl":null,"url":null,"abstract":"<p><p>Blood-feeding arthropods secrete potent salivary molecules, which include platelet aggregation inhibitors, vasodilators, and anticoagulants. Among these molecules, Alboserpin, the major salivary anticoagulant from the mosquito vector <i>Aedes albopictus</i>, is a specific inhibitor of the human coagulation factor Xa (FXa). In this study, we investigated the anti-inflammatory properties of Alboserpin, in vitro and in vivo. In vitro, Alboserpin inhibited FXa-induced protease-activated receptor (PAR)-1, PAR-2, PAR-3, VCAM, ICAM, and NF-κB gene expression in primary dermal microvascular endothelial cells. Alboserpin also prevented FXa-stimulated ERK1/2 gene expression and subsequent inflammatory cytokine release (MCP-1, TNF-α, IL-6, IL-8, IL-1β, IL-18). In vivo, Alboserpin reduced paw edema induced by FXa and subsequent release of inflammatory cytokines (CCL2, MCP-1, IL-1α, IL-6, IL-1β). Alboserpin also reduced FXa-induced endothelial permeability in vitro and in vivo. These findings show that Alboserpin is a potent anti-inflammatory molecule, in vivo and in vitro, and may play a significant role in blood feeding.</p>","PeriodicalId":13448,"journal":{"name":"ImmunoHorizons","volume":" ","pages":"373-383"},"PeriodicalIF":0.0000,"publicationDate":"2022-06-23","publicationTypes":"Journal Article","fieldsOfStudy":null,"isOpenAccess":false,"openAccessPdf":"https://www.ncbi.nlm.nih.gov/pmc/articles/PMC10753553/pdf/","citationCount":"0","resultStr":"{\"title\":\"Alboserpin, the Main Salivary Anticoagulant from the Disease Vector <i>Aedes albopictus</i>, Displays Anti-FXa-PAR Signaling In Vitro and In Vivo.\",\"authors\":\"Gaurav Shrivastava, Paola Carolina Valenzuela-Leon, Andrezza Campos Chagas, Olivia Kern, Karina Botello, Yixiang Zhang, Ines Martin-Martin, Markus Berger Oliveira, Lucas Tirloni, Eric Calvo\",\"doi\":\"10.4049/immunohorizons.2200045\",\"DOIUrl\":null,\"url\":null,\"abstract\":\"<p><p>Blood-feeding arthropods secrete potent salivary molecules, which include platelet aggregation inhibitors, vasodilators, and anticoagulants. Among these molecules, Alboserpin, the major salivary anticoagulant from the mosquito vector <i>Aedes albopictus</i>, is a specific inhibitor of the human coagulation factor Xa (FXa). In this study, we investigated the anti-inflammatory properties of Alboserpin, in vitro and in vivo. In vitro, Alboserpin inhibited FXa-induced protease-activated receptor (PAR)-1, PAR-2, PAR-3, VCAM, ICAM, and NF-κB gene expression in primary dermal microvascular endothelial cells. Alboserpin also prevented FXa-stimulated ERK1/2 gene expression and subsequent inflammatory cytokine release (MCP-1, TNF-α, IL-6, IL-8, IL-1β, IL-18). In vivo, Alboserpin reduced paw edema induced by FXa and subsequent release of inflammatory cytokines (CCL2, MCP-1, IL-1α, IL-6, IL-1β). Alboserpin also reduced FXa-induced endothelial permeability in vitro and in vivo. These findings show that Alboserpin is a potent anti-inflammatory molecule, in vivo and in vitro, and may play a significant role in blood feeding.</p>\",\"PeriodicalId\":13448,\"journal\":{\"name\":\"ImmunoHorizons\",\"volume\":\" \",\"pages\":\"373-383\"},\"PeriodicalIF\":0.0000,\"publicationDate\":\"2022-06-23\",\"publicationTypes\":\"Journal Article\",\"fieldsOfStudy\":null,\"isOpenAccess\":false,\"openAccessPdf\":\"https://www.ncbi.nlm.nih.gov/pmc/articles/PMC10753553/pdf/\",\"citationCount\":\"0\",\"resultStr\":null,\"platform\":\"Semanticscholar\",\"paperid\":null,\"PeriodicalName\":\"ImmunoHorizons\",\"FirstCategoryId\":\"1085\",\"ListUrlMain\":\"https://doi.org/10.4049/immunohorizons.2200045\",\"RegionNum\":0,\"RegionCategory\":null,\"ArticlePicture\":[],\"TitleCN\":null,\"AbstractTextCN\":null,\"PMCID\":null,\"EPubDate\":\"\",\"PubModel\":\"\",\"JCR\":\"\",\"JCRName\":\"\",\"Score\":null,\"Total\":0}","platform":"Semanticscholar","paperid":null,"PeriodicalName":"ImmunoHorizons","FirstCategoryId":"1085","ListUrlMain":"https://doi.org/10.4049/immunohorizons.2200045","RegionNum":0,"RegionCategory":null,"ArticlePicture":[],"TitleCN":null,"AbstractTextCN":null,"PMCID":null,"EPubDate":"","PubModel":"","JCR":"","JCRName":"","Score":null,"Total":0}
引用次数: 0

摘要

食血节肢动物会分泌强效唾液分子,其中包括血小板聚集抑制剂、血管扩张剂和抗凝剂。在这些分子中,白纹伊蚊病媒分泌的主要唾液抗凝剂 Alboserpin 是人类凝血因子 Xa(FXa)的特异性抑制剂。在这项研究中,我们调查了 Alboserpin 在体外和体内的抗炎特性。在体外,Alboserpin 可抑制 FXa 诱导的蛋白酶活化受体(PAR)-1、PAR-2、PAR-3、VCAM、ICAM 和 NF-κB 基因在真皮微血管内皮原代细胞中的表达。Alboserpin 还能阻止 FXa 刺激的 ERK1/2 基因表达和随后的炎症细胞因子释放(MCP-1、TNF-α、IL-6、IL-8、IL-1β、IL-18)。在体内,Alboserpin 可减少 FXa 引起的爪水肿以及随后释放的炎性细胞因子(CCL2、MCP-1、IL-1α、IL-6、IL-1β)。Alboserpin 还能降低 FXa 在体外和体内诱导的内皮通透性。这些研究结果表明,Alboserpin 是一种有效的体内和体外抗炎分子,可能在血液饲养中发挥重要作用。
本文章由计算机程序翻译,如有差异,请以英文原文为准。

Alboserpin, the Main Salivary Anticoagulant from the Disease Vector <i>Aedes albopictus</i>, Displays Anti-FXa-PAR Signaling In Vitro and In Vivo.

Alboserpin, the Main Salivary Anticoagulant from the Disease Vector <i>Aedes albopictus</i>, Displays Anti-FXa-PAR Signaling In Vitro and In Vivo.

Alboserpin, the Main Salivary Anticoagulant from the Disease Vector <i>Aedes albopictus</i>, Displays Anti-FXa-PAR Signaling In Vitro and In Vivo.

Alboserpin, the Main Salivary Anticoagulant from the Disease Vector Aedes albopictus, Displays Anti-FXa-PAR Signaling In Vitro and In Vivo.

Blood-feeding arthropods secrete potent salivary molecules, which include platelet aggregation inhibitors, vasodilators, and anticoagulants. Among these molecules, Alboserpin, the major salivary anticoagulant from the mosquito vector Aedes albopictus, is a specific inhibitor of the human coagulation factor Xa (FXa). In this study, we investigated the anti-inflammatory properties of Alboserpin, in vitro and in vivo. In vitro, Alboserpin inhibited FXa-induced protease-activated receptor (PAR)-1, PAR-2, PAR-3, VCAM, ICAM, and NF-κB gene expression in primary dermal microvascular endothelial cells. Alboserpin also prevented FXa-stimulated ERK1/2 gene expression and subsequent inflammatory cytokine release (MCP-1, TNF-α, IL-6, IL-8, IL-1β, IL-18). In vivo, Alboserpin reduced paw edema induced by FXa and subsequent release of inflammatory cytokines (CCL2, MCP-1, IL-1α, IL-6, IL-1β). Alboserpin also reduced FXa-induced endothelial permeability in vitro and in vivo. These findings show that Alboserpin is a potent anti-inflammatory molecule, in vivo and in vitro, and may play a significant role in blood feeding.

求助全文
通过发布文献求助,成功后即可免费获取论文全文。 去求助
来源期刊
自引率
0.00%
发文量
0
×
引用
GB/T 7714-2015
复制
MLA
复制
APA
复制
导出至
BibTeX EndNote RefMan NoteFirst NoteExpress
×
提示
您的信息不完整,为了账户安全,请先补充。
现在去补充
×
提示
您因"违规操作"
具体请查看互助需知
我知道了
×
提示
确定
请完成安全验证×
copy
已复制链接
快去分享给好友吧!
我知道了
右上角分享
点击右上角分享
0
联系我们:info@booksci.cn Book学术提供免费学术资源搜索服务,方便国内外学者检索中英文文献。致力于提供最便捷和优质的服务体验。 Copyright © 2023 布克学术 All rights reserved.
京ICP备2023020795号-1
ghs 京公网安备 11010802042870号
Book学术文献互助
Book学术文献互助群
群 号:604180095
Book学术官方微信