基于颈部姿势和眨眼时间的防打瞌睡玻璃警示系统设计

IF 1.1 Q4 ENGINEERING, BIOMEDICAL
Journal of Medical Signals & Sensors Pub Date : 2021-07-21 eCollection Date: 2021-07-01 DOI:10.4103/jmss.JMSS_31_20
Niloufar Teyfouri, Hossein Shirvani, Alireza Shamsoddini
{"title":"基于颈部姿势和眨眼时间的防打瞌睡玻璃警示系统设计","authors":"Niloufar Teyfouri,&nbsp;Hossein Shirvani,&nbsp;Alireza Shamsoddini","doi":"10.4103/jmss.JMSS_31_20","DOIUrl":null,"url":null,"abstract":"<p><strong>Background: </strong>In this study, an electronic system based on driver's neck position and blinking duration is designed to help prevent car crashed due to driver drowsiness. When a driver falls in sleep his/her head is felled down. Hence, driver's neck posture can be a good sign of sleep which is measured utilizing a two?dimensional accelerator. However, this sign is not enough because he/she may need to look down during a drive and alarming driver by every moving down of head can be annoying.</p><p><strong>Methods: </strong>Thus, in this system, we used blinking duration too. When a person is awake, blinks more frequently than when he is drowsy.</p><p><strong>Result: </strong>As a result, in this system, blinking is detected using an infrared transceiver and if both conditions, i.e., neck posture and blinking duration are showing signs of sleep mode, driver will be alarmed.</p><p><strong>Conclusion: </strong>In this study, it is designed 2D accelerometer and IR sensor based system to measure the driver's neck angle and detect driver's blinking to realize the drowsiness of vehicle drivers and alert them using these signs of drowsiness.</p>","PeriodicalId":37680,"journal":{"name":"Journal of Medical Signals & Sensors","volume":"11 3","pages":"217-221"},"PeriodicalIF":1.1000,"publicationDate":"2021-07-21","publicationTypes":"Journal Article","fieldsOfStudy":null,"isOpenAccess":false,"openAccessPdf":"https://ftp.ncbi.nlm.nih.gov/pub/pmc/oa_pdf/89/57/JMSS-11-217.PMC8382034.pdf","citationCount":"1","resultStr":"{\"title\":\"Designing a Glass Mounted Warning System to Prevent Drivers to Fall in Sleep Based on Neck Posture and Blinking Duration.\",\"authors\":\"Niloufar Teyfouri,&nbsp;Hossein Shirvani,&nbsp;Alireza Shamsoddini\",\"doi\":\"10.4103/jmss.JMSS_31_20\",\"DOIUrl\":null,\"url\":null,\"abstract\":\"<p><strong>Background: </strong>In this study, an electronic system based on driver's neck position and blinking duration is designed to help prevent car crashed due to driver drowsiness. When a driver falls in sleep his/her head is felled down. Hence, driver's neck posture can be a good sign of sleep which is measured utilizing a two?dimensional accelerator. However, this sign is not enough because he/she may need to look down during a drive and alarming driver by every moving down of head can be annoying.</p><p><strong>Methods: </strong>Thus, in this system, we used blinking duration too. When a person is awake, blinks more frequently than when he is drowsy.</p><p><strong>Result: </strong>As a result, in this system, blinking is detected using an infrared transceiver and if both conditions, i.e., neck posture and blinking duration are showing signs of sleep mode, driver will be alarmed.</p><p><strong>Conclusion: </strong>In this study, it is designed 2D accelerometer and IR sensor based system to measure the driver's neck angle and detect driver's blinking to realize the drowsiness of vehicle drivers and alert them using these signs of drowsiness.</p>\",\"PeriodicalId\":37680,\"journal\":{\"name\":\"Journal of Medical Signals & Sensors\",\"volume\":\"11 3\",\"pages\":\"217-221\"},\"PeriodicalIF\":1.1000,\"publicationDate\":\"2021-07-21\",\"publicationTypes\":\"Journal Article\",\"fieldsOfStudy\":null,\"isOpenAccess\":false,\"openAccessPdf\":\"https://ftp.ncbi.nlm.nih.gov/pub/pmc/oa_pdf/89/57/JMSS-11-217.PMC8382034.pdf\",\"citationCount\":\"1\",\"resultStr\":null,\"platform\":\"Semanticscholar\",\"paperid\":null,\"PeriodicalName\":\"Journal of Medical Signals & Sensors\",\"FirstCategoryId\":\"1085\",\"ListUrlMain\":\"https://doi.org/10.4103/jmss.JMSS_31_20\",\"RegionNum\":0,\"RegionCategory\":null,\"ArticlePicture\":[],\"TitleCN\":null,\"AbstractTextCN\":null,\"PMCID\":null,\"EPubDate\":\"2021/7/1 0:00:00\",\"PubModel\":\"eCollection\",\"JCR\":\"Q4\",\"JCRName\":\"ENGINEERING, BIOMEDICAL\",\"Score\":null,\"Total\":0}","platform":"Semanticscholar","paperid":null,"PeriodicalName":"Journal of Medical Signals & Sensors","FirstCategoryId":"1085","ListUrlMain":"https://doi.org/10.4103/jmss.JMSS_31_20","RegionNum":0,"RegionCategory":null,"ArticlePicture":[],"TitleCN":null,"AbstractTextCN":null,"PMCID":null,"EPubDate":"2021/7/1 0:00:00","PubModel":"eCollection","JCR":"Q4","JCRName":"ENGINEERING, BIOMEDICAL","Score":null,"Total":0}
引用次数: 1

摘要

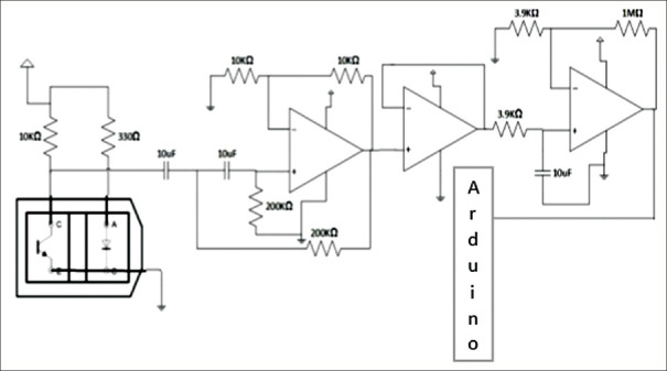
背景:在本研究中,设计了一个基于驾驶员颈部位置和眨眼时间的电子系统,以帮助防止由于驾驶员困倦而导致的车祸。当司机睡着时,他/她的头倒了下来。因此,司机的颈部姿势可以是一个很好的睡眠信号,用2 ?维的加速器。然而,这个标志是不够的,因为他/她可能需要在驾驶过程中向下看,并且每次头部向下移动都会让司机感到讨厌。方法:因此,在本系统中,我们也使用了眨眼时长。当一个人醒着的时候,眨眼的频率比他昏昏欲睡的时候要高。结果:因此,在本系统中,使用红外收发器检测眨眼,如果颈部姿势和眨眼持续时间都显示出睡眠模式的迹象,则会向驾驶员发出警报。结论:本研究设计了基于二维加速度计和红外传感器的系统,通过测量驾驶员的颈部角度和检测驾驶员的眨眼来实现车辆驾驶员的困倦状态,并利用这些困倦信号来提醒驾驶员。
本文章由计算机程序翻译,如有差异,请以英文原文为准。

Designing a Glass Mounted Warning System to Prevent Drivers to Fall in Sleep Based on Neck Posture and Blinking Duration.

Designing a Glass Mounted Warning System to Prevent Drivers to Fall in Sleep Based on Neck Posture and Blinking Duration.

Designing a Glass Mounted Warning System to Prevent Drivers to Fall in Sleep Based on Neck Posture and Blinking Duration.

Designing a Glass Mounted Warning System to Prevent Drivers to Fall in Sleep Based on Neck Posture and Blinking Duration.

Background: In this study, an electronic system based on driver's neck position and blinking duration is designed to help prevent car crashed due to driver drowsiness. When a driver falls in sleep his/her head is felled down. Hence, driver's neck posture can be a good sign of sleep which is measured utilizing a two?dimensional accelerator. However, this sign is not enough because he/she may need to look down during a drive and alarming driver by every moving down of head can be annoying.

Methods: Thus, in this system, we used blinking duration too. When a person is awake, blinks more frequently than when he is drowsy.

Result: As a result, in this system, blinking is detected using an infrared transceiver and if both conditions, i.e., neck posture and blinking duration are showing signs of sleep mode, driver will be alarmed.

Conclusion: In this study, it is designed 2D accelerometer and IR sensor based system to measure the driver's neck angle and detect driver's blinking to realize the drowsiness of vehicle drivers and alert them using these signs of drowsiness.

求助全文
通过发布文献求助,成功后即可免费获取论文全文。 去求助
来源期刊
Journal of Medical Signals & Sensors
Journal of Medical Signals & Sensors ENGINEERING, BIOMEDICAL-
CiteScore
2.30
自引率
0.00%
发文量
53
审稿时长
33 weeks
期刊介绍: JMSS is an interdisciplinary journal that incorporates all aspects of the biomedical engineering including bioelectrics, bioinformatics, medical physics, health technology assessment, etc. Subject areas covered by the journal include: - Bioelectric: Bioinstruments Biosensors Modeling Biomedical signal processing Medical image analysis and processing Medical imaging devices Control of biological systems Neuromuscular systems Cognitive sciences Telemedicine Robotic Medical ultrasonography Bioelectromagnetics Electrophysiology Cell tracking - Bioinformatics and medical informatics: Analysis of biological data Data mining Stochastic modeling Computational genomics Artificial intelligence & fuzzy Applications Medical softwares Bioalgorithms Electronic health - Biophysics and medical physics: Computed tomography Radiation therapy Laser therapy - Education in biomedical engineering - Health technology assessment - Standard in biomedical engineering.
×
引用
GB/T 7714-2015
复制
MLA
复制
APA
复制
导出至
BibTeX EndNote RefMan NoteFirst NoteExpress
×
提示
您的信息不完整,为了账户安全,请先补充。
现在去补充
×
提示
您因"违规操作"
具体请查看互助需知
我知道了
×
提示
确定
请完成安全验证×
copy
已复制链接
快去分享给好友吧!
我知道了
右上角分享
点击右上角分享
0
联系我们:info@booksci.cn Book学术提供免费学术资源搜索服务,方便国内外学者检索中英文文献。致力于提供最便捷和优质的服务体验。 Copyright © 2023 布克学术 All rights reserved.
京ICP备2023020795号-1
ghs 京公网安备 11010802042870号
Book学术文献互助
Book学术文献互助群
群 号:604180095
Book学术官方微信