整合素介导的与层粘连蛋白呈递底物的相互作用调节人类髓核细胞的生物合成和表型表达。

IF 3.1 3区 医学 Q3 CELL & TISSUE ENGINEERING
J Speer, M Barcellona, L Jing, B Liu, M Lu, M Kelly, J Buchowski, L Zebala, S Luhmann, M Gupta, L Setton
{"title":"整合素介导的与层粘连蛋白呈递底物的相互作用调节人类髓核细胞的生物合成和表型表达。","authors":"J Speer,&nbsp;M Barcellona,&nbsp;L Jing,&nbsp;B Liu,&nbsp;M Lu,&nbsp;M Kelly,&nbsp;J Buchowski,&nbsp;L Zebala,&nbsp;S Luhmann,&nbsp;M Gupta,&nbsp;L Setton","doi":"10.22203/eCM.v041a50","DOIUrl":null,"url":null,"abstract":"<p><p>With aging and pathology, cells of the nucleus pulposus (NP) de-differentiate towards a fibroblast-like phenotype, a change that contributes to degeneration of the intervertebral disc (IVD). Laminin isoforms are a component of the NP extracellular matrix during development but largely disappear in the adult NP tissue. Exposing human adult NP cells to hydrogels made from PEGylated-laminin-111 (PEGLM) has been shown to regulate NP cell behaviors and promote cells to assume a biosynthetically active state with gene/protein expression and morphology consistent with those observed in juvenile NP cells. However, the mechanism regulating this effect has remained unknown. In the present study, the integrin subunits that promote adult degenerative NP cell interactions with laminin-111 are identified by performing integrin blocking studies along with assays of intracellular signaling and cell phenotype. The findings indicate that integrin α3 is a primary regulator of cell attachment to laminin and is associated with phosphorylation of signaling molecules downstream of integrin engagement (ERK 1/2 and GSK3β). Sustained effects of blocking integrin α3 were also demonstrated including decreased expression of phenotypic markers, reduced biosynthesis, and altered cytoskeletal organization. Furthermore, blocking both integrin α3 and additional integrin subunits elicited changes in cell clustering, but did not alter the phenotype of single cells. These findings reveal that integrin- mediated interactions through integrin α3 are critical in the process by which NP cells sense and alter phenotype in response to culture upon laminin and further suggest that targeting integrin α3 has potential for reversing or slowing degenerative changes to the NP cell.</p>","PeriodicalId":11849,"journal":{"name":"European cells & materials","volume":" ","pages":"793-810"},"PeriodicalIF":3.1000,"publicationDate":"2021-06-24","publicationTypes":"Journal Article","fieldsOfStudy":null,"isOpenAccess":false,"openAccessPdf":"https://ftp.ncbi.nlm.nih.gov/pub/pmc/oa_pdf/50/e4/nihms-1729541.PMC8378851.pdf","citationCount":"4","resultStr":"{\"title\":\"Integrin-mediated interactions with a laminin-presenting substrate modulate biosynthesis and phenotypic expression for cells of the human nucleus pulposus.\",\"authors\":\"J Speer,&nbsp;M Barcellona,&nbsp;L Jing,&nbsp;B Liu,&nbsp;M Lu,&nbsp;M Kelly,&nbsp;J Buchowski,&nbsp;L Zebala,&nbsp;S Luhmann,&nbsp;M Gupta,&nbsp;L Setton\",\"doi\":\"10.22203/eCM.v041a50\",\"DOIUrl\":null,\"url\":null,\"abstract\":\"<p><p>With aging and pathology, cells of the nucleus pulposus (NP) de-differentiate towards a fibroblast-like phenotype, a change that contributes to degeneration of the intervertebral disc (IVD). Laminin isoforms are a component of the NP extracellular matrix during development but largely disappear in the adult NP tissue. Exposing human adult NP cells to hydrogels made from PEGylated-laminin-111 (PEGLM) has been shown to regulate NP cell behaviors and promote cells to assume a biosynthetically active state with gene/protein expression and morphology consistent with those observed in juvenile NP cells. However, the mechanism regulating this effect has remained unknown. In the present study, the integrin subunits that promote adult degenerative NP cell interactions with laminin-111 are identified by performing integrin blocking studies along with assays of intracellular signaling and cell phenotype. The findings indicate that integrin α3 is a primary regulator of cell attachment to laminin and is associated with phosphorylation of signaling molecules downstream of integrin engagement (ERK 1/2 and GSK3β). Sustained effects of blocking integrin α3 were also demonstrated including decreased expression of phenotypic markers, reduced biosynthesis, and altered cytoskeletal organization. Furthermore, blocking both integrin α3 and additional integrin subunits elicited changes in cell clustering, but did not alter the phenotype of single cells. These findings reveal that integrin- mediated interactions through integrin α3 are critical in the process by which NP cells sense and alter phenotype in response to culture upon laminin and further suggest that targeting integrin α3 has potential for reversing or slowing degenerative changes to the NP cell.</p>\",\"PeriodicalId\":11849,\"journal\":{\"name\":\"European cells & materials\",\"volume\":\" \",\"pages\":\"793-810\"},\"PeriodicalIF\":3.1000,\"publicationDate\":\"2021-06-24\",\"publicationTypes\":\"Journal Article\",\"fieldsOfStudy\":null,\"isOpenAccess\":false,\"openAccessPdf\":\"https://ftp.ncbi.nlm.nih.gov/pub/pmc/oa_pdf/50/e4/nihms-1729541.PMC8378851.pdf\",\"citationCount\":\"4\",\"resultStr\":null,\"platform\":\"Semanticscholar\",\"paperid\":null,\"PeriodicalName\":\"European cells & materials\",\"FirstCategoryId\":\"5\",\"ListUrlMain\":\"https://doi.org/10.22203/eCM.v041a50\",\"RegionNum\":3,\"RegionCategory\":\"医学\",\"ArticlePicture\":[],\"TitleCN\":null,\"AbstractTextCN\":null,\"PMCID\":null,\"EPubDate\":\"\",\"PubModel\":\"\",\"JCR\":\"Q3\",\"JCRName\":\"CELL & TISSUE ENGINEERING\",\"Score\":null,\"Total\":0}","platform":"Semanticscholar","paperid":null,"PeriodicalName":"European cells & materials","FirstCategoryId":"5","ListUrlMain":"https://doi.org/10.22203/eCM.v041a50","RegionNum":3,"RegionCategory":"医学","ArticlePicture":[],"TitleCN":null,"AbstractTextCN":null,"PMCID":null,"EPubDate":"","PubModel":"","JCR":"Q3","JCRName":"CELL & TISSUE ENGINEERING","Score":null,"Total":0}
引用次数: 4

摘要

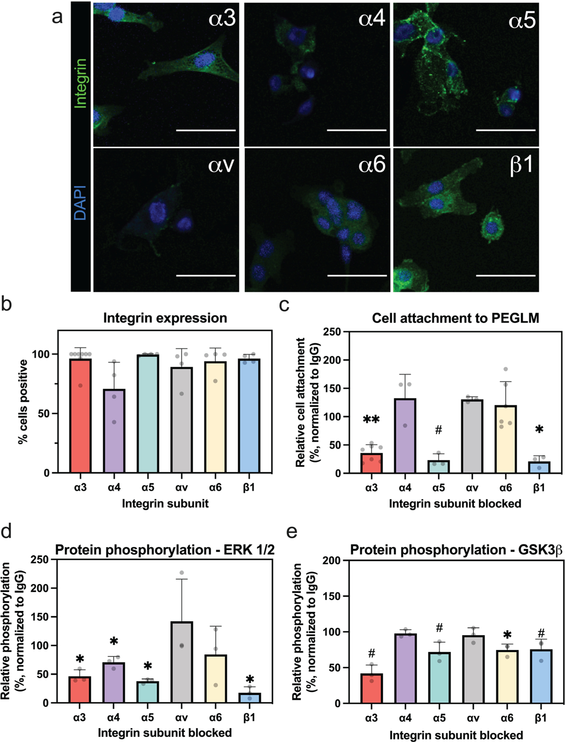
随着年龄和病理变化,髓核(NP)细胞分化为成纤维细胞样表型,这一变化有助于椎间盘退变(IVD)。层粘连蛋白异构体是NP细胞外基质在发育过程中的一个组成部分,但在成年NP组织中大部分消失。研究表明,将成人NP细胞暴露于peg -laminin-111 (PEGLM)制成的水凝胶中,可以调节NP细胞的行为,促进细胞进入生物合成活性状态,其基因/蛋白质表达和形态与幼年NP细胞一致。然而,调节这种效应的机制仍不清楚。在本研究中,通过整合素阻断研究以及细胞内信号传导和细胞表型分析,确定了促进成人退行性NP细胞与laminin-111相互作用的整合素亚基。研究结果表明,整合素α3是细胞与层粘连蛋白结合的主要调节因子,并与整合素结合下游信号分子(ERK 1/2和GSK3β)的磷酸化有关。阻断整合素α3的持续效应也被证明包括表型标记的表达降低、生物合成减少和细胞骨架组织的改变。此外,阻断整合素α3和其他整合素亚基会引起细胞聚集的变化,但不会改变单个细胞的表型。这些发现表明,整合素α3介导的相互作用在NP细胞感知和改变层粘连蛋白培养后表型的过程中至关重要,并进一步表明靶向整合素α3有可能逆转或减缓NP细胞的退行性变化。
本文章由计算机程序翻译,如有差异,请以英文原文为准。

Integrin-mediated interactions with a laminin-presenting substrate modulate biosynthesis and phenotypic expression for cells of the human nucleus pulposus.

Integrin-mediated interactions with a laminin-presenting substrate modulate biosynthesis and phenotypic expression for cells of the human nucleus pulposus.

Integrin-mediated interactions with a laminin-presenting substrate modulate biosynthesis and phenotypic expression for cells of the human nucleus pulposus.

Integrin-mediated interactions with a laminin-presenting substrate modulate biosynthesis and phenotypic expression for cells of the human nucleus pulposus.

With aging and pathology, cells of the nucleus pulposus (NP) de-differentiate towards a fibroblast-like phenotype, a change that contributes to degeneration of the intervertebral disc (IVD). Laminin isoforms are a component of the NP extracellular matrix during development but largely disappear in the adult NP tissue. Exposing human adult NP cells to hydrogels made from PEGylated-laminin-111 (PEGLM) has been shown to regulate NP cell behaviors and promote cells to assume a biosynthetically active state with gene/protein expression and morphology consistent with those observed in juvenile NP cells. However, the mechanism regulating this effect has remained unknown. In the present study, the integrin subunits that promote adult degenerative NP cell interactions with laminin-111 are identified by performing integrin blocking studies along with assays of intracellular signaling and cell phenotype. The findings indicate that integrin α3 is a primary regulator of cell attachment to laminin and is associated with phosphorylation of signaling molecules downstream of integrin engagement (ERK 1/2 and GSK3β). Sustained effects of blocking integrin α3 were also demonstrated including decreased expression of phenotypic markers, reduced biosynthesis, and altered cytoskeletal organization. Furthermore, blocking both integrin α3 and additional integrin subunits elicited changes in cell clustering, but did not alter the phenotype of single cells. These findings reveal that integrin- mediated interactions through integrin α3 are critical in the process by which NP cells sense and alter phenotype in response to culture upon laminin and further suggest that targeting integrin α3 has potential for reversing or slowing degenerative changes to the NP cell.

求助全文
通过发布文献求助,成功后即可免费获取论文全文。 去求助
来源期刊
European cells & materials
European cells & materials 生物-材料科学:生物材料
CiteScore
6.00
自引率
6.50%
发文量
55
审稿时长
1.5 months
期刊介绍: eCM provides an interdisciplinary forum for publication of preclinical research in the musculoskeletal field (Trauma, Maxillofacial (including dental), Spine and Orthopaedics). The clinical relevance of the work must be briefly mentioned within the abstract, and in more detail in the paper. Poor abstracts which do not concisely cover the paper contents will not be sent for review. Incremental steps in research will not be entertained by eCM journal.Cross-disciplinary papers that go across our scope areas are welcomed.
×
引用
GB/T 7714-2015
复制
MLA
复制
APA
复制
导出至
BibTeX EndNote RefMan NoteFirst NoteExpress
×
提示
您的信息不完整,为了账户安全,请先补充。
现在去补充
×
提示
您因"违规操作"
具体请查看互助需知
我知道了
×
提示
确定
请完成安全验证×
copy
已复制链接
快去分享给好友吧!
我知道了
右上角分享
点击右上角分享
0
联系我们:info@booksci.cn Book学术提供免费学术资源搜索服务,方便国内外学者检索中英文文献。致力于提供最便捷和优质的服务体验。 Copyright © 2023 布克学术 All rights reserved.
京ICP备2023020795号-1
ghs 京公网安备 11010802042870号
Book学术文献互助
Book学术文献互助群
群 号:604180095
Book学术官方微信