抑制rna结合蛋白HuR可减少实验性肾炎的肾小球硬化。

Simeng Liu, Zhimin Huang, Anna Tang, Xiaoqing Wu, Jeffrey Aube, Liang Xu, Changying Xing, Yufeng Huang
{"title":"抑制rna结合蛋白HuR可减少实验性肾炎的肾小球硬化。","authors":"Simeng Liu,&nbsp;Zhimin Huang,&nbsp;Anna Tang,&nbsp;Xiaoqing Wu,&nbsp;Jeffrey Aube,&nbsp;Liang Xu,&nbsp;Changying Xing,&nbsp;Yufeng Huang","doi":"10.1042/CS20200193","DOIUrl":null,"url":null,"abstract":"<p><p>Recent identification of an RNA-binding protein (HuR) that regulates mRNA turnover and translation of numerous transcripts via binding to an ARE in their 3'-UTR involved in inflammation and is abnormally elevated in varied kidney diseases offers a novel target for the treatment of renal inflammation and subsequent fibrosis. Thus, we hypothesized that treatment with a selective inhibition of HuR function with a small molecule, KH-3, would down-regulate HuR-targeted proinflammatory transcripts thereby improving glomerulosclerosis in experimental nephritis, where glomerular cellular HuR is elevated. Three experimental groups included normal and diseased rats treated with or without KH-3. Disease was induced by the monoclonal anti-Thy 1.1 antibody. KH-3 was given via daily intraperitoneal injection from day 1 after disease induction to day 5 at the dose of 50 mg/kg BW/day. At day 6, diseased animals treated with KH-3 showed significant reduction in glomerular HuR levels, proteinuria, podocyte injury determined by ameliorated podocyte loss and podocin expression, glomerular staining for periodic acid-Schiff positive extracellular matrix proteins, fibronectin and collagen IV and mRNA and protein levels of profibrotic markers, compared with untreated disease rats. KH-3 treatment also reduced disease-induced increases in renal TGFβ1 and PAI-1 transcripts. Additionally, a marked increase in renal NF-κB-p65, Nox4, and glomerular macrophage cell infiltration observed in disease control group was largely reversed by KH-3 treatment. These results strongly support our hypothesis that down-regulation of HuR function with KH-3 has therapeutic potential for reversing glomerulosclerosis by reducing abundance of pro-inflammatory transcripts and related inflammation.</p>","PeriodicalId":519494,"journal":{"name":"Clinical Science (London, England : 1979)","volume":" ","pages":"1433-1448"},"PeriodicalIF":0.0000,"publicationDate":"2020-06-26","publicationTypes":"Journal Article","fieldsOfStudy":null,"isOpenAccess":false,"openAccessPdf":"https://www.ncbi.nlm.nih.gov/pmc/articles/PMC8086301/pdf/","citationCount":"7","resultStr":"{\"title\":\"Inhibition of RNA-binding protein HuR reduces glomerulosclerosis in experimental nephritis.\",\"authors\":\"Simeng Liu,&nbsp;Zhimin Huang,&nbsp;Anna Tang,&nbsp;Xiaoqing Wu,&nbsp;Jeffrey Aube,&nbsp;Liang Xu,&nbsp;Changying Xing,&nbsp;Yufeng Huang\",\"doi\":\"10.1042/CS20200193\",\"DOIUrl\":null,\"url\":null,\"abstract\":\"<p><p>Recent identification of an RNA-binding protein (HuR) that regulates mRNA turnover and translation of numerous transcripts via binding to an ARE in their 3'-UTR involved in inflammation and is abnormally elevated in varied kidney diseases offers a novel target for the treatment of renal inflammation and subsequent fibrosis. Thus, we hypothesized that treatment with a selective inhibition of HuR function with a small molecule, KH-3, would down-regulate HuR-targeted proinflammatory transcripts thereby improving glomerulosclerosis in experimental nephritis, where glomerular cellular HuR is elevated. Three experimental groups included normal and diseased rats treated with or without KH-3. Disease was induced by the monoclonal anti-Thy 1.1 antibody. KH-3 was given via daily intraperitoneal injection from day 1 after disease induction to day 5 at the dose of 50 mg/kg BW/day. At day 6, diseased animals treated with KH-3 showed significant reduction in glomerular HuR levels, proteinuria, podocyte injury determined by ameliorated podocyte loss and podocin expression, glomerular staining for periodic acid-Schiff positive extracellular matrix proteins, fibronectin and collagen IV and mRNA and protein levels of profibrotic markers, compared with untreated disease rats. KH-3 treatment also reduced disease-induced increases in renal TGFβ1 and PAI-1 transcripts. Additionally, a marked increase in renal NF-κB-p65, Nox4, and glomerular macrophage cell infiltration observed in disease control group was largely reversed by KH-3 treatment. These results strongly support our hypothesis that down-regulation of HuR function with KH-3 has therapeutic potential for reversing glomerulosclerosis by reducing abundance of pro-inflammatory transcripts and related inflammation.</p>\",\"PeriodicalId\":519494,\"journal\":{\"name\":\"Clinical Science (London, England : 1979)\",\"volume\":\" \",\"pages\":\"1433-1448\"},\"PeriodicalIF\":0.0000,\"publicationDate\":\"2020-06-26\",\"publicationTypes\":\"Journal Article\",\"fieldsOfStudy\":null,\"isOpenAccess\":false,\"openAccessPdf\":\"https://www.ncbi.nlm.nih.gov/pmc/articles/PMC8086301/pdf/\",\"citationCount\":\"7\",\"resultStr\":null,\"platform\":\"Semanticscholar\",\"paperid\":null,\"PeriodicalName\":\"Clinical Science (London, England : 1979)\",\"FirstCategoryId\":\"3\",\"ListUrlMain\":\"https://doi.org/10.1042/CS20200193\",\"RegionNum\":0,\"RegionCategory\":null,\"ArticlePicture\":[],\"TitleCN\":null,\"AbstractTextCN\":null,\"PMCID\":null,\"EPubDate\":\"\",\"PubModel\":\"\",\"JCR\":\"\",\"JCRName\":\"\",\"Score\":null,\"Total\":0}","platform":"Semanticscholar","paperid":null,"PeriodicalName":"Clinical Science (London, England : 1979)","FirstCategoryId":"3","ListUrlMain":"https://doi.org/10.1042/CS20200193","RegionNum":0,"RegionCategory":null,"ArticlePicture":[],"TitleCN":null,"AbstractTextCN":null,"PMCID":null,"EPubDate":"","PubModel":"","JCR":"","JCRName":"","Score":null,"Total":0}
引用次数: 7

摘要

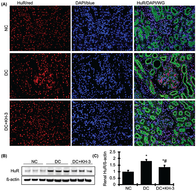
最近发现了一种rna结合蛋白(HuR),该蛋白通过与参与炎症的3'-UTR中的ARE结合来调节mRNA的转换和许多转录本的翻译,并在各种肾脏疾病中异常升高,为治疗肾脏炎症和随后的纤维化提供了新的靶点。因此,我们假设用小分子KH-3选择性抑制HuR功能的治疗可以下调HuR靶向的促炎转录物,从而改善实验性肾炎的肾小球硬化,其中肾小球细胞HuR升高。三个实验组包括正常大鼠和患病大鼠,分别给予或不给予KH-3。单克隆抗thy 1.1抗体诱导。KH-3从疾病诱导后第1天至第5天每天腹腔注射,剂量为50 mg/kg BW/天。第6天,与未治疗的疾病大鼠相比,用KH-3治疗的患病动物肾小球HuR水平、蛋白尿、足细胞损伤(足细胞损失和足细胞蛋白表达改善)、肾小球周期性酸-希夫阳性细胞外基质蛋白、纤维连接蛋白和胶原IV染色以及纤维化标志物mRNA和蛋白水平显著降低。KH-3治疗也减少了疾病引起的肾脏tgf - β1和PAI-1转录物的增加。此外,疾病对照组肾脏NF-κB-p65、Nox4和肾小球巨噬细胞浸润的显著增加在很大程度上被KH-3治疗逆转。这些结果有力地支持了我们的假设,即通过降低促炎转录物和相关炎症的丰度,KH-3下调HuR功能具有逆转肾小球硬化的治疗潜力。
本文章由计算机程序翻译,如有差异,请以英文原文为准。

Inhibition of RNA-binding protein HuR reduces glomerulosclerosis in experimental nephritis.

Inhibition of RNA-binding protein HuR reduces glomerulosclerosis in experimental nephritis.

Inhibition of RNA-binding protein HuR reduces glomerulosclerosis in experimental nephritis.

Inhibition of RNA-binding protein HuR reduces glomerulosclerosis in experimental nephritis.

Recent identification of an RNA-binding protein (HuR) that regulates mRNA turnover and translation of numerous transcripts via binding to an ARE in their 3'-UTR involved in inflammation and is abnormally elevated in varied kidney diseases offers a novel target for the treatment of renal inflammation and subsequent fibrosis. Thus, we hypothesized that treatment with a selective inhibition of HuR function with a small molecule, KH-3, would down-regulate HuR-targeted proinflammatory transcripts thereby improving glomerulosclerosis in experimental nephritis, where glomerular cellular HuR is elevated. Three experimental groups included normal and diseased rats treated with or without KH-3. Disease was induced by the monoclonal anti-Thy 1.1 antibody. KH-3 was given via daily intraperitoneal injection from day 1 after disease induction to day 5 at the dose of 50 mg/kg BW/day. At day 6, diseased animals treated with KH-3 showed significant reduction in glomerular HuR levels, proteinuria, podocyte injury determined by ameliorated podocyte loss and podocin expression, glomerular staining for periodic acid-Schiff positive extracellular matrix proteins, fibronectin and collagen IV and mRNA and protein levels of profibrotic markers, compared with untreated disease rats. KH-3 treatment also reduced disease-induced increases in renal TGFβ1 and PAI-1 transcripts. Additionally, a marked increase in renal NF-κB-p65, Nox4, and glomerular macrophage cell infiltration observed in disease control group was largely reversed by KH-3 treatment. These results strongly support our hypothesis that down-regulation of HuR function with KH-3 has therapeutic potential for reversing glomerulosclerosis by reducing abundance of pro-inflammatory transcripts and related inflammation.

求助全文
通过发布文献求助,成功后即可免费获取论文全文。 去求助
来源期刊
自引率
0.00%
发文量
0
×
引用
GB/T 7714-2015
复制
MLA
复制
APA
复制
导出至
BibTeX EndNote RefMan NoteFirst NoteExpress
×
提示
您的信息不完整,为了账户安全,请先补充。
现在去补充
×
提示
您因"违规操作"
具体请查看互助需知
我知道了
×
提示
确定
请完成安全验证×
copy
已复制链接
快去分享给好友吧!
我知道了
右上角分享
点击右上角分享
0
联系我们:info@booksci.cn Book学术提供免费学术资源搜索服务,方便国内外学者检索中英文文献。致力于提供最便捷和优质的服务体验。 Copyright © 2023 布克学术 All rights reserved.
京ICP备2023020795号-1
ghs 京公网安备 11010802042870号
Book学术文献互助
Book学术文献互助群
群 号:604180095
Book学术官方微信