m6A修饰相关lncRNA-miRNA-mRNA网络调控急性胰腺炎自噬的分子机制分析。

IF 1.7 4区 医学 Q3 ENDOCRINOLOGY & METABOLISM
Xiang Li, Hong Qin, Ali Anwar, Xingwen Zhang, Fang Yu, Zheng Tan, Zhanhong Tang
{"title":"m6A修饰相关lncRNA-miRNA-mRNA网络调控急性胰腺炎自噬的分子机制分析。","authors":"Xiang Li,&nbsp;Hong Qin,&nbsp;Ali Anwar,&nbsp;Xingwen Zhang,&nbsp;Fang Yu,&nbsp;Zheng Tan,&nbsp;Zhanhong Tang","doi":"10.1080/19382014.2022.2132099","DOIUrl":null,"url":null,"abstract":"<p><p>This study aims to explore the molecular mechanism of N6-methyladenosine (m6A) modification-related long noncoding RNA (lncRNA)-microRNA (miRNA)-messenger RNA (mRNA) network in regulating autophagy and affecting the occurrence and development of acute pancreatitis (AP). RNA-seq datasets related to AP were obtained from Gene Expression Omnibus (GEO) database and merged after batch effect removal. lncRNAs significantly related to m6A in AP, namely candidate lncRNA, were screened by correlation analysis and differential expression analysis. In addition, candidate autophagy genes were screened through the multiple databases. Furthermore, the key pathways for autophagy to play a role in AP were determined by functional enrichment analysis. Finally, we predicted the miRNAs binding to genes and lncRNAs through TargetScan, miRDB and DIANA TOOLS databases and constructed two types of lncRNA-miRNA-mRNA regulatory networks mediated by upregulated and downregulated lncRNAs in AP. Nine lncRNAs related to m6A were differentially expressed in AP, and 21 candidate autophagy genes were obtained. Phosphoinositide 3-kinase (PI3K)-Akt signaling pathway and Forkhead box O (FoxO) signaling pathway might be the key pathways for autophagy to play a role in AP. Finally, we constructed a lncRNA-miRNA-mRNA regulatory network. An upregulated lncRNA competitively binds to 13 miRNAs to regulate 6 autophagy genes, and a lncRNA-miRNA-mRNA regulatory network in which 2 downregulated lncRNAs competitively bind to 7 miRNAs to regulate 2 autophagy genes. m6A modification-related lncRNA Pvt1, lncRNA Meg3 and lncRNA AW112010 may mediate the lncRNA-miRNA-mRNA network, thereby regulating autophagy to affect the development of AP.</p>","PeriodicalId":14671,"journal":{"name":"Islets","volume":" ","pages":"184-199"},"PeriodicalIF":1.7000,"publicationDate":"2022-12-31","publicationTypes":"Journal Article","fieldsOfStudy":null,"isOpenAccess":false,"openAccessPdf":"https://www.ncbi.nlm.nih.gov/pmc/articles/PMC9559333/pdf/","citationCount":"5","resultStr":"{\"title\":\"Molecular mechanism analysis of m6A modification-related lncRNA-miRNA-mRNA network in regulating autophagy in acute pancreatitis.\",\"authors\":\"Xiang Li,&nbsp;Hong Qin,&nbsp;Ali Anwar,&nbsp;Xingwen Zhang,&nbsp;Fang Yu,&nbsp;Zheng Tan,&nbsp;Zhanhong Tang\",\"doi\":\"10.1080/19382014.2022.2132099\",\"DOIUrl\":null,\"url\":null,\"abstract\":\"<p><p>This study aims to explore the molecular mechanism of N6-methyladenosine (m6A) modification-related long noncoding RNA (lncRNA)-microRNA (miRNA)-messenger RNA (mRNA) network in regulating autophagy and affecting the occurrence and development of acute pancreatitis (AP). RNA-seq datasets related to AP were obtained from Gene Expression Omnibus (GEO) database and merged after batch effect removal. lncRNAs significantly related to m6A in AP, namely candidate lncRNA, were screened by correlation analysis and differential expression analysis. In addition, candidate autophagy genes were screened through the multiple databases. Furthermore, the key pathways for autophagy to play a role in AP were determined by functional enrichment analysis. Finally, we predicted the miRNAs binding to genes and lncRNAs through TargetScan, miRDB and DIANA TOOLS databases and constructed two types of lncRNA-miRNA-mRNA regulatory networks mediated by upregulated and downregulated lncRNAs in AP. Nine lncRNAs related to m6A were differentially expressed in AP, and 21 candidate autophagy genes were obtained. Phosphoinositide 3-kinase (PI3K)-Akt signaling pathway and Forkhead box O (FoxO) signaling pathway might be the key pathways for autophagy to play a role in AP. Finally, we constructed a lncRNA-miRNA-mRNA regulatory network. An upregulated lncRNA competitively binds to 13 miRNAs to regulate 6 autophagy genes, and a lncRNA-miRNA-mRNA regulatory network in which 2 downregulated lncRNAs competitively bind to 7 miRNAs to regulate 2 autophagy genes. m6A modification-related lncRNA Pvt1, lncRNA Meg3 and lncRNA AW112010 may mediate the lncRNA-miRNA-mRNA network, thereby regulating autophagy to affect the development of AP.</p>\",\"PeriodicalId\":14671,\"journal\":{\"name\":\"Islets\",\"volume\":\" \",\"pages\":\"184-199\"},\"PeriodicalIF\":1.7000,\"publicationDate\":\"2022-12-31\",\"publicationTypes\":\"Journal Article\",\"fieldsOfStudy\":null,\"isOpenAccess\":false,\"openAccessPdf\":\"https://www.ncbi.nlm.nih.gov/pmc/articles/PMC9559333/pdf/\",\"citationCount\":\"5\",\"resultStr\":null,\"platform\":\"Semanticscholar\",\"paperid\":null,\"PeriodicalName\":\"Islets\",\"FirstCategoryId\":\"3\",\"ListUrlMain\":\"https://doi.org/10.1080/19382014.2022.2132099\",\"RegionNum\":4,\"RegionCategory\":\"医学\",\"ArticlePicture\":[],\"TitleCN\":null,\"AbstractTextCN\":null,\"PMCID\":null,\"EPubDate\":\"\",\"PubModel\":\"\",\"JCR\":\"Q3\",\"JCRName\":\"ENDOCRINOLOGY & METABOLISM\",\"Score\":null,\"Total\":0}","platform":"Semanticscholar","paperid":null,"PeriodicalName":"Islets","FirstCategoryId":"3","ListUrlMain":"https://doi.org/10.1080/19382014.2022.2132099","RegionNum":4,"RegionCategory":"医学","ArticlePicture":[],"TitleCN":null,"AbstractTextCN":null,"PMCID":null,"EPubDate":"","PubModel":"","JCR":"Q3","JCRName":"ENDOCRINOLOGY & METABOLISM","Score":null,"Total":0}
引用次数: 5

摘要

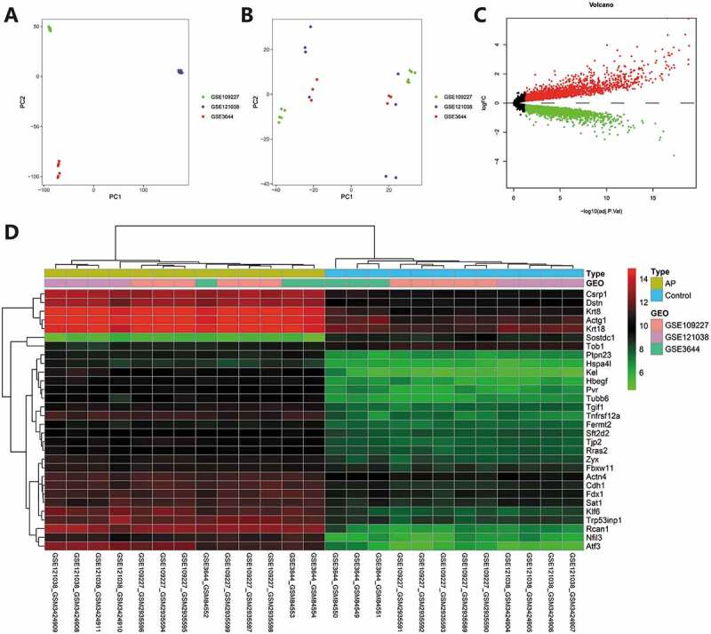
本研究旨在探讨n6 -甲基腺苷(m6A)修饰相关长链非编码RNA (lncRNA)-microRNA (miRNA)-信使RNA (mRNA)网络调控自噬并影响急性胰腺炎(AP)发生发展的分子机制。从Gene Expression Omnibus (GEO)数据库中获取与AP相关的RNA-seq数据集,去除批效应后进行合并。通过相关性分析和差异表达分析筛选AP中与m6A显著相关的lncRNA,即候选lncRNA。此外,通过多个数据库筛选候选自噬基因。此外,通过功能富集分析确定了自噬在AP中发挥作用的关键途径。最后,我们通过TargetScan、miRDB和DIANA TOOLS数据库预测了AP中mirna与基因和lncrna结合的情况,构建了AP中上调和下调lncrna介导的两种类型的lncRNA-miRNA-mRNA调控网络。AP中存在9个与m6A相关的lncrna差异表达,获得21个候选自噬基因。Phosphoinositide 3-kinase (PI3K)-Akt信号通路和Forkhead box O (FoxO)信号通路可能是自噬在AP中发挥作用的关键通路。最后,我们构建了lncRNA-miRNA-mRNA调控网络。一个上调的lncRNA竞争性结合13个mirna调控6个自噬基因,以及一个2个下调的lncRNA竞争性结合7个mirna调控2个自噬基因的lncRNA- mirna - mrna调控网络。m6A修饰相关的lncRNA Pvt1、lncRNA Meg3和lncRNA AW112010可能介导lncRNA- mirna - mrna网络,从而调控自噬,影响AP的发展。
本文章由计算机程序翻译,如有差异,请以英文原文为准。

Molecular mechanism analysis of m6A modification-related lncRNA-miRNA-mRNA network in regulating autophagy in acute pancreatitis.

Molecular mechanism analysis of m6A modification-related lncRNA-miRNA-mRNA network in regulating autophagy in acute pancreatitis.

Molecular mechanism analysis of m6A modification-related lncRNA-miRNA-mRNA network in regulating autophagy in acute pancreatitis.

Molecular mechanism analysis of m6A modification-related lncRNA-miRNA-mRNA network in regulating autophagy in acute pancreatitis.

This study aims to explore the molecular mechanism of N6-methyladenosine (m6A) modification-related long noncoding RNA (lncRNA)-microRNA (miRNA)-messenger RNA (mRNA) network in regulating autophagy and affecting the occurrence and development of acute pancreatitis (AP). RNA-seq datasets related to AP were obtained from Gene Expression Omnibus (GEO) database and merged after batch effect removal. lncRNAs significantly related to m6A in AP, namely candidate lncRNA, were screened by correlation analysis and differential expression analysis. In addition, candidate autophagy genes were screened through the multiple databases. Furthermore, the key pathways for autophagy to play a role in AP were determined by functional enrichment analysis. Finally, we predicted the miRNAs binding to genes and lncRNAs through TargetScan, miRDB and DIANA TOOLS databases and constructed two types of lncRNA-miRNA-mRNA regulatory networks mediated by upregulated and downregulated lncRNAs in AP. Nine lncRNAs related to m6A were differentially expressed in AP, and 21 candidate autophagy genes were obtained. Phosphoinositide 3-kinase (PI3K)-Akt signaling pathway and Forkhead box O (FoxO) signaling pathway might be the key pathways for autophagy to play a role in AP. Finally, we constructed a lncRNA-miRNA-mRNA regulatory network. An upregulated lncRNA competitively binds to 13 miRNAs to regulate 6 autophagy genes, and a lncRNA-miRNA-mRNA regulatory network in which 2 downregulated lncRNAs competitively bind to 7 miRNAs to regulate 2 autophagy genes. m6A modification-related lncRNA Pvt1, lncRNA Meg3 and lncRNA AW112010 may mediate the lncRNA-miRNA-mRNA network, thereby regulating autophagy to affect the development of AP.

求助全文
通过发布文献求助,成功后即可免费获取论文全文。 去求助
来源期刊
Islets
Islets ENDOCRINOLOGY & METABOLISM-
CiteScore
3.30
自引率
4.50%
发文量
10
审稿时长
>12 weeks
期刊介绍: Islets is the first international, peer-reviewed research journal dedicated to islet biology. Islets publishes high-quality clinical and experimental research into the physiology and pathology of the islets of Langerhans. In addition to original research manuscripts, Islets is the leading source for cutting-edge Perspectives, Reviews and Commentaries. Our goal is to foster communication and a rapid exchange of information through timely publication of important results using print as well as electronic formats.
×
引用
GB/T 7714-2015
复制
MLA
复制
APA
复制
导出至
BibTeX EndNote RefMan NoteFirst NoteExpress
×
提示
您的信息不完整,为了账户安全,请先补充。
现在去补充
×
提示
您因"违规操作"
具体请查看互助需知
我知道了
×
提示
确定
请完成安全验证×
copy
已复制链接
快去分享给好友吧!
我知道了
右上角分享
点击右上角分享
0
联系我们:info@booksci.cn Book学术提供免费学术资源搜索服务,方便国内外学者检索中英文文献。致力于提供最便捷和优质的服务体验。 Copyright © 2023 布克学术 All rights reserved.
京ICP备2023020795号-1
ghs 京公网安备 11010802042870号
Book学术文献互助
Book学术文献互助群
群 号:604180095
Book学术官方微信