基于接触的配体聚类方法在虚拟筛选中鉴定活性化合物。

Q2 Biochemistry, Genetics and Molecular Biology
Alexey B Mantsyzov, Guillaume Bouvier, Nathalie Evrard-Todeschi, Gildas Bertho
{"title":"基于接触的配体聚类方法在虚拟筛选中鉴定活性化合物。","authors":"Alexey B Mantsyzov,&nbsp;Guillaume Bouvier,&nbsp;Nathalie Evrard-Todeschi,&nbsp;Gildas Bertho","doi":"10.2147/AABC.S30881","DOIUrl":null,"url":null,"abstract":"<p><p>Evaluation of docking results is one of the most important problems for virtual screening and in silico drug design. Modern approaches for the identification of active compounds in a large data set of docked molecules use energy scoring functions. One of the general and most significant limitations of these methods relates to inaccurate binding energy estimation, which results in false scoring of docked compounds. Automatic analysis of poses using self-organizing maps (AuPosSOM) represents an alternative approach for the evaluation of docking results based on the clustering of compounds by the similarity of their contacts with the receptor. A scoring function was developed for the identification of the active compounds in the AuPosSOM clustered dataset. In addition, the AuPosSOM efficiency for the clustering of compounds and the identification of key contacts considered as important for its activity, were also improved. Benchmark tests for several targets revealed that together with the developed scoring function, AuPosSOM represents a good alternative to the energy-based scoring functions for the evaluation of docking results.</p>","PeriodicalId":53584,"journal":{"name":"Advances and Applications in Bioinformatics and Chemistry","volume":"5 ","pages":"61-79"},"PeriodicalIF":0.0000,"publicationDate":"2012-01-01","publicationTypes":"Journal Article","fieldsOfStudy":null,"isOpenAccess":false,"openAccessPdf":"https://sci-hub-pdf.com/10.2147/AABC.S30881","citationCount":"26","resultStr":"{\"title\":\"Contact-based ligand-clustering approach for the identification of active compounds in virtual screening.\",\"authors\":\"Alexey B Mantsyzov,&nbsp;Guillaume Bouvier,&nbsp;Nathalie Evrard-Todeschi,&nbsp;Gildas Bertho\",\"doi\":\"10.2147/AABC.S30881\",\"DOIUrl\":null,\"url\":null,\"abstract\":\"<p><p>Evaluation of docking results is one of the most important problems for virtual screening and in silico drug design. Modern approaches for the identification of active compounds in a large data set of docked molecules use energy scoring functions. One of the general and most significant limitations of these methods relates to inaccurate binding energy estimation, which results in false scoring of docked compounds. Automatic analysis of poses using self-organizing maps (AuPosSOM) represents an alternative approach for the evaluation of docking results based on the clustering of compounds by the similarity of their contacts with the receptor. A scoring function was developed for the identification of the active compounds in the AuPosSOM clustered dataset. In addition, the AuPosSOM efficiency for the clustering of compounds and the identification of key contacts considered as important for its activity, were also improved. Benchmark tests for several targets revealed that together with the developed scoring function, AuPosSOM represents a good alternative to the energy-based scoring functions for the evaluation of docking results.</p>\",\"PeriodicalId\":53584,\"journal\":{\"name\":\"Advances and Applications in Bioinformatics and Chemistry\",\"volume\":\"5 \",\"pages\":\"61-79\"},\"PeriodicalIF\":0.0000,\"publicationDate\":\"2012-01-01\",\"publicationTypes\":\"Journal Article\",\"fieldsOfStudy\":null,\"isOpenAccess\":false,\"openAccessPdf\":\"https://sci-hub-pdf.com/10.2147/AABC.S30881\",\"citationCount\":\"26\",\"resultStr\":null,\"platform\":\"Semanticscholar\",\"paperid\":null,\"PeriodicalName\":\"Advances and Applications in Bioinformatics and Chemistry\",\"FirstCategoryId\":\"1085\",\"ListUrlMain\":\"https://doi.org/10.2147/AABC.S30881\",\"RegionNum\":0,\"RegionCategory\":null,\"ArticlePicture\":[],\"TitleCN\":null,\"AbstractTextCN\":null,\"PMCID\":null,\"EPubDate\":\"2012/9/6 0:00:00\",\"PubModel\":\"Epub\",\"JCR\":\"Q2\",\"JCRName\":\"Biochemistry, Genetics and Molecular Biology\",\"Score\":null,\"Total\":0}","platform":"Semanticscholar","paperid":null,"PeriodicalName":"Advances and Applications in Bioinformatics and Chemistry","FirstCategoryId":"1085","ListUrlMain":"https://doi.org/10.2147/AABC.S30881","RegionNum":0,"RegionCategory":null,"ArticlePicture":[],"TitleCN":null,"AbstractTextCN":null,"PMCID":null,"EPubDate":"2012/9/6 0:00:00","PubModel":"Epub","JCR":"Q2","JCRName":"Biochemistry, Genetics and Molecular Biology","Score":null,"Total":0}
引用次数: 26

摘要

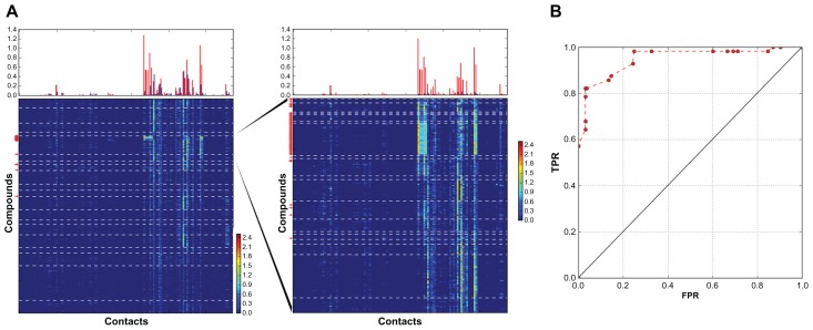
对接结果的评价是虚拟筛选和计算机药物设计的重要问题之一。现代方法用于识别活性化合物在一个大数据集的对接分子使用能量评分函数。这些方法的一个普遍和最显著的限制涉及不准确的结合能估计,从而导致对接化合物的错误评分。使用自组织图(AuPosSOM)的姿势自动分析代表了一种评估对接结果的替代方法,该方法基于化合物与受体接触的相似性对它们进行聚类。开发了一个评分函数,用于识别AuPosSOM聚类数据集中的活性化合物。此外,AuPosSOM对化合物聚类的效率和对其活性重要的关键接触的识别也得到了提高。多个目标的基准测试表明,与开发的评分函数一起,AuPosSOM代表了一个很好的替代基于能量的评分函数来评估对接结果。
本文章由计算机程序翻译,如有差异,请以英文原文为准。

Contact-based ligand-clustering approach for the identification of active compounds in virtual screening.

Contact-based ligand-clustering approach for the identification of active compounds in virtual screening.

Contact-based ligand-clustering approach for the identification of active compounds in virtual screening.

Contact-based ligand-clustering approach for the identification of active compounds in virtual screening.

Evaluation of docking results is one of the most important problems for virtual screening and in silico drug design. Modern approaches for the identification of active compounds in a large data set of docked molecules use energy scoring functions. One of the general and most significant limitations of these methods relates to inaccurate binding energy estimation, which results in false scoring of docked compounds. Automatic analysis of poses using self-organizing maps (AuPosSOM) represents an alternative approach for the evaluation of docking results based on the clustering of compounds by the similarity of their contacts with the receptor. A scoring function was developed for the identification of the active compounds in the AuPosSOM clustered dataset. In addition, the AuPosSOM efficiency for the clustering of compounds and the identification of key contacts considered as important for its activity, were also improved. Benchmark tests for several targets revealed that together with the developed scoring function, AuPosSOM represents a good alternative to the energy-based scoring functions for the evaluation of docking results.

求助全文
通过发布文献求助,成功后即可免费获取论文全文。 去求助
来源期刊
Advances and Applications in Bioinformatics and Chemistry
Advances and Applications in Bioinformatics and Chemistry Biochemistry, Genetics and Molecular Biology-Biochemistry, Genetics and Molecular Biology (miscellaneous)
CiteScore
6.50
自引率
0.00%
发文量
7
审稿时长
16 weeks
×
引用
GB/T 7714-2015
复制
MLA
复制
APA
复制
导出至
BibTeX EndNote RefMan NoteFirst NoteExpress
×
提示
您的信息不完整,为了账户安全,请先补充。
现在去补充
×
提示
您因"违规操作"
具体请查看互助需知
我知道了
×
提示
确定
请完成安全验证×
copy
已复制链接
快去分享给好友吧!
我知道了
右上角分享
点击右上角分享
0
联系我们:info@booksci.cn Book学术提供免费学术资源搜索服务,方便国内外学者检索中英文文献。致力于提供最便捷和优质的服务体验。 Copyright © 2023 布克学术 All rights reserved.
京ICP备2023020795号-1
ghs 京公网安备 11010802042870号
Book学术文献互助
Book学术文献互助群
群 号:604180095
Book学术官方微信