多纤维交换固相微萃取-快速气相色谱/负化学-电子电离/质谱联用技术用于新型自动化、高通量尿酮定量分析。

Marco Pacenti, Stefano Dugheri, Pietro Traldi, Filippo Degli Esposti, Nicola Perchiazzi, Elena Franchi, Massimo Calamante, Ireneo Kikic, Paolo Alessi, Alice Bonacchi, Edoardo Salvadori, Giulio Arcangeli, Vincenzo Cupelli
{"title":"多纤维交换固相微萃取-快速气相色谱/负化学-电子电离/质谱联用技术用于新型自动化、高通量尿酮定量分析。","authors":"Marco Pacenti,&nbsp;Stefano Dugheri,&nbsp;Pietro Traldi,&nbsp;Filippo Degli Esposti,&nbsp;Nicola Perchiazzi,&nbsp;Elena Franchi,&nbsp;Massimo Calamante,&nbsp;Ireneo Kikic,&nbsp;Paolo Alessi,&nbsp;Alice Bonacchi,&nbsp;Edoardo Salvadori,&nbsp;Giulio Arcangeli,&nbsp;Vincenzo Cupelli","doi":"10.1155/2010/972926","DOIUrl":null,"url":null,"abstract":"<p><p>The present research is focused on automation, miniaturization, and system interaction with high throughput for multiple and specific Direct Immersion-Solid Phase Microextraction/Fast Gas Chromatography analysis of the urinary ketones. The specific Mass Spectrometry instrumentation, capable of supporting such the automated changeover from Negative Chemical to Electron Ionization mode, as well as the automation of the preparation procedure by new device called MultiFiber Exchange, through change of the fibers, allowed a friendly use of mass spectrometry apparatus with a number of advantages including reduced analyst time and greater reproducibility (2.01-5.32%). The detection limits for the seven ketones were less than 0.004 mg/L. For an innovative powerful meaning in high-throughput routine, the generality of the structurally informative Mass Spectrometry fragmentation patterns together with the chromatographic separation and software automation are also investigated.</p>","PeriodicalId":15248,"journal":{"name":"Journal of Automated Methods & Management in Chemistry","volume":"2010 ","pages":"972926"},"PeriodicalIF":0.0000,"publicationDate":"2010-01-01","publicationTypes":"Journal Article","fieldsOfStudy":null,"isOpenAccess":false,"openAccessPdf":"https://sci-hub-pdf.com/10.1155/2010/972926","citationCount":"14","resultStr":"{\"title\":\"New automated and high-throughput quantitative analysis of urinary ketones by multifiber exchange-solid phase microextraction coupled to fast gas chromatography/negative chemical-electron ionization/mass spectrometry.\",\"authors\":\"Marco Pacenti,&nbsp;Stefano Dugheri,&nbsp;Pietro Traldi,&nbsp;Filippo Degli Esposti,&nbsp;Nicola Perchiazzi,&nbsp;Elena Franchi,&nbsp;Massimo Calamante,&nbsp;Ireneo Kikic,&nbsp;Paolo Alessi,&nbsp;Alice Bonacchi,&nbsp;Edoardo Salvadori,&nbsp;Giulio Arcangeli,&nbsp;Vincenzo Cupelli\",\"doi\":\"10.1155/2010/972926\",\"DOIUrl\":null,\"url\":null,\"abstract\":\"<p><p>The present research is focused on automation, miniaturization, and system interaction with high throughput for multiple and specific Direct Immersion-Solid Phase Microextraction/Fast Gas Chromatography analysis of the urinary ketones. The specific Mass Spectrometry instrumentation, capable of supporting such the automated changeover from Negative Chemical to Electron Ionization mode, as well as the automation of the preparation procedure by new device called MultiFiber Exchange, through change of the fibers, allowed a friendly use of mass spectrometry apparatus with a number of advantages including reduced analyst time and greater reproducibility (2.01-5.32%). The detection limits for the seven ketones were less than 0.004 mg/L. For an innovative powerful meaning in high-throughput routine, the generality of the structurally informative Mass Spectrometry fragmentation patterns together with the chromatographic separation and software automation are also investigated.</p>\",\"PeriodicalId\":15248,\"journal\":{\"name\":\"Journal of Automated Methods & Management in Chemistry\",\"volume\":\"2010 \",\"pages\":\"972926\"},\"PeriodicalIF\":0.0000,\"publicationDate\":\"2010-01-01\",\"publicationTypes\":\"Journal Article\",\"fieldsOfStudy\":null,\"isOpenAccess\":false,\"openAccessPdf\":\"https://sci-hub-pdf.com/10.1155/2010/972926\",\"citationCount\":\"14\",\"resultStr\":null,\"platform\":\"Semanticscholar\",\"paperid\":null,\"PeriodicalName\":\"Journal of Automated Methods & Management in Chemistry\",\"FirstCategoryId\":\"1085\",\"ListUrlMain\":\"https://doi.org/10.1155/2010/972926\",\"RegionNum\":0,\"RegionCategory\":null,\"ArticlePicture\":[],\"TitleCN\":null,\"AbstractTextCN\":null,\"PMCID\":null,\"EPubDate\":\"2010/6/15 0:00:00\",\"PubModel\":\"Epub\",\"JCR\":\"\",\"JCRName\":\"\",\"Score\":null,\"Total\":0}","platform":"Semanticscholar","paperid":null,"PeriodicalName":"Journal of Automated Methods & Management in Chemistry","FirstCategoryId":"1085","ListUrlMain":"https://doi.org/10.1155/2010/972926","RegionNum":0,"RegionCategory":null,"ArticlePicture":[],"TitleCN":null,"AbstractTextCN":null,"PMCID":null,"EPubDate":"2010/6/15 0:00:00","PubModel":"Epub","JCR":"","JCRName":"","Score":null,"Total":0}
引用次数: 14

摘要

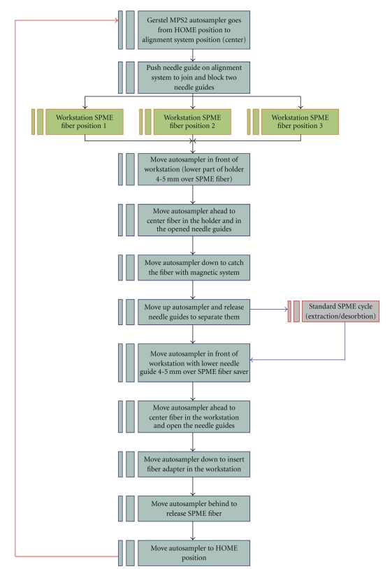
目前的研究重点是自动化、小型化和高通量的系统交互,用于多次和特定的直接浸入-固相微萃取/快速气相色谱分析尿酮。特定的质谱仪器,能够支持这种从负化学模式到电子电离模式的自动转换,以及通过改变纤维的新设备称为多纤维交换的制备过程的自动化,允许友好地使用质谱仪器,具有许多优点,包括减少分析时间和更高的再现性(2.01-5.32%)。7种酮类化合物的检出限均小于0.004 mg/L。为了在高通量常规中具有创新的强大意义,我们还研究了结构信息质谱碎片图谱的通用性以及色谱分离和软件自动化。
本文章由计算机程序翻译,如有差异,请以英文原文为准。

New automated and high-throughput quantitative analysis of urinary ketones by multifiber exchange-solid phase microextraction coupled to fast gas chromatography/negative chemical-electron ionization/mass spectrometry.

New automated and high-throughput quantitative analysis of urinary ketones by multifiber exchange-solid phase microextraction coupled to fast gas chromatography/negative chemical-electron ionization/mass spectrometry.

New automated and high-throughput quantitative analysis of urinary ketones by multifiber exchange-solid phase microextraction coupled to fast gas chromatography/negative chemical-electron ionization/mass spectrometry.

New automated and high-throughput quantitative analysis of urinary ketones by multifiber exchange-solid phase microextraction coupled to fast gas chromatography/negative chemical-electron ionization/mass spectrometry.

The present research is focused on automation, miniaturization, and system interaction with high throughput for multiple and specific Direct Immersion-Solid Phase Microextraction/Fast Gas Chromatography analysis of the urinary ketones. The specific Mass Spectrometry instrumentation, capable of supporting such the automated changeover from Negative Chemical to Electron Ionization mode, as well as the automation of the preparation procedure by new device called MultiFiber Exchange, through change of the fibers, allowed a friendly use of mass spectrometry apparatus with a number of advantages including reduced analyst time and greater reproducibility (2.01-5.32%). The detection limits for the seven ketones were less than 0.004 mg/L. For an innovative powerful meaning in high-throughput routine, the generality of the structurally informative Mass Spectrometry fragmentation patterns together with the chromatographic separation and software automation are also investigated.

求助全文
通过发布文献求助,成功后即可免费获取论文全文。 去求助
来源期刊
自引率
0.00%
发文量
0
审稿时长
>12 weeks
×
引用
GB/T 7714-2015
复制
MLA
复制
APA
复制
导出至
BibTeX EndNote RefMan NoteFirst NoteExpress
×
提示
您的信息不完整,为了账户安全,请先补充。
现在去补充
×
提示
您因"违规操作"
具体请查看互助需知
我知道了
×
提示
确定
请完成安全验证×
copy
已复制链接
快去分享给好友吧!
我知道了
右上角分享
点击右上角分享
0
联系我们:info@booksci.cn Book学术提供免费学术资源搜索服务,方便国内外学者检索中英文文献。致力于提供最便捷和优质的服务体验。 Copyright © 2023 布克学术 All rights reserved.
京ICP备2023020795号-1
ghs 京公网安备 11010802042870号
Book学术文献互助
Book学术文献互助群
群 号:604180095
Book学术官方微信