被忽视的热带病疫苗计算机辅助设计的当前用途和未来机会概述。

Q2 Biochemistry, Genetics and Molecular Biology
Advances and Applications in Bioinformatics and Chemistry Pub Date : 2021-02-15 eCollection Date: 2021-01-01 DOI:10.2147/AABC.S258759
Raquel Robleda-Castillo, Albert Ros-Lucas, Nieves Martinez-Peinado, Julio Alonso-Padilla
{"title":"被忽视的热带病疫苗计算机辅助设计的当前用途和未来机会概述。","authors":"Raquel Robleda-Castillo,&nbsp;Albert Ros-Lucas,&nbsp;Nieves Martinez-Peinado,&nbsp;Julio Alonso-Padilla","doi":"10.2147/AABC.S258759","DOIUrl":null,"url":null,"abstract":"<p><p>Neglected tropical diseases are infectious diseases that impose high morbidity and mortality rates over 1.5 billion people worldwide. Originally restricted to tropical and subtropical regions, changing climate conditions have increased their potential to emerge elsewhere. Control of their impact suffers from shortages like poor epidemiological surveillance or irregular drug distribution, and some NTDs still lack of appropriate diagnostics and/or efficient therapeutics. For these, availability of vaccines to prevent new infections, or the worsening of those already established, would mean a major breakthrough. However, only dengue and rabies count with approved vaccines at present. Herein, we review the state-of-the-art of vaccination strategies for NTDs, setting the focus on third generation vaccines and the concept of reverse vaccinology. Its capability to address pathogens´ biological complexity, likely contributing to save developmental costs is discussed. The use of computational tools is a fundamental aid to analyze increasingly large datasets aimed at designing vaccine candidates with the highest, possibly, opportunities to succeed. Ultimately, we identify and analyze those studies that took an in silico approach to find vaccine candidates, and experimentally assessed their immunogenicity and/or protection capabilities.</p>","PeriodicalId":53584,"journal":{"name":"Advances and Applications in Bioinformatics and Chemistry","volume":"14 ","pages":"25-47"},"PeriodicalIF":0.0000,"publicationDate":"2021-02-15","publicationTypes":"Journal Article","fieldsOfStudy":null,"isOpenAccess":false,"openAccessPdf":"https://ftp.ncbi.nlm.nih.gov/pub/pmc/oa_pdf/ce/69/aabc-14-25.PMC7894434.pdf","citationCount":"1","resultStr":"{\"title\":\"An Overview of Current Uses and Future Opportunities for Computer-Assisted Design of Vaccines for Neglected Tropical Diseases.\",\"authors\":\"Raquel Robleda-Castillo,&nbsp;Albert Ros-Lucas,&nbsp;Nieves Martinez-Peinado,&nbsp;Julio Alonso-Padilla\",\"doi\":\"10.2147/AABC.S258759\",\"DOIUrl\":null,\"url\":null,\"abstract\":\"<p><p>Neglected tropical diseases are infectious diseases that impose high morbidity and mortality rates over 1.5 billion people worldwide. Originally restricted to tropical and subtropical regions, changing climate conditions have increased their potential to emerge elsewhere. Control of their impact suffers from shortages like poor epidemiological surveillance or irregular drug distribution, and some NTDs still lack of appropriate diagnostics and/or efficient therapeutics. For these, availability of vaccines to prevent new infections, or the worsening of those already established, would mean a major breakthrough. However, only dengue and rabies count with approved vaccines at present. Herein, we review the state-of-the-art of vaccination strategies for NTDs, setting the focus on third generation vaccines and the concept of reverse vaccinology. Its capability to address pathogens´ biological complexity, likely contributing to save developmental costs is discussed. The use of computational tools is a fundamental aid to analyze increasingly large datasets aimed at designing vaccine candidates with the highest, possibly, opportunities to succeed. Ultimately, we identify and analyze those studies that took an in silico approach to find vaccine candidates, and experimentally assessed their immunogenicity and/or protection capabilities.</p>\",\"PeriodicalId\":53584,\"journal\":{\"name\":\"Advances and Applications in Bioinformatics and Chemistry\",\"volume\":\"14 \",\"pages\":\"25-47\"},\"PeriodicalIF\":0.0000,\"publicationDate\":\"2021-02-15\",\"publicationTypes\":\"Journal Article\",\"fieldsOfStudy\":null,\"isOpenAccess\":false,\"openAccessPdf\":\"https://ftp.ncbi.nlm.nih.gov/pub/pmc/oa_pdf/ce/69/aabc-14-25.PMC7894434.pdf\",\"citationCount\":\"1\",\"resultStr\":null,\"platform\":\"Semanticscholar\",\"paperid\":null,\"PeriodicalName\":\"Advances and Applications in Bioinformatics and Chemistry\",\"FirstCategoryId\":\"1085\",\"ListUrlMain\":\"https://doi.org/10.2147/AABC.S258759\",\"RegionNum\":0,\"RegionCategory\":null,\"ArticlePicture\":[],\"TitleCN\":null,\"AbstractTextCN\":null,\"PMCID\":null,\"EPubDate\":\"2021/1/1 0:00:00\",\"PubModel\":\"eCollection\",\"JCR\":\"Q2\",\"JCRName\":\"Biochemistry, Genetics and Molecular Biology\",\"Score\":null,\"Total\":0}","platform":"Semanticscholar","paperid":null,"PeriodicalName":"Advances and Applications in Bioinformatics and Chemistry","FirstCategoryId":"1085","ListUrlMain":"https://doi.org/10.2147/AABC.S258759","RegionNum":0,"RegionCategory":null,"ArticlePicture":[],"TitleCN":null,"AbstractTextCN":null,"PMCID":null,"EPubDate":"2021/1/1 0:00:00","PubModel":"eCollection","JCR":"Q2","JCRName":"Biochemistry, Genetics and Molecular Biology","Score":null,"Total":0}
引用次数: 1

摘要

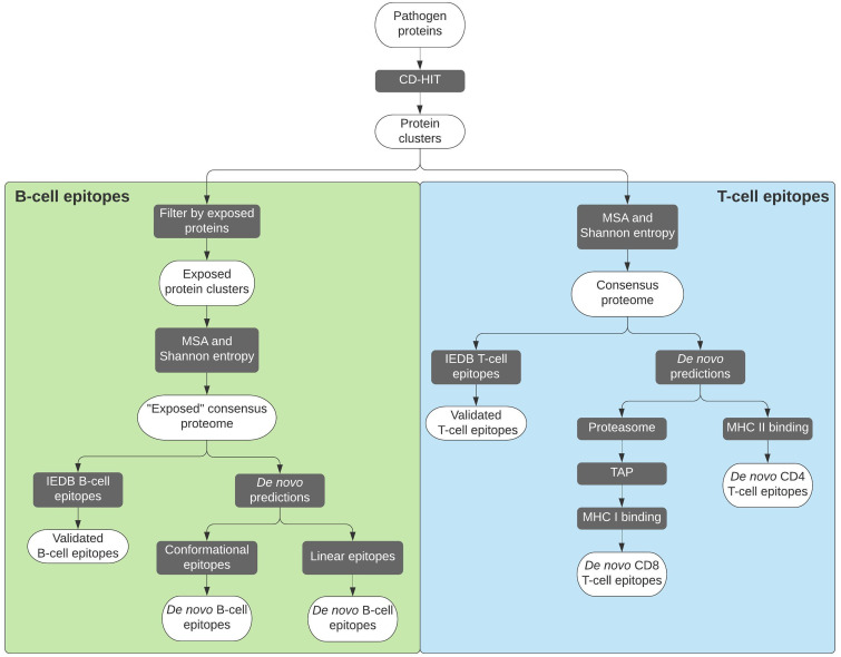
被忽视的热带病是一种传染病,在全世界造成超过15亿人的高发病率和死亡率。最初仅限于热带和亚热带地区,气候条件的变化增加了它们在其他地方出现的可能性。由于流行病学监测不力或药物分配不规范等短缺,控制其影响受到阻碍,一些被忽视的热带病仍然缺乏适当的诊断和/或有效的治疗方法。对这些国家来说,获得预防新感染的疫苗,或预防已感染疾病恶化的疫苗,将意味着一项重大突破。然而,目前只有登革热和狂犬病疫苗被批准接种。本文回顾了被忽视热带病疫苗接种策略的最新进展,重点介绍了第三代疫苗和反向疫苗学的概念。讨论了其解决病原体生物复杂性的能力,可能有助于节省开发成本。使用计算工具是分析日益庞大的数据集的基本辅助手段,目的是设计具有最高可能成功机会的候选疫苗。最后,我们确定并分析了那些采用计算机方法寻找候选疫苗的研究,并通过实验评估了它们的免疫原性和/或保护能力。
本文章由计算机程序翻译,如有差异,请以英文原文为准。

An Overview of Current Uses and Future Opportunities for Computer-Assisted Design of Vaccines for Neglected Tropical Diseases.

An Overview of Current Uses and Future Opportunities for Computer-Assisted Design of Vaccines for Neglected Tropical Diseases.

An Overview of Current Uses and Future Opportunities for Computer-Assisted Design of Vaccines for Neglected Tropical Diseases.

Neglected tropical diseases are infectious diseases that impose high morbidity and mortality rates over 1.5 billion people worldwide. Originally restricted to tropical and subtropical regions, changing climate conditions have increased their potential to emerge elsewhere. Control of their impact suffers from shortages like poor epidemiological surveillance or irregular drug distribution, and some NTDs still lack of appropriate diagnostics and/or efficient therapeutics. For these, availability of vaccines to prevent new infections, or the worsening of those already established, would mean a major breakthrough. However, only dengue and rabies count with approved vaccines at present. Herein, we review the state-of-the-art of vaccination strategies for NTDs, setting the focus on third generation vaccines and the concept of reverse vaccinology. Its capability to address pathogens´ biological complexity, likely contributing to save developmental costs is discussed. The use of computational tools is a fundamental aid to analyze increasingly large datasets aimed at designing vaccine candidates with the highest, possibly, opportunities to succeed. Ultimately, we identify and analyze those studies that took an in silico approach to find vaccine candidates, and experimentally assessed their immunogenicity and/or protection capabilities.

求助全文
通过发布文献求助,成功后即可免费获取论文全文。 去求助
来源期刊
Advances and Applications in Bioinformatics and Chemistry
Advances and Applications in Bioinformatics and Chemistry Biochemistry, Genetics and Molecular Biology-Biochemistry, Genetics and Molecular Biology (miscellaneous)
CiteScore
6.50
自引率
0.00%
发文量
7
审稿时长
16 weeks
×
引用
GB/T 7714-2015
复制
MLA
复制
APA
复制
导出至
BibTeX EndNote RefMan NoteFirst NoteExpress
×
提示
您的信息不完整,为了账户安全,请先补充。
现在去补充
×
提示
您因"违规操作"
具体请查看互助需知
我知道了
×
提示
确定
请完成安全验证×
copy
已复制链接
快去分享给好友吧!
我知道了
右上角分享
点击右上角分享
0
联系我们:info@booksci.cn Book学术提供免费学术资源搜索服务,方便国内外学者检索中英文文献。致力于提供最便捷和优质的服务体验。 Copyright © 2023 布克学术 All rights reserved.
京ICP备2023020795号-1
ghs 京公网安备 11010802042870号
Book学术文献互助
Book学术文献互助群
群 号:604180095
Book学术官方微信