小胶质细胞中的Mu阿片受体激活增强HIV-1感染和hiv感染诱导的炎症反应。

IF 5.9 2区 医学 Q1 IMMUNOLOGY
Frontiers in Immunology Pub Date : 2025-10-06 eCollection Date: 2025-01-01 DOI:10.3389/fimmu.2025.1628872
Chelsey Skeete, Gabriel Sgambettera, Aldana D Gojanovich, Xianbao He, Daniel Bryant, Mengwei Yang, Shreya Banerjee, Andrés A Quiñones-Molina, Hisashi Akiyama, Gustavo Mostoslavsky, Andrew J Henderson, Suryaram Gummuluru
{"title":"小胶质细胞中的Mu阿片受体激活增强HIV-1感染和hiv感染诱导的炎症反应。","authors":"Chelsey Skeete, Gabriel Sgambettera, Aldana D Gojanovich, Xianbao He, Daniel Bryant, Mengwei Yang, Shreya Banerjee, Andrés A Quiñones-Molina, Hisashi Akiyama, Gustavo Mostoslavsky, Andrew J Henderson, Suryaram Gummuluru","doi":"10.3389/fimmu.2025.1628872","DOIUrl":null,"url":null,"abstract":"<p><p>People living with HIV-1 (PWH) and chronically using opioids have elevated risks of developing HIV-associated neurological disorders (HAND) that are often correlated with persistent inflammation. Microglia, innate immune cells in the brain, are the principal HIV-1 reservoir in the central nervous system and regulate neuroinflammation. Our group previously showed that HIV-1 infection of induced pluripotent stem cell (iPSC)-derived microglia and viral intron-containing RNA (icRNA) expression triggers inflammatory responses. Microglia express μ opioid receptor, MOR, yet the immunomodulatory effects of opioids on HIV-1 infection in microglia are unclear. Here, we report that MOR activation impacts HIV-1 infection establishment and HIV-1-induced innate responses in microglia. Morphine pretreatment enhanced reverse transcription (RT), integration, viral transcription, and p24<sup>Gag</sup> secretion in HIV-1-infected iPSC-derived microglia, which was blocked by treatment with naloxone, a MOR antagonist. In contrast, morphine treatment did not impact HIV-1 infection in MOR-deficient monocyte-derived macrophages, although, induced exogenous expression of MOR in macrophages conferred morphine-mediated enhancement of HIV-1 infection. Interestingly, viral transcriptome analysis by digital-drop PCR revealed selective enhancement of HIV-1 icRNA expression in morphine-exposed iPSC-derived microglia, which correlated with enhanced HIV-1 icRNA-induced secretion of IP-10 in MOR+ cells. Further, PI3K inhibitor, wortmannin, blocked morphine-mediated enhancement of HIV-1 replication and HIV-1 icRNA-induced IP-10 secretion, suggesting that MOR signaling and HIV-1 icRNA expression synergistically activate the PI3K-Akt signaling pathway in microglia to exacerbate virus-induced inflammatory responses.</p>","PeriodicalId":12622,"journal":{"name":"Frontiers in Immunology","volume":"16 ","pages":"1628872"},"PeriodicalIF":5.9000,"publicationDate":"2025-10-06","publicationTypes":"Journal Article","fieldsOfStudy":null,"isOpenAccess":false,"openAccessPdf":"https://www.ncbi.nlm.nih.gov/pmc/articles/PMC12536016/pdf/","citationCount":"0","resultStr":"{\"title\":\"Mu opioid receptor activation in microglia enhances HIV-1 infection and HIV-infection-induced inflammatory responses.\",\"authors\":\"Chelsey Skeete, Gabriel Sgambettera, Aldana D Gojanovich, Xianbao He, Daniel Bryant, Mengwei Yang, Shreya Banerjee, Andrés A Quiñones-Molina, Hisashi Akiyama, Gustavo Mostoslavsky, Andrew J Henderson, Suryaram Gummuluru\",\"doi\":\"10.3389/fimmu.2025.1628872\",\"DOIUrl\":null,\"url\":null,\"abstract\":\"<p><p>People living with HIV-1 (PWH) and chronically using opioids have elevated risks of developing HIV-associated neurological disorders (HAND) that are often correlated with persistent inflammation. Microglia, innate immune cells in the brain, are the principal HIV-1 reservoir in the central nervous system and regulate neuroinflammation. Our group previously showed that HIV-1 infection of induced pluripotent stem cell (iPSC)-derived microglia and viral intron-containing RNA (icRNA) expression triggers inflammatory responses. Microglia express μ opioid receptor, MOR, yet the immunomodulatory effects of opioids on HIV-1 infection in microglia are unclear. Here, we report that MOR activation impacts HIV-1 infection establishment and HIV-1-induced innate responses in microglia. Morphine pretreatment enhanced reverse transcription (RT), integration, viral transcription, and p24<sup>Gag</sup> secretion in HIV-1-infected iPSC-derived microglia, which was blocked by treatment with naloxone, a MOR antagonist. In contrast, morphine treatment did not impact HIV-1 infection in MOR-deficient monocyte-derived macrophages, although, induced exogenous expression of MOR in macrophages conferred morphine-mediated enhancement of HIV-1 infection. Interestingly, viral transcriptome analysis by digital-drop PCR revealed selective enhancement of HIV-1 icRNA expression in morphine-exposed iPSC-derived microglia, which correlated with enhanced HIV-1 icRNA-induced secretion of IP-10 in MOR+ cells. Further, PI3K inhibitor, wortmannin, blocked morphine-mediated enhancement of HIV-1 replication and HIV-1 icRNA-induced IP-10 secretion, suggesting that MOR signaling and HIV-1 icRNA expression synergistically activate the PI3K-Akt signaling pathway in microglia to exacerbate virus-induced inflammatory responses.</p>\",\"PeriodicalId\":12622,\"journal\":{\"name\":\"Frontiers in Immunology\",\"volume\":\"16 \",\"pages\":\"1628872\"},\"PeriodicalIF\":5.9000,\"publicationDate\":\"2025-10-06\",\"publicationTypes\":\"Journal Article\",\"fieldsOfStudy\":null,\"isOpenAccess\":false,\"openAccessPdf\":\"https://www.ncbi.nlm.nih.gov/pmc/articles/PMC12536016/pdf/\",\"citationCount\":\"0\",\"resultStr\":null,\"platform\":\"Semanticscholar\",\"paperid\":null,\"PeriodicalName\":\"Frontiers in Immunology\",\"FirstCategoryId\":\"3\",\"ListUrlMain\":\"https://doi.org/10.3389/fimmu.2025.1628872\",\"RegionNum\":2,\"RegionCategory\":\"医学\",\"ArticlePicture\":[],\"TitleCN\":null,\"AbstractTextCN\":null,\"PMCID\":null,\"EPubDate\":\"2025/1/1 0:00:00\",\"PubModel\":\"eCollection\",\"JCR\":\"Q1\",\"JCRName\":\"IMMUNOLOGY\",\"Score\":null,\"Total\":0}","platform":"Semanticscholar","paperid":null,"PeriodicalName":"Frontiers in Immunology","FirstCategoryId":"3","ListUrlMain":"https://doi.org/10.3389/fimmu.2025.1628872","RegionNum":2,"RegionCategory":"医学","ArticlePicture":[],"TitleCN":null,"AbstractTextCN":null,"PMCID":null,"EPubDate":"2025/1/1 0:00:00","PubModel":"eCollection","JCR":"Q1","JCRName":"IMMUNOLOGY","Score":null,"Total":0}
引用次数: 0

摘要

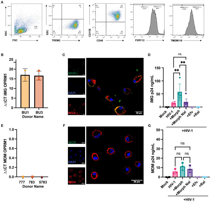
艾滋病毒-1 (PWH)感染者和长期使用阿片类药物的人患艾滋病毒相关神经系统疾病(HAND)的风险较高,这通常与持续炎症有关。小胶质细胞是大脑中的先天免疫细胞,是中枢神经系统中HIV-1的主要储存库,并调节神经炎症。我们的研究小组先前表明,HIV-1感染诱导多能干细胞(iPSC)衍生的小胶质细胞和病毒内含子RNA (icRNA)表达会引发炎症反应。小胶质细胞表达μ阿片受体(μ opioid receptor, MOR),但阿片对HIV-1感染的免疫调节作用尚不清楚。在这里,我们报道MOR激活影响HIV-1感染的建立和HIV-1诱导的小胶质细胞先天反应。吗啡预处理增强了hiv -1感染的ipsc衍生小胶质细胞的逆转录(RT)、整合、病毒转录和p24Gag分泌,而这一过程被MOR拮抗剂纳洛酮阻断。相比之下,吗啡治疗并不影响MOR缺失的单核细胞源性巨噬细胞中的HIV-1感染,尽管在巨噬细胞中诱导外源性MOR表达可使吗啡介导的HIV-1感染增强。有趣的是,通过数字下降PCR进行的病毒转录组分析显示,在吗啡暴露的ipsc衍生的小胶质细胞中,HIV-1 icRNA表达选择性增强,这与MOR+细胞中HIV-1 icRNA诱导的IP-10分泌增强相关。此外,PI3K抑制剂wortmannin阻断了吗啡介导的HIV-1复制增强和HIV-1 icRNA诱导的IP-10分泌,表明MOR信号和HIV-1 icRNA表达协同激活小胶质细胞中PI3K- akt信号通路,从而加剧病毒诱导的炎症反应。
本文章由计算机程序翻译,如有差异,请以英文原文为准。

Mu opioid receptor activation in microglia enhances HIV-1 infection and HIV-infection-induced inflammatory responses.

Mu opioid receptor activation in microglia enhances HIV-1 infection and HIV-infection-induced inflammatory responses.

Mu opioid receptor activation in microglia enhances HIV-1 infection and HIV-infection-induced inflammatory responses.

Mu opioid receptor activation in microglia enhances HIV-1 infection and HIV-infection-induced inflammatory responses.

People living with HIV-1 (PWH) and chronically using opioids have elevated risks of developing HIV-associated neurological disorders (HAND) that are often correlated with persistent inflammation. Microglia, innate immune cells in the brain, are the principal HIV-1 reservoir in the central nervous system and regulate neuroinflammation. Our group previously showed that HIV-1 infection of induced pluripotent stem cell (iPSC)-derived microglia and viral intron-containing RNA (icRNA) expression triggers inflammatory responses. Microglia express μ opioid receptor, MOR, yet the immunomodulatory effects of opioids on HIV-1 infection in microglia are unclear. Here, we report that MOR activation impacts HIV-1 infection establishment and HIV-1-induced innate responses in microglia. Morphine pretreatment enhanced reverse transcription (RT), integration, viral transcription, and p24Gag secretion in HIV-1-infected iPSC-derived microglia, which was blocked by treatment with naloxone, a MOR antagonist. In contrast, morphine treatment did not impact HIV-1 infection in MOR-deficient monocyte-derived macrophages, although, induced exogenous expression of MOR in macrophages conferred morphine-mediated enhancement of HIV-1 infection. Interestingly, viral transcriptome analysis by digital-drop PCR revealed selective enhancement of HIV-1 icRNA expression in morphine-exposed iPSC-derived microglia, which correlated with enhanced HIV-1 icRNA-induced secretion of IP-10 in MOR+ cells. Further, PI3K inhibitor, wortmannin, blocked morphine-mediated enhancement of HIV-1 replication and HIV-1 icRNA-induced IP-10 secretion, suggesting that MOR signaling and HIV-1 icRNA expression synergistically activate the PI3K-Akt signaling pathway in microglia to exacerbate virus-induced inflammatory responses.

求助全文
通过发布文献求助,成功后即可免费获取论文全文。 去求助
来源期刊
CiteScore
9.80
自引率
11.00%
发文量
7153
审稿时长
14 weeks
期刊介绍: Frontiers in Immunology is a leading journal in its field, publishing rigorously peer-reviewed research across basic, translational and clinical immunology. This multidisciplinary open-access journal is at the forefront of disseminating and communicating scientific knowledge and impactful discoveries to researchers, academics, clinicians and the public worldwide. Frontiers in Immunology is the official Journal of the International Union of Immunological Societies (IUIS). Encompassing the entire field of Immunology, this journal welcomes papers that investigate basic mechanisms of immune system development and function, with a particular emphasis given to the description of the clinical and immunological phenotype of human immune disorders, and on the definition of their molecular basis.
×
引用
GB/T 7714-2015
复制
MLA
复制
APA
复制
导出至
BibTeX EndNote RefMan NoteFirst NoteExpress
×
提示
您的信息不完整,为了账户安全,请先补充。
现在去补充
×
提示
您因"违规操作"
具体请查看互助需知
我知道了
×
提示
确定
请完成安全验证×
copy
已复制链接
快去分享给好友吧!
我知道了
右上角分享
点击右上角分享
0
联系我们:info@booksci.cn Book学术提供免费学术资源搜索服务,方便国内外学者检索中英文文献。致力于提供最便捷和优质的服务体验。 Copyright © 2023 布克学术 All rights reserved.
京ICP备2023020795号-1
ghs 京公网安备 11010802042870号
Book学术文献互助
Book学术文献互助群
群 号:604180095
Book学术官方微信