人体内微生物与上尿路上皮癌的关系是什么?

IF 5.9 2区 医学 Q1 IMMUNOLOGY
Frontiers in Immunology Pub Date : 2025-10-03 eCollection Date: 2025-01-01 DOI:10.3389/fimmu.2025.1636782
Xin Pei, Minghui Yu, Yijia Wang, Shi Zong, Fei Qi, Kaichen Wang
{"title":"人体内微生物与上尿路上皮癌的关系是什么?","authors":"Xin Pei, Minghui Yu, Yijia Wang, Shi Zong, Fei Qi, Kaichen Wang","doi":"10.3389/fimmu.2025.1636782","DOIUrl":null,"url":null,"abstract":"<p><p>Upper Tract Urothelial Carcinoma (UTUC) is a highly malignant tumor originating from the epithelium of the upper urinary tract with diverse pathogenesis, but currently available diagnostic and therapeutic strategies have some limitations. In recent years, human microbiome-related studies have provided new ideas for the exploration of the pathogenesis and treatment of UTUC. In this paper, we review the research progress of human microbiome related to UTUC. Focusing on the urinary microbiome, the role of the microbiome in the pathogenesis of UTUC is investigated through the mechanisms of chronic inflammation, genotoxic damage, immune microenvironmental imbalance and metabolic reprogramming. The pyelo-ureteric microbiome of healthy populations is dominated by commensal bacteria such as Lactobacillus and Streptococcus, whereas pathogenic bacteria such as Escherichia coli (E. coli) and Enterococcus faecalis are significantly enriched in patients with UTUC, which results in the development of DNA damage, inflammatory response and immunosuppression. In addition, microbiome metabolites (e.g., short-chain fatty acids, tryptophan derivatives) can influence tumor progression by modulating immune checkpoints (e.g., PD-1/PD-L1, B7-H4) and metabolic pathways (e.g., Warburg effect). In diagnostic and therapeutic applications, urinary microbial markers (e.g., E. coli-specific gene clusters) can be combined with circulating tumor DNA (ctDNA) assays to improve diagnostic sensitivity and specificity, and indices of intestinal flora diversity (e.g., Simpson's index) are significantly correlated with the response rate to chemotherapy and prognostic course. In the future, we need to overcome the challenges of difficult sample acquisition, unknown causal mechanisms, and etiologic heterogeneity interference, and promote multi-omics joint modeling as well as cross-ethnicity and geographic research, and bidirectional regulation mechanisms of the gut-kidney axis in order to develop more accurate UTUC diagnosis and treatment strategies.</p>","PeriodicalId":12622,"journal":{"name":"Frontiers in Immunology","volume":"16 ","pages":"1636782"},"PeriodicalIF":5.9000,"publicationDate":"2025-10-03","publicationTypes":"Journal Article","fieldsOfStudy":null,"isOpenAccess":false,"openAccessPdf":"https://www.ncbi.nlm.nih.gov/pmc/articles/PMC12531182/pdf/","citationCount":"0","resultStr":"{\"title\":\"What is the relationship between microorganisms in the human body and upper tract urothelial carcinoma?\",\"authors\":\"Xin Pei, Minghui Yu, Yijia Wang, Shi Zong, Fei Qi, Kaichen Wang\",\"doi\":\"10.3389/fimmu.2025.1636782\",\"DOIUrl\":null,\"url\":null,\"abstract\":\"<p><p>Upper Tract Urothelial Carcinoma (UTUC) is a highly malignant tumor originating from the epithelium of the upper urinary tract with diverse pathogenesis, but currently available diagnostic and therapeutic strategies have some limitations. In recent years, human microbiome-related studies have provided new ideas for the exploration of the pathogenesis and treatment of UTUC. In this paper, we review the research progress of human microbiome related to UTUC. Focusing on the urinary microbiome, the role of the microbiome in the pathogenesis of UTUC is investigated through the mechanisms of chronic inflammation, genotoxic damage, immune microenvironmental imbalance and metabolic reprogramming. The pyelo-ureteric microbiome of healthy populations is dominated by commensal bacteria such as Lactobacillus and Streptococcus, whereas pathogenic bacteria such as Escherichia coli (E. coli) and Enterococcus faecalis are significantly enriched in patients with UTUC, which results in the development of DNA damage, inflammatory response and immunosuppression. In addition, microbiome metabolites (e.g., short-chain fatty acids, tryptophan derivatives) can influence tumor progression by modulating immune checkpoints (e.g., PD-1/PD-L1, B7-H4) and metabolic pathways (e.g., Warburg effect). In diagnostic and therapeutic applications, urinary microbial markers (e.g., E. coli-specific gene clusters) can be combined with circulating tumor DNA (ctDNA) assays to improve diagnostic sensitivity and specificity, and indices of intestinal flora diversity (e.g., Simpson's index) are significantly correlated with the response rate to chemotherapy and prognostic course. In the future, we need to overcome the challenges of difficult sample acquisition, unknown causal mechanisms, and etiologic heterogeneity interference, and promote multi-omics joint modeling as well as cross-ethnicity and geographic research, and bidirectional regulation mechanisms of the gut-kidney axis in order to develop more accurate UTUC diagnosis and treatment strategies.</p>\",\"PeriodicalId\":12622,\"journal\":{\"name\":\"Frontiers in Immunology\",\"volume\":\"16 \",\"pages\":\"1636782\"},\"PeriodicalIF\":5.9000,\"publicationDate\":\"2025-10-03\",\"publicationTypes\":\"Journal Article\",\"fieldsOfStudy\":null,\"isOpenAccess\":false,\"openAccessPdf\":\"https://www.ncbi.nlm.nih.gov/pmc/articles/PMC12531182/pdf/\",\"citationCount\":\"0\",\"resultStr\":null,\"platform\":\"Semanticscholar\",\"paperid\":null,\"PeriodicalName\":\"Frontiers in Immunology\",\"FirstCategoryId\":\"3\",\"ListUrlMain\":\"https://doi.org/10.3389/fimmu.2025.1636782\",\"RegionNum\":2,\"RegionCategory\":\"医学\",\"ArticlePicture\":[],\"TitleCN\":null,\"AbstractTextCN\":null,\"PMCID\":null,\"EPubDate\":\"2025/1/1 0:00:00\",\"PubModel\":\"eCollection\",\"JCR\":\"Q1\",\"JCRName\":\"IMMUNOLOGY\",\"Score\":null,\"Total\":0}","platform":"Semanticscholar","paperid":null,"PeriodicalName":"Frontiers in Immunology","FirstCategoryId":"3","ListUrlMain":"https://doi.org/10.3389/fimmu.2025.1636782","RegionNum":2,"RegionCategory":"医学","ArticlePicture":[],"TitleCN":null,"AbstractTextCN":null,"PMCID":null,"EPubDate":"2025/1/1 0:00:00","PubModel":"eCollection","JCR":"Q1","JCRName":"IMMUNOLOGY","Score":null,"Total":0}
引用次数: 0

摘要

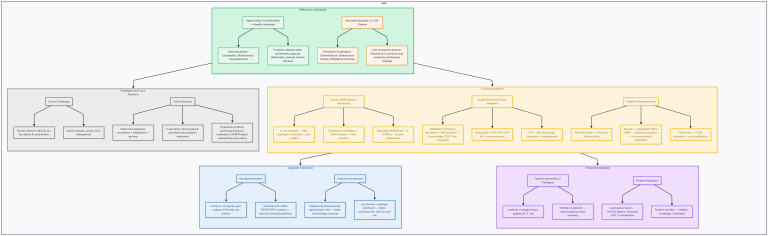
上尿路上皮癌(UTUC)是一种起源于上尿路上皮的高度恶性肿瘤,其发病机制多样,但目前可用的诊断和治疗策略存在一定的局限性。近年来,人体微生物组相关研究为探索UTUC的发病机制和治疗提供了新的思路。本文就与UTUC相关的人类微生物组的研究进展进行综述。以泌尿微生物组为重点,通过慢性炎症、基因毒性损伤、免疫微环境失衡和代谢重编程等机制探讨微生物组在UTUC发病中的作用。健康人群的肾盂输尿管微生物群以共生菌如乳酸杆菌和链球菌为主,而致病菌如大肠杆菌和粪肠球菌在UTUC患者体内显著富集,导致DNA损伤、炎症反应和免疫抑制的发生。此外,微生物组代谢物(如短链脂肪酸、色氨酸衍生物)可通过调节免疫检查点(如PD-1/PD-L1、B7-H4)和代谢途径(如Warburg效应)影响肿瘤进展。在诊断和治疗应用中,尿液微生物标志物(如大肠杆菌特异性基因簇)可与循环肿瘤DNA (ctDNA)检测相结合,提高诊断的敏感性和特异性,肠道菌群多样性指标(如辛普森指数)与化疗反应率和预后病程显著相关。未来,我们需要克服样本采集困难、病因机制未知、病因异质性干扰等挑战,推动多组学联合建模、跨种族、跨地域研究、肠肾轴双向调控机制等,以制定更准确的UTUC诊疗策略。
本文章由计算机程序翻译,如有差异,请以英文原文为准。

What is the relationship between microorganisms in the human body and upper tract urothelial carcinoma?

What is the relationship between microorganisms in the human body and upper tract urothelial carcinoma?

Upper Tract Urothelial Carcinoma (UTUC) is a highly malignant tumor originating from the epithelium of the upper urinary tract with diverse pathogenesis, but currently available diagnostic and therapeutic strategies have some limitations. In recent years, human microbiome-related studies have provided new ideas for the exploration of the pathogenesis and treatment of UTUC. In this paper, we review the research progress of human microbiome related to UTUC. Focusing on the urinary microbiome, the role of the microbiome in the pathogenesis of UTUC is investigated through the mechanisms of chronic inflammation, genotoxic damage, immune microenvironmental imbalance and metabolic reprogramming. The pyelo-ureteric microbiome of healthy populations is dominated by commensal bacteria such as Lactobacillus and Streptococcus, whereas pathogenic bacteria such as Escherichia coli (E. coli) and Enterococcus faecalis are significantly enriched in patients with UTUC, which results in the development of DNA damage, inflammatory response and immunosuppression. In addition, microbiome metabolites (e.g., short-chain fatty acids, tryptophan derivatives) can influence tumor progression by modulating immune checkpoints (e.g., PD-1/PD-L1, B7-H4) and metabolic pathways (e.g., Warburg effect). In diagnostic and therapeutic applications, urinary microbial markers (e.g., E. coli-specific gene clusters) can be combined with circulating tumor DNA (ctDNA) assays to improve diagnostic sensitivity and specificity, and indices of intestinal flora diversity (e.g., Simpson's index) are significantly correlated with the response rate to chemotherapy and prognostic course. In the future, we need to overcome the challenges of difficult sample acquisition, unknown causal mechanisms, and etiologic heterogeneity interference, and promote multi-omics joint modeling as well as cross-ethnicity and geographic research, and bidirectional regulation mechanisms of the gut-kidney axis in order to develop more accurate UTUC diagnosis and treatment strategies.

求助全文
通过发布文献求助,成功后即可免费获取论文全文。 去求助
来源期刊
CiteScore
9.80
自引率
11.00%
发文量
7153
审稿时长
14 weeks
期刊介绍: Frontiers in Immunology is a leading journal in its field, publishing rigorously peer-reviewed research across basic, translational and clinical immunology. This multidisciplinary open-access journal is at the forefront of disseminating and communicating scientific knowledge and impactful discoveries to researchers, academics, clinicians and the public worldwide. Frontiers in Immunology is the official Journal of the International Union of Immunological Societies (IUIS). Encompassing the entire field of Immunology, this journal welcomes papers that investigate basic mechanisms of immune system development and function, with a particular emphasis given to the description of the clinical and immunological phenotype of human immune disorders, and on the definition of their molecular basis.
×
引用
GB/T 7714-2015
复制
MLA
复制
APA
复制
导出至
BibTeX EndNote RefMan NoteFirst NoteExpress
×
提示
您的信息不完整,为了账户安全,请先补充。
现在去补充
×
提示
您因"违规操作"
具体请查看互助需知
我知道了
×
提示
确定
请完成安全验证×
copy
已复制链接
快去分享给好友吧!
我知道了
右上角分享
点击右上角分享
0
联系我们:info@booksci.cn Book学术提供免费学术资源搜索服务,方便国内外学者检索中英文文献。致力于提供最便捷和优质的服务体验。 Copyright © 2023 布克学术 All rights reserved.
京ICP备2023020795号-1
ghs 京公网安备 11010802042870号
Book学术文献互助
Book学术文献互助群
群 号:604180095
Book学术官方微信