单细胞转录组学洞察ccRCC:一个用于预后和治疗反应预测的干性基因标记。

IF 2.9 4区 医学 Q3 ENDOCRINOLOGY & METABOLISM
Jianhui Chen, Xinyi Wu, Guo Han, Chao Xu
{"title":"单细胞转录组学洞察ccRCC:一个用于预后和治疗反应预测的干性基因标记。","authors":"Jianhui Chen, Xinyi Wu, Guo Han, Chao Xu","doi":"10.1007/s12672-025-03664-z","DOIUrl":null,"url":null,"abstract":"<p><p>Clear cell renal cell carcinoma (ccRCC), the most prevalent renal malignancy, exhibits remarkable intratumoral heterogeneity that challenges precise prognostication and treatment stratification. Leveraging single-cell RNA sequencing (scRNA-seq) and an advanced artificial intelligence (AI)-driven analytical framework, we comprehensively dissected the cellular complexity of ccRCC and developed a robust prognostic model. Analyzing scRNA-seq data from 44 ccRCC samples, we identified a distinct proliferative epithelial cell subtype strongly correlated with adverse clinical outcomes. Through a sophisticated LASSO-XGBoost machine learning approach, we constructed a novel stemness-related gene signature (SGS) that demonstrated exceptional predictive capabilities across multiple independent cohorts. The SGS effectively stratified patients into high-risk and low-risk groups, with high-risk individuals experiencing significantly reduced overall survival. Notably, our model outperformed conventional clinicopathological parameters and existing prognostic signatures. Critically, patients with elevated SGS scores exhibited diminished responsiveness to targeted therapies and immune checkpoint inhibitors, suggesting its potential as a predictive biomarker for treatment efficacy. Our findings not only illuminate the pivotal role of proliferative epithelial cells in ccRCC progression but also underscore the transformative potential of AI-driven approaches in precision oncology. This study provides a foundational framework for enhanced patient stratification and personalized therapeutic interventions in ccRCC.</p>","PeriodicalId":11148,"journal":{"name":"Discover. Oncology","volume":"16 1","pages":"1862"},"PeriodicalIF":2.9000,"publicationDate":"2025-10-14","publicationTypes":"Journal Article","fieldsOfStudy":null,"isOpenAccess":false,"openAccessPdf":"https://www.ncbi.nlm.nih.gov/pmc/articles/PMC12521704/pdf/","citationCount":"0","resultStr":"{\"title\":\"Single-cell transcriptomic insights into ccRCC: a stemness gene signature for prognosis and treatment response prediction.\",\"authors\":\"Jianhui Chen, Xinyi Wu, Guo Han, Chao Xu\",\"doi\":\"10.1007/s12672-025-03664-z\",\"DOIUrl\":null,\"url\":null,\"abstract\":\"<p><p>Clear cell renal cell carcinoma (ccRCC), the most prevalent renal malignancy, exhibits remarkable intratumoral heterogeneity that challenges precise prognostication and treatment stratification. Leveraging single-cell RNA sequencing (scRNA-seq) and an advanced artificial intelligence (AI)-driven analytical framework, we comprehensively dissected the cellular complexity of ccRCC and developed a robust prognostic model. Analyzing scRNA-seq data from 44 ccRCC samples, we identified a distinct proliferative epithelial cell subtype strongly correlated with adverse clinical outcomes. Through a sophisticated LASSO-XGBoost machine learning approach, we constructed a novel stemness-related gene signature (SGS) that demonstrated exceptional predictive capabilities across multiple independent cohorts. The SGS effectively stratified patients into high-risk and low-risk groups, with high-risk individuals experiencing significantly reduced overall survival. Notably, our model outperformed conventional clinicopathological parameters and existing prognostic signatures. Critically, patients with elevated SGS scores exhibited diminished responsiveness to targeted therapies and immune checkpoint inhibitors, suggesting its potential as a predictive biomarker for treatment efficacy. Our findings not only illuminate the pivotal role of proliferative epithelial cells in ccRCC progression but also underscore the transformative potential of AI-driven approaches in precision oncology. This study provides a foundational framework for enhanced patient stratification and personalized therapeutic interventions in ccRCC.</p>\",\"PeriodicalId\":11148,\"journal\":{\"name\":\"Discover. Oncology\",\"volume\":\"16 1\",\"pages\":\"1862\"},\"PeriodicalIF\":2.9000,\"publicationDate\":\"2025-10-14\",\"publicationTypes\":\"Journal Article\",\"fieldsOfStudy\":null,\"isOpenAccess\":false,\"openAccessPdf\":\"https://www.ncbi.nlm.nih.gov/pmc/articles/PMC12521704/pdf/\",\"citationCount\":\"0\",\"resultStr\":null,\"platform\":\"Semanticscholar\",\"paperid\":null,\"PeriodicalName\":\"Discover. Oncology\",\"FirstCategoryId\":\"3\",\"ListUrlMain\":\"https://doi.org/10.1007/s12672-025-03664-z\",\"RegionNum\":4,\"RegionCategory\":\"医学\",\"ArticlePicture\":[],\"TitleCN\":null,\"AbstractTextCN\":null,\"PMCID\":null,\"EPubDate\":\"\",\"PubModel\":\"\",\"JCR\":\"Q3\",\"JCRName\":\"ENDOCRINOLOGY & METABOLISM\",\"Score\":null,\"Total\":0}","platform":"Semanticscholar","paperid":null,"PeriodicalName":"Discover. Oncology","FirstCategoryId":"3","ListUrlMain":"https://doi.org/10.1007/s12672-025-03664-z","RegionNum":4,"RegionCategory":"医学","ArticlePicture":[],"TitleCN":null,"AbstractTextCN":null,"PMCID":null,"EPubDate":"","PubModel":"","JCR":"Q3","JCRName":"ENDOCRINOLOGY & METABOLISM","Score":null,"Total":0}
引用次数: 0

摘要

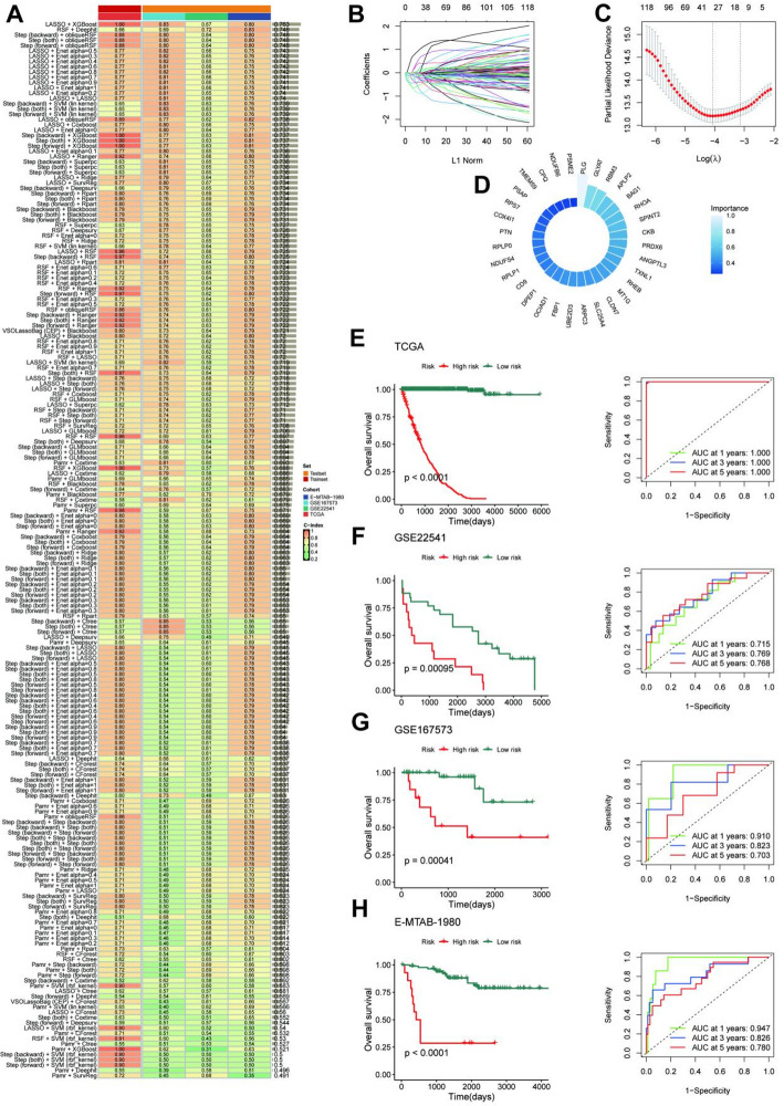
透明细胞肾细胞癌(ccRCC)是最常见的肾脏恶性肿瘤,表现出显著的肿瘤内异质性,这对精确的预后和治疗分层提出了挑战。利用单细胞RNA测序(scRNA-seq)和先进的人工智能(AI)驱动的分析框架,我们全面剖析了ccRCC的细胞复杂性,并建立了一个强大的预后模型。分析44例ccRCC样本的scRNA-seq数据,我们发现了一种与不良临床结果密切相关的独特增殖上皮细胞亚型。通过先进的LASSO-XGBoost机器学习方法,我们构建了一种新的干细胞相关基因特征(SGS),该特征在多个独立队列中表现出卓越的预测能力。SGS有效地将患者分为高风险和低风险组,高风险患者的总生存率显著降低。值得注意的是,我们的模型优于传统的临床病理参数和现有的预后特征。重要的是,SGS评分升高的患者对靶向治疗和免疫检查点抑制剂的反应性降低,这表明它有可能作为治疗效果的预测性生物标志物。我们的研究结果不仅阐明了增殖上皮细胞在ccRCC进展中的关键作用,而且强调了人工智能驱动的精准肿瘤学方法的变革潜力。本研究为加强ccRCC患者分层和个性化治疗干预提供了基础框架。
本文章由计算机程序翻译,如有差异,请以英文原文为准。

Single-cell transcriptomic insights into ccRCC: a stemness gene signature for prognosis and treatment response prediction.

Single-cell transcriptomic insights into ccRCC: a stemness gene signature for prognosis and treatment response prediction.

Single-cell transcriptomic insights into ccRCC: a stemness gene signature for prognosis and treatment response prediction.

Single-cell transcriptomic insights into ccRCC: a stemness gene signature for prognosis and treatment response prediction.

Clear cell renal cell carcinoma (ccRCC), the most prevalent renal malignancy, exhibits remarkable intratumoral heterogeneity that challenges precise prognostication and treatment stratification. Leveraging single-cell RNA sequencing (scRNA-seq) and an advanced artificial intelligence (AI)-driven analytical framework, we comprehensively dissected the cellular complexity of ccRCC and developed a robust prognostic model. Analyzing scRNA-seq data from 44 ccRCC samples, we identified a distinct proliferative epithelial cell subtype strongly correlated with adverse clinical outcomes. Through a sophisticated LASSO-XGBoost machine learning approach, we constructed a novel stemness-related gene signature (SGS) that demonstrated exceptional predictive capabilities across multiple independent cohorts. The SGS effectively stratified patients into high-risk and low-risk groups, with high-risk individuals experiencing significantly reduced overall survival. Notably, our model outperformed conventional clinicopathological parameters and existing prognostic signatures. Critically, patients with elevated SGS scores exhibited diminished responsiveness to targeted therapies and immune checkpoint inhibitors, suggesting its potential as a predictive biomarker for treatment efficacy. Our findings not only illuminate the pivotal role of proliferative epithelial cells in ccRCC progression but also underscore the transformative potential of AI-driven approaches in precision oncology. This study provides a foundational framework for enhanced patient stratification and personalized therapeutic interventions in ccRCC.

求助全文
通过发布文献求助,成功后即可免费获取论文全文。 去求助
来源期刊
Discover. Oncology
Discover. Oncology Medicine-Endocrinology, Diabetes and Metabolism
CiteScore
2.40
自引率
9.10%
发文量
122
审稿时长
5 weeks
×
引用
GB/T 7714-2015
复制
MLA
复制
APA
复制
导出至
BibTeX EndNote RefMan NoteFirst NoteExpress
×
提示
您的信息不完整,为了账户安全,请先补充。
现在去补充
×
提示
您因"违规操作"
具体请查看互助需知
我知道了
×
提示
确定
请完成安全验证×
copy
已复制链接
快去分享给好友吧!
我知道了
右上角分享
点击右上角分享
0
联系我们:info@booksci.cn Book学术提供免费学术资源搜索服务,方便国内外学者检索中英文文献。致力于提供最便捷和优质的服务体验。 Copyright © 2023 布克学术 All rights reserved.
京ICP备2023020795号-1
ghs 京公网安备 11010802042870号
Book学术文献互助
Book学术文献互助群
群 号:604180095
Book学术官方微信