Senataxin促进抗原受体基因多样化过程中的重组保真度

IF 6.6 1区 生物学 Q1 BIOCHEMISTRY & MOLECULAR BIOLOGY
Alice Billie Libri, Jinglong Wang, Timea Marton, Wei Yu, François Dossin, Gabriel Balmus, Bernardo Reina-San-Martin, Richard Frock, Chloé Lescale, Ludovic Deriano
{"title":"Senataxin促进抗原受体基因多样化过程中的重组保真度","authors":"Alice Billie Libri,&nbsp;Jinglong Wang,&nbsp;Timea Marton,&nbsp;Wei Yu,&nbsp;François Dossin,&nbsp;Gabriel Balmus,&nbsp;Bernardo Reina-San-Martin,&nbsp;Richard Frock,&nbsp;Chloé Lescale,&nbsp;Ludovic Deriano","doi":"10.1126/scisignal.adv8801","DOIUrl":null,"url":null,"abstract":"<div >Antigen receptor diversity depends on the assembly of variable (V), diverse (D), and joining (J) exons in genes encoding immunoglobulins (Igs) and T cell receptors (TCRs). During V(D)J recombination, DNA double-strand breaks (DSBs) introduced by the RAG1/2 nuclease complex are repaired by the process of nonhomologous end-joining (NHEJ). We hypothesized that functional redundancies between NHEJ and the chromatin DSB response, which depends on the kinase ATM, potentially masked the activity of additional factors that regulate V(D)J recombination. We performed targeted CRISPR-Cas9 knockout screens for genes implicated in V(D)J recombination in pro-B cells that were either untreated or treated with an ATM inhibitor. We found that loss of the RNA/DNA helicase senataxin (SETX) impaired V(D)J recombination and led to the formation of aberrant hybrid joints between coding ends and signal ends, both in vitro and in mice. The loss of SETX in a background deficient in the NHEJ factor XLF or in which ATM was inhibited led to substantial impairment of V(D)J recombination and to the presence of unsealed coding ends. SETX limited aberrant activation-induced cytidine deaminase (AID)–induced DNA end-joining between <i>Igh</i>-containing alleles during the process of class-switch recombination. Together, our findings reveal a previously uncharacterized role for SETX in promoting recombination fidelity during antigen receptor gene diversification.</div>","PeriodicalId":21658,"journal":{"name":"Science Signaling","volume":"18 908","pages":""},"PeriodicalIF":6.6000,"publicationDate":"2025-10-14","publicationTypes":"Journal Article","fieldsOfStudy":null,"isOpenAccess":false,"openAccessPdf":"https://www.science.org/doi/reader/10.1126/scisignal.adv8801","citationCount":"0","resultStr":"{\"title\":\"Senataxin promotes recombination fidelity during antigen receptor gene diversification\",\"authors\":\"Alice Billie Libri,&nbsp;Jinglong Wang,&nbsp;Timea Marton,&nbsp;Wei Yu,&nbsp;François Dossin,&nbsp;Gabriel Balmus,&nbsp;Bernardo Reina-San-Martin,&nbsp;Richard Frock,&nbsp;Chloé Lescale,&nbsp;Ludovic Deriano\",\"doi\":\"10.1126/scisignal.adv8801\",\"DOIUrl\":null,\"url\":null,\"abstract\":\"<div >Antigen receptor diversity depends on the assembly of variable (V), diverse (D), and joining (J) exons in genes encoding immunoglobulins (Igs) and T cell receptors (TCRs). During V(D)J recombination, DNA double-strand breaks (DSBs) introduced by the RAG1/2 nuclease complex are repaired by the process of nonhomologous end-joining (NHEJ). We hypothesized that functional redundancies between NHEJ and the chromatin DSB response, which depends on the kinase ATM, potentially masked the activity of additional factors that regulate V(D)J recombination. We performed targeted CRISPR-Cas9 knockout screens for genes implicated in V(D)J recombination in pro-B cells that were either untreated or treated with an ATM inhibitor. We found that loss of the RNA/DNA helicase senataxin (SETX) impaired V(D)J recombination and led to the formation of aberrant hybrid joints between coding ends and signal ends, both in vitro and in mice. The loss of SETX in a background deficient in the NHEJ factor XLF or in which ATM was inhibited led to substantial impairment of V(D)J recombination and to the presence of unsealed coding ends. SETX limited aberrant activation-induced cytidine deaminase (AID)–induced DNA end-joining between <i>Igh</i>-containing alleles during the process of class-switch recombination. Together, our findings reveal a previously uncharacterized role for SETX in promoting recombination fidelity during antigen receptor gene diversification.</div>\",\"PeriodicalId\":21658,\"journal\":{\"name\":\"Science Signaling\",\"volume\":\"18 908\",\"pages\":\"\"},\"PeriodicalIF\":6.6000,\"publicationDate\":\"2025-10-14\",\"publicationTypes\":\"Journal Article\",\"fieldsOfStudy\":null,\"isOpenAccess\":false,\"openAccessPdf\":\"https://www.science.org/doi/reader/10.1126/scisignal.adv8801\",\"citationCount\":\"0\",\"resultStr\":null,\"platform\":\"Semanticscholar\",\"paperid\":null,\"PeriodicalName\":\"Science Signaling\",\"FirstCategoryId\":\"99\",\"ListUrlMain\":\"https://www.science.org/doi/10.1126/scisignal.adv8801\",\"RegionNum\":1,\"RegionCategory\":\"生物学\",\"ArticlePicture\":[],\"TitleCN\":null,\"AbstractTextCN\":null,\"PMCID\":null,\"EPubDate\":\"\",\"PubModel\":\"\",\"JCR\":\"Q1\",\"JCRName\":\"BIOCHEMISTRY & MOLECULAR BIOLOGY\",\"Score\":null,\"Total\":0}","platform":"Semanticscholar","paperid":null,"PeriodicalName":"Science Signaling","FirstCategoryId":"99","ListUrlMain":"https://www.science.org/doi/10.1126/scisignal.adv8801","RegionNum":1,"RegionCategory":"生物学","ArticlePicture":[],"TitleCN":null,"AbstractTextCN":null,"PMCID":null,"EPubDate":"","PubModel":"","JCR":"Q1","JCRName":"BIOCHEMISTRY & MOLECULAR BIOLOGY","Score":null,"Total":0}
引用次数: 0

摘要

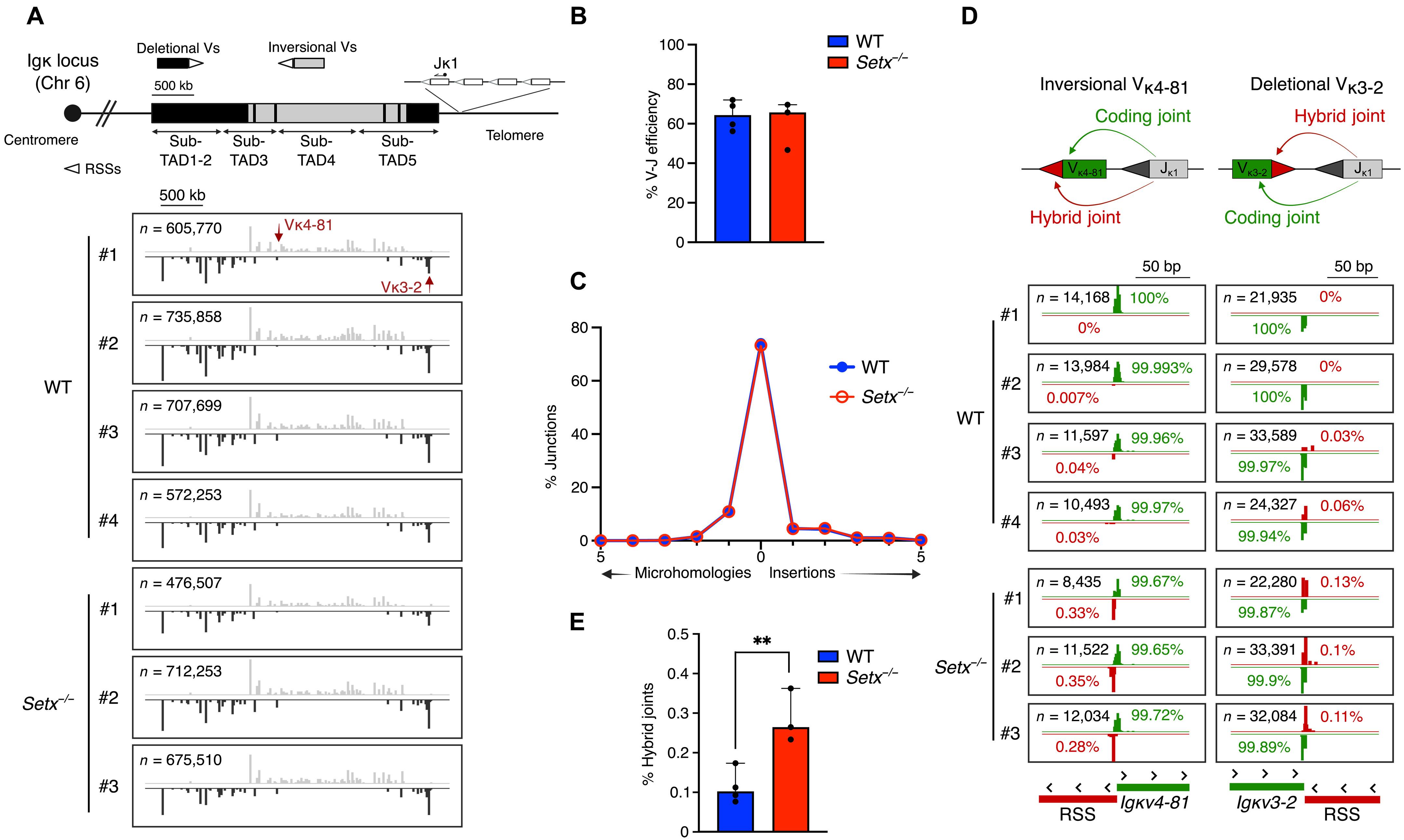
抗原受体的多样性取决于编码免疫球蛋白(Igs)和T细胞受体(TCRs)的基因中可变(V)、多样(D)和连接(J)外显子的组装。在V(D)J重组过程中,RAG1/2核酸酶复合体引入的DNA双链断裂(DSBs)通过非同源末端连接(NHEJ)过程修复。我们假设NHEJ和染色质DSB反应之间的功能冗余(依赖于激酶ATM)可能掩盖了调节V(D)J重组的其他因子的活性。我们对未处理或使用ATM抑制剂处理的前b细胞中与V(D)J重组相关的基因进行了靶向CRISPR-Cas9敲除筛选。我们发现RNA/DNA解旋酶senataxin (SETX)的缺失损害了V(D)J重组,导致编码端和信号端之间形成异常的杂交关节,无论是在体外还是在小鼠体内。在NHEJ因子XLF缺乏或ATM被抑制的背景下,SETX的缺失会导致V(D)J重组的严重损伤和编码端未密封的存在。SETX限制了类转换重组过程中异常激活诱导的胞苷脱氨酶(AID)诱导的含高等位基因之间的DNA末端连接。总之,我们的研究结果揭示了SETX在抗原受体基因多样化过程中促进重组保真度的先前未被描述的作用。
本文章由计算机程序翻译,如有差异,请以英文原文为准。

Senataxin promotes recombination fidelity during antigen receptor gene diversification

Senataxin promotes recombination fidelity during antigen receptor gene diversification
Antigen receptor diversity depends on the assembly of variable (V), diverse (D), and joining (J) exons in genes encoding immunoglobulins (Igs) and T cell receptors (TCRs). During V(D)J recombination, DNA double-strand breaks (DSBs) introduced by the RAG1/2 nuclease complex are repaired by the process of nonhomologous end-joining (NHEJ). We hypothesized that functional redundancies between NHEJ and the chromatin DSB response, which depends on the kinase ATM, potentially masked the activity of additional factors that regulate V(D)J recombination. We performed targeted CRISPR-Cas9 knockout screens for genes implicated in V(D)J recombination in pro-B cells that were either untreated or treated with an ATM inhibitor. We found that loss of the RNA/DNA helicase senataxin (SETX) impaired V(D)J recombination and led to the formation of aberrant hybrid joints between coding ends and signal ends, both in vitro and in mice. The loss of SETX in a background deficient in the NHEJ factor XLF or in which ATM was inhibited led to substantial impairment of V(D)J recombination and to the presence of unsealed coding ends. SETX limited aberrant activation-induced cytidine deaminase (AID)–induced DNA end-joining between Igh-containing alleles during the process of class-switch recombination. Together, our findings reveal a previously uncharacterized role for SETX in promoting recombination fidelity during antigen receptor gene diversification.
求助全文
通过发布文献求助,成功后即可免费获取论文全文。 去求助
来源期刊
Science Signaling
Science Signaling BIOCHEMISTRY & MOLECULAR BIOLOGY-CELL BIOLOGY
CiteScore
9.50
自引率
0.00%
发文量
148
审稿时长
3-8 weeks
期刊介绍: "Science Signaling" is a reputable, peer-reviewed journal dedicated to the exploration of cell communication mechanisms, offering a comprehensive view of the intricate processes that govern cellular regulation. This journal, published weekly online by the American Association for the Advancement of Science (AAAS), is a go-to resource for the latest research in cell signaling and its various facets. The journal's scope encompasses a broad range of topics, including the study of signaling networks, synthetic biology, systems biology, and the application of these findings in drug discovery. It also delves into the computational and modeling aspects of regulatory pathways, providing insights into how cells communicate and respond to their environment. In addition to publishing full-length articles that report on groundbreaking research, "Science Signaling" also features reviews that synthesize current knowledge in the field, focus articles that highlight specific areas of interest, and editor-written highlights that draw attention to particularly significant studies. This mix of content ensures that the journal serves as a valuable resource for both researchers and professionals looking to stay abreast of the latest advancements in cell communication science.
×
引用
GB/T 7714-2015
复制
MLA
复制
APA
复制
导出至
BibTeX EndNote RefMan NoteFirst NoteExpress
×
提示
您的信息不完整,为了账户安全,请先补充。
现在去补充
×
提示
您因"违规操作"
具体请查看互助需知
我知道了
×
提示
确定
请完成安全验证×
copy
已复制链接
快去分享给好友吧!
我知道了
右上角分享
点击右上角分享
0
联系我们:info@booksci.cn Book学术提供免费学术资源搜索服务,方便国内外学者检索中英文文献。致力于提供最便捷和优质的服务体验。 Copyright © 2023 布克学术 All rights reserved.
京ICP备2023020795号-1
ghs 京公网安备 11010802042870号
Book学术文献互助
Book学术文献互助群
群 号:604180095
Book学术官方微信