阻塞性睡眠呼吸暂停核心信号通路的转录组学和多导睡眠图研究。

IF 4.2 3区 医学 Q2 CELL BIOLOGY
Mediators of Inflammation Pub Date : 2025-09-28 eCollection Date: 2025-01-01 DOI:10.1155/mi/4579543
Peijun Liu, Xiaolan Yang, Guang Cai Li
{"title":"阻塞性睡眠呼吸暂停核心信号通路的转录组学和多导睡眠图研究。","authors":"Peijun Liu, Xiaolan Yang, Guang Cai Li","doi":"10.1155/mi/4579543","DOIUrl":null,"url":null,"abstract":"<p><p><b>Background:</b> This study integrates transcriptomics and polysomnography (PSG) to investigate the core signaling pathways underlying obstructive sleep apnea (OSA), aiming to elucidate its complex pathophysiological mechanisms. These findings may provide new perspectives on the prevention, diagnosis, and treatment of OSA. <b>Methods:</b> Participants underwent PSG to monitor indicators, such as total sleep time, apnea-hypopnea index (AHI), oxygen desaturation index (ODI) and lowest oxygen saturation (LSO<sub>2</sub>). Individuals with AHI > 5 were categorised into the OSA group, while others were classified as the regular snoring group. Total RNA from white blood cells was extracted using the TRIzol method, and transcriptomic data were obtained via high-throughput sequencing. Weighted Gene Coexpression Network Analysis (WGCNA) and Protein-Protein Interaction (PPI) network analysis were used to identify OSA-related core genes. Differential gene expression, Gene Ontology (GO) and Kyoto Encyclopedia of Genes and Genomes (KEGG) enrichment analyses were conducted to explore key signaling pathways. Single-cell sequencing validated the findings, and Mendelian randomization (MR) analysis confirmed causal links between genes and pathways. <b>Results:</b> While no significant differences were observed between the OSA and regular snoring groups in gender, age, or body mass index (BMI), significant disparities were noted in sleep parameters such as AHI, ODI, and LSO<sub>2</sub>. Principal component analysis (PCA) revealed transcriptomic differences between the groups. WGCNA identified 302 differentially expressed genes (DEGs), with the Palevioletred module significantly correlating with PSG parameters. GO and KEGG analyses implicated core genes in regulating inflammation, viral defence, cell growth, and apoptosis, highlighting the NF-κB signaling pathway as central to OSA pathogenesis. PPI analysis identified key genes, including CEBPB and SPI1, while single-cell sequencing suggested NF-κB pathway activation affecting T cell subgroup distribution. MR confirmed causal relationships between core genes and the NF-κB pathway. <b>Conclusion:</b> This study identified significant differences in sleep parameters between OSA and regular snoring groups and revealed core genes enriched in the NF-κB signaling pathway. These findings suggest that targeting the NF-κB pathway may offer therapeutic benefits for OSA.</p>","PeriodicalId":18371,"journal":{"name":"Mediators of Inflammation","volume":"2025 ","pages":"4579543"},"PeriodicalIF":4.2000,"publicationDate":"2025-09-28","publicationTypes":"Journal Article","fieldsOfStudy":null,"isOpenAccess":false,"openAccessPdf":"https://www.ncbi.nlm.nih.gov/pmc/articles/PMC12497525/pdf/","citationCount":"0","resultStr":"{\"title\":\"Transcriptomic and Polysomnographic Insights Into Core Signaling Pathways in Obstructive Sleep Apnea.\",\"authors\":\"Peijun Liu, Xiaolan Yang, Guang Cai Li\",\"doi\":\"10.1155/mi/4579543\",\"DOIUrl\":null,\"url\":null,\"abstract\":\"<p><p><b>Background:</b> This study integrates transcriptomics and polysomnography (PSG) to investigate the core signaling pathways underlying obstructive sleep apnea (OSA), aiming to elucidate its complex pathophysiological mechanisms. These findings may provide new perspectives on the prevention, diagnosis, and treatment of OSA. <b>Methods:</b> Participants underwent PSG to monitor indicators, such as total sleep time, apnea-hypopnea index (AHI), oxygen desaturation index (ODI) and lowest oxygen saturation (LSO<sub>2</sub>). Individuals with AHI > 5 were categorised into the OSA group, while others were classified as the regular snoring group. Total RNA from white blood cells was extracted using the TRIzol method, and transcriptomic data were obtained via high-throughput sequencing. Weighted Gene Coexpression Network Analysis (WGCNA) and Protein-Protein Interaction (PPI) network analysis were used to identify OSA-related core genes. Differential gene expression, Gene Ontology (GO) and Kyoto Encyclopedia of Genes and Genomes (KEGG) enrichment analyses were conducted to explore key signaling pathways. Single-cell sequencing validated the findings, and Mendelian randomization (MR) analysis confirmed causal links between genes and pathways. <b>Results:</b> While no significant differences were observed between the OSA and regular snoring groups in gender, age, or body mass index (BMI), significant disparities were noted in sleep parameters such as AHI, ODI, and LSO<sub>2</sub>. Principal component analysis (PCA) revealed transcriptomic differences between the groups. WGCNA identified 302 differentially expressed genes (DEGs), with the Palevioletred module significantly correlating with PSG parameters. GO and KEGG analyses implicated core genes in regulating inflammation, viral defence, cell growth, and apoptosis, highlighting the NF-κB signaling pathway as central to OSA pathogenesis. PPI analysis identified key genes, including CEBPB and SPI1, while single-cell sequencing suggested NF-κB pathway activation affecting T cell subgroup distribution. MR confirmed causal relationships between core genes and the NF-κB pathway. <b>Conclusion:</b> This study identified significant differences in sleep parameters between OSA and regular snoring groups and revealed core genes enriched in the NF-κB signaling pathway. These findings suggest that targeting the NF-κB pathway may offer therapeutic benefits for OSA.</p>\",\"PeriodicalId\":18371,\"journal\":{\"name\":\"Mediators of Inflammation\",\"volume\":\"2025 \",\"pages\":\"4579543\"},\"PeriodicalIF\":4.2000,\"publicationDate\":\"2025-09-28\",\"publicationTypes\":\"Journal Article\",\"fieldsOfStudy\":null,\"isOpenAccess\":false,\"openAccessPdf\":\"https://www.ncbi.nlm.nih.gov/pmc/articles/PMC12497525/pdf/\",\"citationCount\":\"0\",\"resultStr\":null,\"platform\":\"Semanticscholar\",\"paperid\":null,\"PeriodicalName\":\"Mediators of Inflammation\",\"FirstCategoryId\":\"3\",\"ListUrlMain\":\"https://doi.org/10.1155/mi/4579543\",\"RegionNum\":3,\"RegionCategory\":\"医学\",\"ArticlePicture\":[],\"TitleCN\":null,\"AbstractTextCN\":null,\"PMCID\":null,\"EPubDate\":\"2025/1/1 0:00:00\",\"PubModel\":\"eCollection\",\"JCR\":\"Q2\",\"JCRName\":\"CELL BIOLOGY\",\"Score\":null,\"Total\":0}","platform":"Semanticscholar","paperid":null,"PeriodicalName":"Mediators of Inflammation","FirstCategoryId":"3","ListUrlMain":"https://doi.org/10.1155/mi/4579543","RegionNum":3,"RegionCategory":"医学","ArticlePicture":[],"TitleCN":null,"AbstractTextCN":null,"PMCID":null,"EPubDate":"2025/1/1 0:00:00","PubModel":"eCollection","JCR":"Q2","JCRName":"CELL BIOLOGY","Score":null,"Total":0}
引用次数: 0

摘要

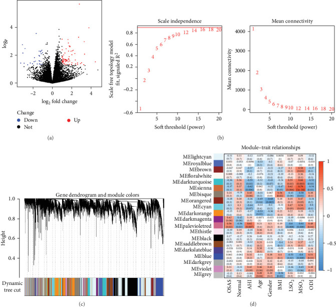
背景:本研究结合转录组学和多导睡眠图(PSG)研究阻塞性睡眠呼吸暂停(OSA)的核心信号通路,旨在阐明其复杂的病理生理机制。这些发现可能为OSA的预防、诊断和治疗提供新的视角。方法:对受试者进行PSG监测总睡眠时间、呼吸暂停低通气指数(AHI)、氧去饱和指数(ODI)、最低氧饱和度(LSO2)等指标。AHI指数为bb50的人被归类为OSA组,而其他人则被归类为正常打鼾组。使用TRIzol法提取白细胞总RNA,并通过高通量测序获得转录组数据。采用加权基因共表达网络分析(WGCNA)和蛋白-蛋白相互作用(PPI)网络分析鉴定osa相关核心基因。通过差异基因表达、基因本体(GO)和京都基因与基因组百科全书(KEGG)富集分析来探索关键信号通路。单细胞测序证实了这些发现,孟德尔随机化(MR)分析证实了基因和途径之间的因果关系。结果:虽然OSA组与正常打鼾组在性别、年龄、体重指数(BMI)方面没有显著差异,但在AHI、ODI、LSO2等睡眠参数方面存在显著差异。主成分分析(PCA)揭示了组间转录组学差异。WGCNA鉴定出302个差异表达基因(deg),其中Palevioletred模块与PSG参数显著相关。GO和KEGG分析揭示了炎症、病毒防御、细胞生长和凋亡调控的核心基因,强调了NF-κB信号通路是OSA发病机制的核心。PPI分析确定了关键基因,包括CEBPB和SPI1,而单细胞测序提示NF-κB通路激活影响T细胞亚群分布。MR证实了核心基因与NF-κB通路之间的因果关系。结论:本研究发现OSA组与正常打鼾组睡眠参数存在显著差异,揭示了NF-κB信号通路中富集的核心基因。这些发现表明,靶向NF-κB通路可能对OSA有治疗作用。
本文章由计算机程序翻译,如有差异,请以英文原文为准。

Transcriptomic and Polysomnographic Insights Into Core Signaling Pathways in Obstructive Sleep Apnea.

Transcriptomic and Polysomnographic Insights Into Core Signaling Pathways in Obstructive Sleep Apnea.

Transcriptomic and Polysomnographic Insights Into Core Signaling Pathways in Obstructive Sleep Apnea.

Transcriptomic and Polysomnographic Insights Into Core Signaling Pathways in Obstructive Sleep Apnea.

Background: This study integrates transcriptomics and polysomnography (PSG) to investigate the core signaling pathways underlying obstructive sleep apnea (OSA), aiming to elucidate its complex pathophysiological mechanisms. These findings may provide new perspectives on the prevention, diagnosis, and treatment of OSA. Methods: Participants underwent PSG to monitor indicators, such as total sleep time, apnea-hypopnea index (AHI), oxygen desaturation index (ODI) and lowest oxygen saturation (LSO2). Individuals with AHI > 5 were categorised into the OSA group, while others were classified as the regular snoring group. Total RNA from white blood cells was extracted using the TRIzol method, and transcriptomic data were obtained via high-throughput sequencing. Weighted Gene Coexpression Network Analysis (WGCNA) and Protein-Protein Interaction (PPI) network analysis were used to identify OSA-related core genes. Differential gene expression, Gene Ontology (GO) and Kyoto Encyclopedia of Genes and Genomes (KEGG) enrichment analyses were conducted to explore key signaling pathways. Single-cell sequencing validated the findings, and Mendelian randomization (MR) analysis confirmed causal links between genes and pathways. Results: While no significant differences were observed between the OSA and regular snoring groups in gender, age, or body mass index (BMI), significant disparities were noted in sleep parameters such as AHI, ODI, and LSO2. Principal component analysis (PCA) revealed transcriptomic differences between the groups. WGCNA identified 302 differentially expressed genes (DEGs), with the Palevioletred module significantly correlating with PSG parameters. GO and KEGG analyses implicated core genes in regulating inflammation, viral defence, cell growth, and apoptosis, highlighting the NF-κB signaling pathway as central to OSA pathogenesis. PPI analysis identified key genes, including CEBPB and SPI1, while single-cell sequencing suggested NF-κB pathway activation affecting T cell subgroup distribution. MR confirmed causal relationships between core genes and the NF-κB pathway. Conclusion: This study identified significant differences in sleep parameters between OSA and regular snoring groups and revealed core genes enriched in the NF-κB signaling pathway. These findings suggest that targeting the NF-κB pathway may offer therapeutic benefits for OSA.

求助全文
通过发布文献求助,成功后即可免费获取论文全文。 去求助
来源期刊
Mediators of Inflammation
Mediators of Inflammation 医学-免疫学
CiteScore
8.70
自引率
0.00%
发文量
202
审稿时长
4 months
期刊介绍: Mediators of Inflammation is a peer-reviewed, Open Access journal that publishes original research and review articles on all types of inflammatory mediators, including cytokines, histamine, bradykinin, prostaglandins, leukotrienes, PAF, biological response modifiers and the family of cell adhesion-promoting molecules.
×
引用
GB/T 7714-2015
复制
MLA
复制
APA
复制
导出至
BibTeX EndNote RefMan NoteFirst NoteExpress
×
提示
您的信息不完整,为了账户安全,请先补充。
现在去补充
×
提示
您因"违规操作"
具体请查看互助需知
我知道了
×
提示
确定
请完成安全验证×
copy
已复制链接
快去分享给好友吧!
我知道了
右上角分享
点击右上角分享
0
联系我们:info@booksci.cn Book学术提供免费学术资源搜索服务,方便国内外学者检索中英文文献。致力于提供最便捷和优质的服务体验。 Copyright © 2023 布克学术 All rights reserved.
京ICP备2023020795号-1
ghs 京公网安备 11010802042870号
Book学术文献互助
Book学术文献互助群
群 号:604180095
Book学术官方微信