中国经典方剂与全球传统复方的对比分析——来自全球复方数据库的启示。

IF 5.7 3区 医学 Q1 INTEGRATIVE & COMPLEMENTARY MEDICINE
Hongguo Chen, Zhaoyu Liu, Yupeng Du, Xiangxiao Meng, Liangliang Xue, Xiang Sun, Zhuangyuan Xie, Liping Chen, Fan Li, Ruolan Du, Jingwei Zhou, Ting Wang, Liang Leng, Shengpeng Wang
{"title":"中国经典方剂与全球传统复方的对比分析——来自全球复方数据库的启示。","authors":"Hongguo Chen, Zhaoyu Liu, Yupeng Du, Xiangxiao Meng, Liangliang Xue, Xiang Sun, Zhuangyuan Xie, Liping Chen, Fan Li, Ruolan Du, Jingwei Zhou, Ting Wang, Liang Leng, Shengpeng Wang","doi":"10.1186/s13020-025-01145-7","DOIUrl":null,"url":null,"abstract":"<p><p>Polyherbal formulations (PHFs) serve as a cornerstone of traditional medical systems worldwide and remain integral to diverse therapeutic practices. The COVID-19 pandemic has reinvigorated scientific interest in PHFs, driving extensive investigations into their composition and pharmacological potential. In this study, we systematically analyzed PHFs across major traditional medical systems, including Traditional Chinese Medicine (TCM), Kampo, Ayurveda, and Unani. To facilitate comprehensive analysis, we developed the Global Polyherbal Formulation Database (GPFD), a repository documenting formulation names, sources, historical evolution, ingredient composition, dosages, medicinal origins, and therapeutic applications. Leveraging this extensive dataset, we conducted a cross-system comparative analysis of PHFs using statistical analysis and data integration approaches. Our investigation focused on plant usage frequency and co-occurrence patterns to uncover underlying principles of formulation design. This study establishes a research framework for PHFs, explores the relationship between species selection, and ecological distributions, and identifies key taxonomic differences in plant utilization across systems. Additionally, we reveal distinct preferences in herbal combinations within each system, highlighting both shared and unique formulation patterns. These findings provide critical insights into the cross-cultural utilization of PHFs and offer a data-driven foundation for integrating traditional botanical knowledge into modern pharmacological research and drug development.</p>","PeriodicalId":10266,"journal":{"name":"Chinese Medicine","volume":"20 1","pages":"169"},"PeriodicalIF":5.7000,"publicationDate":"2025-10-07","publicationTypes":"Journal Article","fieldsOfStudy":null,"isOpenAccess":false,"openAccessPdf":"https://www.ncbi.nlm.nih.gov/pmc/articles/PMC12502377/pdf/","citationCount":"0","resultStr":"{\"title\":\"Comparative analysis of Chinese classical prescriptions and global traditional polyherbal formulations: insights from the database of global polyherbal formulation (GPFD).\",\"authors\":\"Hongguo Chen, Zhaoyu Liu, Yupeng Du, Xiangxiao Meng, Liangliang Xue, Xiang Sun, Zhuangyuan Xie, Liping Chen, Fan Li, Ruolan Du, Jingwei Zhou, Ting Wang, Liang Leng, Shengpeng Wang\",\"doi\":\"10.1186/s13020-025-01145-7\",\"DOIUrl\":null,\"url\":null,\"abstract\":\"<p><p>Polyherbal formulations (PHFs) serve as a cornerstone of traditional medical systems worldwide and remain integral to diverse therapeutic practices. The COVID-19 pandemic has reinvigorated scientific interest in PHFs, driving extensive investigations into their composition and pharmacological potential. In this study, we systematically analyzed PHFs across major traditional medical systems, including Traditional Chinese Medicine (TCM), Kampo, Ayurveda, and Unani. To facilitate comprehensive analysis, we developed the Global Polyherbal Formulation Database (GPFD), a repository documenting formulation names, sources, historical evolution, ingredient composition, dosages, medicinal origins, and therapeutic applications. Leveraging this extensive dataset, we conducted a cross-system comparative analysis of PHFs using statistical analysis and data integration approaches. Our investigation focused on plant usage frequency and co-occurrence patterns to uncover underlying principles of formulation design. This study establishes a research framework for PHFs, explores the relationship between species selection, and ecological distributions, and identifies key taxonomic differences in plant utilization across systems. Additionally, we reveal distinct preferences in herbal combinations within each system, highlighting both shared and unique formulation patterns. These findings provide critical insights into the cross-cultural utilization of PHFs and offer a data-driven foundation for integrating traditional botanical knowledge into modern pharmacological research and drug development.</p>\",\"PeriodicalId\":10266,\"journal\":{\"name\":\"Chinese Medicine\",\"volume\":\"20 1\",\"pages\":\"169\"},\"PeriodicalIF\":5.7000,\"publicationDate\":\"2025-10-07\",\"publicationTypes\":\"Journal Article\",\"fieldsOfStudy\":null,\"isOpenAccess\":false,\"openAccessPdf\":\"https://www.ncbi.nlm.nih.gov/pmc/articles/PMC12502377/pdf/\",\"citationCount\":\"0\",\"resultStr\":null,\"platform\":\"Semanticscholar\",\"paperid\":null,\"PeriodicalName\":\"Chinese Medicine\",\"FirstCategoryId\":\"3\",\"ListUrlMain\":\"https://doi.org/10.1186/s13020-025-01145-7\",\"RegionNum\":3,\"RegionCategory\":\"医学\",\"ArticlePicture\":[],\"TitleCN\":null,\"AbstractTextCN\":null,\"PMCID\":null,\"EPubDate\":\"\",\"PubModel\":\"\",\"JCR\":\"Q1\",\"JCRName\":\"INTEGRATIVE & COMPLEMENTARY MEDICINE\",\"Score\":null,\"Total\":0}","platform":"Semanticscholar","paperid":null,"PeriodicalName":"Chinese Medicine","FirstCategoryId":"3","ListUrlMain":"https://doi.org/10.1186/s13020-025-01145-7","RegionNum":3,"RegionCategory":"医学","ArticlePicture":[],"TitleCN":null,"AbstractTextCN":null,"PMCID":null,"EPubDate":"","PubModel":"","JCR":"Q1","JCRName":"INTEGRATIVE & COMPLEMENTARY MEDICINE","Score":null,"Total":0}
引用次数: 0

摘要

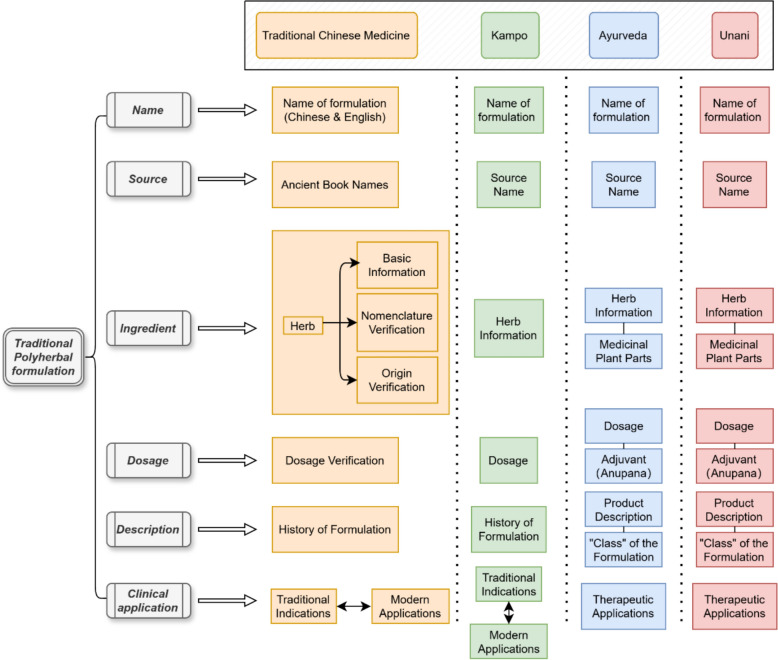
多草药制剂(phf)是世界范围内传统医疗系统的基石,并且仍然是各种治疗实践的组成部分。2019冠状病毒病大流行重新激发了人们对ph的科学兴趣,推动了对其成分和药理潜力的广泛研究。在这项研究中,我们系统地分析了主要传统医学体系的phf,包括中医、汉布、阿育吠陀和乌纳尼。为了便于全面分析,我们开发了全球多草药配方数据库(GPFD),这是一个记录配方名称、来源、历史演变、成分组成、剂量、药用起源和治疗应用的存储库。利用这个广泛的数据集,我们使用统计分析和数据集成方法对phf进行了跨系统比较分析。我们的调查集中在植物使用频率和共生模式,以揭示配方设计的基本原则。本研究建立了植物多样性的研究框架,探讨了物种选择与生态分布之间的关系,并确定了植物利用在不同系统中的主要分类差异。此外,我们揭示了每个系统中不同的草药组合偏好,突出了共享和独特的配方模式。这些发现为phf的跨文化利用提供了重要见解,并为将传统植物学知识整合到现代药理学研究和药物开发中提供了数据驱动的基础。
本文章由计算机程序翻译,如有差异,请以英文原文为准。

Comparative analysis of Chinese classical prescriptions and global traditional polyherbal formulations: insights from the database of global polyherbal formulation (GPFD).

Comparative analysis of Chinese classical prescriptions and global traditional polyherbal formulations: insights from the database of global polyherbal formulation (GPFD).

Comparative analysis of Chinese classical prescriptions and global traditional polyherbal formulations: insights from the database of global polyherbal formulation (GPFD).

Comparative analysis of Chinese classical prescriptions and global traditional polyherbal formulations: insights from the database of global polyherbal formulation (GPFD).

Polyherbal formulations (PHFs) serve as a cornerstone of traditional medical systems worldwide and remain integral to diverse therapeutic practices. The COVID-19 pandemic has reinvigorated scientific interest in PHFs, driving extensive investigations into their composition and pharmacological potential. In this study, we systematically analyzed PHFs across major traditional medical systems, including Traditional Chinese Medicine (TCM), Kampo, Ayurveda, and Unani. To facilitate comprehensive analysis, we developed the Global Polyherbal Formulation Database (GPFD), a repository documenting formulation names, sources, historical evolution, ingredient composition, dosages, medicinal origins, and therapeutic applications. Leveraging this extensive dataset, we conducted a cross-system comparative analysis of PHFs using statistical analysis and data integration approaches. Our investigation focused on plant usage frequency and co-occurrence patterns to uncover underlying principles of formulation design. This study establishes a research framework for PHFs, explores the relationship between species selection, and ecological distributions, and identifies key taxonomic differences in plant utilization across systems. Additionally, we reveal distinct preferences in herbal combinations within each system, highlighting both shared and unique formulation patterns. These findings provide critical insights into the cross-cultural utilization of PHFs and offer a data-driven foundation for integrating traditional botanical knowledge into modern pharmacological research and drug development.

求助全文
通过发布文献求助,成功后即可免费获取论文全文。 去求助
来源期刊
Chinese Medicine
Chinese Medicine INTEGRATIVE & COMPLEMENTARY MEDICINE-PHARMACOLOGY & PHARMACY
CiteScore
7.90
自引率
4.10%
发文量
133
审稿时长
31 weeks
期刊介绍: Chinese Medicine is an open access, online journal publishing evidence-based, scientifically justified, and ethical research into all aspects of Chinese medicine. Areas of interest include recent advances in herbal medicine, clinical nutrition, clinical diagnosis, acupuncture, pharmaceutics, biomedical sciences, epidemiology, education, informatics, sociology, and psychology that are relevant and significant to Chinese medicine. Examples of research approaches include biomedical experimentation, high-throughput technology, clinical trials, systematic reviews, meta-analysis, sampled surveys, simulation, data curation, statistics, omics, translational medicine, and integrative methodologies. Chinese Medicine is a credible channel to communicate unbiased scientific data, information, and knowledge in Chinese medicine among researchers, clinicians, academics, and students in Chinese medicine and other scientific disciplines of medicine.
×
引用
GB/T 7714-2015
复制
MLA
复制
APA
复制
导出至
BibTeX EndNote RefMan NoteFirst NoteExpress
×
提示
您的信息不完整,为了账户安全,请先补充。
现在去补充
×
提示
您因"违规操作"
具体请查看互助需知
我知道了
×
提示
确定
请完成安全验证×
copy
已复制链接
快去分享给好友吧!
我知道了
右上角分享
点击右上角分享
0
联系我们:info@booksci.cn Book学术提供免费学术资源搜索服务,方便国内外学者检索中英文文献。致力于提供最便捷和优质的服务体验。 Copyright © 2023 布克学术 All rights reserved.
京ICP备2023020795号-1
ghs 京公网安备 11010802042870号
Book学术文献互助
Book学术文献互助群
群 号:604180095
Book学术官方微信