抗肿瘤疫苗的效力取决于佐剂类型,并与诱导的IgG亚类和糖基化谱有关。

IF 13.5 1区 医学 Q1 HEMATOLOGY
Selina Lehrian, Anna Wasynczuk, Janina Petry, Melanie Guderian, Jan Nouta, Jana Sophia Buhre, Hanna B Lunding, Philipp Köcher, Hannah Franziska Schumacher, Lara Dühring, Kathleen Kurwahn, Kristina Manzhula, Rudolf Manz, Yannic C Bartsch, Manfred Wuhrer, Marc Ehlers
{"title":"抗肿瘤疫苗的效力取决于佐剂类型,并与诱导的IgG亚类和糖基化谱有关。","authors":"Selina Lehrian, Anna Wasynczuk, Janina Petry, Melanie Guderian, Jan Nouta, Jana Sophia Buhre, Hanna B Lunding, Philipp Köcher, Hannah Franziska Schumacher, Lara Dühring, Kathleen Kurwahn, Kristina Manzhula, Rudolf Manz, Yannic C Bartsch, Manfred Wuhrer, Marc Ehlers","doi":"10.1186/s40164-025-00708-6","DOIUrl":null,"url":null,"abstract":"<p><p>Vaccination with tumor-(neo) antigen plus adjuvant is emerging as a promising cancer-therapy. However, as different adjuvants induce distinct immune cell and antibody (Ab) responses, selecting the right adjuvants remains challenging. Here, we evaluated the following vaccine adjuvants to promote protection against tumor-growth in mice and correlated IgG subclass and Fc N-glycosylation responses: Alum; the toll-like receptor activators Poly(I:C) and MPLA; Alum-Poly(I:C); and the more inflammatory water-in-oil adjuvants Montanide, IFA, CFA, and M.tb.-enriched (e)CFA. While Alum and Montanide failed to protect, MPLA and IFA tended to protect, and Poly(I:C), Alum-Poly(I:C), CFA, and eCFA significantly protected against tumor-growth. Across all adjuvants, tumor-protection correlated with the induction of highly activating IgG2(c/b) Abs and afucosylated (F0) IgG1 Abs, the latter showing up to 5% abundance. While all adjuvants transiently induced IgG1 F0 following initial immunization, Poly(I:C)- and eCFA-induced memory responses also generated IgG1 F0 after repeated antigen-exposure without adjuvants. Additionally, Poly(I:C)-induced tumor-protection was associated with high IgG2c/IgG1 ratios, high levels of IgG galactosylation and sialylation, and IFNγ-producing CD8 + Tc1-cells. Conversely, Ova-eCFA-induced tumor-protection was additionally associated with high levels of IgG across all subclasses, but low levels of galactosylation and sialylation, and CD8 + Tc17- and CD4 + Th17-cells. Accordingly, tumor protecting adjuvants may induce common but also different protecting programs. A tumor-antigen-specific IgG2a monoclonal (m)Ab protected against tumor-growth in both its de-galactosylated and galactosylated plus sialylated forms, suggesting common and possibly distinct protective mechanisms. Tumor-protection via serum transfer from Poly(I:C)-immunized mice depended more on NK-cells, whereas eCFA-induced and non-sialylated/non-galactosylated mAbs promoted neutrophil activation. These findings may help to improve tumor vaccination protocols.</p>","PeriodicalId":12180,"journal":{"name":"Experimental Hematology & Oncology","volume":"14 1","pages":"122"},"PeriodicalIF":13.5000,"publicationDate":"2025-10-06","publicationTypes":"Journal Article","fieldsOfStudy":null,"isOpenAccess":false,"openAccessPdf":"https://www.ncbi.nlm.nih.gov/pmc/articles/PMC12502179/pdf/","citationCount":"0","resultStr":"{\"title\":\"Anti-tumor vaccine efficacy depends on adjuvant type and associates with induced IgG subclass and glycosylation profiles.\",\"authors\":\"Selina Lehrian, Anna Wasynczuk, Janina Petry, Melanie Guderian, Jan Nouta, Jana Sophia Buhre, Hanna B Lunding, Philipp Köcher, Hannah Franziska Schumacher, Lara Dühring, Kathleen Kurwahn, Kristina Manzhula, Rudolf Manz, Yannic C Bartsch, Manfred Wuhrer, Marc Ehlers\",\"doi\":\"10.1186/s40164-025-00708-6\",\"DOIUrl\":null,\"url\":null,\"abstract\":\"<p><p>Vaccination with tumor-(neo) antigen plus adjuvant is emerging as a promising cancer-therapy. However, as different adjuvants induce distinct immune cell and antibody (Ab) responses, selecting the right adjuvants remains challenging. Here, we evaluated the following vaccine adjuvants to promote protection against tumor-growth in mice and correlated IgG subclass and Fc N-glycosylation responses: Alum; the toll-like receptor activators Poly(I:C) and MPLA; Alum-Poly(I:C); and the more inflammatory water-in-oil adjuvants Montanide, IFA, CFA, and M.tb.-enriched (e)CFA. While Alum and Montanide failed to protect, MPLA and IFA tended to protect, and Poly(I:C), Alum-Poly(I:C), CFA, and eCFA significantly protected against tumor-growth. Across all adjuvants, tumor-protection correlated with the induction of highly activating IgG2(c/b) Abs and afucosylated (F0) IgG1 Abs, the latter showing up to 5% abundance. While all adjuvants transiently induced IgG1 F0 following initial immunization, Poly(I:C)- and eCFA-induced memory responses also generated IgG1 F0 after repeated antigen-exposure without adjuvants. Additionally, Poly(I:C)-induced tumor-protection was associated with high IgG2c/IgG1 ratios, high levels of IgG galactosylation and sialylation, and IFNγ-producing CD8 + Tc1-cells. Conversely, Ova-eCFA-induced tumor-protection was additionally associated with high levels of IgG across all subclasses, but low levels of galactosylation and sialylation, and CD8 + Tc17- and CD4 + Th17-cells. Accordingly, tumor protecting adjuvants may induce common but also different protecting programs. A tumor-antigen-specific IgG2a monoclonal (m)Ab protected against tumor-growth in both its de-galactosylated and galactosylated plus sialylated forms, suggesting common and possibly distinct protective mechanisms. Tumor-protection via serum transfer from Poly(I:C)-immunized mice depended more on NK-cells, whereas eCFA-induced and non-sialylated/non-galactosylated mAbs promoted neutrophil activation. These findings may help to improve tumor vaccination protocols.</p>\",\"PeriodicalId\":12180,\"journal\":{\"name\":\"Experimental Hematology & Oncology\",\"volume\":\"14 1\",\"pages\":\"122\"},\"PeriodicalIF\":13.5000,\"publicationDate\":\"2025-10-06\",\"publicationTypes\":\"Journal Article\",\"fieldsOfStudy\":null,\"isOpenAccess\":false,\"openAccessPdf\":\"https://www.ncbi.nlm.nih.gov/pmc/articles/PMC12502179/pdf/\",\"citationCount\":\"0\",\"resultStr\":null,\"platform\":\"Semanticscholar\",\"paperid\":null,\"PeriodicalName\":\"Experimental Hematology & Oncology\",\"FirstCategoryId\":\"3\",\"ListUrlMain\":\"https://doi.org/10.1186/s40164-025-00708-6\",\"RegionNum\":1,\"RegionCategory\":\"医学\",\"ArticlePicture\":[],\"TitleCN\":null,\"AbstractTextCN\":null,\"PMCID\":null,\"EPubDate\":\"\",\"PubModel\":\"\",\"JCR\":\"Q1\",\"JCRName\":\"HEMATOLOGY\",\"Score\":null,\"Total\":0}","platform":"Semanticscholar","paperid":null,"PeriodicalName":"Experimental Hematology & Oncology","FirstCategoryId":"3","ListUrlMain":"https://doi.org/10.1186/s40164-025-00708-6","RegionNum":1,"RegionCategory":"医学","ArticlePicture":[],"TitleCN":null,"AbstractTextCN":null,"PMCID":null,"EPubDate":"","PubModel":"","JCR":"Q1","JCRName":"HEMATOLOGY","Score":null,"Total":0}
引用次数: 0

摘要

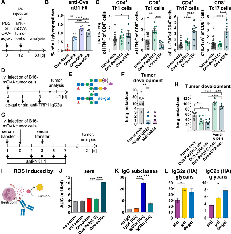
用肿瘤(新)抗原加佐剂接种是一种很有前途的癌症治疗方法。然而,由于不同的佐剂诱导不同的免疫细胞和抗体(Ab)反应,选择正确的佐剂仍然具有挑战性。在这里,我们评估了以下疫苗佐剂促进小鼠肿瘤生长的保护以及相关的IgG亚类和Fc n -糖基化反应:明矾;toll样受体激活剂Poly(I:C)和MPLA;Alum-Poly(我:C);以及炎症性更强的油包水佐剂Montanide, IFA, CFA和M.tb。纯度的浓缩铀CFA (e)。Alum和Montanide没有保护作用,MPLA和IFA有保护作用,Poly(I:C)、alumal -Poly(I:C)、CFA和eCFA对肿瘤生长有显著保护作用。在所有佐剂中,肿瘤保护与诱导高度活化的IgG2(c/b)抗体和聚焦的(F0) IgG1抗体相关,后者显示出高达5%的丰度。虽然所有佐剂在初始免疫后都会短暂诱导IgG1 F0,但Poly(I:C)-和ecfa诱导的记忆反应在没有佐剂的情况下反复暴露抗原后也会产生IgG1 F0。此外,Poly(I:C)诱导的肿瘤保护与高IgG2c/IgG1比率、高水平的IgG半乳糖化和唾液化以及产生ifn γ的CD8 + tc1细胞有关。相反,ova - ecfa诱导的肿瘤保护还与所有亚类中高水平的IgG相关,但低水平的半乳糖基化和唾液酰化以及CD8 + Tc17-和CD4 + th17 -细胞相关。因此,肿瘤保护佐剂可以诱导共同但也不同的保护程序。肿瘤抗原特异性IgG2a单克隆(m)Ab在去半乳糖化和半乳糖化加唾液化两种形式下都能抑制肿瘤生长,这表明了共同的和可能不同的保护机制。Poly(I:C)免疫小鼠的血清转移对肿瘤的保护更多地依赖于nk细胞,而ecfa诱导的非唾液化/非半乳糖化单克隆抗体促进中性粒细胞活化。这些发现可能有助于改进肿瘤疫苗接种方案。
本文章由计算机程序翻译,如有差异,请以英文原文为准。

Anti-tumor vaccine efficacy depends on adjuvant type and associates with induced IgG subclass and glycosylation profiles.

Anti-tumor vaccine efficacy depends on adjuvant type and associates with induced IgG subclass and glycosylation profiles.

Anti-tumor vaccine efficacy depends on adjuvant type and associates with induced IgG subclass and glycosylation profiles.

Anti-tumor vaccine efficacy depends on adjuvant type and associates with induced IgG subclass and glycosylation profiles.

Vaccination with tumor-(neo) antigen plus adjuvant is emerging as a promising cancer-therapy. However, as different adjuvants induce distinct immune cell and antibody (Ab) responses, selecting the right adjuvants remains challenging. Here, we evaluated the following vaccine adjuvants to promote protection against tumor-growth in mice and correlated IgG subclass and Fc N-glycosylation responses: Alum; the toll-like receptor activators Poly(I:C) and MPLA; Alum-Poly(I:C); and the more inflammatory water-in-oil adjuvants Montanide, IFA, CFA, and M.tb.-enriched (e)CFA. While Alum and Montanide failed to protect, MPLA and IFA tended to protect, and Poly(I:C), Alum-Poly(I:C), CFA, and eCFA significantly protected against tumor-growth. Across all adjuvants, tumor-protection correlated with the induction of highly activating IgG2(c/b) Abs and afucosylated (F0) IgG1 Abs, the latter showing up to 5% abundance. While all adjuvants transiently induced IgG1 F0 following initial immunization, Poly(I:C)- and eCFA-induced memory responses also generated IgG1 F0 after repeated antigen-exposure without adjuvants. Additionally, Poly(I:C)-induced tumor-protection was associated with high IgG2c/IgG1 ratios, high levels of IgG galactosylation and sialylation, and IFNγ-producing CD8 + Tc1-cells. Conversely, Ova-eCFA-induced tumor-protection was additionally associated with high levels of IgG across all subclasses, but low levels of galactosylation and sialylation, and CD8 + Tc17- and CD4 + Th17-cells. Accordingly, tumor protecting adjuvants may induce common but also different protecting programs. A tumor-antigen-specific IgG2a monoclonal (m)Ab protected against tumor-growth in both its de-galactosylated and galactosylated plus sialylated forms, suggesting common and possibly distinct protective mechanisms. Tumor-protection via serum transfer from Poly(I:C)-immunized mice depended more on NK-cells, whereas eCFA-induced and non-sialylated/non-galactosylated mAbs promoted neutrophil activation. These findings may help to improve tumor vaccination protocols.

求助全文
通过发布文献求助,成功后即可免费获取论文全文。 去求助
来源期刊
CiteScore
12.60
自引率
7.30%
发文量
97
审稿时长
6 weeks
期刊介绍: Experimental Hematology & Oncology is an open access journal that encompasses all aspects of hematology and oncology with an emphasis on preclinical, basic, patient-oriented and translational research. The journal acts as an international platform for sharing laboratory findings in these areas and makes a deliberate effort to publish clinical trials with 'negative' results and basic science studies with provocative findings. Experimental Hematology & Oncology publishes original work, hypothesis, commentaries and timely reviews. With open access and rapid turnaround time from submission to publication, the journal strives to be a hub for disseminating new knowledge and discussing controversial topics for both basic scientists and busy clinicians in the closely related fields of hematology and oncology.
×
引用
GB/T 7714-2015
复制
MLA
复制
APA
复制
导出至
BibTeX EndNote RefMan NoteFirst NoteExpress
×
提示
您的信息不完整,为了账户安全,请先补充。
现在去补充
×
提示
您因"违规操作"
具体请查看互助需知
我知道了
×
提示
确定
请完成安全验证×
copy
已复制链接
快去分享给好友吧!
我知道了
右上角分享
点击右上角分享
0
联系我们:info@booksci.cn Book学术提供免费学术资源搜索服务,方便国内外学者检索中英文文献。致力于提供最便捷和优质的服务体验。 Copyright © 2023 布克学术 All rights reserved.
京ICP备2023020795号-1
ghs 京公网安备 11010802042870号
Book学术文献互助
Book学术文献互助群
群 号:604180095
Book学术官方微信