锌指蛋白82通过组蛋白去乙酰化酶调控p53蛋白稳定性,促进食管癌新辅助化疗。

IF 9.6 1区 生物学 Q1 CELL BIOLOGY
Weiyan Peng, Hongpeng Wang, Xuejuan Sun, Zhong Xu, Lingxiang Zhang, Lin Ye
{"title":"锌指蛋白82通过组蛋白去乙酰化酶调控p53蛋白稳定性,促进食管癌新辅助化疗。","authors":"Weiyan Peng, Hongpeng Wang, Xuejuan Sun, Zhong Xu, Lingxiang Zhang, Lin Ye","doi":"10.1038/s41419-025-07979-1","DOIUrl":null,"url":null,"abstract":"<p><p>Tumor suppressor genes silenced by CpG methylation uncover the molecular mechanism of tumorigenesis and potential tumor biomarkers. Our previous research found that the promoter of zinc-finger protein 82 (ZFP82) was highly methylated in multiple cancers, including esophageal cancer, which induces the occurrence and development of tumors. Here, we describe the frequent detection of methylation of the ZFP82 promoter CpG Island in patients who did not respond to neoadjuvant chemotherapy, indicating that ZFP82 may related to esophageal cancer chemo-resistance. We further verified that in esophageal cancer cells expressing wild-type p53, ZFP82 bound to the HDAC3 promoter and mediated its interaction with p53, leading to HDAC3 cleavage and reduction of p53 ubiquitin-dependent proteasomal degradation, thus enhancing wild-type p53 stability. In cells expressing mutant p53, ZFP82 interacted with HDAC3 to regulate the down-regulation of HSP 70, leading to degradation of mutant p53. Through both mechanisms, the restoration of ZFP82 enhanced the chemosensitivity in esophageal cancer cells expressing wild-type p53 or mutant p53, significantly inhibiting in vivo tumorigenicity of these cells. Analyses of the expression of ZFP82 and clinical data indicated that ZFP82 expression correlated with improved prognosis. Our results define a mechanism for p53 stabilization via ZFP82-dependent HDAC3 decay under genotoxic stress conditions and validate a candidate bio-marker of early prediction of patients who will respond to esophageal cancer neoadjuvant chemotherapy.</p>","PeriodicalId":9734,"journal":{"name":"Cell Death & Disease","volume":"16 1","pages":"694"},"PeriodicalIF":9.6000,"publicationDate":"2025-10-06","publicationTypes":"Journal Article","fieldsOfStudy":null,"isOpenAccess":false,"openAccessPdf":"https://www.ncbi.nlm.nih.gov/pmc/articles/PMC12501244/pdf/","citationCount":"0","resultStr":"{\"title\":\"Zinc Finger Protein 82 regulates p53 protein stability through histone deacetylase and enhances neo-adjuvant chemotherapy in esophageal cancer.\",\"authors\":\"Weiyan Peng, Hongpeng Wang, Xuejuan Sun, Zhong Xu, Lingxiang Zhang, Lin Ye\",\"doi\":\"10.1038/s41419-025-07979-1\",\"DOIUrl\":null,\"url\":null,\"abstract\":\"<p><p>Tumor suppressor genes silenced by CpG methylation uncover the molecular mechanism of tumorigenesis and potential tumor biomarkers. Our previous research found that the promoter of zinc-finger protein 82 (ZFP82) was highly methylated in multiple cancers, including esophageal cancer, which induces the occurrence and development of tumors. Here, we describe the frequent detection of methylation of the ZFP82 promoter CpG Island in patients who did not respond to neoadjuvant chemotherapy, indicating that ZFP82 may related to esophageal cancer chemo-resistance. We further verified that in esophageal cancer cells expressing wild-type p53, ZFP82 bound to the HDAC3 promoter and mediated its interaction with p53, leading to HDAC3 cleavage and reduction of p53 ubiquitin-dependent proteasomal degradation, thus enhancing wild-type p53 stability. In cells expressing mutant p53, ZFP82 interacted with HDAC3 to regulate the down-regulation of HSP 70, leading to degradation of mutant p53. Through both mechanisms, the restoration of ZFP82 enhanced the chemosensitivity in esophageal cancer cells expressing wild-type p53 or mutant p53, significantly inhibiting in vivo tumorigenicity of these cells. Analyses of the expression of ZFP82 and clinical data indicated that ZFP82 expression correlated with improved prognosis. Our results define a mechanism for p53 stabilization via ZFP82-dependent HDAC3 decay under genotoxic stress conditions and validate a candidate bio-marker of early prediction of patients who will respond to esophageal cancer neoadjuvant chemotherapy.</p>\",\"PeriodicalId\":9734,\"journal\":{\"name\":\"Cell Death & Disease\",\"volume\":\"16 1\",\"pages\":\"694\"},\"PeriodicalIF\":9.6000,\"publicationDate\":\"2025-10-06\",\"publicationTypes\":\"Journal Article\",\"fieldsOfStudy\":null,\"isOpenAccess\":false,\"openAccessPdf\":\"https://www.ncbi.nlm.nih.gov/pmc/articles/PMC12501244/pdf/\",\"citationCount\":\"0\",\"resultStr\":null,\"platform\":\"Semanticscholar\",\"paperid\":null,\"PeriodicalName\":\"Cell Death & Disease\",\"FirstCategoryId\":\"99\",\"ListUrlMain\":\"https://doi.org/10.1038/s41419-025-07979-1\",\"RegionNum\":1,\"RegionCategory\":\"生物学\",\"ArticlePicture\":[],\"TitleCN\":null,\"AbstractTextCN\":null,\"PMCID\":null,\"EPubDate\":\"\",\"PubModel\":\"\",\"JCR\":\"Q1\",\"JCRName\":\"CELL BIOLOGY\",\"Score\":null,\"Total\":0}","platform":"Semanticscholar","paperid":null,"PeriodicalName":"Cell Death & Disease","FirstCategoryId":"99","ListUrlMain":"https://doi.org/10.1038/s41419-025-07979-1","RegionNum":1,"RegionCategory":"生物学","ArticlePicture":[],"TitleCN":null,"AbstractTextCN":null,"PMCID":null,"EPubDate":"","PubModel":"","JCR":"Q1","JCRName":"CELL BIOLOGY","Score":null,"Total":0}
引用次数: 0

摘要

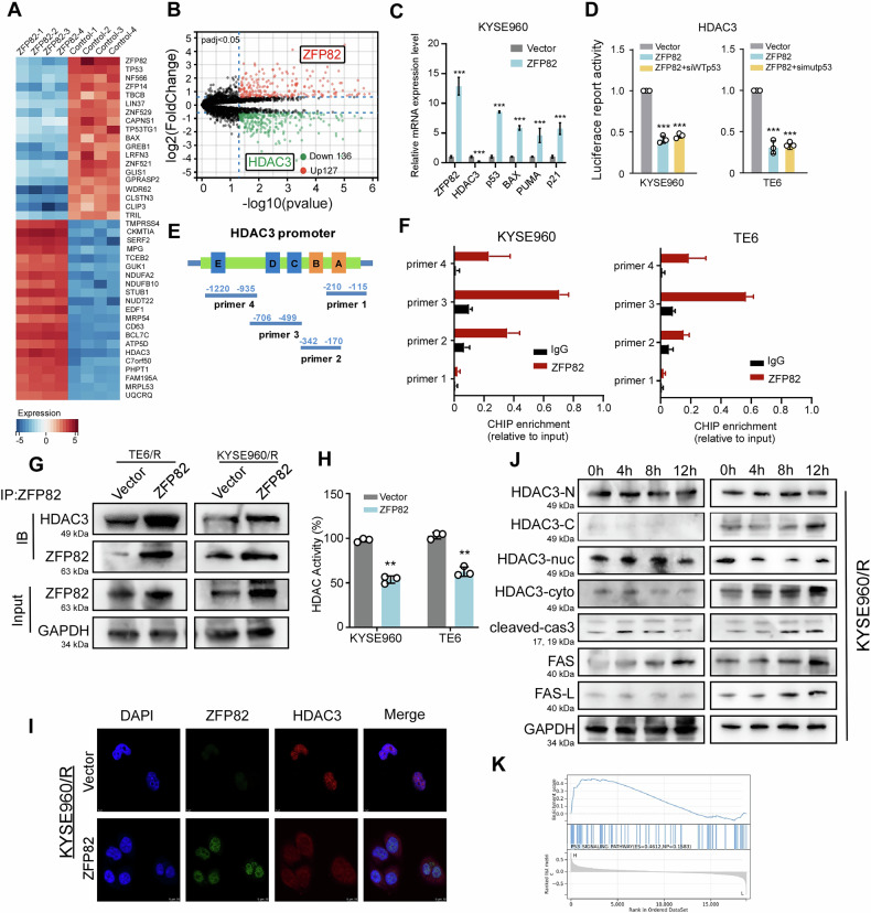
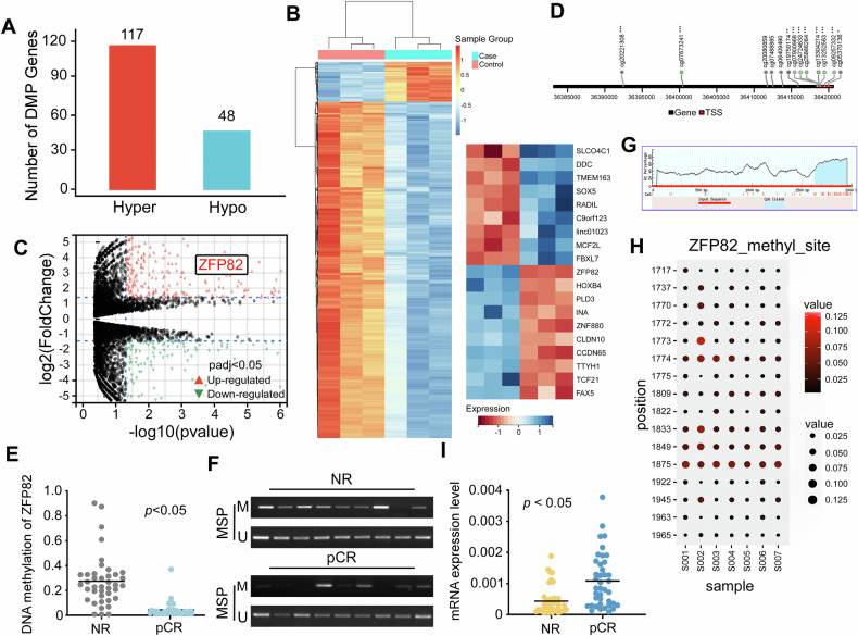
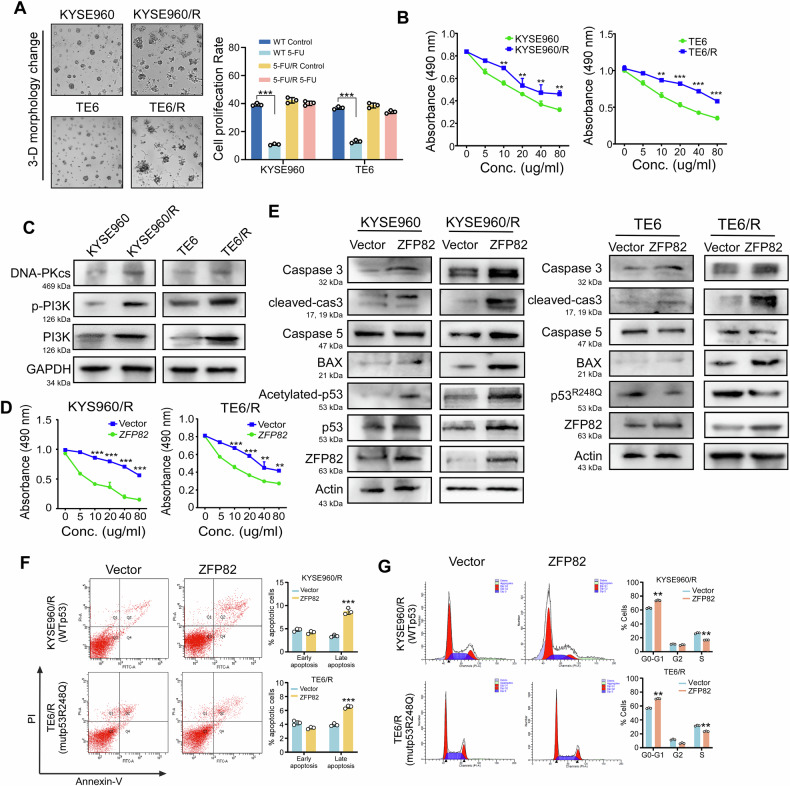
被CpG甲基化沉默的肿瘤抑制基因揭示了肿瘤发生的分子机制和潜在的肿瘤生物标志物。我们前期研究发现锌指蛋白82启动子(ZFP82)在包括食管癌在内的多种癌症中高度甲基化,诱导肿瘤的发生发展。在这里,我们描述了在对新辅助化疗没有反应的患者中频繁检测到ZFP82启动子CpG岛的甲基化,这表明ZFP82可能与食管癌化疗耐药有关。我们进一步证实,在表达野生型p53的食管癌细胞中,ZFP82结合HDAC3启动子并介导其与p53的相互作用,导致HDAC3的裂解和p53泛素依赖性蛋白酶体降解的减少,从而增强了野生型p53的稳定性。在表达突变型p53的细胞中,ZFP82与HDAC3相互作用,调控HSP 70的下调,导致突变型p53的降解。通过这两种机制,ZFP82的恢复增强了表达野生型p53或突变型p53的食管癌细胞的化疗敏感性,显著抑制了这些细胞的体内致瘤性。ZFP82表达与临床资料分析表明,ZFP82表达与预后改善相关。我们的研究结果确定了基因毒性应激条件下通过zfp82依赖性HDAC3衰变来稳定p53的机制,并验证了早期预测食管癌新辅助化疗患者的候选生物标志物。
本文章由计算机程序翻译,如有差异,请以英文原文为准。

Zinc Finger Protein 82 regulates p53 protein stability through histone deacetylase and enhances neo-adjuvant chemotherapy in esophageal cancer.

Zinc Finger Protein 82 regulates p53 protein stability through histone deacetylase and enhances neo-adjuvant chemotherapy in esophageal cancer.

Zinc Finger Protein 82 regulates p53 protein stability through histone deacetylase and enhances neo-adjuvant chemotherapy in esophageal cancer.

Zinc Finger Protein 82 regulates p53 protein stability through histone deacetylase and enhances neo-adjuvant chemotherapy in esophageal cancer.

Tumor suppressor genes silenced by CpG methylation uncover the molecular mechanism of tumorigenesis and potential tumor biomarkers. Our previous research found that the promoter of zinc-finger protein 82 (ZFP82) was highly methylated in multiple cancers, including esophageal cancer, which induces the occurrence and development of tumors. Here, we describe the frequent detection of methylation of the ZFP82 promoter CpG Island in patients who did not respond to neoadjuvant chemotherapy, indicating that ZFP82 may related to esophageal cancer chemo-resistance. We further verified that in esophageal cancer cells expressing wild-type p53, ZFP82 bound to the HDAC3 promoter and mediated its interaction with p53, leading to HDAC3 cleavage and reduction of p53 ubiquitin-dependent proteasomal degradation, thus enhancing wild-type p53 stability. In cells expressing mutant p53, ZFP82 interacted with HDAC3 to regulate the down-regulation of HSP 70, leading to degradation of mutant p53. Through both mechanisms, the restoration of ZFP82 enhanced the chemosensitivity in esophageal cancer cells expressing wild-type p53 or mutant p53, significantly inhibiting in vivo tumorigenicity of these cells. Analyses of the expression of ZFP82 and clinical data indicated that ZFP82 expression correlated with improved prognosis. Our results define a mechanism for p53 stabilization via ZFP82-dependent HDAC3 decay under genotoxic stress conditions and validate a candidate bio-marker of early prediction of patients who will respond to esophageal cancer neoadjuvant chemotherapy.

求助全文
通过发布文献求助,成功后即可免费获取论文全文。 去求助
来源期刊
Cell Death & Disease
Cell Death & Disease CELL BIOLOGY-
CiteScore
15.10
自引率
2.20%
发文量
935
审稿时长
2 months
期刊介绍: Brought to readers by the editorial team of Cell Death & Differentiation, Cell Death & Disease is an online peer-reviewed journal specializing in translational cell death research. It covers a wide range of topics in experimental and internal medicine, including cancer, immunity, neuroscience, and now cancer metabolism. Cell Death & Disease seeks to encompass the breadth of translational implications of cell death, and topics of particular concentration will include, but are not limited to, the following: Experimental medicine Cancer Immunity Internal medicine Neuroscience Cancer metabolism
×
引用
GB/T 7714-2015
复制
MLA
复制
APA
复制
导出至
BibTeX EndNote RefMan NoteFirst NoteExpress
×
提示
您的信息不完整,为了账户安全,请先补充。
现在去补充
×
提示
您因"违规操作"
具体请查看互助需知
我知道了
×
提示
确定
请完成安全验证×
copy
已复制链接
快去分享给好友吧!
我知道了
右上角分享
点击右上角分享
0
联系我们:info@booksci.cn Book学术提供免费学术资源搜索服务,方便国内外学者检索中英文文献。致力于提供最便捷和优质的服务体验。 Copyright © 2023 布克学术 All rights reserved.
京ICP备2023020795号-1
ghs 京公网安备 11010802042870号
Book学术文献互助
Book学术文献互助群
群 号:604180095
Book学术官方微信