转铁蛋白是治疗干性年龄相关性黄斑变性(AMD)的候选药物。

IF 9.6 1区 生物学 Q1 CELL BIOLOGY
Jenny Youale, Karine Bigot, Thara Jaworski, Cécile Lebon, Anaïs Françon, Kimberley Delaunay, Romain Bénard, Thaïs De Bastard, Alejandra Daruich, Naël Kaddour, Thierry Bordet, Francine Behar-Cohen, Emilie Picard
{"title":"转铁蛋白是治疗干性年龄相关性黄斑变性(AMD)的候选药物。","authors":"Jenny Youale, Karine Bigot, Thara Jaworski, Cécile Lebon, Anaïs Françon, Kimberley Delaunay, Romain Bénard, Thaïs De Bastard, Alejandra Daruich, Naël Kaddour, Thierry Bordet, Francine Behar-Cohen, Emilie Picard","doi":"10.1038/s41419-025-07950-0","DOIUrl":null,"url":null,"abstract":"<p><p>Dysregulation of iron homeostasis plays a crucial role in retinal diseases, contributing to oxidative stress, inflammation, and ferroptosis, key processes that drive the degeneration of the retinal pigment epithelium (RPE) and photoreceptors in age-related macular degeneration (AMD). Previous studies, though limited in patient numbers, have reported elevated iron levels in the aqueous humor, RPE, and Bruch's membrane of AMD patients. In this study, we aimed to confirm iron imbalance in a larger cohort of AMD patients and assess its correlation with disease stage. Elevated iron levels and a reduction in transferrin (TF) iron-binding capacity were observed in patients with early geographic atrophy (GA). RPE cells derived from human stem cells exhibited AMD-like features when exposed to iron overload or oxidized lipids. Treatment with TF appeared to restore aspects of iron homeostasis and reduce oxidative stress, mitochondrial damage, inflammation, complement activation, and ferroptosis in this model. These findings suggest that TF supplementation may represent a potential therapeutic strategy to help prevent or slow AMD progression.</p>","PeriodicalId":9734,"journal":{"name":"Cell Death & Disease","volume":"16 1","pages":"692"},"PeriodicalIF":9.6000,"publicationDate":"2025-10-06","publicationTypes":"Journal Article","fieldsOfStudy":null,"isOpenAccess":false,"openAccessPdf":"https://www.ncbi.nlm.nih.gov/pmc/articles/PMC12501284/pdf/","citationCount":"0","resultStr":"{\"title\":\"Transferrin is a drug candidate for the treatment of dry age-related macular degeneration (AMD).\",\"authors\":\"Jenny Youale, Karine Bigot, Thara Jaworski, Cécile Lebon, Anaïs Françon, Kimberley Delaunay, Romain Bénard, Thaïs De Bastard, Alejandra Daruich, Naël Kaddour, Thierry Bordet, Francine Behar-Cohen, Emilie Picard\",\"doi\":\"10.1038/s41419-025-07950-0\",\"DOIUrl\":null,\"url\":null,\"abstract\":\"<p><p>Dysregulation of iron homeostasis plays a crucial role in retinal diseases, contributing to oxidative stress, inflammation, and ferroptosis, key processes that drive the degeneration of the retinal pigment epithelium (RPE) and photoreceptors in age-related macular degeneration (AMD). Previous studies, though limited in patient numbers, have reported elevated iron levels in the aqueous humor, RPE, and Bruch's membrane of AMD patients. In this study, we aimed to confirm iron imbalance in a larger cohort of AMD patients and assess its correlation with disease stage. Elevated iron levels and a reduction in transferrin (TF) iron-binding capacity were observed in patients with early geographic atrophy (GA). RPE cells derived from human stem cells exhibited AMD-like features when exposed to iron overload or oxidized lipids. Treatment with TF appeared to restore aspects of iron homeostasis and reduce oxidative stress, mitochondrial damage, inflammation, complement activation, and ferroptosis in this model. These findings suggest that TF supplementation may represent a potential therapeutic strategy to help prevent or slow AMD progression.</p>\",\"PeriodicalId\":9734,\"journal\":{\"name\":\"Cell Death & Disease\",\"volume\":\"16 1\",\"pages\":\"692\"},\"PeriodicalIF\":9.6000,\"publicationDate\":\"2025-10-06\",\"publicationTypes\":\"Journal Article\",\"fieldsOfStudy\":null,\"isOpenAccess\":false,\"openAccessPdf\":\"https://www.ncbi.nlm.nih.gov/pmc/articles/PMC12501284/pdf/\",\"citationCount\":\"0\",\"resultStr\":null,\"platform\":\"Semanticscholar\",\"paperid\":null,\"PeriodicalName\":\"Cell Death & Disease\",\"FirstCategoryId\":\"99\",\"ListUrlMain\":\"https://doi.org/10.1038/s41419-025-07950-0\",\"RegionNum\":1,\"RegionCategory\":\"生物学\",\"ArticlePicture\":[],\"TitleCN\":null,\"AbstractTextCN\":null,\"PMCID\":null,\"EPubDate\":\"\",\"PubModel\":\"\",\"JCR\":\"Q1\",\"JCRName\":\"CELL BIOLOGY\",\"Score\":null,\"Total\":0}","platform":"Semanticscholar","paperid":null,"PeriodicalName":"Cell Death & Disease","FirstCategoryId":"99","ListUrlMain":"https://doi.org/10.1038/s41419-025-07950-0","RegionNum":1,"RegionCategory":"生物学","ArticlePicture":[],"TitleCN":null,"AbstractTextCN":null,"PMCID":null,"EPubDate":"","PubModel":"","JCR":"Q1","JCRName":"CELL BIOLOGY","Score":null,"Total":0}
引用次数: 0

摘要

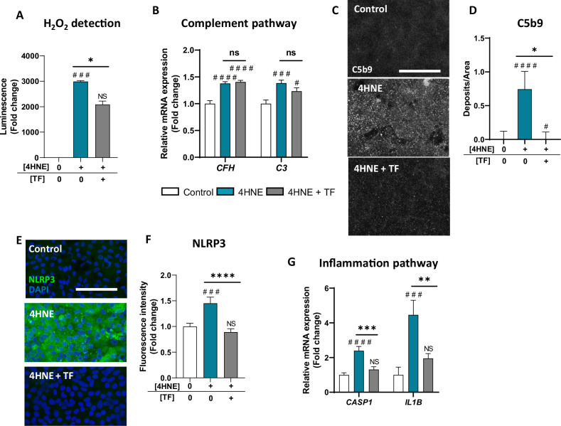
铁稳态失调在视网膜疾病中起着至关重要的作用,导致氧化应激、炎症和铁上沉,这是驱动视网膜色素上皮(RPE)和年龄相关性黄斑变性(AMD)中光感受器变性的关键过程。先前的研究虽然患者数量有限,但已经报道了AMD患者房水、RPE和Bruch膜中铁水平升高。在这项研究中,我们的目的是在更大的AMD患者队列中确认铁失衡,并评估其与疾病分期的相关性。在早期地理萎缩(GA)患者中观察到铁水平升高和转铁蛋白(TF)铁结合能力降低。来源于人类干细胞的RPE细胞在暴露于铁超载或氧化脂质时表现出amd样特征。在该模型中,用TF治疗似乎可以恢复铁稳态,减少氧化应激、线粒体损伤、炎症、补体激活和铁上吊。这些发现表明,补充TF可能是一种潜在的治疗策略,有助于预防或减缓AMD的进展。
本文章由计算机程序翻译,如有差异,请以英文原文为准。

Transferrin is a drug candidate for the treatment of dry age-related macular degeneration (AMD).

Transferrin is a drug candidate for the treatment of dry age-related macular degeneration (AMD).

Transferrin is a drug candidate for the treatment of dry age-related macular degeneration (AMD).

Transferrin is a drug candidate for the treatment of dry age-related macular degeneration (AMD).

Dysregulation of iron homeostasis plays a crucial role in retinal diseases, contributing to oxidative stress, inflammation, and ferroptosis, key processes that drive the degeneration of the retinal pigment epithelium (RPE) and photoreceptors in age-related macular degeneration (AMD). Previous studies, though limited in patient numbers, have reported elevated iron levels in the aqueous humor, RPE, and Bruch's membrane of AMD patients. In this study, we aimed to confirm iron imbalance in a larger cohort of AMD patients and assess its correlation with disease stage. Elevated iron levels and a reduction in transferrin (TF) iron-binding capacity were observed in patients with early geographic atrophy (GA). RPE cells derived from human stem cells exhibited AMD-like features when exposed to iron overload or oxidized lipids. Treatment with TF appeared to restore aspects of iron homeostasis and reduce oxidative stress, mitochondrial damage, inflammation, complement activation, and ferroptosis in this model. These findings suggest that TF supplementation may represent a potential therapeutic strategy to help prevent or slow AMD progression.

求助全文
通过发布文献求助,成功后即可免费获取论文全文。 去求助
来源期刊
Cell Death & Disease
Cell Death & Disease CELL BIOLOGY-
CiteScore
15.10
自引率
2.20%
发文量
935
审稿时长
2 months
期刊介绍: Brought to readers by the editorial team of Cell Death & Differentiation, Cell Death & Disease is an online peer-reviewed journal specializing in translational cell death research. It covers a wide range of topics in experimental and internal medicine, including cancer, immunity, neuroscience, and now cancer metabolism. Cell Death & Disease seeks to encompass the breadth of translational implications of cell death, and topics of particular concentration will include, but are not limited to, the following: Experimental medicine Cancer Immunity Internal medicine Neuroscience Cancer metabolism
×
引用
GB/T 7714-2015
复制
MLA
复制
APA
复制
导出至
BibTeX EndNote RefMan NoteFirst NoteExpress
×
提示
您的信息不完整,为了账户安全,请先补充。
现在去补充
×
提示
您因"违规操作"
具体请查看互助需知
我知道了
×
提示
确定
请完成安全验证×
copy
已复制链接
快去分享给好友吧!
我知道了
右上角分享
点击右上角分享
0
联系我们:info@booksci.cn Book学术提供免费学术资源搜索服务,方便国内外学者检索中英文文献。致力于提供最便捷和优质的服务体验。 Copyright © 2023 布克学术 All rights reserved.
京ICP备2023020795号-1
ghs 京公网安备 11010802042870号
Book学术文献互助
Book学术文献互助群
群 号:604180095
Book学术官方微信