MRAP2通过被肥胖相关的遗传变异破坏的保守机制增强GPCR信号。

Aqfan Jamaluddin, Rachael A Wyatt, Johannes Broichhagen, Joshua Levitz, Caroline M Gorvin
{"title":"MRAP2通过被肥胖相关的遗传变异破坏的保守机制增强GPCR信号。","authors":"Aqfan Jamaluddin, Rachael A Wyatt, Johannes Broichhagen, Joshua Levitz, Caroline M Gorvin","doi":"10.1101/2025.09.26.678709","DOIUrl":null,"url":null,"abstract":"<p><p>Accessory proteins such as members of the melanocortin-2 receptor accessory protein family (MRAP) have been described to interact with and regulate the signaling of diverse G protein-coupled receptors (GPCRs), however, surprisingly little is known about the mechanisms by which they mediate these effects. MRAP2 modifies signaling of three distinct GPCRs, melanocortin receptor 4 (MC4R), MC3R and the ghrelin receptor (GHSR), which each play essential roles in appetite regulation. Human mutations in MRAP2 cause obesity with hyperglycaemia and hypertension, suggesting that its regulation of GPCRs is critical for maintaining metabolic homeostasis. However, the nature of MRAP2/GPCR complexes and whether there are shared mechanisms for complex assembly, critical structural regions or consistent effects on receptor signaling and trafficking remains unknown. Here we showed all three GPCRs preferentially interact with MRAP2 as 1:1 complexes and that MRAP2 binding disrupts GPCR homodimerization. MRAP2 interacts with the same receptor transmembrane regions to promote GPCR signaling, and the accessory protein impairs β-arrestin-2 recruitment to prolong signaling and delay internalization. Deletion of the cytoplasmic region of MRAP2 impairs GPCR signaling by modulating receptor constitutive activity. Genetic variants in MRAP2 associated with overweight or obesity modulate the constitutive activity of all three GPCRs. Thus, MRAP2 regulates GPCR function using shared molecular mechanisms and these studies provide further evidence of the importance of GHSR constitutive activity.</p>","PeriodicalId":519960,"journal":{"name":"bioRxiv : the preprint server for biology","volume":" ","pages":""},"PeriodicalIF":0.0000,"publicationDate":"2025-09-28","publicationTypes":"Journal Article","fieldsOfStudy":null,"isOpenAccess":false,"openAccessPdf":"https://www.ncbi.nlm.nih.gov/pmc/articles/PMC12485739/pdf/","citationCount":"0","resultStr":"{\"title\":\"MRAP2 potentiates GPCR signaling by conserved mechanisms that are disrupted by obesity-associated genetic variants.\",\"authors\":\"Aqfan Jamaluddin, Rachael A Wyatt, Johannes Broichhagen, Joshua Levitz, Caroline M Gorvin\",\"doi\":\"10.1101/2025.09.26.678709\",\"DOIUrl\":null,\"url\":null,\"abstract\":\"<p><p>Accessory proteins such as members of the melanocortin-2 receptor accessory protein family (MRAP) have been described to interact with and regulate the signaling of diverse G protein-coupled receptors (GPCRs), however, surprisingly little is known about the mechanisms by which they mediate these effects. MRAP2 modifies signaling of three distinct GPCRs, melanocortin receptor 4 (MC4R), MC3R and the ghrelin receptor (GHSR), which each play essential roles in appetite regulation. Human mutations in MRAP2 cause obesity with hyperglycaemia and hypertension, suggesting that its regulation of GPCRs is critical for maintaining metabolic homeostasis. However, the nature of MRAP2/GPCR complexes and whether there are shared mechanisms for complex assembly, critical structural regions or consistent effects on receptor signaling and trafficking remains unknown. Here we showed all three GPCRs preferentially interact with MRAP2 as 1:1 complexes and that MRAP2 binding disrupts GPCR homodimerization. MRAP2 interacts with the same receptor transmembrane regions to promote GPCR signaling, and the accessory protein impairs β-arrestin-2 recruitment to prolong signaling and delay internalization. Deletion of the cytoplasmic region of MRAP2 impairs GPCR signaling by modulating receptor constitutive activity. Genetic variants in MRAP2 associated with overweight or obesity modulate the constitutive activity of all three GPCRs. Thus, MRAP2 regulates GPCR function using shared molecular mechanisms and these studies provide further evidence of the importance of GHSR constitutive activity.</p>\",\"PeriodicalId\":519960,\"journal\":{\"name\":\"bioRxiv : the preprint server for biology\",\"volume\":\" \",\"pages\":\"\"},\"PeriodicalIF\":0.0000,\"publicationDate\":\"2025-09-28\",\"publicationTypes\":\"Journal Article\",\"fieldsOfStudy\":null,\"isOpenAccess\":false,\"openAccessPdf\":\"https://www.ncbi.nlm.nih.gov/pmc/articles/PMC12485739/pdf/\",\"citationCount\":\"0\",\"resultStr\":null,\"platform\":\"Semanticscholar\",\"paperid\":null,\"PeriodicalName\":\"bioRxiv : the preprint server for biology\",\"FirstCategoryId\":\"1085\",\"ListUrlMain\":\"https://doi.org/10.1101/2025.09.26.678709\",\"RegionNum\":0,\"RegionCategory\":null,\"ArticlePicture\":[],\"TitleCN\":null,\"AbstractTextCN\":null,\"PMCID\":null,\"EPubDate\":\"\",\"PubModel\":\"\",\"JCR\":\"\",\"JCRName\":\"\",\"Score\":null,\"Total\":0}","platform":"Semanticscholar","paperid":null,"PeriodicalName":"bioRxiv : the preprint server for biology","FirstCategoryId":"1085","ListUrlMain":"https://doi.org/10.1101/2025.09.26.678709","RegionNum":0,"RegionCategory":null,"ArticlePicture":[],"TitleCN":null,"AbstractTextCN":null,"PMCID":null,"EPubDate":"","PubModel":"","JCR":"","JCRName":"","Score":null,"Total":0}
引用次数: 0

摘要

辅助蛋白,如黑素皮质素-2受体辅助蛋白家族(MRAP)的成员,已被描述与多种G蛋白偶联受体(gpcr)的信号相互作用并调节,然而,令人惊讶的是,关于它们介导这些作用的机制知之甚少。MRAP2修饰三种不同的gpcr信号传导,即黑素皮质素受体4 (MC4R)、MC3R和胃饥饿素受体(GHSR),它们在食欲调节中发挥重要作用。人类MRAP2突变可导致肥胖并伴有高血糖和高血压,这表明其对gpcr的调控对于维持代谢稳态至关重要。然而,MRAP2/GPCR复合物的性质以及是否存在共同的复合物组装机制、关键结构区域或对受体信号传导和运输的一致影响仍然未知。在这里,我们发现所有三种GPCR优先与MRAP2以1:1的复合物相互作用,并且MRAP2的结合破坏了GPCR的二聚体化。MRAP2与相同的受体跨膜区域相互作用,促进GPCR信号传导,辅助蛋白损害β-arrestin-2的募集,延长信号传导并延迟内化。MRAP2细胞质区域的缺失通过调节受体构成活性来损害GPCR信号传导。与超重或肥胖相关的MRAP2基因变异可调节所有三种gpcr的构成活性。因此,MRAP2通过共享的分子机制调节GPCR功能,这些研究进一步证明了GHSR构成活性的重要性。
本文章由计算机程序翻译,如有差异,请以英文原文为准。

MRAP2 potentiates GPCR signaling by conserved mechanisms that are disrupted by obesity-associated genetic variants.

MRAP2 potentiates GPCR signaling by conserved mechanisms that are disrupted by obesity-associated genetic variants.

MRAP2 potentiates GPCR signaling by conserved mechanisms that are disrupted by obesity-associated genetic variants.

MRAP2 potentiates GPCR signaling by conserved mechanisms that are disrupted by obesity-associated genetic variants.

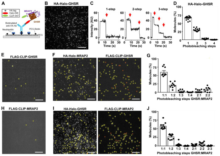
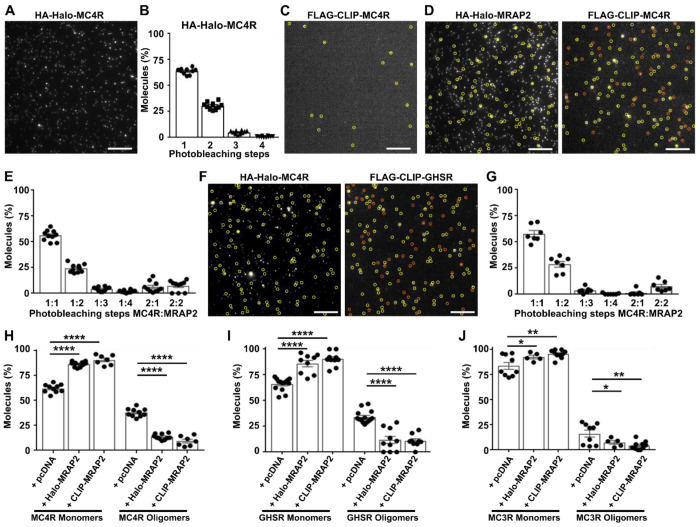
Accessory proteins such as members of the melanocortin-2 receptor accessory protein family (MRAP) have been described to interact with and regulate the signaling of diverse G protein-coupled receptors (GPCRs), however, surprisingly little is known about the mechanisms by which they mediate these effects. MRAP2 modifies signaling of three distinct GPCRs, melanocortin receptor 4 (MC4R), MC3R and the ghrelin receptor (GHSR), which each play essential roles in appetite regulation. Human mutations in MRAP2 cause obesity with hyperglycaemia and hypertension, suggesting that its regulation of GPCRs is critical for maintaining metabolic homeostasis. However, the nature of MRAP2/GPCR complexes and whether there are shared mechanisms for complex assembly, critical structural regions or consistent effects on receptor signaling and trafficking remains unknown. Here we showed all three GPCRs preferentially interact with MRAP2 as 1:1 complexes and that MRAP2 binding disrupts GPCR homodimerization. MRAP2 interacts with the same receptor transmembrane regions to promote GPCR signaling, and the accessory protein impairs β-arrestin-2 recruitment to prolong signaling and delay internalization. Deletion of the cytoplasmic region of MRAP2 impairs GPCR signaling by modulating receptor constitutive activity. Genetic variants in MRAP2 associated with overweight or obesity modulate the constitutive activity of all three GPCRs. Thus, MRAP2 regulates GPCR function using shared molecular mechanisms and these studies provide further evidence of the importance of GHSR constitutive activity.

求助全文
通过发布文献求助,成功后即可免费获取论文全文。 去求助
来源期刊
自引率
0.00%
发文量
0
×
引用
GB/T 7714-2015
复制
MLA
复制
APA
复制
导出至
BibTeX EndNote RefMan NoteFirst NoteExpress
×
提示
您的信息不完整,为了账户安全,请先补充。
现在去补充
×
提示
您因"违规操作"
具体请查看互助需知
我知道了
×
提示
确定
请完成安全验证×
copy
已复制链接
快去分享给好友吧!
我知道了
右上角分享
点击右上角分享
0
联系我们:info@booksci.cn Book学术提供免费学术资源搜索服务,方便国内外学者检索中英文文献。致力于提供最便捷和优质的服务体验。 Copyright © 2023 布克学术 All rights reserved.
京ICP备2023020795号-1
ghs 京公网安备 11010802042870号
Book学术文献互助
Book学术文献互助群
群 号:604180095
Book学术官方微信