开发和验证一种简化的工作流程,用于蛋白质组学分析和干燥血液的翻译后修饰。

Matthew W Foster, Youwei Chen, Marlene Violette, Michael T Forrester, J Scott Mellors, Brett S Phinney, Robert S Plumb, J Will Thompson, Timothy J McMahon
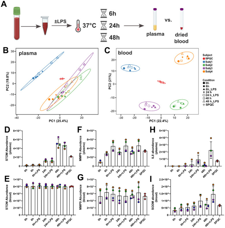
{"title":"开发和验证一种简化的工作流程,用于蛋白质组学分析和干燥血液的翻译后修饰。","authors":"Matthew W Foster, Youwei Chen, Marlene Violette, Michael T Forrester, J Scott Mellors, Brett S Phinney, Robert S Plumb, J Will Thompson, Timothy J McMahon","doi":"10.1101/2025.09.26.678912","DOIUrl":null,"url":null,"abstract":"<p><p>It is increasingly recognized that the 'omic analysis of whole blood has applications for precision medicine and disease phenotyping. Despite this realization, whole blood is generally viewed as a challenging analytical matrix in comparison to plasma or serum. Moreover, proteomic analyses of whole blood proteomics have almost exclusively focused on (non)targeted analyses of protein abundances and much less on post-translational modifications (PTMs). Here, we developed a streamlined workflow for processing twenty microliters of venous blood collected by volumetric absorptive microsampling that incorporates serial trypsinization, N-glycopeptide and phosphopeptide enrichment and avoids laborious sample dry-down or cleanup steps. Up to 10,000 analytes (reported as protein groups, glycopeptidoforms and phosphosites) were quantified by liquid chromatography-tandem mass spectrometry (LC-MS/MS) in approximately 2 h of MS acquisition time. Using these methods, we explored the stability of \"dried\" and \"wet\" blood proteomes, as well as effects of ex vivo inflammatory stimulus or phosphatase inhibition. Multi-omics factor analysis enabled facile identification of analytes that contributed to inter-individual variability of the blood proteomes, including N-glycopeptides that distinguish immunoglobulin heavy constant alpha 2 allotypes. Collectively, our results help to establish feasibility and best practices for the integrated MS-based quantification of proteins and PTMs from dried blood.</p>","PeriodicalId":519960,"journal":{"name":"bioRxiv : the preprint server for biology","volume":" ","pages":""},"PeriodicalIF":0.0000,"publicationDate":"2025-09-28","publicationTypes":"Journal Article","fieldsOfStudy":null,"isOpenAccess":false,"openAccessPdf":"https://www.ncbi.nlm.nih.gov/pmc/articles/PMC12485729/pdf/","citationCount":"0","resultStr":"{\"title\":\"Development and validation of a streamlined workflow for proteomic analysis of proteins and post-translational modifications from dried blood.\",\"authors\":\"Matthew W Foster, Youwei Chen, Marlene Violette, Michael T Forrester, J Scott Mellors, Brett S Phinney, Robert S Plumb, J Will Thompson, Timothy J McMahon\",\"doi\":\"10.1101/2025.09.26.678912\",\"DOIUrl\":null,\"url\":null,\"abstract\":\"<p><p>It is increasingly recognized that the 'omic analysis of whole blood has applications for precision medicine and disease phenotyping. Despite this realization, whole blood is generally viewed as a challenging analytical matrix in comparison to plasma or serum. Moreover, proteomic analyses of whole blood proteomics have almost exclusively focused on (non)targeted analyses of protein abundances and much less on post-translational modifications (PTMs). Here, we developed a streamlined workflow for processing twenty microliters of venous blood collected by volumetric absorptive microsampling that incorporates serial trypsinization, N-glycopeptide and phosphopeptide enrichment and avoids laborious sample dry-down or cleanup steps. Up to 10,000 analytes (reported as protein groups, glycopeptidoforms and phosphosites) were quantified by liquid chromatography-tandem mass spectrometry (LC-MS/MS) in approximately 2 h of MS acquisition time. Using these methods, we explored the stability of \\\"dried\\\" and \\\"wet\\\" blood proteomes, as well as effects of ex vivo inflammatory stimulus or phosphatase inhibition. Multi-omics factor analysis enabled facile identification of analytes that contributed to inter-individual variability of the blood proteomes, including N-glycopeptides that distinguish immunoglobulin heavy constant alpha 2 allotypes. Collectively, our results help to establish feasibility and best practices for the integrated MS-based quantification of proteins and PTMs from dried blood.</p>\",\"PeriodicalId\":519960,\"journal\":{\"name\":\"bioRxiv : the preprint server for biology\",\"volume\":\" \",\"pages\":\"\"},\"PeriodicalIF\":0.0000,\"publicationDate\":\"2025-09-28\",\"publicationTypes\":\"Journal Article\",\"fieldsOfStudy\":null,\"isOpenAccess\":false,\"openAccessPdf\":\"https://www.ncbi.nlm.nih.gov/pmc/articles/PMC12485729/pdf/\",\"citationCount\":\"0\",\"resultStr\":null,\"platform\":\"Semanticscholar\",\"paperid\":null,\"PeriodicalName\":\"bioRxiv : the preprint server for biology\",\"FirstCategoryId\":\"1085\",\"ListUrlMain\":\"https://doi.org/10.1101/2025.09.26.678912\",\"RegionNum\":0,\"RegionCategory\":null,\"ArticlePicture\":[],\"TitleCN\":null,\"AbstractTextCN\":null,\"PMCID\":null,\"EPubDate\":\"\",\"PubModel\":\"\",\"JCR\":\"\",\"JCRName\":\"\",\"Score\":null,\"Total\":0}","platform":"Semanticscholar","paperid":null,"PeriodicalName":"bioRxiv : the preprint server for biology","FirstCategoryId":"1085","ListUrlMain":"https://doi.org/10.1101/2025.09.26.678912","RegionNum":0,"RegionCategory":null,"ArticlePicture":[],"TitleCN":null,"AbstractTextCN":null,"PMCID":null,"EPubDate":"","PubModel":"","JCR":"","JCRName":"","Score":null,"Total":0}
引用次数: 0

摘要

人们越来越认识到全血组学分析在精准医学和疾病表型分析中的应用。尽管认识到这一点,与血浆或血清相比,全血通常被视为具有挑战性的分析基质。此外,全血蛋白质组学的蛋白质组学分析几乎完全集中在蛋白质丰度的(非)靶向分析上,而很少关注翻译后修饰(PTMs)。在这里,我们开发了一种简化的工作流程,用于处理20微升静脉血,这些静脉血是通过体积吸收微采样收集的,包括连续胰蛋白酶化,n -糖肽和磷酸肽富集,避免了费力的样品干燥或清理步骤。液相色谱-串联质谱(LC-MS/MS)在大约2小时的MS采集时间内定量了多达10,000种分析物(如蛋白质群,糖肽类和磷酸基)。利用这些方法,我们探索了“干”和“湿”血液蛋白质组的稳定性,以及体外炎症刺激或磷酸酶抑制的作用。多组学因子分析可以方便地识别血液蛋白质组的个体间变异分析物,包括区分免疫球蛋白重常数α 2同种异型的n -糖肽。总的来说,我们的结果有助于建立基于质谱的干血蛋白质和ptm综合定量的可行性和最佳实践。
本文章由计算机程序翻译,如有差异,请以英文原文为准。

Development and validation of a streamlined workflow for proteomic analysis of proteins and post-translational modifications from dried blood.

Development and validation of a streamlined workflow for proteomic analysis of proteins and post-translational modifications from dried blood.

Development and validation of a streamlined workflow for proteomic analysis of proteins and post-translational modifications from dried blood.

Development and validation of a streamlined workflow for proteomic analysis of proteins and post-translational modifications from dried blood.

It is increasingly recognized that the 'omic analysis of whole blood has applications for precision medicine and disease phenotyping. Despite this realization, whole blood is generally viewed as a challenging analytical matrix in comparison to plasma or serum. Moreover, proteomic analyses of whole blood proteomics have almost exclusively focused on (non)targeted analyses of protein abundances and much less on post-translational modifications (PTMs). Here, we developed a streamlined workflow for processing twenty microliters of venous blood collected by volumetric absorptive microsampling that incorporates serial trypsinization, N-glycopeptide and phosphopeptide enrichment and avoids laborious sample dry-down or cleanup steps. Up to 10,000 analytes (reported as protein groups, glycopeptidoforms and phosphosites) were quantified by liquid chromatography-tandem mass spectrometry (LC-MS/MS) in approximately 2 h of MS acquisition time. Using these methods, we explored the stability of "dried" and "wet" blood proteomes, as well as effects of ex vivo inflammatory stimulus or phosphatase inhibition. Multi-omics factor analysis enabled facile identification of analytes that contributed to inter-individual variability of the blood proteomes, including N-glycopeptides that distinguish immunoglobulin heavy constant alpha 2 allotypes. Collectively, our results help to establish feasibility and best practices for the integrated MS-based quantification of proteins and PTMs from dried blood.

求助全文
通过发布文献求助,成功后即可免费获取论文全文。 去求助
来源期刊
自引率
0.00%
发文量
0
×
引用
GB/T 7714-2015
复制
MLA
复制
APA
复制
导出至
BibTeX EndNote RefMan NoteFirst NoteExpress
×
提示
您的信息不完整,为了账户安全,请先补充。
现在去补充
×
提示
您因"违规操作"
具体请查看互助需知
我知道了
×
提示
确定
请完成安全验证×
copy
已复制链接
快去分享给好友吧!
我知道了
右上角分享
点击右上角分享
0
联系我们:info@booksci.cn Book学术提供免费学术资源搜索服务,方便国内外学者检索中英文文献。致力于提供最便捷和优质的服务体验。 Copyright © 2023 布克学术 All rights reserved.
京ICP备2023020795号-1
ghs 京公网安备 11010802042870号
Book学术文献互助
Book学术文献互助群
群 号:604180095
Book学术官方微信