波定对肌萎缩侧索硬化模型运动神经元退化的神经保护剂作用。

IF 4 3区 医学 Q2 NEUROSCIENCES
Frontiers in Cellular Neuroscience Pub Date : 2025-09-16 eCollection Date: 2025-01-01 DOI:10.3389/fncel.2025.1640590
Carlos A Toro, Wei Zhao, Patricio Garcia Silva, Daniela Retamal-Santibáñez, Fabiola Rojas, Jiangping Pan, Nicholas Johnson, Yorley Duarte, Christopher P Cardozo, Juan C Sáez, Brigitte van Zundert
{"title":"波定对肌萎缩侧索硬化模型运动神经元退化的神经保护剂作用。","authors":"Carlos A Toro, Wei Zhao, Patricio Garcia Silva, Daniela Retamal-Santibáñez, Fabiola Rojas, Jiangping Pan, Nicholas Johnson, Yorley Duarte, Christopher P Cardozo, Juan C Sáez, Brigitte van Zundert","doi":"10.3389/fncel.2025.1640590","DOIUrl":null,"url":null,"abstract":"<p><p>Amyotrophic lateral sclerosis (ALS) is a progressive neurodegenerative disease characterized by motor neuron loss. Current FDA-approved treatments offer only modest benefits. Connexins (Cx), proteins that mediate intercellular communication have emerged as potential therapeutic targets, with increased Cx hemichannel (HC) activity observed in ALS models, and blocking Cx HC activity prevents motor neuron loss <i>in vitro</i>. Boldine, a natural compound with both Cx HC-blocking and antioxidant properties, has shown neuroprotective potential. This study investigated boldine's effects in ALS models. <i>In vitro</i>, spinal cord cell cultures exposed to conditioned media from mutant SOD1<sup>G93A</sup> astrocytes showed a 50% reduction in motor neuron survival, elevated Cx HC activity, and increased reactive oxygen species (ROS). Boldine treatment significantly reduced Cx HC activity and ROS, and increased motor neuron viability. <i>In vivo</i>, oral boldine was well-tolerated in male mutant SOD1<sup>G93A</sup> mice starting at 7 weeks of age. Mice receiving 50 mg/kg/day showed a median survival increase of 9 days (132 vs. 123 days), though not statistically significant. Functional assessments revealed delayed disease progression: in the horizontal ladder rung walk test, boldine-treated mice exhibited a 36.8% reduction in crossing time and 21.2% fewer stepping errors. Improved scores were also observed on the Basso Mouse Scale at later stages, indicating preserved locomotor function. However, boldine had no significant effect in the rotarod test. These results support boldine's neuroprotective effects in ALS, particularly in fine motor coordination and locomotor performance. Its reduction of Cx HC activity and oxidative stress highlights boldine's promise as a potential therapeutic candidate for ALS.</p>","PeriodicalId":12432,"journal":{"name":"Frontiers in Cellular Neuroscience","volume":"19 ","pages":"1640590"},"PeriodicalIF":4.0000,"publicationDate":"2025-09-16","publicationTypes":"Journal Article","fieldsOfStudy":null,"isOpenAccess":false,"openAccessPdf":"https://www.ncbi.nlm.nih.gov/pmc/articles/PMC12481613/pdf/","citationCount":"0","resultStr":"{\"title\":\"Boldine as a neuroprotective agent against motor neuron degeneration in models of amyotrophic lateral sclerosis.\",\"authors\":\"Carlos A Toro, Wei Zhao, Patricio Garcia Silva, Daniela Retamal-Santibáñez, Fabiola Rojas, Jiangping Pan, Nicholas Johnson, Yorley Duarte, Christopher P Cardozo, Juan C Sáez, Brigitte van Zundert\",\"doi\":\"10.3389/fncel.2025.1640590\",\"DOIUrl\":null,\"url\":null,\"abstract\":\"<p><p>Amyotrophic lateral sclerosis (ALS) is a progressive neurodegenerative disease characterized by motor neuron loss. Current FDA-approved treatments offer only modest benefits. Connexins (Cx), proteins that mediate intercellular communication have emerged as potential therapeutic targets, with increased Cx hemichannel (HC) activity observed in ALS models, and blocking Cx HC activity prevents motor neuron loss <i>in vitro</i>. Boldine, a natural compound with both Cx HC-blocking and antioxidant properties, has shown neuroprotective potential. This study investigated boldine's effects in ALS models. <i>In vitro</i>, spinal cord cell cultures exposed to conditioned media from mutant SOD1<sup>G93A</sup> astrocytes showed a 50% reduction in motor neuron survival, elevated Cx HC activity, and increased reactive oxygen species (ROS). Boldine treatment significantly reduced Cx HC activity and ROS, and increased motor neuron viability. <i>In vivo</i>, oral boldine was well-tolerated in male mutant SOD1<sup>G93A</sup> mice starting at 7 weeks of age. Mice receiving 50 mg/kg/day showed a median survival increase of 9 days (132 vs. 123 days), though not statistically significant. Functional assessments revealed delayed disease progression: in the horizontal ladder rung walk test, boldine-treated mice exhibited a 36.8% reduction in crossing time and 21.2% fewer stepping errors. Improved scores were also observed on the Basso Mouse Scale at later stages, indicating preserved locomotor function. However, boldine had no significant effect in the rotarod test. These results support boldine's neuroprotective effects in ALS, particularly in fine motor coordination and locomotor performance. Its reduction of Cx HC activity and oxidative stress highlights boldine's promise as a potential therapeutic candidate for ALS.</p>\",\"PeriodicalId\":12432,\"journal\":{\"name\":\"Frontiers in Cellular Neuroscience\",\"volume\":\"19 \",\"pages\":\"1640590\"},\"PeriodicalIF\":4.0000,\"publicationDate\":\"2025-09-16\",\"publicationTypes\":\"Journal Article\",\"fieldsOfStudy\":null,\"isOpenAccess\":false,\"openAccessPdf\":\"https://www.ncbi.nlm.nih.gov/pmc/articles/PMC12481613/pdf/\",\"citationCount\":\"0\",\"resultStr\":null,\"platform\":\"Semanticscholar\",\"paperid\":null,\"PeriodicalName\":\"Frontiers in Cellular Neuroscience\",\"FirstCategoryId\":\"3\",\"ListUrlMain\":\"https://doi.org/10.3389/fncel.2025.1640590\",\"RegionNum\":3,\"RegionCategory\":\"医学\",\"ArticlePicture\":[],\"TitleCN\":null,\"AbstractTextCN\":null,\"PMCID\":null,\"EPubDate\":\"2025/1/1 0:00:00\",\"PubModel\":\"eCollection\",\"JCR\":\"Q2\",\"JCRName\":\"NEUROSCIENCES\",\"Score\":null,\"Total\":0}","platform":"Semanticscholar","paperid":null,"PeriodicalName":"Frontiers in Cellular Neuroscience","FirstCategoryId":"3","ListUrlMain":"https://doi.org/10.3389/fncel.2025.1640590","RegionNum":3,"RegionCategory":"医学","ArticlePicture":[],"TitleCN":null,"AbstractTextCN":null,"PMCID":null,"EPubDate":"2025/1/1 0:00:00","PubModel":"eCollection","JCR":"Q2","JCRName":"NEUROSCIENCES","Score":null,"Total":0}
引用次数: 0

摘要

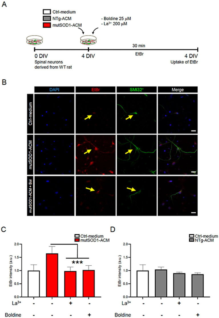
肌萎缩性侧索硬化症(ALS)是一种以运动神经元丧失为特征的进行性神经退行性疾病。目前fda批准的治疗方法只能提供有限的益处。介导细胞间通讯的连接蛋白(Cx)已成为潜在的治疗靶点,在ALS模型中观察到Cx半通道(HC)活性增加,阻断Cx半通道活性可防止体外运动神经元损失。Boldine是一种具有Cx - hc阻断和抗氧化特性的天然化合物,已显示出神经保护潜力。本研究探讨了boldine在ALS模型中的作用。体外,暴露于SOD1G93A突变星形胶质细胞条件培养基中的脊髓细胞培养显示运动神经元存活率降低50%,Cx HC活性升高,活性氧(ROS)增加。Boldine治疗显著降低cxhc活性和ROS,增加运动神经元活力。在体内,从7 周龄开始,口服boldine在雄性突变SOD1G93A小鼠中耐受良好。服用50 mg/kg/天的小鼠的中位生存期增加了9 天(132天对123 天),但没有统计学意义。功能评估显示疾病进展延迟:在水平阶梯行走测试中,服用了保定的小鼠行走时间减少了36.8%,行走误差减少了21.2%。后期Basso小鼠量表得分也有所提高,表明运动功能得到保留。然而,在rottarod试验中,boldine没有显著的影响。这些结果支持boldine对ALS的神经保护作用,特别是在精细运动协调和运动表现方面。它能降低cxhc活性和氧化应激,突出了boldine作为ALS潜在治疗候选药物的前景。
本文章由计算机程序翻译,如有差异,请以英文原文为准。

Boldine as a neuroprotective agent against motor neuron degeneration in models of amyotrophic lateral sclerosis.

Boldine as a neuroprotective agent against motor neuron degeneration in models of amyotrophic lateral sclerosis.

Boldine as a neuroprotective agent against motor neuron degeneration in models of amyotrophic lateral sclerosis.

Boldine as a neuroprotective agent against motor neuron degeneration in models of amyotrophic lateral sclerosis.

Amyotrophic lateral sclerosis (ALS) is a progressive neurodegenerative disease characterized by motor neuron loss. Current FDA-approved treatments offer only modest benefits. Connexins (Cx), proteins that mediate intercellular communication have emerged as potential therapeutic targets, with increased Cx hemichannel (HC) activity observed in ALS models, and blocking Cx HC activity prevents motor neuron loss in vitro. Boldine, a natural compound with both Cx HC-blocking and antioxidant properties, has shown neuroprotective potential. This study investigated boldine's effects in ALS models. In vitro, spinal cord cell cultures exposed to conditioned media from mutant SOD1G93A astrocytes showed a 50% reduction in motor neuron survival, elevated Cx HC activity, and increased reactive oxygen species (ROS). Boldine treatment significantly reduced Cx HC activity and ROS, and increased motor neuron viability. In vivo, oral boldine was well-tolerated in male mutant SOD1G93A mice starting at 7 weeks of age. Mice receiving 50 mg/kg/day showed a median survival increase of 9 days (132 vs. 123 days), though not statistically significant. Functional assessments revealed delayed disease progression: in the horizontal ladder rung walk test, boldine-treated mice exhibited a 36.8% reduction in crossing time and 21.2% fewer stepping errors. Improved scores were also observed on the Basso Mouse Scale at later stages, indicating preserved locomotor function. However, boldine had no significant effect in the rotarod test. These results support boldine's neuroprotective effects in ALS, particularly in fine motor coordination and locomotor performance. Its reduction of Cx HC activity and oxidative stress highlights boldine's promise as a potential therapeutic candidate for ALS.

求助全文
通过发布文献求助,成功后即可免费获取论文全文。 去求助
来源期刊
CiteScore
7.90
自引率
3.80%
发文量
627
审稿时长
6-12 weeks
期刊介绍: Frontiers in Cellular Neuroscience is a leading journal in its field, publishing rigorously peer-reviewed research that advances our understanding of the cellular mechanisms underlying cell function in the nervous system across all species. Specialty Chief Editors Egidio D‘Angelo at the University of Pavia and Christian Hansel at the University of Chicago are supported by an outstanding Editorial Board of international researchers. This multidisciplinary open-access journal is at the forefront of disseminating and communicating scientific knowledge and impactful discoveries to researchers, academics, clinicians and the public worldwide.
×
引用
GB/T 7714-2015
复制
MLA
复制
APA
复制
导出至
BibTeX EndNote RefMan NoteFirst NoteExpress
×
提示
您的信息不完整,为了账户安全,请先补充。
现在去补充
×
提示
您因"违规操作"
具体请查看互助需知
我知道了
×
提示
确定
请完成安全验证×
copy
已复制链接
快去分享给好友吧!
我知道了
右上角分享
点击右上角分享
0
联系我们:info@booksci.cn Book学术提供免费学术资源搜索服务,方便国内外学者检索中英文文献。致力于提供最便捷和优质的服务体验。 Copyright © 2023 布克学术 All rights reserved.
京ICP备2023020795号-1
ghs 京公网安备 11010802042870号
Book学术文献互助
Book学术文献互助群
群 号:604180095
Book学术官方微信