发现慢性鼻窦炎伴鼻息肉的生物标志物:巨噬细胞极化和代谢相关基因的生物信息学分析与实验验证相结合的研究

IF 3.9 Q2 MATHEMATICAL & COMPUTATIONAL BIOLOGY
Frontiers in bioinformatics Pub Date : 2025-09-15 eCollection Date: 2025-01-01 DOI:10.3389/fbinf.2025.1613136
Juan Zhou, Huan Wang, Jin Wang, Fuming Zhou
{"title":"发现慢性鼻窦炎伴鼻息肉的生物标志物:巨噬细胞极化和代谢相关基因的生物信息学分析与实验验证相结合的研究","authors":"Juan Zhou, Huan Wang, Jin Wang, Fuming Zhou","doi":"10.3389/fbinf.2025.1613136","DOIUrl":null,"url":null,"abstract":"<p><strong>Background: </strong>Macrophages play a critical role in chronic rhinosinusitis with nasal polyps (CRSwNP), and their functional imbalance may cause metabolic disturbances. However, the mechanisms of their role in CRSwNP remain unclear. This study aimed to identify CRSwNP biomarkers related to macrophage polarization and metabolism, and elucidate their molecular regulatory mechanisms.</p><p><strong>Methods: </strong>In this study, transcriptomic data of chronic rhinosinusitis with nasal polyps (CRSwNP) were obtained from public databases. Differentially expressed genes (DEGs) were screened via differential expression analysis. Subsequently, weighted gene co-expression network analysis (WGCNA) was used to identify key module genes related to macrophage polarization-related genes (MP-RGs), which were then cross-referenced with metabolism-related genes to screen for candidate genes. After that, two machine learning methods-least absolute shrinkage and selection operator (LASSO) and random forest (RF)-were applied to further screen these candidate genes. Receiver operating characteristic (ROC) curves for the training set and validation set were constructed, and gene expression validation was conducted to finally determine the biomarkers. Finally, reverse transcription-quantitative polymerase chain reaction (RT-qPCR) was used to verify the expression levels of prognostic genes.</p><p><strong>Results: </strong>ALOX5, HMOX1, and PLA2G7 were identified as biomarkers for CRSwNP, with AUC >0.7 in both training and validation sets, showing strong diagnostic potential. A nomogram, built on these three biomarkers, exhibited superior diagnostic performance. Enrichment analysis suggested that these biomarkers might be implicated in immune pathways. Furthermore, all three biomarkers were found to be correlated with asthma. Selenium was identified as a co-target of ALOX5 and HMOX1, presenting potential therapeutic targets for CRSwNP. A total of 10 key miRNAs regulating these biomarkers were identified, and the upstream long non-coding RNAs of hsa-miR-642a-5p, including FOXC1 and NEAT1, were predicted. Additionally, the transcription factor FOXC1 was found to concurrently regulate all three biomarkers. RT-qPCR results validated that the expression levels of ALOX5, HMOX1, and PLA2G7 were significantly elevated in CRSwNP patients, corroborating the findings from bioinformatics analyses.</p><p><strong>Conclusion: </strong>ALOX5, HMOX1, and PLA2G7 were identified as biomarkers linked to macrophage polarization and metabolism in CRSwNP. These findings offer new insights for early prevention strategies and clinical drug development in CRSwNP.</p>","PeriodicalId":73066,"journal":{"name":"Frontiers in bioinformatics","volume":"5 ","pages":"1613136"},"PeriodicalIF":3.9000,"publicationDate":"2025-09-15","publicationTypes":"Journal Article","fieldsOfStudy":null,"isOpenAccess":false,"openAccessPdf":"https://www.ncbi.nlm.nih.gov/pmc/articles/PMC12477252/pdf/","citationCount":"0","resultStr":"{\"title\":\"Discovering biomarkers for chronic sinusitis with nasal polyps: a study integrating bioinformatics analysis and experimental validation of macrophage polarization and metabolism-related genes.\",\"authors\":\"Juan Zhou, Huan Wang, Jin Wang, Fuming Zhou\",\"doi\":\"10.3389/fbinf.2025.1613136\",\"DOIUrl\":null,\"url\":null,\"abstract\":\"<p><strong>Background: </strong>Macrophages play a critical role in chronic rhinosinusitis with nasal polyps (CRSwNP), and their functional imbalance may cause metabolic disturbances. However, the mechanisms of their role in CRSwNP remain unclear. This study aimed to identify CRSwNP biomarkers related to macrophage polarization and metabolism, and elucidate their molecular regulatory mechanisms.</p><p><strong>Methods: </strong>In this study, transcriptomic data of chronic rhinosinusitis with nasal polyps (CRSwNP) were obtained from public databases. Differentially expressed genes (DEGs) were screened via differential expression analysis. Subsequently, weighted gene co-expression network analysis (WGCNA) was used to identify key module genes related to macrophage polarization-related genes (MP-RGs), which were then cross-referenced with metabolism-related genes to screen for candidate genes. After that, two machine learning methods-least absolute shrinkage and selection operator (LASSO) and random forest (RF)-were applied to further screen these candidate genes. Receiver operating characteristic (ROC) curves for the training set and validation set were constructed, and gene expression validation was conducted to finally determine the biomarkers. Finally, reverse transcription-quantitative polymerase chain reaction (RT-qPCR) was used to verify the expression levels of prognostic genes.</p><p><strong>Results: </strong>ALOX5, HMOX1, and PLA2G7 were identified as biomarkers for CRSwNP, with AUC >0.7 in both training and validation sets, showing strong diagnostic potential. A nomogram, built on these three biomarkers, exhibited superior diagnostic performance. Enrichment analysis suggested that these biomarkers might be implicated in immune pathways. Furthermore, all three biomarkers were found to be correlated with asthma. Selenium was identified as a co-target of ALOX5 and HMOX1, presenting potential therapeutic targets for CRSwNP. A total of 10 key miRNAs regulating these biomarkers were identified, and the upstream long non-coding RNAs of hsa-miR-642a-5p, including FOXC1 and NEAT1, were predicted. Additionally, the transcription factor FOXC1 was found to concurrently regulate all three biomarkers. RT-qPCR results validated that the expression levels of ALOX5, HMOX1, and PLA2G7 were significantly elevated in CRSwNP patients, corroborating the findings from bioinformatics analyses.</p><p><strong>Conclusion: </strong>ALOX5, HMOX1, and PLA2G7 were identified as biomarkers linked to macrophage polarization and metabolism in CRSwNP. These findings offer new insights for early prevention strategies and clinical drug development in CRSwNP.</p>\",\"PeriodicalId\":73066,\"journal\":{\"name\":\"Frontiers in bioinformatics\",\"volume\":\"5 \",\"pages\":\"1613136\"},\"PeriodicalIF\":3.9000,\"publicationDate\":\"2025-09-15\",\"publicationTypes\":\"Journal Article\",\"fieldsOfStudy\":null,\"isOpenAccess\":false,\"openAccessPdf\":\"https://www.ncbi.nlm.nih.gov/pmc/articles/PMC12477252/pdf/\",\"citationCount\":\"0\",\"resultStr\":null,\"platform\":\"Semanticscholar\",\"paperid\":null,\"PeriodicalName\":\"Frontiers in bioinformatics\",\"FirstCategoryId\":\"1085\",\"ListUrlMain\":\"https://doi.org/10.3389/fbinf.2025.1613136\",\"RegionNum\":0,\"RegionCategory\":null,\"ArticlePicture\":[],\"TitleCN\":null,\"AbstractTextCN\":null,\"PMCID\":null,\"EPubDate\":\"2025/1/1 0:00:00\",\"PubModel\":\"eCollection\",\"JCR\":\"Q2\",\"JCRName\":\"MATHEMATICAL & COMPUTATIONAL BIOLOGY\",\"Score\":null,\"Total\":0}","platform":"Semanticscholar","paperid":null,"PeriodicalName":"Frontiers in bioinformatics","FirstCategoryId":"1085","ListUrlMain":"https://doi.org/10.3389/fbinf.2025.1613136","RegionNum":0,"RegionCategory":null,"ArticlePicture":[],"TitleCN":null,"AbstractTextCN":null,"PMCID":null,"EPubDate":"2025/1/1 0:00:00","PubModel":"eCollection","JCR":"Q2","JCRName":"MATHEMATICAL & COMPUTATIONAL BIOLOGY","Score":null,"Total":0}
引用次数: 0

摘要

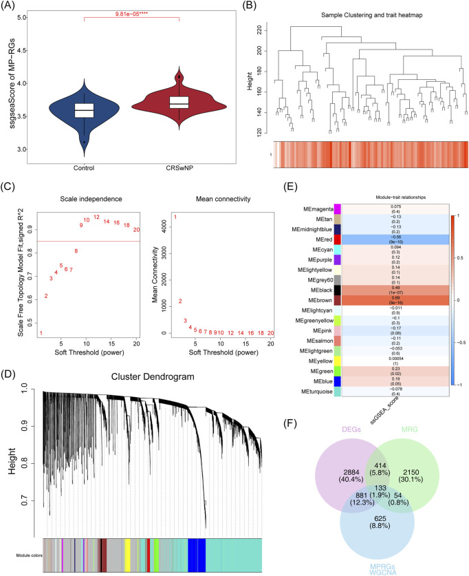
背景:巨噬细胞在慢性鼻窦炎伴鼻息肉(CRSwNP)中起关键作用,其功能失衡可能导致代谢紊乱。然而,它们在CRSwNP中的作用机制尚不清楚。本研究旨在鉴定巨噬细胞极化和代谢相关的CRSwNP生物标志物,并阐明其分子调控机制。方法:本研究从公共数据库中获取慢性鼻窦炎伴鼻息肉(CRSwNP)的转录组学数据。通过差异表达分析筛选差异表达基因(DEGs)。随后,采用加权基因共表达网络分析(WGCNA)鉴定巨噬细胞极化相关基因(MP-RGs)相关关键模块基因,并与代谢相关基因进行交叉比对,筛选候选基因。然后,应用最小绝对收缩和选择算子(LASSO)和随机森林(RF)两种机器学习方法进一步筛选这些候选基因。构建训练集和验证集的受试者工作特征(ROC)曲线,并进行基因表达验证,最终确定生物标志物。最后,采用逆转录-定量聚合酶链反应(RT-qPCR)验证预后基因的表达水平。结果:ALOX5、HMOX1和PLA2G7被鉴定为CRSwNP的生物标志物,训练集和验证集的AUC均为>.7,具有较强的诊断潜力。建立在这三种生物标记物上的nomogram,表现出优越的诊断性能。富集分析表明,这些生物标志物可能与免疫途径有关。此外,这三种生物标志物都被发现与哮喘相关。硒被鉴定为ALOX5和HMOX1的共同靶点,为CRSwNP提供了潜在的治疗靶点。共鉴定了10个调节这些生物标志物的关键mirna,并预测了hsa-miR-642a-5p的上游长链非编码rna,包括FOXC1和NEAT1。此外,转录因子FOXC1被发现同时调节这三种生物标志物。RT-qPCR结果证实了ALOX5、HMOX1和PLA2G7在CRSwNP患者中的表达水平显著升高,证实了生物信息学分析的结果。结论:ALOX5、HMOX1和PLA2G7是与CRSwNP中巨噬细胞极化和代谢相关的生物标志物。这些发现为CRSwNP的早期预防策略和临床药物开发提供了新的见解。
本文章由计算机程序翻译,如有差异,请以英文原文为准。

Discovering biomarkers for chronic sinusitis with nasal polyps: a study integrating bioinformatics analysis and experimental validation of macrophage polarization and metabolism-related genes.

Discovering biomarkers for chronic sinusitis with nasal polyps: a study integrating bioinformatics analysis and experimental validation of macrophage polarization and metabolism-related genes.

Discovering biomarkers for chronic sinusitis with nasal polyps: a study integrating bioinformatics analysis and experimental validation of macrophage polarization and metabolism-related genes.

Discovering biomarkers for chronic sinusitis with nasal polyps: a study integrating bioinformatics analysis and experimental validation of macrophage polarization and metabolism-related genes.

Background: Macrophages play a critical role in chronic rhinosinusitis with nasal polyps (CRSwNP), and their functional imbalance may cause metabolic disturbances. However, the mechanisms of their role in CRSwNP remain unclear. This study aimed to identify CRSwNP biomarkers related to macrophage polarization and metabolism, and elucidate their molecular regulatory mechanisms.

Methods: In this study, transcriptomic data of chronic rhinosinusitis with nasal polyps (CRSwNP) were obtained from public databases. Differentially expressed genes (DEGs) were screened via differential expression analysis. Subsequently, weighted gene co-expression network analysis (WGCNA) was used to identify key module genes related to macrophage polarization-related genes (MP-RGs), which were then cross-referenced with metabolism-related genes to screen for candidate genes. After that, two machine learning methods-least absolute shrinkage and selection operator (LASSO) and random forest (RF)-were applied to further screen these candidate genes. Receiver operating characteristic (ROC) curves for the training set and validation set were constructed, and gene expression validation was conducted to finally determine the biomarkers. Finally, reverse transcription-quantitative polymerase chain reaction (RT-qPCR) was used to verify the expression levels of prognostic genes.

Results: ALOX5, HMOX1, and PLA2G7 were identified as biomarkers for CRSwNP, with AUC >0.7 in both training and validation sets, showing strong diagnostic potential. A nomogram, built on these three biomarkers, exhibited superior diagnostic performance. Enrichment analysis suggested that these biomarkers might be implicated in immune pathways. Furthermore, all three biomarkers were found to be correlated with asthma. Selenium was identified as a co-target of ALOX5 and HMOX1, presenting potential therapeutic targets for CRSwNP. A total of 10 key miRNAs regulating these biomarkers were identified, and the upstream long non-coding RNAs of hsa-miR-642a-5p, including FOXC1 and NEAT1, were predicted. Additionally, the transcription factor FOXC1 was found to concurrently regulate all three biomarkers. RT-qPCR results validated that the expression levels of ALOX5, HMOX1, and PLA2G7 were significantly elevated in CRSwNP patients, corroborating the findings from bioinformatics analyses.

Conclusion: ALOX5, HMOX1, and PLA2G7 were identified as biomarkers linked to macrophage polarization and metabolism in CRSwNP. These findings offer new insights for early prevention strategies and clinical drug development in CRSwNP.

求助全文
通过发布文献求助,成功后即可免费获取论文全文。 去求助
来源期刊
CiteScore
2.60
自引率
0.00%
发文量
0
×
引用
GB/T 7714-2015
复制
MLA
复制
APA
复制
导出至
BibTeX EndNote RefMan NoteFirst NoteExpress
×
提示
您的信息不完整,为了账户安全,请先补充。
现在去补充
×
提示
您因"违规操作"
具体请查看互助需知
我知道了
×
提示
确定
请完成安全验证×
copy
已复制链接
快去分享给好友吧!
我知道了
右上角分享
点击右上角分享
0
联系我们:info@booksci.cn Book学术提供免费学术资源搜索服务,方便国内外学者检索中英文文献。致力于提供最便捷和优质的服务体验。 Copyright © 2023 布克学术 All rights reserved.
京ICP备2023020795号-1
ghs 京公网安备 11010802042870号
Book学术文献互助
Book学术文献互助群
群 号:604180095
Book学术官方微信