Yucatán半岛野生啮齿动物肠道菌群的进化和生态驱动因素。

IF 4 3区 生物学 Q2 ECOLOGY
Gabriela Borja-Martínez, Arit de León-Lorenzana, Alfredo Yanez-Montalvo, Giovani Hernández-Canchola, Luisa I Falcón, Ella Vázquez-Domínguez
{"title":"Yucatán半岛野生啮齿动物肠道菌群的进化和生态驱动因素。","authors":"Gabriela Borja-Martínez, Arit de León-Lorenzana, Alfredo Yanez-Montalvo, Giovani Hernández-Canchola, Luisa I Falcón, Ella Vázquez-Domínguez","doi":"10.1007/s00248-025-02603-3","DOIUrl":null,"url":null,"abstract":"<p><p>The host-microbiome association is considered a coevolutionary process, in which the microbiome provides important functions for host development, physiology and health. However, the ecological and evolutionary forces shaping the diversity and structure of the bacterial communities that form the microbiome are still being elucidated. We assessed the composition of gut microbiota in six rodent species from three geographic regions across the Yucatán peninsula, Mexico. We evaluated the contribution of host species identity, phylogenetic relationships, and geography to the rodents' gut microbiota, using 16S rRNA V4 sequences. We performed a comprehensive set of analytical approaches, including Hill numbers, machine learning, and phylogenetic comparative frameworks. Our results show that phylosymbiosis is one of the main mechanisms driving microbiota dissimilitude across species and specific microbiota diversity traits. Additionally, the microbial pool in each region was geographically differentiated, shaped by the rodent community ensemble, while ecological filtering rendered a microbial pool characteristic of each species. The environment also played a significant role for some species like Heteromys gaumeri, while dietary habits showed a stronger signal for Oryzomys couesi. Rodents with more specialized habits like Ototylomys phyllotis (semi-arboreal, folivorous) had higher bacterial diversity. The abundance of eight bacterial families determined key differences of the gut microbiota which, in addition to phylogeny and geography, are associated with distinct diet and metabolic functions among rodents. Distinct metabolic functions were related, among others, to toxins metabolism and digestion of complex food components. Overall findings show that both evolutionary and ecological drivers influence these rodents gut microbial structure and composition.</p>","PeriodicalId":18708,"journal":{"name":"Microbial Ecology","volume":"88 1","pages":"100"},"PeriodicalIF":4.0000,"publicationDate":"2025-09-30","publicationTypes":"Journal Article","fieldsOfStudy":null,"isOpenAccess":false,"openAccessPdf":"https://www.ncbi.nlm.nih.gov/pmc/articles/PMC12484284/pdf/","citationCount":"0","resultStr":"{\"title\":\"Evolutionary and Ecological Drivers of Gut Microbiota in Wild Rodent Species from the Yucatán Peninsula.\",\"authors\":\"Gabriela Borja-Martínez, Arit de León-Lorenzana, Alfredo Yanez-Montalvo, Giovani Hernández-Canchola, Luisa I Falcón, Ella Vázquez-Domínguez\",\"doi\":\"10.1007/s00248-025-02603-3\",\"DOIUrl\":null,\"url\":null,\"abstract\":\"<p><p>The host-microbiome association is considered a coevolutionary process, in which the microbiome provides important functions for host development, physiology and health. However, the ecological and evolutionary forces shaping the diversity and structure of the bacterial communities that form the microbiome are still being elucidated. We assessed the composition of gut microbiota in six rodent species from three geographic regions across the Yucatán peninsula, Mexico. We evaluated the contribution of host species identity, phylogenetic relationships, and geography to the rodents' gut microbiota, using 16S rRNA V4 sequences. We performed a comprehensive set of analytical approaches, including Hill numbers, machine learning, and phylogenetic comparative frameworks. Our results show that phylosymbiosis is one of the main mechanisms driving microbiota dissimilitude across species and specific microbiota diversity traits. Additionally, the microbial pool in each region was geographically differentiated, shaped by the rodent community ensemble, while ecological filtering rendered a microbial pool characteristic of each species. The environment also played a significant role for some species like Heteromys gaumeri, while dietary habits showed a stronger signal for Oryzomys couesi. Rodents with more specialized habits like Ototylomys phyllotis (semi-arboreal, folivorous) had higher bacterial diversity. The abundance of eight bacterial families determined key differences of the gut microbiota which, in addition to phylogeny and geography, are associated with distinct diet and metabolic functions among rodents. Distinct metabolic functions were related, among others, to toxins metabolism and digestion of complex food components. Overall findings show that both evolutionary and ecological drivers influence these rodents gut microbial structure and composition.</p>\",\"PeriodicalId\":18708,\"journal\":{\"name\":\"Microbial Ecology\",\"volume\":\"88 1\",\"pages\":\"100\"},\"PeriodicalIF\":4.0000,\"publicationDate\":\"2025-09-30\",\"publicationTypes\":\"Journal Article\",\"fieldsOfStudy\":null,\"isOpenAccess\":false,\"openAccessPdf\":\"https://www.ncbi.nlm.nih.gov/pmc/articles/PMC12484284/pdf/\",\"citationCount\":\"0\",\"resultStr\":null,\"platform\":\"Semanticscholar\",\"paperid\":null,\"PeriodicalName\":\"Microbial Ecology\",\"FirstCategoryId\":\"99\",\"ListUrlMain\":\"https://doi.org/10.1007/s00248-025-02603-3\",\"RegionNum\":3,\"RegionCategory\":\"生物学\",\"ArticlePicture\":[],\"TitleCN\":null,\"AbstractTextCN\":null,\"PMCID\":null,\"EPubDate\":\"\",\"PubModel\":\"\",\"JCR\":\"Q2\",\"JCRName\":\"ECOLOGY\",\"Score\":null,\"Total\":0}","platform":"Semanticscholar","paperid":null,"PeriodicalName":"Microbial Ecology","FirstCategoryId":"99","ListUrlMain":"https://doi.org/10.1007/s00248-025-02603-3","RegionNum":3,"RegionCategory":"生物学","ArticlePicture":[],"TitleCN":null,"AbstractTextCN":null,"PMCID":null,"EPubDate":"","PubModel":"","JCR":"Q2","JCRName":"ECOLOGY","Score":null,"Total":0}
引用次数: 0

摘要

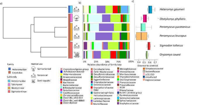
宿主-微生物组关联被认为是一个共同进化过程,其中微生物组为宿主的发育、生理和健康提供了重要功能。然而,形成微生物群的细菌群落的多样性和结构的生态和进化力量仍在阐明。我们评估了来自墨西哥Yucatán半岛三个地理区域的六种啮齿动物的肠道微生物群组成。我们利用16S rRNA V4序列评估了宿主物种身份、系统发育关系和地理对啮齿动物肠道微生物群的贡献。我们执行了一套全面的分析方法,包括希尔数、机器学习和系统发育比较框架。我们的研究结果表明,系统共生是驱动物种间微生物群差异和特定微生物群多样性特征的主要机制之一。此外,每个区域的微生物池具有地理差异,由啮齿动物群落整体形成,而生态过滤则呈现出每个物种的微生物池特征。环境对一些物种也有重要的影响,比如高尾异蝇,而饮食习惯对高尾异蝇的影响更大。具有更特殊习性的啮齿动物,如叶状耳虫(半树栖,叶食性)有更高的细菌多样性。8个细菌家族的丰度决定了肠道微生物群的关键差异,除了系统发育和地理位置外,这些差异还与啮齿动物不同的饮食和代谢功能有关。不同的代谢功能与毒素代谢和复杂食物成分的消化有关。总体结果表明,进化和生态驱动因素都影响这些啮齿动物的肠道微生物结构和组成。
本文章由计算机程序翻译,如有差异,请以英文原文为准。

Evolutionary and Ecological Drivers of Gut Microbiota in Wild Rodent Species from the Yucatán Peninsula.

Evolutionary and Ecological Drivers of Gut Microbiota in Wild Rodent Species from the Yucatán Peninsula.

Evolutionary and Ecological Drivers of Gut Microbiota in Wild Rodent Species from the Yucatán Peninsula.

Evolutionary and Ecological Drivers of Gut Microbiota in Wild Rodent Species from the Yucatán Peninsula.

The host-microbiome association is considered a coevolutionary process, in which the microbiome provides important functions for host development, physiology and health. However, the ecological and evolutionary forces shaping the diversity and structure of the bacterial communities that form the microbiome are still being elucidated. We assessed the composition of gut microbiota in six rodent species from three geographic regions across the Yucatán peninsula, Mexico. We evaluated the contribution of host species identity, phylogenetic relationships, and geography to the rodents' gut microbiota, using 16S rRNA V4 sequences. We performed a comprehensive set of analytical approaches, including Hill numbers, machine learning, and phylogenetic comparative frameworks. Our results show that phylosymbiosis is one of the main mechanisms driving microbiota dissimilitude across species and specific microbiota diversity traits. Additionally, the microbial pool in each region was geographically differentiated, shaped by the rodent community ensemble, while ecological filtering rendered a microbial pool characteristic of each species. The environment also played a significant role for some species like Heteromys gaumeri, while dietary habits showed a stronger signal for Oryzomys couesi. Rodents with more specialized habits like Ototylomys phyllotis (semi-arboreal, folivorous) had higher bacterial diversity. The abundance of eight bacterial families determined key differences of the gut microbiota which, in addition to phylogeny and geography, are associated with distinct diet and metabolic functions among rodents. Distinct metabolic functions were related, among others, to toxins metabolism and digestion of complex food components. Overall findings show that both evolutionary and ecological drivers influence these rodents gut microbial structure and composition.

求助全文
通过发布文献求助,成功后即可免费获取论文全文。 去求助
来源期刊
Microbial Ecology
Microbial Ecology 生物-海洋与淡水生物学
CiteScore
6.90
自引率
2.80%
发文量
212
审稿时长
3-8 weeks
期刊介绍: The journal Microbial Ecology was founded more than 50 years ago by Dr. Ralph Mitchell, Gordon McKay Professor of Applied Biology at Harvard University in Cambridge, MA. The journal has evolved to become a premier location for the presentation of manuscripts that represent advances in the field of microbial ecology. The journal has become a dedicated international forum for the presentation of high-quality scientific investigations of how microorganisms interact with their environment, with each other and with their hosts. Microbial Ecology offers articles of original research in full paper and note formats, as well as brief reviews and topical position papers.
×
引用
GB/T 7714-2015
复制
MLA
复制
APA
复制
导出至
BibTeX EndNote RefMan NoteFirst NoteExpress
×
提示
您的信息不完整,为了账户安全,请先补充。
现在去补充
×
提示
您因"违规操作"
具体请查看互助需知
我知道了
×
提示
确定
请完成安全验证×
copy
已复制链接
快去分享给好友吧!
我知道了
右上角分享
点击右上角分享
0
联系我们:info@booksci.cn Book学术提供免费学术资源搜索服务,方便国内外学者检索中英文文献。致力于提供最便捷和优质的服务体验。 Copyright © 2023 布克学术 All rights reserved.
京ICP备2023020795号-1
ghs 京公网安备 11010802042870号
Book学术文献互助
Book学术文献互助群
群 号:604180095
Book学术官方微信