AMPK/SIRT1通路在老年小鼠肠道生态失调介导的术后认知功能障碍中的作用机制

IF 3.7 2区 医学 Q1 CLINICAL NEUROLOGY
Fu Xu, Yang Yue, Defeng Sun
{"title":"AMPK/SIRT1通路在老年小鼠肠道生态失调介导的术后认知功能障碍中的作用机制","authors":"Fu Xu, Yang Yue, Defeng Sun","doi":"10.1093/ijnp/pyaf066","DOIUrl":null,"url":null,"abstract":"<p><strong>Objective: </strong>Postoperative cognitive dysfunction (POCD) is a prevalent complication in older patients who undergo surgery that requires anesthesia. This study explored the role of the adenosine monophosphate-activated protein kinase (AMPK)/silent information regulator factor 2-related enzyme 1 (SIRT1) pathway in gut dysbiosis-mediated POCD in aged mice.</p><p><strong>Methods: </strong>POCD was induced in aged male mice via open tibial fracture surgery under isoflurane anesthesia. Mice then received the probiotic VSL#3, the SIRT1 inhibitor EX527, and the AMPK/SIRT1 activator resveratrol. Fecal microbiota transplantation was conducted in aged POCD mice. Mouse cognitive function was assessed using the Morris water maze and novel object recognition tests. Mouse histopathological changes were observed via hematoxylin-eosin staining. Iba1+/GFAP+ activation was assessed via immunofluorescence, and proinflammatory cytokines (tumor necrosis factor alpha, interleukin [IL]-1β, and IL-6) in the hippocampus were determined via enzyme-linked immunosorbent assay. Gut microbiota compositions were detected via 16S rRNA sequencing. Hippocampal pAMPK/AMPK and SIRT1 levels were assessed by western blot.</p><p><strong>Results: </strong>Aged POCD mice exhibited prolonged escape latency, reduced platform crossings, and an impaired object discrimination rate on postoperative day 7. Severe hippocampal CA1 damage, increased Iba1+/GFAP+ cell numbers, elevated proinflammatory cytokines, and gut dysbiosis were also observed. The probiotic VSL#3 ameliorated gut dysbiosis, alleviated POCD, and reduced neuroinflammation. Gut microbiota from POCD mice exacerbated cognitive deficits and neuroinflammation in aged mice, while clearance of the gut microbiota improved outcomes. VSL#3 improved POCD in aged mice by balancing the gut microbiota through the AMPK/SIRT1 pathway. The AMPK/SIRT1 pathway activation mitigated POCD.</p><p><strong>Conclusion: </strong>VSL#3 balanced the gut microbiota and suppressed neuroinflammation in the hippocampal CA1 region by activating the AMPK/SIRT1 pathway, thereby alleviating POCD in aged mice. Significance Statement Postoperative cognitive dysfunction (POCD) is a common complication in older adults after surgery, causing memory loss and difficulty thinking. In this study, using aged male mice (Mus musculus) we found that an imbalance in gut bacteria can worsen POCD by increasing brain inflammation. Treatment with the probiotic VSL#3 restored healthy gut bacteria, reduced brain inflammation, and improved memory through the AMPK/SIRT1 pathway. These findings suggest that targeting the gut-brain connection may help prevent POCD in older surgical patients.</p>","PeriodicalId":14134,"journal":{"name":"International Journal of Neuropsychopharmacology","volume":" ","pages":""},"PeriodicalIF":3.7000,"publicationDate":"2025-10-01","publicationTypes":"Journal Article","fieldsOfStudy":null,"isOpenAccess":false,"openAccessPdf":"https://www.ncbi.nlm.nih.gov/pmc/articles/PMC12516958/pdf/","citationCount":"0","resultStr":"{\"title\":\"Mechanism of the AMPK/SIRT1 pathway in gut dysbiosis-mediated postoperative cognitive dysfunction in aged mice.\",\"authors\":\"Fu Xu, Yang Yue, Defeng Sun\",\"doi\":\"10.1093/ijnp/pyaf066\",\"DOIUrl\":null,\"url\":null,\"abstract\":\"<p><strong>Objective: </strong>Postoperative cognitive dysfunction (POCD) is a prevalent complication in older patients who undergo surgery that requires anesthesia. This study explored the role of the adenosine monophosphate-activated protein kinase (AMPK)/silent information regulator factor 2-related enzyme 1 (SIRT1) pathway in gut dysbiosis-mediated POCD in aged mice.</p><p><strong>Methods: </strong>POCD was induced in aged male mice via open tibial fracture surgery under isoflurane anesthesia. Mice then received the probiotic VSL#3, the SIRT1 inhibitor EX527, and the AMPK/SIRT1 activator resveratrol. Fecal microbiota transplantation was conducted in aged POCD mice. Mouse cognitive function was assessed using the Morris water maze and novel object recognition tests. Mouse histopathological changes were observed via hematoxylin-eosin staining. Iba1+/GFAP+ activation was assessed via immunofluorescence, and proinflammatory cytokines (tumor necrosis factor alpha, interleukin [IL]-1β, and IL-6) in the hippocampus were determined via enzyme-linked immunosorbent assay. Gut microbiota compositions were detected via 16S rRNA sequencing. Hippocampal pAMPK/AMPK and SIRT1 levels were assessed by western blot.</p><p><strong>Results: </strong>Aged POCD mice exhibited prolonged escape latency, reduced platform crossings, and an impaired object discrimination rate on postoperative day 7. Severe hippocampal CA1 damage, increased Iba1+/GFAP+ cell numbers, elevated proinflammatory cytokines, and gut dysbiosis were also observed. The probiotic VSL#3 ameliorated gut dysbiosis, alleviated POCD, and reduced neuroinflammation. Gut microbiota from POCD mice exacerbated cognitive deficits and neuroinflammation in aged mice, while clearance of the gut microbiota improved outcomes. VSL#3 improved POCD in aged mice by balancing the gut microbiota through the AMPK/SIRT1 pathway. The AMPK/SIRT1 pathway activation mitigated POCD.</p><p><strong>Conclusion: </strong>VSL#3 balanced the gut microbiota and suppressed neuroinflammation in the hippocampal CA1 region by activating the AMPK/SIRT1 pathway, thereby alleviating POCD in aged mice. Significance Statement Postoperative cognitive dysfunction (POCD) is a common complication in older adults after surgery, causing memory loss and difficulty thinking. In this study, using aged male mice (Mus musculus) we found that an imbalance in gut bacteria can worsen POCD by increasing brain inflammation. Treatment with the probiotic VSL#3 restored healthy gut bacteria, reduced brain inflammation, and improved memory through the AMPK/SIRT1 pathway. These findings suggest that targeting the gut-brain connection may help prevent POCD in older surgical patients.</p>\",\"PeriodicalId\":14134,\"journal\":{\"name\":\"International Journal of Neuropsychopharmacology\",\"volume\":\" \",\"pages\":\"\"},\"PeriodicalIF\":3.7000,\"publicationDate\":\"2025-10-01\",\"publicationTypes\":\"Journal Article\",\"fieldsOfStudy\":null,\"isOpenAccess\":false,\"openAccessPdf\":\"https://www.ncbi.nlm.nih.gov/pmc/articles/PMC12516958/pdf/\",\"citationCount\":\"0\",\"resultStr\":null,\"platform\":\"Semanticscholar\",\"paperid\":null,\"PeriodicalName\":\"International Journal of Neuropsychopharmacology\",\"FirstCategoryId\":\"3\",\"ListUrlMain\":\"https://doi.org/10.1093/ijnp/pyaf066\",\"RegionNum\":2,\"RegionCategory\":\"医学\",\"ArticlePicture\":[],\"TitleCN\":null,\"AbstractTextCN\":null,\"PMCID\":null,\"EPubDate\":\"\",\"PubModel\":\"\",\"JCR\":\"Q1\",\"JCRName\":\"CLINICAL NEUROLOGY\",\"Score\":null,\"Total\":0}","platform":"Semanticscholar","paperid":null,"PeriodicalName":"International Journal of Neuropsychopharmacology","FirstCategoryId":"3","ListUrlMain":"https://doi.org/10.1093/ijnp/pyaf066","RegionNum":2,"RegionCategory":"医学","ArticlePicture":[],"TitleCN":null,"AbstractTextCN":null,"PMCID":null,"EPubDate":"","PubModel":"","JCR":"Q1","JCRName":"CLINICAL NEUROLOGY","Score":null,"Total":0}
引用次数: 0

摘要

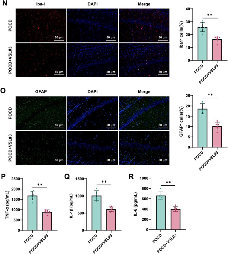
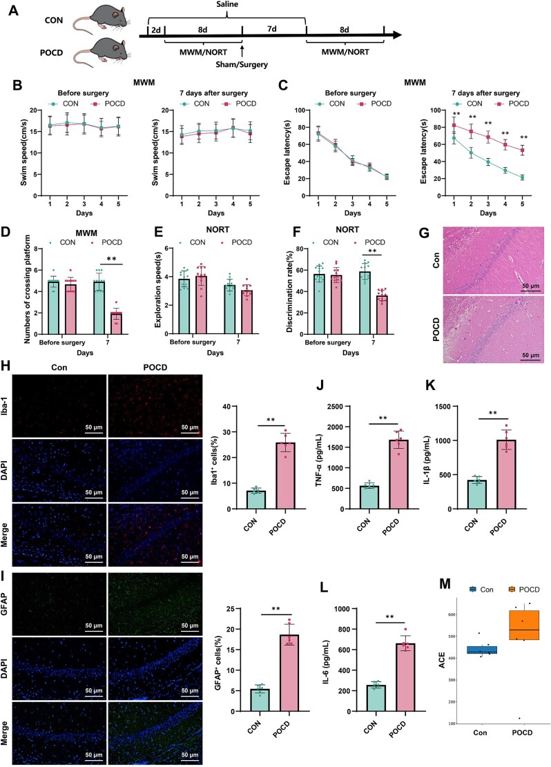
目的:术后认知功能障碍(POCD)是需要麻醉的老年手术患者的常见并发症。本研究探讨了AMPK/SIRT1通路在老年小鼠肠道生态失调介导的POCD中的作用。方法:在异氟醚麻醉下,经胫骨开放性骨折手术诱导老年雄性小鼠POCD。然后小鼠接受益生菌VSL#3, SIRT1抑制剂EX527和AMPK/SIRT1激活剂白藜芦醇。对老年POCD小鼠进行粪便菌群移植。采用Morris水迷宫和新颖的物体识别测试评估小鼠的认知功能。HE染色观察小鼠组织病理变化。免疫荧光法检测海马组织Iba1+/GFAP+活性,ELISA法检测海马组织促炎因子(肿瘤坏死因子- α、白细胞介素-1 [IL]-1β、IL-6)水平。通过16S rRNA测序检测肠道菌群组成。western blot检测海马pAMPK/AMPK和SIRT1水平。结果:老年POCD小鼠在术后第7天表现出逃避潜伏期延长,穿越平台减少,物体识别率下降。海马CA1严重损伤,Iba1+/GFAP+细胞数量增加,促炎细胞因子升高,肠道生态失调。益生菌VSL#3改善了肠道生态失调,减轻了POCD,减少了神经炎症。POCD小鼠的肠道微生物群加重了老年小鼠的认知缺陷和神经炎症,而肠道微生物群的清除改善了结果。VSL#3通过AMPK/SIRT1途径平衡肠道微生物群,改善老年小鼠POCD。AMPK/SIRT1通路的激活减轻了POCD。结论:VSL#3通过激活AMPK/SIRT1通路,平衡肠道菌群,抑制海马CA1区神经炎症,从而缓解老年小鼠POCD。
本文章由计算机程序翻译,如有差异,请以英文原文为准。

Mechanism of the AMPK/SIRT1 pathway in gut dysbiosis-mediated postoperative cognitive dysfunction in aged mice.

Mechanism of the AMPK/SIRT1 pathway in gut dysbiosis-mediated postoperative cognitive dysfunction in aged mice.

Mechanism of the AMPK/SIRT1 pathway in gut dysbiosis-mediated postoperative cognitive dysfunction in aged mice.

Mechanism of the AMPK/SIRT1 pathway in gut dysbiosis-mediated postoperative cognitive dysfunction in aged mice.

Objective: Postoperative cognitive dysfunction (POCD) is a prevalent complication in older patients who undergo surgery that requires anesthesia. This study explored the role of the adenosine monophosphate-activated protein kinase (AMPK)/silent information regulator factor 2-related enzyme 1 (SIRT1) pathway in gut dysbiosis-mediated POCD in aged mice.

Methods: POCD was induced in aged male mice via open tibial fracture surgery under isoflurane anesthesia. Mice then received the probiotic VSL#3, the SIRT1 inhibitor EX527, and the AMPK/SIRT1 activator resveratrol. Fecal microbiota transplantation was conducted in aged POCD mice. Mouse cognitive function was assessed using the Morris water maze and novel object recognition tests. Mouse histopathological changes were observed via hematoxylin-eosin staining. Iba1+/GFAP+ activation was assessed via immunofluorescence, and proinflammatory cytokines (tumor necrosis factor alpha, interleukin [IL]-1β, and IL-6) in the hippocampus were determined via enzyme-linked immunosorbent assay. Gut microbiota compositions were detected via 16S rRNA sequencing. Hippocampal pAMPK/AMPK and SIRT1 levels were assessed by western blot.

Results: Aged POCD mice exhibited prolonged escape latency, reduced platform crossings, and an impaired object discrimination rate on postoperative day 7. Severe hippocampal CA1 damage, increased Iba1+/GFAP+ cell numbers, elevated proinflammatory cytokines, and gut dysbiosis were also observed. The probiotic VSL#3 ameliorated gut dysbiosis, alleviated POCD, and reduced neuroinflammation. Gut microbiota from POCD mice exacerbated cognitive deficits and neuroinflammation in aged mice, while clearance of the gut microbiota improved outcomes. VSL#3 improved POCD in aged mice by balancing the gut microbiota through the AMPK/SIRT1 pathway. The AMPK/SIRT1 pathway activation mitigated POCD.

Conclusion: VSL#3 balanced the gut microbiota and suppressed neuroinflammation in the hippocampal CA1 region by activating the AMPK/SIRT1 pathway, thereby alleviating POCD in aged mice. Significance Statement Postoperative cognitive dysfunction (POCD) is a common complication in older adults after surgery, causing memory loss and difficulty thinking. In this study, using aged male mice (Mus musculus) we found that an imbalance in gut bacteria can worsen POCD by increasing brain inflammation. Treatment with the probiotic VSL#3 restored healthy gut bacteria, reduced brain inflammation, and improved memory through the AMPK/SIRT1 pathway. These findings suggest that targeting the gut-brain connection may help prevent POCD in older surgical patients.

求助全文
通过发布文献求助,成功后即可免费获取论文全文。 去求助
来源期刊
CiteScore
8.40
自引率
2.10%
发文量
230
审稿时长
4-8 weeks
期刊介绍: The central focus of the journal is on research that advances understanding of existing and new neuropsychopharmacological agents including their mode of action and clinical application or provides insights into the biological basis of psychiatric disorders and thereby advances their pharmacological treatment. Such research may derive from the full spectrum of biological and psychological fields of inquiry encompassing classical and novel techniques in neuropsychopharmacology as well as strategies such as neuroimaging, genetics, psychoneuroendocrinology and neuropsychology.
×
引用
GB/T 7714-2015
复制
MLA
复制
APA
复制
导出至
BibTeX EndNote RefMan NoteFirst NoteExpress
×
提示
您的信息不完整,为了账户安全,请先补充。
现在去补充
×
提示
您因"违规操作"
具体请查看互助需知
我知道了
×
提示
确定
请完成安全验证×
copy
已复制链接
快去分享给好友吧!
我知道了
右上角分享
点击右上角分享
0
联系我们:info@booksci.cn Book学术提供免费学术资源搜索服务,方便国内外学者检索中英文文献。致力于提供最便捷和优质的服务体验。 Copyright © 2023 布克学术 All rights reserved.
京ICP备2023020795号-1
ghs 京公网安备 11010802042870号
Book学术文献互助
Book学术文献互助群
群 号:604180095
Book学术官方微信