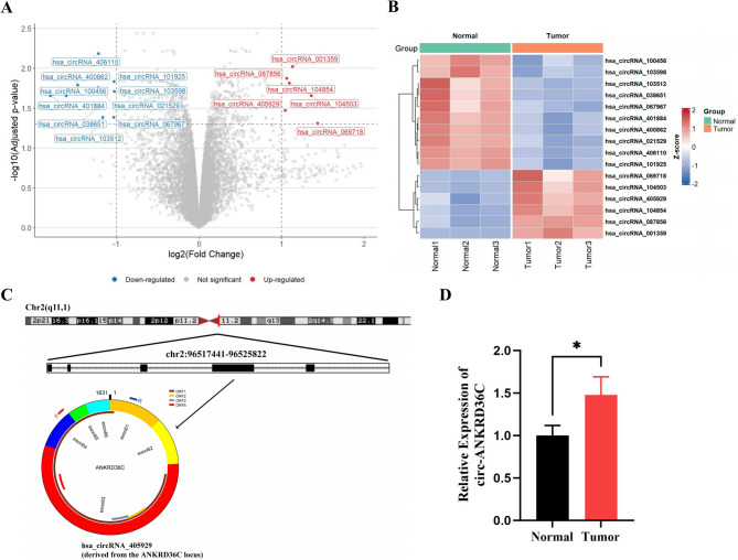
环状RNA分析和功能分析提示circ-ANKRD36C是胃癌潜在的预后生物标志物。

IF 2.5 3区 医学 Q2 GASTROENTEROLOGY & HEPATOLOGY
Rongpeng Chen, Tianxing Ji, Yuanqing Chu, Feng Xiao, Zhicheng Feng, Guoqiang Wang
{"title":"环状RNA分析和功能分析提示circ-ANKRD36C是胃癌潜在的预后生物标志物。","authors":"Rongpeng Chen, Tianxing Ji, Yuanqing Chu, Feng Xiao, Zhicheng Feng, Guoqiang Wang","doi":"10.1186/s12876-025-04287-y","DOIUrl":null,"url":null,"abstract":"","PeriodicalId":9129,"journal":{"name":"BMC Gastroenterology","volume":"25 1","pages":"682"},"PeriodicalIF":2.5000,"publicationDate":"2025-09-29","publicationTypes":"Journal Article","fieldsOfStudy":null,"isOpenAccess":false,"openAccessPdf":"https://www.ncbi.nlm.nih.gov/pmc/articles/PMC12482447/pdf/","citationCount":"0","resultStr":"{\"title\":\"Circular RNA profiling and functional analysis implicate circ-ANKRD36C as a potential prognostic biomarker in gastric cancer.\",\"authors\":\"Rongpeng Chen, Tianxing Ji, Yuanqing Chu, Feng Xiao, Zhicheng Feng, Guoqiang Wang\",\"doi\":\"10.1186/s12876-025-04287-y\",\"DOIUrl\":null,\"url\":null,\"abstract\":\"\",\"PeriodicalId\":9129,\"journal\":{\"name\":\"BMC Gastroenterology\",\"volume\":\"25 1\",\"pages\":\"682\"},\"PeriodicalIF\":2.5000,\"publicationDate\":\"2025-09-29\",\"publicationTypes\":\"Journal Article\",\"fieldsOfStudy\":null,\"isOpenAccess\":false,\"openAccessPdf\":\"https://www.ncbi.nlm.nih.gov/pmc/articles/PMC12482447/pdf/\",\"citationCount\":\"0\",\"resultStr\":null,\"platform\":\"Semanticscholar\",\"paperid\":null,\"PeriodicalName\":\"BMC Gastroenterology\",\"FirstCategoryId\":\"3\",\"ListUrlMain\":\"https://doi.org/10.1186/s12876-025-04287-y\",\"RegionNum\":3,\"RegionCategory\":\"医学\",\"ArticlePicture\":[],\"TitleCN\":null,\"AbstractTextCN\":null,\"PMCID\":null,\"EPubDate\":\"\",\"PubModel\":\"\",\"JCR\":\"Q2\",\"JCRName\":\"GASTROENTEROLOGY & HEPATOLOGY\",\"Score\":null,\"Total\":0}","platform":"Semanticscholar","paperid":null,"PeriodicalName":"BMC Gastroenterology","FirstCategoryId":"3","ListUrlMain":"https://doi.org/10.1186/s12876-025-04287-y","RegionNum":3,"RegionCategory":"医学","ArticlePicture":[],"TitleCN":null,"AbstractTextCN":null,"PMCID":null,"EPubDate":"","PubModel":"","JCR":"Q2","JCRName":"GASTROENTEROLOGY & HEPATOLOGY","Score":null,"Total":0}
引用次数: 0

摘要

本文章由计算机程序翻译,如有差异,请以英文原文为准。

Circular RNA profiling and functional analysis implicate circ-ANKRD36C as a potential prognostic biomarker in gastric cancer.

Circular RNA profiling and functional analysis implicate circ-ANKRD36C as a potential prognostic biomarker in gastric cancer.

Circular RNA profiling and functional analysis implicate circ-ANKRD36C as a potential prognostic biomarker in gastric cancer.

Circular RNA profiling and functional analysis implicate circ-ANKRD36C as a potential prognostic biomarker in gastric cancer.
求助全文
通过发布文献求助,成功后即可免费获取论文全文。 去求助
来源期刊
BMC Gastroenterology
BMC Gastroenterology 医学-胃肠肝病学
CiteScore
4.20
自引率
0.00%
发文量
465
审稿时长
6 months
期刊介绍: BMC Gastroenterology is an open access, peer-reviewed journal that considers articles on all aspects of the prevention, diagnosis and management of gastrointestinal and hepatobiliary disorders, as well as related molecular genetics, pathophysiology, and epidemiology.
×
引用
GB/T 7714-2015
复制
MLA
复制
APA
复制
导出至
BibTeX EndNote RefMan NoteFirst NoteExpress
×
提示
您的信息不完整,为了账户安全,请先补充。
现在去补充
×
提示
您因"违规操作"
具体请查看互助需知
我知道了
×
提示
确定
请完成安全验证×
copy
已复制链接
快去分享给好友吧!
我知道了
右上角分享
点击右上角分享
0
联系我们:info@booksci.cn Book学术提供免费学术资源搜索服务,方便国内外学者检索中英文文献。致力于提供最便捷和优质的服务体验。 Copyright © 2023 布克学术 All rights reserved.
京ICP备2023020795号-1
ghs 京公网安备 11010802042870号
Book学术文献互助
Book学术文献互助群
群 号:604180095
Book学术官方微信