牙周炎症与肝硬化有关吗?横断面研究。

IF 2.9 3区 医学 Q1 MEDICINE, GENERAL & INTERNAL
Goran Rinčić, Marija Roguljić, Nives Rinčić, Lucija Virović Jukić, Petar Gaćina, Darko Božić, Ana Badovinac
{"title":"牙周炎症与肝硬化有关吗?横断面研究。","authors":"Goran Rinčić, Marija Roguljić, Nives Rinčić, Lucija Virović Jukić, Petar Gaćina, Darko Božić, Ana Badovinac","doi":"10.3390/jcm14186616","DOIUrl":null,"url":null,"abstract":"<p><p><b>Background</b>: Periodontitis is linked to a range of systemic non-communicable diseases, including hepatic diseases. The aim of this study was to investigate whether periodontal health status is associated with liver cirrhosis (LC). <b>Methods</b>: Patients were recruited from the Department of Internal Medicine at the University Clinical Hospital \"Sestre Milosrdnice\" and categorized into two groups. The case group comprised patients with LC, while age-matched individuals without LC served as controls. Systemic health status was evaluated through laboratory tests, medical history, and clinical parameters, and the Model for End-Stage Liver Disease (MELD) score was calculated for each participant. A comprehensive clinical periodontal assessment was conducted, measuring bleeding on probing (BoP), probing pocket depth (PPD), gingival recession (GR), clinical attachment level (CAL), and the Periodontal Inflamed Surface Area (PISA) score. Stepwise logistic regression was employed to assess possible predictors of LC, including periodontal status. <b>Results</b>: A total of 100 patients were included in the analysis, consisting of 50 cases with LC and 50 controls. The mean age was 56.79 years (SD = 11.16) of participants, and 58% were male. The majority of LC cases were attributed to alcohol abuse (41/50, 82%), and the median MELD score was 16 (IQR 6-33). Comparison of the two groups revealed significantly worse clinical periodontal parameters in the LC group and a higher prevalence of periodontitis (<i>p</i> = 0.012). Among the 50 LC patients, 46 (92%) exhibited severe forms of periodontitis (stages III and IV). Logistic regression analysis identified alcohol consumption and the PISA score as independent predictors of LC (OR = 23.81, 95% CI 4.48-126.47, <i>p</i> < 0.001; OR = 1.006, 95% CI 1.003-1.01, <i>p</i> < 0.001, respectively). <b>Conclusions</b>: Within the limits of the present study, the higher prevalence of periodontal disease in the LC group suggests an association between LC and periodontitis.</p>","PeriodicalId":15533,"journal":{"name":"Journal of Clinical Medicine","volume":"14 18","pages":""},"PeriodicalIF":2.9000,"publicationDate":"2025-09-19","publicationTypes":"Journal Article","fieldsOfStudy":null,"isOpenAccess":false,"openAccessPdf":"https://www.ncbi.nlm.nih.gov/pmc/articles/PMC12470640/pdf/","citationCount":"0","resultStr":"{\"title\":\"Is Periodontal Inflammation Associated with Liver Cirrhosis? A Cross-Sectional Study.\",\"authors\":\"Goran Rinčić, Marija Roguljić, Nives Rinčić, Lucija Virović Jukić, Petar Gaćina, Darko Božić, Ana Badovinac\",\"doi\":\"10.3390/jcm14186616\",\"DOIUrl\":null,\"url\":null,\"abstract\":\"<p><p><b>Background</b>: Periodontitis is linked to a range of systemic non-communicable diseases, including hepatic diseases. The aim of this study was to investigate whether periodontal health status is associated with liver cirrhosis (LC). <b>Methods</b>: Patients were recruited from the Department of Internal Medicine at the University Clinical Hospital \\\"Sestre Milosrdnice\\\" and categorized into two groups. The case group comprised patients with LC, while age-matched individuals without LC served as controls. Systemic health status was evaluated through laboratory tests, medical history, and clinical parameters, and the Model for End-Stage Liver Disease (MELD) score was calculated for each participant. A comprehensive clinical periodontal assessment was conducted, measuring bleeding on probing (BoP), probing pocket depth (PPD), gingival recession (GR), clinical attachment level (CAL), and the Periodontal Inflamed Surface Area (PISA) score. Stepwise logistic regression was employed to assess possible predictors of LC, including periodontal status. <b>Results</b>: A total of 100 patients were included in the analysis, consisting of 50 cases with LC and 50 controls. The mean age was 56.79 years (SD = 11.16) of participants, and 58% were male. The majority of LC cases were attributed to alcohol abuse (41/50, 82%), and the median MELD score was 16 (IQR 6-33). Comparison of the two groups revealed significantly worse clinical periodontal parameters in the LC group and a higher prevalence of periodontitis (<i>p</i> = 0.012). Among the 50 LC patients, 46 (92%) exhibited severe forms of periodontitis (stages III and IV). Logistic regression analysis identified alcohol consumption and the PISA score as independent predictors of LC (OR = 23.81, 95% CI 4.48-126.47, <i>p</i> < 0.001; OR = 1.006, 95% CI 1.003-1.01, <i>p</i> < 0.001, respectively). <b>Conclusions</b>: Within the limits of the present study, the higher prevalence of periodontal disease in the LC group suggests an association between LC and periodontitis.</p>\",\"PeriodicalId\":15533,\"journal\":{\"name\":\"Journal of Clinical Medicine\",\"volume\":\"14 18\",\"pages\":\"\"},\"PeriodicalIF\":2.9000,\"publicationDate\":\"2025-09-19\",\"publicationTypes\":\"Journal Article\",\"fieldsOfStudy\":null,\"isOpenAccess\":false,\"openAccessPdf\":\"https://www.ncbi.nlm.nih.gov/pmc/articles/PMC12470640/pdf/\",\"citationCount\":\"0\",\"resultStr\":null,\"platform\":\"Semanticscholar\",\"paperid\":null,\"PeriodicalName\":\"Journal of Clinical Medicine\",\"FirstCategoryId\":\"3\",\"ListUrlMain\":\"https://doi.org/10.3390/jcm14186616\",\"RegionNum\":3,\"RegionCategory\":\"医学\",\"ArticlePicture\":[],\"TitleCN\":null,\"AbstractTextCN\":null,\"PMCID\":null,\"EPubDate\":\"\",\"PubModel\":\"\",\"JCR\":\"Q1\",\"JCRName\":\"MEDICINE, GENERAL & INTERNAL\",\"Score\":null,\"Total\":0}","platform":"Semanticscholar","paperid":null,"PeriodicalName":"Journal of Clinical Medicine","FirstCategoryId":"3","ListUrlMain":"https://doi.org/10.3390/jcm14186616","RegionNum":3,"RegionCategory":"医学","ArticlePicture":[],"TitleCN":null,"AbstractTextCN":null,"PMCID":null,"EPubDate":"","PubModel":"","JCR":"Q1","JCRName":"MEDICINE, GENERAL & INTERNAL","Score":null,"Total":0}
引用次数: 0

摘要

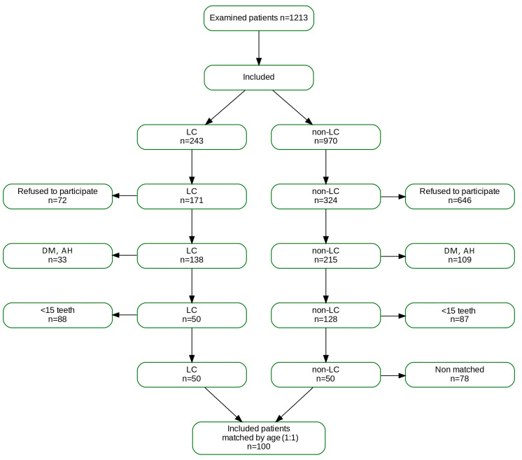
背景:牙周炎与包括肝病在内的一系列系统性非传染性疾病有关。本研究的目的是探讨牙周健康状况是否与肝硬化(LC)相关。方法:从“Sestre Milosrdnice”大学临床医院内科招募患者,分为两组。病例组由LC患者组成,而年龄匹配的无LC个体作为对照组。通过实验室检查、病史和临床参数评估全身健康状况,并计算每个参与者的终末期肝病模型(MELD)评分。进行全面的临床牙周评估,测量探诊出血(BoP)、探诊袋深度(PPD)、牙龈退行(GR)、临床附着水平(CAL)和牙周炎症表面积(PISA)评分。采用逐步逻辑回归评估LC的可能预测因素,包括牙周状况。结果:共纳入100例患者,其中LC 50例,对照组50例。参与者的平均年龄为56.79岁(SD = 11.16),其中58%为男性。大多数LC病例归因于酒精滥用(41/ 50,82%),MELD评分中位数为16 (IQR 6-33)。两组比较发现LC组临床牙周指标明显差,牙周炎患病率较高(p = 0.012)。在50例LC患者中,46例(92%)表现出严重的牙周炎(III期和IV期)。Logistic回归分析发现,饮酒和PISA分数是LC的独立预测因子(OR = 23.81, 95% CI 4.48 ~ 126.47, p < 0.001; OR = 1.006, 95% CI 1.003 ~ 1.01, p < 0.001)。结论:在本研究范围内,LC组中较高的牙周病患病率表明LC与牙周炎之间存在关联。
本文章由计算机程序翻译,如有差异,请以英文原文为准。

Is Periodontal Inflammation Associated with Liver Cirrhosis? A Cross-Sectional Study.

Is Periodontal Inflammation Associated with Liver Cirrhosis? A Cross-Sectional Study.

Background: Periodontitis is linked to a range of systemic non-communicable diseases, including hepatic diseases. The aim of this study was to investigate whether periodontal health status is associated with liver cirrhosis (LC). Methods: Patients were recruited from the Department of Internal Medicine at the University Clinical Hospital "Sestre Milosrdnice" and categorized into two groups. The case group comprised patients with LC, while age-matched individuals without LC served as controls. Systemic health status was evaluated through laboratory tests, medical history, and clinical parameters, and the Model for End-Stage Liver Disease (MELD) score was calculated for each participant. A comprehensive clinical periodontal assessment was conducted, measuring bleeding on probing (BoP), probing pocket depth (PPD), gingival recession (GR), clinical attachment level (CAL), and the Periodontal Inflamed Surface Area (PISA) score. Stepwise logistic regression was employed to assess possible predictors of LC, including periodontal status. Results: A total of 100 patients were included in the analysis, consisting of 50 cases with LC and 50 controls. The mean age was 56.79 years (SD = 11.16) of participants, and 58% were male. The majority of LC cases were attributed to alcohol abuse (41/50, 82%), and the median MELD score was 16 (IQR 6-33). Comparison of the two groups revealed significantly worse clinical periodontal parameters in the LC group and a higher prevalence of periodontitis (p = 0.012). Among the 50 LC patients, 46 (92%) exhibited severe forms of periodontitis (stages III and IV). Logistic regression analysis identified alcohol consumption and the PISA score as independent predictors of LC (OR = 23.81, 95% CI 4.48-126.47, p < 0.001; OR = 1.006, 95% CI 1.003-1.01, p < 0.001, respectively). Conclusions: Within the limits of the present study, the higher prevalence of periodontal disease in the LC group suggests an association between LC and periodontitis.

求助全文
通过发布文献求助,成功后即可免费获取论文全文。 去求助
来源期刊
Journal of Clinical Medicine
Journal of Clinical Medicine MEDICINE, GENERAL & INTERNAL-
CiteScore
5.70
自引率
7.70%
发文量
6468
审稿时长
16.32 days
期刊介绍: Journal of Clinical Medicine (ISSN 2077-0383), is an international scientific open access journal, providing a platform for advances in health care/clinical practices, the study of direct observation of patients and general medical research. This multi-disciplinary journal is aimed at a wide audience of medical researchers and healthcare professionals. Unique features of this journal: manuscripts regarding original research and ideas will be particularly welcomed.JCM also accepts reviews, communications, and short notes. There is no limit to publication length: our aim is to encourage scientists to publish their experimental and theoretical results in as much detail as possible.
×
引用
GB/T 7714-2015
复制
MLA
复制
APA
复制
导出至
BibTeX EndNote RefMan NoteFirst NoteExpress
×
提示
您的信息不完整,为了账户安全,请先补充。
现在去补充
×
提示
您因"违规操作"
具体请查看互助需知
我知道了
×
提示
确定
请完成安全验证×
copy
已复制链接
快去分享给好友吧!
我知道了
右上角分享
点击右上角分享
0
联系我们:info@booksci.cn Book学术提供免费学术资源搜索服务,方便国内外学者检索中英文文献。致力于提供最便捷和优质的服务体验。 Copyright © 2023 布克学术 All rights reserved.
京ICP备2023020795号-1
ghs 京公网安备 11010802042870号
Book学术文献互助
Book学术文献互助群
群 号:604180095
Book学术官方微信