全球母羊品种GDF9基因遗传变异格局及其与妊娠天数的关系

IF 3.7 2区 生物学 Q2 BIOTECHNOLOGY & APPLIED MICROBIOLOGY
Peiyao Liu, Yejun Pan, Xiangding Wang, Chunna Cao, Ran Li, Chuanying Pan, Qingfeng Zhang, Xianyong Lan
{"title":"全球母羊品种GDF9基因遗传变异格局及其与妊娠天数的关系","authors":"Peiyao Liu, Yejun Pan, Xiangding Wang, Chunna Cao, Ran Li, Chuanying Pan, Qingfeng Zhang, Xianyong Lan","doi":"10.1186/s12864-025-12000-2","DOIUrl":null,"url":null,"abstract":"<p><p>Growth differentiation Factor 9 (GDF9) has been confirmed to be closely related to the reproductive capacity of sheep. This study systematically investigated the genetic variation of the GDF9 gene across 75 global sheep breeds (n = 2,409) and explored its association with gestation days in Australian White sheep (AUW, n = 120). Through whole-genome sequencing and SNP analysis, 49 SNPs (26 located in introns, 22 in exons, and 1 in the 3' UTR region) and 20 InDel loci were identified within GDF9 gene. Haplotype analysis revealed six major haplotypes strongly correlated with geographical population distribution. Association studies in Australian White sheep demonstrated a significant difference between three SNPs loci (g.42115010T > C, g.42115254T > C, and g.42114509T > C) and gestation days: primiparous ewes with the CC genotype at g.42,115,010 exhibited the shortest gestation days (146.42 ± 2.57 days, P = 0.030), while fourth-parity ewes with the AG genotype at g.42,114,509 showed an abnormally prolonged gestation (155.00 ± 12.81 days, P = 0.030). Key missense mutations (e.g., E241K, R87H) were predicted to alter protein 3D structure, suggesting functional impacts on reproductive regulation. Despite limited sample sizes in certain parity groups, suggests that GDF9 may serve a potential genetic marker for optimizing reproductive efficiency, offering molecular strategies to shorten primiparous gestation and uncovering its evolutionary role in sheep domestication.</p>","PeriodicalId":9030,"journal":{"name":"BMC Genomics","volume":"26 1","pages":"820"},"PeriodicalIF":3.7000,"publicationDate":"2025-09-26","publicationTypes":"Journal Article","fieldsOfStudy":null,"isOpenAccess":false,"openAccessPdf":"https://www.ncbi.nlm.nih.gov/pmc/articles/PMC12465990/pdf/","citationCount":"0","resultStr":"{\"title\":\"Genetic variation landscape of sheep GDF9 gene from global ewes breeds and their association with gestation days.\",\"authors\":\"Peiyao Liu, Yejun Pan, Xiangding Wang, Chunna Cao, Ran Li, Chuanying Pan, Qingfeng Zhang, Xianyong Lan\",\"doi\":\"10.1186/s12864-025-12000-2\",\"DOIUrl\":null,\"url\":null,\"abstract\":\"<p><p>Growth differentiation Factor 9 (GDF9) has been confirmed to be closely related to the reproductive capacity of sheep. This study systematically investigated the genetic variation of the GDF9 gene across 75 global sheep breeds (n = 2,409) and explored its association with gestation days in Australian White sheep (AUW, n = 120). Through whole-genome sequencing and SNP analysis, 49 SNPs (26 located in introns, 22 in exons, and 1 in the 3' UTR region) and 20 InDel loci were identified within GDF9 gene. Haplotype analysis revealed six major haplotypes strongly correlated with geographical population distribution. Association studies in Australian White sheep demonstrated a significant difference between three SNPs loci (g.42115010T > C, g.42115254T > C, and g.42114509T > C) and gestation days: primiparous ewes with the CC genotype at g.42,115,010 exhibited the shortest gestation days (146.42 ± 2.57 days, P = 0.030), while fourth-parity ewes with the AG genotype at g.42,114,509 showed an abnormally prolonged gestation (155.00 ± 12.81 days, P = 0.030). Key missense mutations (e.g., E241K, R87H) were predicted to alter protein 3D structure, suggesting functional impacts on reproductive regulation. Despite limited sample sizes in certain parity groups, suggests that GDF9 may serve a potential genetic marker for optimizing reproductive efficiency, offering molecular strategies to shorten primiparous gestation and uncovering its evolutionary role in sheep domestication.</p>\",\"PeriodicalId\":9030,\"journal\":{\"name\":\"BMC Genomics\",\"volume\":\"26 1\",\"pages\":\"820\"},\"PeriodicalIF\":3.7000,\"publicationDate\":\"2025-09-26\",\"publicationTypes\":\"Journal Article\",\"fieldsOfStudy\":null,\"isOpenAccess\":false,\"openAccessPdf\":\"https://www.ncbi.nlm.nih.gov/pmc/articles/PMC12465990/pdf/\",\"citationCount\":\"0\",\"resultStr\":null,\"platform\":\"Semanticscholar\",\"paperid\":null,\"PeriodicalName\":\"BMC Genomics\",\"FirstCategoryId\":\"99\",\"ListUrlMain\":\"https://doi.org/10.1186/s12864-025-12000-2\",\"RegionNum\":2,\"RegionCategory\":\"生物学\",\"ArticlePicture\":[],\"TitleCN\":null,\"AbstractTextCN\":null,\"PMCID\":null,\"EPubDate\":\"\",\"PubModel\":\"\",\"JCR\":\"Q2\",\"JCRName\":\"BIOTECHNOLOGY & APPLIED MICROBIOLOGY\",\"Score\":null,\"Total\":0}","platform":"Semanticscholar","paperid":null,"PeriodicalName":"BMC Genomics","FirstCategoryId":"99","ListUrlMain":"https://doi.org/10.1186/s12864-025-12000-2","RegionNum":2,"RegionCategory":"生物学","ArticlePicture":[],"TitleCN":null,"AbstractTextCN":null,"PMCID":null,"EPubDate":"","PubModel":"","JCR":"Q2","JCRName":"BIOTECHNOLOGY & APPLIED MICROBIOLOGY","Score":null,"Total":0}
引用次数: 0

摘要

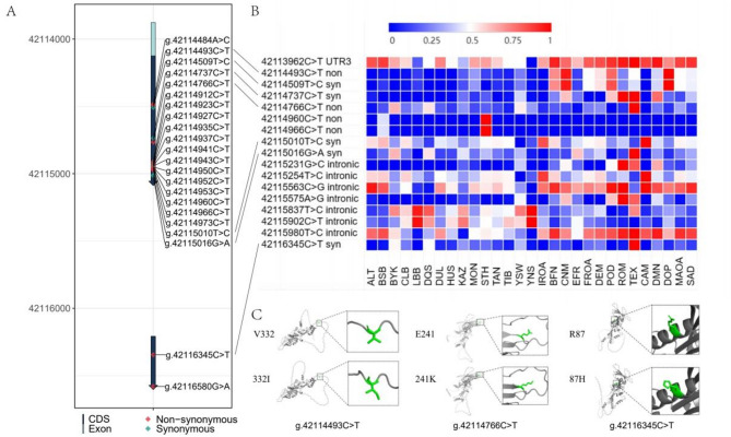
生长分化因子9 (Growth differentiation Factor 9, GDF9)已被证实与绵羊的繁殖能力密切相关。本研究系统研究了全球75个绵羊品种(n = 2409)中GDF9基因的遗传变异,并探讨了其与澳大利亚白羊(AUW, n = 120)妊娠天数的关系。通过全基因组测序和SNP分析,在GDF9基因中鉴定出49个SNP位点(26个位于内含子,22个位于外显子,1个位于3' UTR区)和20个InDel位点。单倍型分析显示,6种主要的单倍型与地理种群分布密切相关。在澳大利亚白羊中进行的关联研究表明,三个snp位点(g.42115010T > C、g.42115254T > C和g.42114509T > C)与妊娠天数存在显著差异:g. 421115010基因型的CC母羊妊娠天数最短(146.42±2.57天,P = 0.030),而g. 421114509基因型的四胎母羊妊娠时间异常延长(155.00±12.81天,P = 0.030)。预测关键错义突变(如E241K, R87H)会改变蛋白质3D结构,提示对生殖调节的功能影响。尽管在某些胎次组的样本量有限,但这表明GDF9可能是优化生殖效率的潜在遗传标记,为缩短初产妊娠提供了分子策略,并揭示了其在绵羊驯化中的进化作用。
本文章由计算机程序翻译,如有差异,请以英文原文为准。

Genetic variation landscape of sheep GDF9 gene from global ewes breeds and their association with gestation days.

Genetic variation landscape of sheep GDF9 gene from global ewes breeds and their association with gestation days.

Genetic variation landscape of sheep GDF9 gene from global ewes breeds and their association with gestation days.

Genetic variation landscape of sheep GDF9 gene from global ewes breeds and their association with gestation days.

Growth differentiation Factor 9 (GDF9) has been confirmed to be closely related to the reproductive capacity of sheep. This study systematically investigated the genetic variation of the GDF9 gene across 75 global sheep breeds (n = 2,409) and explored its association with gestation days in Australian White sheep (AUW, n = 120). Through whole-genome sequencing and SNP analysis, 49 SNPs (26 located in introns, 22 in exons, and 1 in the 3' UTR region) and 20 InDel loci were identified within GDF9 gene. Haplotype analysis revealed six major haplotypes strongly correlated with geographical population distribution. Association studies in Australian White sheep demonstrated a significant difference between three SNPs loci (g.42115010T > C, g.42115254T > C, and g.42114509T > C) and gestation days: primiparous ewes with the CC genotype at g.42,115,010 exhibited the shortest gestation days (146.42 ± 2.57 days, P = 0.030), while fourth-parity ewes with the AG genotype at g.42,114,509 showed an abnormally prolonged gestation (155.00 ± 12.81 days, P = 0.030). Key missense mutations (e.g., E241K, R87H) were predicted to alter protein 3D structure, suggesting functional impacts on reproductive regulation. Despite limited sample sizes in certain parity groups, suggests that GDF9 may serve a potential genetic marker for optimizing reproductive efficiency, offering molecular strategies to shorten primiparous gestation and uncovering its evolutionary role in sheep domestication.

求助全文
通过发布文献求助,成功后即可免费获取论文全文。 去求助
来源期刊
BMC Genomics
BMC Genomics 生物-生物工程与应用微生物
CiteScore
7.40
自引率
4.50%
发文量
769
审稿时长
6.4 months
期刊介绍: BMC Genomics is an open access, peer-reviewed journal that considers articles on all aspects of genome-scale analysis, functional genomics, and proteomics. BMC Genomics is part of the BMC series which publishes subject-specific journals focused on the needs of individual research communities across all areas of biology and medicine. We offer an efficient, fair and friendly peer review service, and are committed to publishing all sound science, provided that there is some advance in knowledge presented by the work.
×
引用
GB/T 7714-2015
复制
MLA
复制
APA
复制
导出至
BibTeX EndNote RefMan NoteFirst NoteExpress
×
提示
您的信息不完整,为了账户安全,请先补充。
现在去补充
×
提示
您因"违规操作"
具体请查看互助需知
我知道了
×
提示
确定
请完成安全验证×
copy
已复制链接
快去分享给好友吧!
我知道了
右上角分享
点击右上角分享
0
联系我们:info@booksci.cn Book学术提供免费学术资源搜索服务,方便国内外学者检索中英文文献。致力于提供最便捷和优质的服务体验。 Copyright © 2023 布克学术 All rights reserved.
京ICP备2023020795号-1
ghs 京公网安备 11010802042870号
Book学术文献互助
Book学术文献互助群
群 号:604180095
Book学术官方微信